





所属成套资源:中考语文二轮复习议论文实用写作方法练习 (2份,原卷版+教师版)
中考语文二轮复习议论文实用写作方法练习第01课 审题立意(2份,原卷版+教师版)
展开 这是一份中考语文二轮复习议论文实用写作方法练习第01课 审题立意(2份,原卷版+教师版),文件包含中考语文二轮复习议论文实用写作方法练习第01课审题立意学生版doc、中考语文二轮复习议论文实用写作方法练习第01课审题立意教师版doc等2份试卷配套教学资源,其中试卷共37页, 欢迎下载使用。
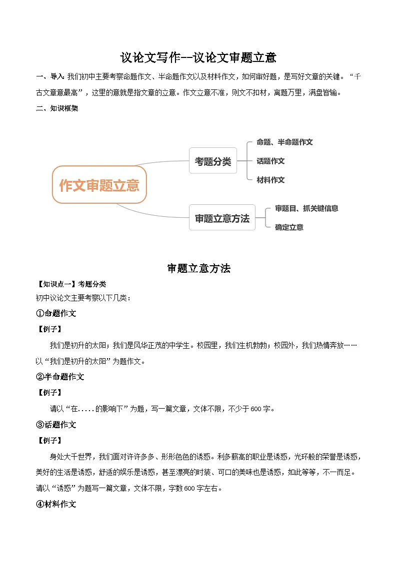
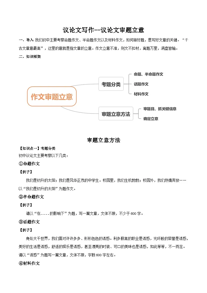
二、知识框架
审题立意方法
【知识点一】考题分类
初中议论文主要考察以下几类:
①命题作文
【例子】
我们是初升的太阳;我们是风华正茂的中学生。校园里,我们生机勃勃;校园外,我们热情奔放……
以“我们是初升的太阳”为题作文。
②半命题作文
【例子】
请以“在的影响下”为题,写一篇文章,文体不限,不少于600字。
③话题作文
【例子】
身处大千世界,我们面对许许多多、形形色色的诱惑。利多薪高的职业是诱惑,光环般的荣誉是诱惑,美好的生活是诱惑,舒适的娱乐是诱惑,甚至漂亮的时装、可口的美味也是诱惑,如此等等,不一而足。
请以“诱惑”为题写一篇文章,文体不限,字数600字左右。
④材料作文
一、材料来源:1、寓言故事、历史事实 2、诗歌、漫画、名人名言 3、一段歌词、一组素材4、新发生的事件、报刊上的新闻 5、一句格言、一个成语。
二、材料形式:材料可分为单则材料和多则材料。
三、材料作文分类:单则材料和多则材料
1)单则材料:
【例子】
一人请教禅师,说有人暗里想用刀子捅他,该怎么办?禅师拿起一把斧子把它扔向天空。斧子被扔出去后掉在了地上。禅师问:“你听到了天空喊疼的声音吗?”那人说:“斧子没有伤到天空,怎么会疼呢?”
“斧子为什么伤不到天空呢?”禅师问。那人不知怎么回答。禅师继续说:“斧子扔得再高,也触及不到天空的皮毛,那是天空很高远,很辽阔。如果一个人有天空般宽阔的心胸,别人就是再向他放暗箭,捅刀子,也无法伤及他的心灵。”那人低头看了看地上的斧子,又抬头望了望高远蔚蓝的天空,心里豁然开朗。
要求:①文体自选(诗歌除外);②若选择(2)题,把握材料主旨,自拟标题写作,切忌对材料进行续写、扩写或改写。③不能抄袭或套用!④文章不要少于600字。⑤文章中不要出现真实的人名、地名、校名等。
2)多则材料:
【例子】
①子曰:“饭疏食,饮水,曲肱而枕之,乐亦在其中矣。不义而富且贵,于我如浮云。”(《论语》)
②除非你们改变,像小孩一样,否则,你们绝不能成为天国的子民。(耶稣)
③那些在名利场上折腾的人,他们既然听不见自己的声音,就更听不见灵魂的声音了。(周国平)
要求选好角度,确定立意,明确文体(诗歌除外),自拟标题;不要脱离材料内容及含意的范围作文, 不要套作,不得抄袭。
【知识点二】审题方法——学会读题目,抓关键信息。
①第一类:命题作文、半命题作文
审题方法:①抓“题眼”(即题目的中心词)②抓要求
【例子】
暑假,我们可以放下书本,背起行囊,行走四方,过一种别样的生活----读自己爱读的书,去自己想去的地方,努力实现“读万卷书,行万里路”的愿望。
请以“带一本书去旅行”为题写一篇作文。
要求:(1)文体自选(诗歌除外),不少于600字。(2)不得出现真实的校名、人名。
【分析】这篇作文是命题作文,题目是:带一本书去旅行。
【明确】①题眼是:“书”“旅行”②要求是:文体自选(诗歌除外),不少于600字。(2)不得出现真实的校名、人名。
【巩固练习】
一、完成下面的问题。
题目:请以“心中有支欢乐的歌”为题写一篇文章。(60分)
要求:①将题目抄在答题卡上;②除诗歌、剧本外文体不限;③不要少于600字; ④文中不要出现(或暗示)本人的姓名、校名;⑤卷面整洁,书写工整。
【分析】这篇作文是 作文,题目是: 。
【明确】①题眼是:“ ”②要求是:
答案:
【分析】命题、心中有支欢乐的歌
【明确】题眼:欢乐、要求:①将题目抄在答题卡上;②除诗歌、剧本外文体不限;③不要少于600字; ④文中不要出现(或暗示)本人的姓名、校名;⑤卷面整洁,书写工整。
练习二
题目:以“ 如风”为题,写一篇文章。
(提示与要求)
(1)请你从“温暖”“自由”“孤单”“烦心”四个词语中选择一个,把题目补充完整。
(2)可以大胆选择你最能驾驭的文体进行写作。
(3)文中不要出现真实的地名、校名、人名等,否则会被扣分。
(4)抄袭是一种不良行为,相信你不会照搬别人的文章,否则会影响你的成绩。
(5)考虑到内容的充实,文章不要少于600字。
【分析】这篇作文是 作文,题目是: 。
【关键信息】①题眼是:“ ”②要求是:
答案:
【分析】半命题、 如风
【关键信息】题眼:“温暖”“自由”“孤单”“烦心”
要求:(1)请你从“温暖”“自由”“孤单”“烦心”四个词语中选择一个,把题目补充完整。
(2)可以大胆选择你最能驾驭的文体进行写作。
(3)文中不要出现真实的地名、校名、人名等,否则会被扣分。
(4)抄袭是一种不良行为,相信你不会照搬别人的文章,否则会影响你的成绩。
(5)考虑到内容的充实,文章不要少于600字。
第二类:话题作文
一、审题方法:
①抓话题词,思考深层含义:词语的含义有多层,包括本义、引申义、比喻义、象征义。审题时候一定要思考清楚词语的内涵,确定该词义的重点、难点、范围、对象、程度。其次要注意题目词义范围过大的时候可以化大为小。
②抓要求
③如有给出材料,需要分析材料的中心意思
【例子】
人在旅途,最美的状态是追赶,有了追赶,不安分的心有了可牵挂的念想,情感的波涛有了可依靠的港湾。于是你追我赶成了快乐的倾慕、成功的源泉和幸福的靠近。人在旅途,最美的状态为追赶,你追赶着,也被追赶着。
请以“追赶”为话题,写一篇文章。
要求:①题目自拟;②内容具体,感情真挚,积极向上;③文体不限;④不少于600字(写成诗歌不少于30行);⑤文章中不要出现真实的地名、校名和人名。
【分析】这篇作文是话题作文,话题是:追赶。
【关键信息】
①抓话题词:追赶有两个解释:一是追击,追捕;二是加快速度赶上前面的人或者物。我们可以写物的追赶,也可写人的追赶,也可写一个国家的追赶。
②抓要求:①题目自拟;②内容具体,感情真挚,积极向上;③文体不限;④不少于600字(写成诗歌不少于30行);⑤文章中不要出现真实的地名、校名和人名。
③抓材料含义:“追赶”其实是要有一颗拼搏进取的心,围绕“追赶”,写作正能量的文章即可。
【巩固练习】
请以“前行”为题,写一篇文章。
要求:①立意自定,文体自选(除诗歌外),不得套作,不得抄袭。②字数不少于600字。③文中不得出现真实的地名、校名和人名。
【分析】这篇作文是 作文,话题是: 。
答案:话题、前行
【关键信息】
①抓话题词:“ ”
②抓要求:
答案:①抓话题词:①前行是前进的意思,这个词义的范围较大,可以化大为小,主要明确以怎样的姿态前行(如以自信、坚强、勇敢、奉献、友爱、阅读等姿态前行)
②抓要求:①立意自定,文体自选(除诗歌外),不得套作,不得抄袭。②字数不少于600字。③文中不得出现真实的地名、校名和人名。
第三类:材料作文
一、审题方法:
①单则材料抓材料内容和关键词句,确定主题词,结合主题词去确定中心论点。
②多则材料抓材料共性,分型共同指向的要点,再抓关键词,确定主题词,结合主题词去确定中心论点。
【例子分析一】单则材料
《湖心亭看雪》一文中,张岱对舟子用一“痴”字评价自己颇为得意。“痴”在这里表示一种乐在其中、追求极致的生命状态。其实,痴的本义是不聪慧、迟钝。愚昧无知,不明事理,是痴;极度迷恋某人某事物,是痴。对于“痴”,你有怎样的体验或思考?请自拟题目,自选角度,自定立意,写一篇文章。
要求:①除诗歌外文体自选,不少于600字。
②文中不得出现(或暗示)真实的人名、校名、地名。
【分析】这是一篇材料作文,主题是“痴”。“痴”意思是“深深地迷恋”。
【例子分析二】多则材料
一、阅读下面的材料,任选角度,自拟题目,写一篇文章。
①人类也需要梦想者,这种人醉心于一种事业的大公无私的发展,因而不能注意自身的物质利益。
——居里夫人
②梦想无论怎样模糊,总潜伏在我们心底,使我们的心境永远得不到宁静,直到这些梦想成为事实才止;像种子在地下一样,一定要萌芽滋长,伸出地面来,寻找阳光。
——林语堂
③一个人要实现自己的梦想,最重要的是要具备以下两个条件:勇气和行动。
——俞敏洪
④世界上最快乐的事,莫过于为理想而奋斗。
——苏格拉底
⑤如果一个人不知道他要驶向哪个码头,那么任何风都不会是顺风。
——塞涅卡
要求:(1)要自由、有创意地表达出真情实感。(2)除诗歌外,文体不限。(3)不少于400字。(4)文字和标点书写规范、整洁。(5)文中不得出现考生姓名和学校名。(6)行款格式:标题居中,分段需另起一行,空两格。
【分析】这是一篇材料作文。需要抓住材料的共性:为实现梦想而不懈奋斗。明确主题词:梦想。我们可以围绕“勇气”“行动”“奋斗”,强调行动的重要性以及如何通过行动来实现自己的梦想。
【巩固练习一】
木板问钉子:“你总是被敲打,却从不抱怨,这是为什么呢?”钉子笑笑说:“我之所以能发挥作用,全靠铁锤的敲打。”在现实生活中,我们免不了会被各种人和事“敲打”。
请根据对上述文字的理解和思考,自选角度,或叙述生活经历,或论述其中道理,写一篇不少于600字的文章。
要求:①所写文章主旨必须从所给材料中提炼,但不要对材料扩写、续写和改写,不要套作,不得抄袭②立意自定,题目自拟,文体自选(诗歌、戏剧除外)③文中不得出现真实的人名、校名。
【分析】这是一篇 作文。审题可知,材料的主题词为“ ”,围绕“挫折”“磨难”“风雨”等能够“敲打”来写即可。
答案:材料 敲打
【巩固练习二】阅读下面材料,按要求作文。
近日新闻报道,一非供保企业的送货员明知自己核酸检测阳性,仍坚持送货,导致某小区一栋楼中有五个人核酸检测为阳性,整栋楼也不得不被拉出小区,全体隔离。整个小区之前的努力也都化为乌有。
当寒冬降临时,没有生灵能置身事外;当大厦将倾,我们又怎能袖手旁观?疫情的突然来袭,我们虽不能像逆行志愿者走入前线,但我们也不是旁观者,希望大家共担责任,勠力同心,早日恢复春城的热闹繁华之景。
读完上述材料,请选择恰当角度,自拟题目,写一篇文章。
作文要求:
①选择你最擅长的文体,结合你最熟悉的生活,抒发你最真挚的情感;
②认真书写,力求工整、美观;
③文章不得出现真实的班级、姓名;
④不少于600字。
【分析】这是一篇 作文。材料的关键句子是:当寒冬降临时,没有生灵能置身事外;当大厦将倾,我们又怎能袖手旁观?所主题词是: 等。围绕这些词来确立中心论点即可。
答案:材料 奉献、责任、担当
【知识点三】立意方法
一、常见的立意:
主题一、家庭生活与亲情;
主题二、校园生活与友谊(友情);
主题三、人生理想与成长(自我成长);
主题四、往事回忆与品味(回忆过去);
主题五、自然社会与人类。
主题六、人性的真善美(奋斗、乐观、无私等精神)
立意方法
第一类:命题作文、半命题作文
一、立意方法:①真实感②新颖感③联系实际
【例子】
请以“平凡与伟大”为题,写一篇文章。
要求:①除诗歌外,文体不限;②字数不得少于600字;③中心明确,立意深刻,写出真情实感;④文中不得出现真实的人名、地名、校名。
【分析】这是一篇关系型作文,重在考查考生的思辨能力。故构思作文之前,最重要的是要用辩证思维的方法,辨清构成话题的词和词、短语和短语之间的特定关系。我们认为,本作文要素之间的关系是对立统一关系:就是各要素单一来看是对立矛盾的,但实质上它们又相互依存、相辅相成、和谐统一。也可称之为无此无彼式。
【立意】平凡蕴育伟大;伟大源自平凡;我们只有从平凡的点滴小事做起,才能构筑伟大人格的大厦。
【巩固练习】
一、完成下面问题。
阅读下面的文字,按要求作文。
读书学习,塑造着我们的性格。哲学家培根说:读史使人明智,读诗使人灵秀,数学使人周密,科学使人深刻……凡有所学,皆成性格。”
生活充满酸甜苦辣,蕴藏着学问与智慧,就像一本无字的书。从生活中学到的,也能影响、改变我们的性格。
对此,你有怎样的经历、体验和思考?请以“学习与性格”为标题,写一篇不少于600字的文章,在主题班会上与同学交流分享。
要求:自定立意,不要套作,不得抄袭;文中不能出现真实的人名、地名、校名等。
【分析】题目“学习与性格”,这是一个并列短语。本文主要表达学习与性格之间的关系。根据提示语“读书学习,塑造着我们的性格”可知,我们可以写真正的读书学习对我们性格的塑造和影响,比如培根说的“读史使人明智,读诗使人灵秀,数学使人周密,科学使人深刻……”,比如“腹有诗书气自华”;根据提示语“从生活中学到的,也能影响、改变我们的性格”可知,我们也可以写从生活中所学到的东西对我们性格的影响,比如从逆境中我学会了坚强乐观,从比赛中我学会了团结合作,从登山中我学会了坚持不懈,从抗击疫情中我学会了感恩奉献等等。写作时注意运用以小见大的写法,写出自己性格改变的过程。否则本文容易空洞贫乏。
【立意】
答案:学习影响性格、学习促进性格、学习与性格相互促进
第二类:话题作文
一、立意方法:
①化大为小。例如围绕“真好”写作,很多事物都让人觉得真好,如果没有化大为小,缩小范围,文章可写的内容就很多,反而无法把内容讲清楚。我们可以化大为小,如定位为:①朋友的陪伴,真好②奋斗的人生,真好等
②化抽象为具体。比如话题是“追赶”,我们定位“追赶”的意思:奋斗、坚持、不服输等。
③化具体为抽象。比如话题是“礼物”,如果我们真的写了“生日礼物”,这篇文章就落于下乘。应该要想它背后的深层含义,比如用“礼物”象征亲情、友情等。
【巩固练习】
一、围绕话题“心中有德”写立意。
要求:①除诗歌外,文体不限;②字数不得少于600字;③中心明确,立意深刻,写出真情实感;④文中不得出现真实的人名、地名、校名。
立意:
答案:心中有德,一切都是释然。
心中有德,是那淡泊名利的心境。(分论点一)
心中有德,是那舍生取义的精神。(分论点二)
心中有德,是那救国救民为己任的情怀。(分论点三)
二、围绕话题“坚持”写立意。
立意:
答案:坚持就是胜利
坚持是对极限的挑战,是对心血和汗水的慷慨挥洒,是对理想的执着,是不到长城不止步的豪迈。(分论点一)
绳锯木断,水滴石穿,成功往往就诞生在再坚持一下的努力之中。(分论点二)
坚持需要七擒孟获的韧性,需要六出祁山的不坠之志,需要耐得住寂寞的孤独,更需更知其不可为而为的大智大勇。(分论点三)
第三类:材料作文
一、立意方法
①多角度分析,提炼材料中的观点
②脚踏实地,联系当下生活实际、社会问题。
③明确出题者的出题意图、思想倾向。
④结合以上要点确定文章的主题词,围绕主题词确定立意。
【例子】
木板问钉子:“你总是被敲打,却从不抱怨,这是为什么呢?”钉子笑笑说:“我之所以能发挥作用,全靠铁锤的敲打。”在现实生活中,我们免不了会被各种人和事“敲打”。
请根据对上述文字的理解和思考,自选角度,或叙述生活经历,或论述其中道理,写一篇不少于600字的文章。
要求:①所写文章主旨必须从所给材料中提炼,但不要对材料扩写、续写和改写,不要套作,不得抄袭②立意自定,题目自拟,文体自选(诗歌、戏剧除外)③文中不得出现真实的人名、校名。
【分析】这是一篇材料作文。审题可知,材料的中心词为“敲打”,什么是敲打,被什么敲打过,敲打后有什么变化,有什么收获。敲打我们的是生活中遇到的挫折、失败、磨难等等。它会激励我们成长,对我们的成长产生的积极影响。在现实生活中,我们免不了会被各种人和事“敲打”。你曾经被谁或什么事“敲打”过?你对“敲打”有怎样的思考和认识?从生活中选材,选取一件对自己成长有帮助的事情来表现作者的某种感情。或是议论说理,以题目为中心论点,摆事实,讲道理,以理服人。行文时文首可用题记的形式点明题旨,彰显自己的写作功底和思想深度。文中则写人记事,围绕“挫折”“磨难”“风雨”等能够“敲打”我们的事物展开故事情节,应采用以小见大的写法,写出真情实感。
【立意】敲打我们的是生活中遇到的挫折、失败、磨难等等。它会激励我们成长,对我们的成长产生的积极影响。
【巩固练习】
立意练习一:
生活就像旅行。每一次出发,每一种经历,都让你品尝生活不同的滋味;路上的每一只昆虫,每一片树叶,都可以成为你认知的来源;在旅行中,每一次流泪,每一次流汗,每一次微笑,也都见证了你的成长。让生命的行囊装下不同的趣味、观点和态度,你才能领略更多的风光。
一个人的行走自有感悟,不同的生灵各成风景。泰戈尔说:“我们在热爱这个世界时,才真正活在这世界上。”
充分理解上面的内容,他们能引起你怎样的思考和感悟?选择你感悟最深的一点,结合你最熟悉的生活,抒写你最真挚的情感,请自拟题目,按要求写一篇文章。
要求:①题目自拟。②文体自定(写成诗歌应不少于20行)。③内容充实,详略得当,中心突出,结构完整。④有真情实感,不得套写抄袭。⑤字迹清楚,字数不少于600字。⑥文章中不要出现真实的地名、校名和人名。
【详解】本题考查材料作文。
从第一段提炼关键词“生活”“经历”“成长”,三个词都比较熟悉,立意选材可以从以下角度入手。
从“生活不同的滋味”角度入手。写自己或自己所见的生活片段,写自己从中获得的体验感受或启示。如写父母生活的艰辛,隆冬清晨的早起,夏夜凌晨的回归,你的所见皆见证了生活的艰辛,也见证了父母的责任心和不懈的努力。这个过程,一定会触动心灵,触动思想。要么增强对父母的理解和敬畏,要么赋予自己前行的力量。
2.从“成长”的角度入手。生活中的每一次流泪、流汗、微笑等,都会源于某件事,某个场景,某个细节,将它再现出来,融进自己的收获,便是一次成长的见证。如考试失败后的痛哭、奋起;沾满自己汗水的靠勤工俭学赚来的学费;送给环卫工人关爱的一个微笑等等。
第二、从第二段提炼关键词“感悟”“风景”“热爱”等。从这些词中可以寻找立意选材的角度。如独特的风景、让生命充满热爱等。可以写不同的人生经历展现的独特风景,如李白、苏轼,亦或身边的朋友、老师;甚至可以写自然中动植物所成的风景,小草的顽强,蝉对歌唱的执着。“热爱”这个角度,可以选择特长,如音乐、绘画、体育等带给自己对生命、生活的浓厚兴趣、无限热爱。
【立意】
答案:学会感受生活的滋味、让生命充满热爱
立意练习二
阅读下面文字,按要求写作。
“期待就是对你最好的鼓励。”
“你有你的期待,我有我的所爱。”
对此,你有怎样的联想和思考?可讲述经历或见闻,可发表见解,也可进行文学创作。
要求:(1)题目自拟,文体自定(诗歌除外);(2)字数600-800;(3)不得抄袭、套作;(4)不出现真实的校名和师生姓名。
【详解】本题考查材料作文。
审题立意。结合材料很容易提取关键词,即“期待”。“期待”指人对未来美好事情的预期、祝愿,结合“期待就是对你最好的鼓励”“你有你的期待,我有我的所爱”分析,这里应该写的是某人的期待对另一个人的意义,因为你的期待,所以我坚强;因为你期待,所以我正直;因为你期待,所以我努力;因为人民对和平的期盼,所以才有了更多的负重前行;因为孩子对温暖家庭的期盼,所以父母不辞辛苦等等。
【立意】
答案:感受期待
【综合练习】
1.阅读下面的文字,按要求作文。
“超燃”“燃爆了”“燃文”“燃创意”……不知不觉间,“燃” 成为流行词。人们欣赏“燃”、点赞“燃”,正因“燃”代表着一种昂扬向上的状态,洋溢着一种积极进取、充满阳光的精气神。
请以“找到自己的燃点”为题目,写一篇文章。
要求:⑴自选文体(诗歌除外),不少于600字;⑵根据自己的生活经历或体验写作,内容不空洞,有真情实感;⑶文中不得出现真实学校和师生姓名,并用规范汉字书写。
【审题立意分析】本题考查 作文。
审题立意。本题要求以“ ”为题作文,先要理解“ ”的意思。只要令人热血沸腾、激情澎湃都可称之为“燃点”,比如雄浑激越的音乐、紧张刺激的赛事、硬核科幻的大片、振奋人心的演讲等等。
立意: 。
由题干中“‘燃’代表着一种昂扬向上的状态,洋溢着一种积极进取、充满阳光的精气神”一句话可知,作文题目“找到自己的燃点”就是找到自己身上的闪光点,找到昂扬向上的状态,积极进取、充满阳光的精气神。
【答案】本题考查全命题作文。
1.审题立意。本题要求以“找到自己的燃点”为题作文,先要理解“燃点”的意思。只要令人热血沸腾、激情澎湃都可称之为“燃点”,比如雄浑激越的音乐、紧张刺激的赛事、硬核科幻的大片、振奋人心的演讲等等。
立意:找到燃点,找到自己的闪光点。
由题干中“‘燃’代表着一种昂扬向上的状态,洋溢着一种积极进取、充满阳光的精气神”一句话可知,作文题目“找到自己的燃点”就是找到自己身上的闪光点,找到昂扬向上的状态,积极进取、充满阳光的精气神。
2.空气流动形成风,河水流动孕育生命,情谊流动连接成爱,志趣流动化为社会风尚。生活流动起来,就会呈现许多可能、许多面貌……
请根据以上材料,自选角度,自选文体,自拟题目,写一篇文章。
作文要求:
(1)要自由、有创意地表达出真情实感。
(2)文体不限(诗歌除外),不少于500字。
(3)文字和标点书写规范、整洁。
(4)文中不得出现考生真实的人名、校名。
【审题立意分析】这是一道 作文试题。
第一,审题。阅读材料部分可知,题目中的关键词是“ ”,“流动”的意思有 等。生活中有许多流动,如:春花秋月,草长莺飞,是大自然展现出的一种流动的美;雄壮黄河,滚滚东流一去不返是一种流动的美;宽阔大街,车如流水马如龙是一种流动的美;时光之河因流动而美,情感的流动让我们创造了更多的诗意。
第二,立意。流动着的生活,能让人品出生活的真味,也更能让人陶醉其中。流动的旋律,使我们的生命变得更加精彩。我们可以立意为“ ”,描述四季风光,展现大自然的美丽;也可以立意为“ ”,讲述人与人之间互帮互助的故事;还可以立意为“ ”,谈谈某一种新文化的传播,如何让人们的生活变得更加鲜活。
第三,选材。我们可以写“让爱流动”,选取生活中你所熟悉的人和事,表达“一方有难八方支援”,“只要人人都献出一点爱,世界将变成美好的人间”等观点。如疫情期间,医务工作者为隔离人员上门做核酸,小朋友的一首《听我说谢谢你》让他们感受到了温暖;志愿者为人们买菜送药,一杯热茶让他们体会到自己的付出得到了认可。
【答案】这是一道材料作文试题。
第一,审题。阅读材料部分可知,题目中的关键词是“流动”,“流动”的意思有“移动”“运动”“经常变换位置”等。生活中有许多流动,如:春花秋月,草长莺飞,是大自然展现出的一种流动的美;雄壮黄河,滚滚东流一去不返是一种流动的美;宽阔大街,车如流水马如龙是一种流动的美;时光之河因流动而美,情感的流动让我们创造了更多的诗意。
第二,立意。流动着的生活,能让人品出生活的真味,也更能让人陶醉其中。流动的旋律,使我们的生命变得更加精彩。我们可以立意为“流动的美”,描述四季风光,展现大自然的美丽;也可以立意为“让爱流动”,讲述人与人之间互帮互助的故事;还可以立意为“流动促进了社会的发展”,谈谈某一种新文化的传播,如何让人们的生活变得更加鲜活。
第三,选材。我们可以写“让爱流动”,选取生活中你所熟悉的人和事,表达“一方有难八方支援”,“只要人人都献出一点爱,世界将变成美好的人间”等观点。如疫情期间,医务工作者为隔离人员上门做核酸,小朋友的一首《听我说谢谢你》让他们感受到了温暖;志愿者为人们买菜送药,一杯热茶让他们体会到自己的付出得到了认可。
3.作文。
有人说生活太平淡,幸福很遥远。其实,点点滴滴的幸福在你的生活中比比皆是。课堂上一声真诚的赞许,手机里一张欢聚的照片,餐桌上一盘温暖的饭菜;一次春雨中的漫步,一次醉心的阅读,一次成功后的欢呼……这些都是生活中的幸福。
根据以上材料,自拟题目,自选文体(诗歌除外),写一篇作文。
写作要求:(1)全文不少于600字;(2)不得抄袭,不得套作;(3)行文中出现城区(县)名用“新城区”,校名用“希望中学”,人名用“小张……”。
【审题立意分析】本题考查 作文。
审题立意。读题知材料的主旨是“ ”,同时材料中“点点滴滴的幸福在你的生活中比比皆是”一句告诉我们,这里的幸福不是轰轰烈烈,而应当是环绕在生活中的点滴细节。围绕话题“ ”打开思路:幸福是什么?为什么幸福?幸福在哪里?幸福是人类可贵的情感,是心灵碰撞的感动。有了幸福,才有思念、牵挂、体贴、关爱和慰藉,才能品味出生活的甜蜜,体味出存在的价值。幸福没有必要到处去找,它就在我们生活的周围,我们应该从身边的一些事情中去体会幸福,但有些人的眼睛却总望向他人或其它地方,因而没有体悟到生活中的幸福。因而作文时要以 为核心,从细节处入手,寻找生活中的一些关于幸福的场面,刻画点点滴滴之间的生活幸福,书写出让人感动的故事或画面;
【立意】
【答案】本题考查材料作文。
审题立意。读题知材料的主旨是“幸福”,同时材料中“点点滴滴的幸福在你的生活中比比皆是”一句告诉我们,这里的幸福不是轰轰烈烈,而应当是环绕在生活中的点滴细节。围绕话题“幸福”打开思路:幸福是什么?为什么幸福?幸福在哪里?幸福是人类可贵的情感,是心灵碰撞的感动。有了幸福,才有思念、牵挂、体贴、关爱和慰藉,才能品味出生活的甜蜜,体味出存在的价值。幸福没有必要到处去找,它就在我们生活的周围,我们应该从身边的一些事情中去体会幸福,但有些人的眼睛却总望向他人或其它地方,因而没有体悟到生活中的幸福。因而作文时要以“幸福”为核心,从细节处入手,寻找生活中的一些关于幸福的场面,刻画点点滴滴之间的生活幸福,书写出让人感动的故事或画面;
【立意】体会幸福
4.根据要求,完成作文。
生活中,有很多触动我们心灵的东西:草长莺飞,鲜花绽放;父母教诲,友人关怀;一首动人的歌曲,一件普通的物品……
请以“________触动了我的心灵”为题,将题目补充完整,写一篇记叙文。
【写作小助手】先选定触动内心的人、事、物;再想一想写作目的是什么,是抒发情感还是启发思考;然后围绕中心选择合适的材料,安排好顺序。
要求:(1)在写作前,列好提纲;(2)写出真情实感;(3)不少于500字;(4)不得抄袭、套作;(5)不出现真实的校名和师生姓名。
【审题立意分析】这是一篇 作文。
一、审题。在现实生活中,我们一定听到过或看到过以及经历过许多强烈震撼过自己心灵的事件,这些事件一定在你的心灵深处刻下了深深的烙印,我们可以此为触发点,生发开来,表达自己的观点和看法。文题空白处需要补充的就是 。从身边的人、事、物入手,父母师长、山川树木、虫鱼鸟兽、社会现象及热点焦点等都可。从自己的生活选择一件或几件心灵被不经意间触动的事件来叙述即可。重点需表现自己产生的变化或受到的影响。
二、立意。从作文提示语可以得到提示,可从两方面选材。一是 ,看过的书、电影、电视等各种历史事件和各类历史人物等。如可写“司马迁,触动我的心灵”颂扬战胜困难、直面苦难的坚毅精神;另一角度是从 ,从身边的人、事、物入手。父母师长、山川树木、虫鱼鸟兽、社会现象及热点焦点等。如可写“不羁的雄鹰,触动了我的心灵”传递出对坚忍不拔精神的肃然起敬。“母爱,触动我的心灵”,表现母爱的伟大。“ ”,讴歌恩师对我的谆谆教诲。“ ”,抒发自己浓浓的思乡之情。“ ”,歌颂社会新风尚。“ ”,赞颂顽强拼搏、坚持不懈的体育精神等等。要求写记叙文,可以根据写作的文体要求,在写作中要注意所叙之事必须真实感人;要把握好感情基调,主题要积极向上,注意在行文中将一些真实细腻的情感生动细腻地描写出来;要叙议结合,在叙事中恰当地穿插抒情议论,深化主题。
【答案】这是一篇半命题作文。
一、审题。在现实生活中,我们一定听到过或看到过以及经历过许多强烈震撼过自己心灵的事件,这些事件一定在你的心灵深处刻下了深深的烙印,我们可以此为触发点,生发开来,表达自己的观点和看法。文题空白处需要补充的就是触动了我心灵的对象。从身边的人、事、物入手,父母师长、山川树木、虫鱼鸟兽、社会现象及热点焦点等都可。从自己的生活选择一件或几件心灵被不经意间触动的事件来叙述即可。重点需表现自己产生的变化或受到的影响。
二、立意。从作文提示语可以得到提示,可从两方面选材。一是历史角度,看过的书、电影、电视等各种历史事件和各类历史人物等。如可写“司马迁,触动我的心灵”颂扬战胜困难、直面苦难的坚毅精神;另一角度是从个人身边生活着眼,从身边的人、事、物入手。父母师长、山川树木、虫鱼鸟兽、社会现象及热点焦点等。如可写“不羁的雄鹰,触动了我的心灵”传递出对坚忍不拔精神的肃然起敬。“母爱,触动我的心灵”,表现母爱的伟大。“老师,触动我的心灵”,讴歌恩师对我的谆谆教诲。“乡情,触动我的心灵”,抒发自己浓浓的思乡之情。“爱心,触动我的心灵”,歌颂社会新风尚。“赛场搏击,触动我的心灵”,赞颂顽强拼搏、坚持不懈的体育精神等等。要求写记叙文,可以根据写作的文体要求,在写作中要注意所叙之事必须真实感人;要把握好感情基调,主题要积极向上,注意在行文中将一些真实细腻的情感生动细腻地描写出来;要叙议结合,在叙事中恰当地穿插抒情议论,深化主题。
5.作文。
台阶能让人通往高处,人生亦如台阶,我们总是拾级而上。亲情的滋养,师长的教诲,朋友的砥砺,这些都是我们抵达高处的台阶。是否还有?譬如,对你影响极大的一个人,一本书,一句格言,一阕歌词……或是手不释卷的喜好酝酿了你的精神世界;广泛的交际、多样的活动造就了你的开阔的视野。助力我们登顶的台阶无处不在……
请围绕“台阶”这一话题,自拟标题,借物喻人,缘人记事,因事生情,写一篇记叙文。
要求:(1)拟好标题,并将题目抄写到答题卡的指定位置;(2)不得抄袭、套作,不少于600字;(3)行文中不得出现真实的校名、人名。
【审题立意分析】这是一道 作文。
审题拟题。“ ”,比喻义为: 。台阶,司空见惯。我们小时候刚刚蹒跚走路的时候,就常常要克服台阶的障碍而爬上爬下。长大了我们见的台阶越来越多,不同地方的台阶各有特色,宫殿的台阶高大威严,宾馆的台阶豪华别致,泰山的台阶古朴漫长,教室的台阶端庄质朴;亲情的滋养,师长的教诲,朋友的砥砺;或是影响极大的一个人,一本书,一句格言,一阕歌词;手不释卷的喜好酝酿了你的精神世界;广泛的交际、多样的活动造就了你的开阔的视野,这些都是助力我们抵达高处的台阶……题目“借物喻人”更侧重于台阶的比喻义的呈现,如立意为:
。可以是正面的激励,也可以是反面的教训,或许是幽默智慧的故事等。可以写自己,也可以写他人。可参考如下立意:
等等。有了这些立意,再以生活中的实事、真情为素材,加上适当点题,就会是一篇佳作。可以拟题为:
等。
【答案】这是一道话题作文。
审题拟题。“台阶”,比喻义为:①比喻具有阶段意义的新的水平,或某个特有的阶段;②比喻避免因僵持而受窘的途径或机会。此外,台阶还跟脚下之路有联系。台阶,司空见惯。我们小时候刚刚蹒跚走路的时候,就常常要克服台阶的障碍而爬上爬下。长大了我们见的台阶越来越多,不同地方的台阶各有特色,宫殿的台阶高大威严,宾馆的台阶豪华别致,泰山的台阶古朴漫长,教室的台阶端庄质朴;亲情的滋养,师长的教诲,朋友的砥砺;或是影响极大的一个人,一本书,一句格言,一阕歌词;手不释卷的喜好酝酿了你的精神世界;广泛的交际、多样的活动造就了你的开阔的视野,这些都是助力我们抵达高处的台阶……题目“借物喻人”更侧重于台阶的比喻义的呈现,如立意为:写生活之路、人生之路上的登攀。可以写出情感之路、心灵之路包括理想之路上的历程。可以是正面的激励,也可以是反面的教训,或许是幽默智慧的故事等。可以写自己,也可以写他人。可参考如下立意:踏实地走,一步一台阶;克服前进道路上的一个个困难,沿着台阶上,登上人生的高峰等等。有了这些立意,再以生活中的实事、真情为素材,加上适当点题,就会是一篇佳作。可以拟题为:“成长的台阶”“向上的台阶”“登上台阶望人生”“一步一台阶”“人生的台阶”等。
7.青春路上,我们充满勇气,怀揣梦想,一路跋涉,挥洒汗水,埋头奋斗。挑灯夜战解出数学难题,游泳池边的奋力触壁,考级前的反复练习,运动会上的百米冲刺……奋斗的青春犹如一曲精彩的乐章,你用激情谱写了属于自己的辉煌。
请以“把奋斗写进青春里”为题,写一篇不少于600字的文章,文体不限(除诗歌外)
【审题立意分析】本题考查 作文。
审题立意:分析材料可知,其中的关键语句是“ ”,这句话点明了作文需要表现的主旨或观点。作文题目“ ”是一种形象的说法。
【立意】
因此,可以写人记事,记叙自己在青春里奋斗的事件或几个场面。如,自己正经历青春,每天都在为了梦想不懈奋斗,在学校里抓紧一切时间努力学习,积极向老师和同学请教。晚上,当别人都进入梦乡的时候,自己还在桌前苦读。这种奋斗虽然辛苦,让能让自己青春更充实,更有力量。可以议论说理,直接把题目“ ”作为中心论点,列举实例,引用名言,正反对比,证明这一观点的正确,做到有理有据,以理服人。
【答案】本题考查全命题作文。
审题立意:分析材料可知,其中的关键语句是“奋斗的青春犹如一曲精彩的乐章,你用激情谱写了属于自己的辉煌”,这句话点明了作文需要表现的主旨或观点。作文题目“把奋斗写进青春里”是一种形象的说法。
【立意】奋斗作为青春的主旋律,用奋斗让自己的青春更加灿烂辉煌。“奋斗”是一种态度,更是一种行动,只有奋斗的青春才是有意义的青春,才是有价值的青春。
因此,可以写人记事,记叙自己在青春里奋斗的事件或几个场面。如,自己正经历青春,每天都在为了梦想不懈奋斗,在学校里抓紧一切时间努力学习,积极向老师和同学请教。晚上,当别人都进入梦乡的时候,自己还在桌前苦读。这种奋斗虽然辛苦,让能让自己青春更充实,更有力量。可以议论说理,直接把题目“把奋斗写进青春里”作为中心论点,列举实例,引用名言,正反对比,证明这一观点的正确,做到有理有据,以理服人。
8.阅读下面文字,按要求写作。
久居城市,窗外一声鸟鸣,可谓天籁:漂泊异地,蓦然一缕乡音,如同天籁;身处困境,简单一声安慰,恰似天籁……一段动听的乐曲,一个优美的噪音,都会给我们带来美的享受,但也有的人对此熟视无睹,充耳不闻。
对此,你有怎样的联想和思考?可讲述经历或见闻,可发表见解,也可进行文学创作。
要求:①题目自拟,文体自定(诗歌除外);②字数600-800;③不得抄袭,套作;④不出现真实的校名和师生姓名。
【审题立意分析】本题考查 作文。
审题立意:分析材料可知,其中的关键句子是“一段动听的乐曲,一个优美的噪音,都会给我们带来美的享受,但也有的人对此熟视无睹,充耳不闻”是一个表示转折关系的复句。强调的重点在“但”后面,即“也有的人对此熟视无睹,充耳不闻”。“一段动听的乐曲,一个优美的噪音,都会给我们带来美的享受”提示生活一些极普通的事物都存在着美好之处,都可以给我们带来美的享受。只不过人们因为一些原因不能发现而已。
【立意】:
【答案】本题考查材料作文。
审题立意:分析材料可知,其中的关键句子是“一段动听的乐曲,一个优美的噪音,都会给我们带来美的享受,但也有的人对此熟视无睹,充耳不闻”是一个表示转折关系的复句。强调的重点在“但”后面,即“也有的人对此熟视无睹,充耳不闻”。“一段动听的乐曲,一个优美的噪音,都会给我们带来美的享受”提示生活一些极普通的事物都存在着美好之处,都可以给我们带来美的享受。只不过人们因为一些原因不能发现而已。
【立意】:生活中处处存在了美,只有过我们缺少发现的眼睛罢了。
9.按要求作文。
毕淑敏在《精神的三间小屋》中阐述了我们要为自己的精神修建三间小屋,其中第一间,提及要有对他人和生命的爱,这种爱是一个渐进的过程,或需要累积,或需要滋养,或需要用行动践行。
请以“我的精神小屋”为题,写一篇文章。
要求:①选择你最能驾驭的文体,写你最熟悉的内容,表达你的真情实感;②文中不要出现真实的校名、人名;③不得抄袭;④不少于600字。
【审题立意分析】本题考查 作文。
第一,审题立意:“我的精神小屋”这个题目中修饰限制性的人称代词“ ”,所以,一定要是构建自己的精神小屋,而不是别人的。本题中心词为“ ”,对于它的内涵的把握,要结合材料中作家毕淑敏修建的第一间精神小屋,要有对他人和生命的爱。“精神小屋”,与“物质小屋”相对,应该指我的精神世界或精神境界。“我的精神小屋”里装满了“爱”,爱自己,爱他人,爱生命。其实就是要写那些曾经打动过自己的,让人刻骨铭心的人、事、情或景,一定要写自己亲身经历的或亲眼看到的人和事,抒发自己的真情实感。要调动生活积累,回忆那些充满“爱”的事情,并选取其中内蕴丰富,值得反复咀嚼的材料组织到文章里来。可用拆分法把小屋分成需要的房间或房屋构件,使其分别承载具体的精神内涵,注意层次之间的联系及合理性。
【立意】
【答案】本题考查全命题作文。
第一,审题立意:“我的精神小屋”这个题目中修饰限制性的人称代词“我”,所以,一定要是构建自己的精神小屋,而不是别人的。本题中心词为“精神小屋”,对于它的内涵的把握,要结合材料中作家毕淑敏修建的第一间精神小屋,要有对他人和生命的爱。“精神小屋”,与“物质小屋”相对,应该指我的精神世界或精神境界。“我的精神小屋”里装满了“爱”,爱自己,爱他人,爱生命。其实就是要写那些曾经打动过自己的,让人刻骨铭心的人、事、情或景,一定要写自己亲身经历的或亲眼看到的人和事,抒发自己的真情实感。要调动生活积累,回忆那些充满“爱”的事情,并选取其中内蕴丰富,值得反复咀嚼的材料组织到文章里来。可用拆分法把小屋分成需要的房间或房屋构件,使其分别承载具体的精神内涵,注意层次之间的联系及合理性。
【立意】爱促进成长
写家人的爱使自己坚定了对理想信念的追求;也可以写对生命的热爱陶冶了自己的心灵,增强了战胜困难的勇气;还可以写自己从误会老师到慢慢理解老师的用心良苦,从而明确了自己的前进方向。
10.题目:论担当
要求:⑴文体只写议论文;⑵不少于600字;⑶文中不得出现真实的地名、校名和人名等个人信息。
【审题立意分析】本题考查 作文。
审题立意。首先明确题目含义,所谓担当,就是指 。
题干中要求文体只能写议论文,因此可以明确“ ”为本文的论题,可以由论题引申得出本文的中心论点,如:有担当才能成就大事业;无论是个人、民族还是国家都要勇于担当等。在设置中心论点时,一定要明确中心论点要做到观点鲜明、正确、新颖。
第二,构思选材。围绕着中心论点,可以设置几个分论点。可以按照层进式从:担当是什么——为什么要有担当——应该如何去担当,三个方面进行说明。也可以从“是什么”“为什么”“怎么办”中任选一方面展开说明,设置分论点。例如:从“是什么”可以设置分论点为:担当,是一种义务,是每个人内心对自己的严格要求;担当,是一种精神,是每个人内心的光明灵魂;担当,是一种品质,使每个人生活的道德标准;从“怎么做”设置分论点:敢于担当,肩负责任;敢于担当,坚守责任;敢于担当,敢为人先。设置好分论点,文章就可以围绕着中心论点和分论点设置成总——分——总的结构。
【答案】
本题考查命题作文。
第一,审题立意。首先明确题目含义,所谓担当,就是指承担、担负任务责任,敢于承担责任,有魄力。题干中要求文体只能写议论文,因此可以明确“担当”为本文的论题,可以由论题引申得出本文的中心论点,如:有担当才能成就大事业;无论是个人、民族还是国家都要勇于担当等。在设置中心论点时,一定要明确中心论点要做到观点鲜明、正确、新颖。
第二,构思选材。围绕着中心论点,可以设置几个分论点。可以按照层进式从:担当是什么——为什么要有担当——应该如何去担当,三个方面进行说明。也可以从“是什么”“为什么”“怎么办”中任选一方面展开说明,设置分论点。例如:从“是什么”可以设置分论点为:担当,是一种义务,是每个人内心对自己的严格要求;担当,是一种精神,是每个人内心的光明灵魂;担当,是一种品质,使每个人生活的道德标准;从“怎么做”设置分论点:敢于担当,肩负责任;敢于担当,坚守责任;敢于担当,敢为人先。设置好分论点,文章就可以围绕着中心论点和分论点设置成总——分——总的结构。
相关试卷
这是一份中考语文二轮复习议论文实用写作方法练习第01课 审题立意(2份,原卷版+教师版),文件包含中考语文二轮复习议论文实用写作方法练习第01课审题立意学生版doc、中考语文二轮复习议论文实用写作方法练习第01课审题立意教师版doc等2份试卷配套教学资源,其中试卷共37页, 欢迎下载使用。
这是一份中考语文二轮复习议论文实用写作方法练习第01课 开头写作(2份,原卷版+教师版),文件包含中考语文二轮复习议论文实用写作方法练习第01课开头写作教师版doc、中考语文二轮复习议论文实用写作方法练习第01课开头写作学生版doc等2份试卷配套教学资源,其中试卷共23页, 欢迎下载使用。
这是一份中考语文二轮复习议论文实用写作方法练习第01课 分论点结构、分论点写作(2份,原卷版+教师版),文件包含中考语文二轮复习议论文实用写作方法练习第01课分论点结构分论点写作教师版doc、中考语文二轮复习议论文实用写作方法练习第01课分论点结构分论点写作学生版doc等2份试卷配套教学资源,其中试卷共39页, 欢迎下载使用。

相关试卷 更多
- 1.电子资料成功下载后不支持退换,如发现资料有内容错误问题请联系客服,如若属实,我们会补偿您的损失
- 2.压缩包下载后请先用软件解压,再使用对应软件打开;软件版本较低时请及时更新
- 3.资料下载成功后可在60天以内免费重复下载
免费领取教师福利 





.png)




