【高考化学】专题 :化学计算-学案
展开考点分析
1、掌握有关相对原子质量、相对分子量及确定分子式的计算。
2、掌握有关物质的量的计算。
3、掌握有关气体摩尔体积的计算。
4、掌握有关物质溶解度的计算。
5、掌握有关溶液浓度(溶液中溶质的质量分数和物质的量浓度)的计算。
6、掌握有关溶液PH与氢离子浓度、氢氧根离子浓度的简单计算。
7、掌握有关燃烧热的计算。
8、掌握利用化学反应方程式的计算。
9、以上化学基本概念和基本理论、常见元素的单质及其重要化合物、有机化学基础、化学实验等知识内容中,具有计算因素的种类问题的综合应用。
一、化学计算的基本类型与解题策略
1、有关化学量与化学式的计算
有关物质的量、质量、气体体积、微粒数间的换算
计算
推断
分子式 相对分子质量、各元素的质量分数
计算
考查热点 分子式(化学式)、元素的质量分数 化合物中某元素的相对原子质量
确定
有机物的通式
有机物的分子式、结构式
有机反应中量的关系
阿伏加德罗定律及其推论的应用
掌握基本概念,找出各化学量之间的关系
解题策略 加强与原子结构、元素化合物性质、有机物结构性质等相关知识的横向联系
找出解题的突破口,在常规解法和计算技巧中灵活选用
2、有关溶液的计算
有关溶质溶解度的计算
有关溶液浓度(溶液的溶质质量分数和物质的量浓度)的计算
考查热点 有关溶液pH的计算
有关溶液中离子浓度的计算
有关溶解度和溶液浓度的计算,关键要正确理解概念的内涵,理清相互关系一般可采用守恒法进行计算
解题策略 有关溶液pH及离子浓度大小的计算,应在正确理解水的离子积、pH概念的基础上进行分析、推理。解题时,首先明确溶液的酸(碱)性,明确c(H+)或c(OH-)
3、有关反应速率、化学平衡的计算
利用化学反应速率的数学表达式进行计算
考查热点 各物质反应速率间的换算
有关化学平衡的计算
加强对速率概念、平衡移动原理的理解
解题策略 将等效平衡、等效转化法等分析推理方法与数学方法有机结合,在采用常规解法的同时,可采用极值法、估算法等解题技巧
4、有关氧化还原、电化学的计算
氧化产物、还原产物的确定及量的计算
转移电子数、电荷数的计算
考查热点 电极析出量及溶液中的变化量的计算
有关氧化还原反应的其他典型计算
解题策略 关键在于根据得失电子总数相等,列出守恒关系式求解
5、有关化学方程式的计算
运用计算技巧进行化学方程式的有关计算
考查热点 热化学方程式中反应热、中和热、燃烧热的计算
深刻理解化学方程式、热化学方程式的含义,充分利用化学反应前后的有
解题策略 关守恒关系
搞清各解题技巧的使用条件和适用范围,读懂题目,正确选择
6、有关综合计算
过量计算问题的分析讨论
混合物计算和解题技巧
复杂化学式的确定方法
考查热点 无数据计算的解决方法
数据缺省型的计算方法
讨论型计算的解题思路
隐含条件题的解决方法
化学图象题的解题技巧
认真审题,明确是常见综合计算中的哪种类型,寻求解决的合理思路和解决方法
解题策略 善于抓住化学与数学知识间的交叉点,运用所掌握的数学知识,通过对化学知识的分析,建立函数关系
二、化学计算的常用方法、规律及典型例题
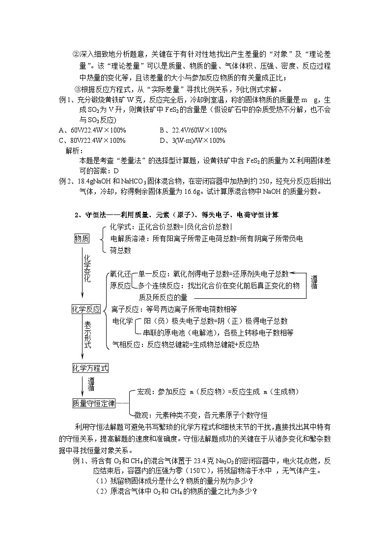
1、差量法——根据变化前后的差量列比例式计算
解题的一般步骤可分为:
①准确写出有关反应的化学方程式;
②深入细致地分析题意,关键在于有针对性地找出产生差量的“对象”及“理论差量”。该“理论差量”可以是质量、物质的量、气体体积、压强、密度、反应过程中热量的变化等,且该差量的大小与参加反应物质的有关量成正比;
③根据反应方程式,从“实际差量”寻找比例关系,列比例式求解。
例1、充分锻烧黄铁矿W克,反应完全后,冷却到室温,称的固体物质的质量是m g,生成SO2为V升,则黄铁矿中FeS2的含量是(假设矿石中的杂质受热不分解,也不会与SO2反应)
A、60V/22.4W×100% B、22.4V/60W×100%
C、80V/22.4W×100% D、3(W-m)/W×100%
解析:
本题是考查“差量法”的选择型计算题,设黄铁矿中含FeS2的质量为X.利用固体差可的答案:D
例2、18.4gNaOH和NaHCO3固体混合物,在密闭容器中加热到约250,经充分反应后排出气体,冷却,称得剩余固体质量为16.6g。试计算原混合物中NaOH的质量分数。
2、守恒法——利用质量、元素(原子)、得失电子、电荷守恒计算
化学式:正化合价总数=|负化合价总数|
物质 电解质溶液:所有阳离子所带正电荷总数=所有阴离子所带负电
化学变化
荷总数
遵循
氧化还 单一反应:氧化剂得电子总数=还原剂失电子总数
原反应 多个连续反应:找出化合价在变化前后真正变化的物
质及所反应的量
化学反应 离子反应:等号两边离子所带电荷数相等
表示形式
电化学 阳(负)极失电子总数=阴(正)极得电子总数
串联的原电池(电解池),各极上转移电子数相等
气相反应:反应物总键能=生成物总键能+反应热
化学方程式
遵循
宏观:参加反应 m(反应物)=反应生成 m(生成物)
质量守恒定律——
微观:元素种类不变,各元素原子个数守恒
利用守恒法解题可避免书写繁琐的化学方程式和细枝末节的干扰,直接找出其中特有的守恒关系,提高解题的速度和准确度。守恒法解题成功的关键在于从诸多变化和繁杂数据中寻找恒量对象关系。
例1、将含有O2和CH4的混合气体置于23.4克Na2O2的密闭容器中,电火花点燃,反应结束后,容器内的压强为零(150℃),将残留物溶于水中 ,无气体产生。
(1)残留物固体成分是什么?物质的量分别为多少?
(2)原混合气体中O2和CH4的物质的量之比为多少?
解析:
因容器中的压强为零 固H元素以H2O和NaOH 的形式存在 C元素以CO32- 的形式存在 总方程式为
xCH4+ yO2+23.4/78Na2O2=(2×23.4/78-2x)NaOH+xNa2CO3+(6x-2×23.4/78)/2H2O
利用氧元素守恒得
例2、有一在空气中暴露过的KOH固体,经分析知其中含水7.62%,K2CO3 2.88%,KOH 90%,若将此样品1克加入到46.00ml的1ml/l盐酸中,过量的酸再用1.07ml/lKOH溶液中和,蒸发中和后的溶液可得固体多少克?
解析:
此题中发生的反应很多,但仔细分析可知:蒸发溶液后所得固体为氯化钾,其Cl-全部来自于盐酸中的Cl-,在整个过程中Cl-守恒。即n(KCl)=n(HCl)可得结果。
例3、向100mlFeCl3溶液中通入标准状况下的H2S全部被吸收后,再加入过量铁粉,待反应停止后,测得溶液中含有0.6ml金属阳离子,则原FeCl3溶液的物质的量浓度为多少?
解析:
整个过程中Cl-不变化,最后溶液中的阳离子必为Fe2+0.6ml,则n(Cl-)=1.2ml,则n(FeCl3)=1.2/3ml=0.4ml,则:C(FeCl3)=0.4ml/0.1L=4ml/l
3、关系式法——多步变化用物质的量的关系首尾列式计算
关系式法适用于多步进行的连续反应,以中间产物为媒介,找出起始原料和最终产物的关系式,可将多步计算一步完成。有时利用关系式法列出的比例式与利用原子个数守恒列出的比例式相一致,但不能一概而论,关键在于中间过程的变化。要善于区分,正确选择解题技巧。
例1、有含FeS2 50%的黄铁矿150t,用接触法生产硫酸。问:
(1)、消耗通常状况下空气的体积至少是多少?(常状况下,氧气密度为1.29g/l空气相对氧气的密度为0.21)
(2)、理论上可制得98%的H2SO4多少吨?
解析:
(1) 4FeS2 ~11O2~11/0.21(空气)
即得
(2) 4FeS2 ~8H2SO4
即得
例2、现有Na2S、Na2SO3、Na2SO4 三种物质的混合物,甲、乙、丙三位同学测得混合物含硫量分别为48.2%、32%、18.6%,其中合理的数据,以此数据计算,混合物中钠元素和氧元素的质量分数分别为 、 。
解析:
三种物质中
Na2S的含硫量为:(32/78)×100%=41.0% (最大值)
Na2SO4的含硫量为 (32 /142)×100%=22.5% (最小值)
Na2SO3的含硫量为(32/126)×100%=25.3%
所以乙同学所测含硫量32%是合理数据。
Na2S组成中:2Na~S
Na2SO4组成中:2Na~S~4O
Na2SO3组成中:2Na~S~3O
关系式为: 2Na~S
46 32
46% 32%
所以氧元素质量分数为:1-46%-32%=22%
4、极值法——极端假设的计算方法
极值法就是将复杂的问题假设为处于某一个或某两个极端状态,并站在极端的角度分析问题,求出一个极值,推出未知量的值,或求出两个极值,确定未知量的范围,从而使复杂的问题简单化。
其主要应用于:
(1)判断混合物的组成:把混合物看成某组分的纯净物进行计算,求出最大值、最小值,再进行分析讨论。
(2)判断可逆反应中某个量的关系:把可逆反应看作向某个方向进行到底的状况。
(3)判断可逆反应体系中气体的平均相对分子质量的大小变化,把可逆反应看成向左或向右进行的单一反应。
(4)判断生成物的组成:把多个平行反应看作逐个单一反应。
例1、把70%HNO3(密度为1.40g/ml)加到等体积的水中,稀释后HNO3 溶液中溶质的质量分数是
A、0.35 B、 <0.35 C、 >0.35 D、 ≤0.35
解题思路:
若把“等体积”看作“等质量”,则稀释后HNO3 溶液中溶质质量分数为0.35。而“等体积”稀释时,水的质量小于70%HNO3 溶液的质量,因70%HNO3 溶液的密度大于水的密度。等质量稀释与等体积稀释相比,当所用溶质质量相等时,前者所需水多,后者所需水少,而前者稀释后溶质质量分数为0.35,所以后者稀释后溶质质量分数大于0.35。
例2、(上海市高考题)如图1-2为装有活塞的密闭容器,内盛22.4ml一氧
氮。若通入11.2ml氧气(气体体积均在标况状况下测定),保持温度、压强不变,则容器内的密度
A.等于1.369g/l B、等于2.054
C、在1.369g/l和2.054g/l之间 D、大于2.054g/l
解题思路:
NO与O2恰好完全反应生成NO2时的密度等于2.054但存在NO和NO2平衡导致气体体积减少,从而确定密度的取值范围。
例3、某温度时CuSO4的溶解度是25克,若温度不变,将32克无水CuSO4粉末撒入 m g水中,形成饱和溶液并有CuSO4.5H2O晶体析出时,则 m的取值范围是
A.18g≤m≤128g B.36g≤m≤180g C.18g<m<128g D.36g<m<180g
解题思路 :
m g水中一部分作为溶剂水,一部分作为结晶水。可采用极值思想,用假设的方法讨论m 的上限和下限,从而确定m 的取值范围。
5、图象法——运用图象中的函数关系分析计算
一般解题思路:
(1)根据题设条件写出各步反应的化学方程式,并通过计算求出各转折点时反应物的用量和生成物的生成量,以确定函数的取值范围。
(2)根据取值范围,在图象上依次作起点、转折点、终点,并连接各点形成图象。
(3)利用图象的直观性,找出其中的函数关系,快速解题。
例1、准确称取6克铝土矿样品(含Al2O3、Fe2O3、SiO2)放入盛有100ml某浓度的硫酸溶液的烧杯中,充分反应后过滤,向滤液中加入10ml的NaOH溶液,产生的沉淀的质量m与加入NaOH溶液的体积V的关系如图4-5所示。请填空回答:
0
a
35
45
v/ml
(1)H2SO4溶液的物质的量浓度为 ;
(2)a=2.3,用于沉淀铁离子,消耗的体积是 ,铝土矿中各组成成分的质量分数:Al2O3为 ,Fe2O3为 ,SiO2为 。
(3)a值的范围应是 ,在这个范围内,a值越大, 的质量分数越小
解题思路:
(1)、由图像可知当加入35mlNaOH溶液时,滤液中过量的硫酸被中和,且Fe3+、Al3+全部沉淀,用整体法分析反应的过程,消耗H离子的物质的量等于OH离子的物质的量,得硫酸的物质的量浓度为:0.035×10×1/2/0.01=1.75(ml/l)
(2)、用隔离法考查:从溶解Al(OH)3消耗,推知用于Al3+沉淀所消耗的NaOH溶液30ml,则沉淀Fe3+所消耗的NaOH溶液为:35-30-2.3=2.7(ml)
再根据反应前后各元素的原子的物质的量不变,可分别求出Al2O3,Fe2O3的物质的量为:85%、12%。
(3)、用隔离法考查:沉淀Fe3+所消耗的NaOH溶液为35-30-a=(5-a)ml不难看出a值肯定应小于5,假设铝矿土样品中不含SiO2,则可求出a的最小值为1.64ml。故a的取值范围为:1.64M/mg
10
4
3.97
A
B
C
D
100
205
T℃
例2、下图是10mgMnC2O4·2H2O放在一个可称量的容器里加热分解时,所得固体产物的质量随温度变化的关系曲线,试利用图中的信息结合所学的知识,回答下列问题:
(已知锰在300℃前没有发生价态变化,且其碳酸盐极不稳定)
(1)写出B点固体产物的化学式: 。
(2)由A到B的化学方程式为: 。
(3)从B到C曲线的意义是: 。
△
(4)由图计算产物D的相对分子量,并推断D的合理化学式。
答案:
(1) MnC2O4 (2)MnC2O4·2H2O MnC2O4 + 2H2O
(3) 说明MnC2O4在100-205℃之间为稳定区域。
(4)从C到D草酸锰分解;
MnC2O4-R(为固态锰的化合物)
143 M(R)
8.0 3.97 解得M(R)≈71
答:D的相对分子质量为71;化学式为MnO
例3、铁在热的稀HNO3中反应,其主要还原反应产物为N2O,而在冷的稀HNO3中反应,其主要还原反应产物为NO,当溶液更稀时,其主要还原反应产物为NH4+.请分析图示,回答有关问题。
a
b
c
d
V(气体)
(标况)
N(Fe)
假设在任一气体产生的曲线段内只有一种还原产物,试配平并补全由b点到c点时反应的化学方程式:
Fe+ HNO3 Fe(NO3)3 + + H2O
(2)判断从O点到a点的还原产物,应为 。
(3)a点到b点产生还原为 ,其原因是 。(4)已知到达d点时反应完全结束,此时溶液中的主要阳离子为 。分析投入金属
nc(Fe)
nd(Fe)
铁的物质的量之比 = .
参考答案:
(1) 8Fe+30HNO3=8Fe(NO3)3+3NH4NO3+H2O
(2)NO
(3)N2O;反应为放热反应,当温度升高后,则生成N2O
(4)Fe2+;2:3
6、其他方法:化学计算的方法很多,除了上述5种方法外,还有估算法、讨论法、平均值法、十字交叉法、终态法、等效平衡法等。
此外近几年的上海高考中还多次出现了借助数学工具解决化学问题的计算题,测试学生将化学问题抽象成数学问题,利用数学工具,通过计算和推理,解决化学问题的能力。主要包括数轴的应用、函数的思想、讨论的方法、空间想象的能力以及不等式的迁移等方面的知识。此类题目的解题思路是:运用所掌握的数学知识,通过分析化学变量之间的相互关系,建立一定的数学关系(等式、函数、图像关系、不等式、数列等),用以解题。
三、相关练习
1、有一稀硫酸和稀硝酸的混合酸,其中H2SO4和HNO3的物质是量浓度分别是4ml/L和2ml/L,取10mL此混合酸,向其中加入过量的铁粉,待反应结束后,可产生标准状况下的气体体积为(设反应中HNO3被还原成NO) ( )
A、0.448L B、0.672L C、0.896L D、0.224L
2、将溶质A的质量分数为5X和X的两种溶液等体积混合,所得溶液中A的质量分数小于3X,则A可能是 ( )
①H2SO4 ②C2H5OH ③NH3 ④CH3COOH ⑤NaOH
A、①⑤ B、①④⑤ C、②③ D、②③④
3、某温度下,Wg某物质在足量氧气中充分燃烧,其燃烧产物立即与过量的Na2O2固体反应,固体质量增加Wg。在①H2 ②CO ③CO和H2混合物 ④HCHO ⑤CH3COOH⑥HOCH2CH2OH中,符合题意的是 ( )
A、均不符合 B、只有①②③ C、只有④⑤ D、全部符合
4、化合物A含硫(每个分子只含一个硫原子)、氧以及一种或几种卤素。少量A与水反应完全水解但不发生氧化或还原,所有反应产物均可溶于水。将A配成水溶液稀释后分成几份,分别加入一系列0.1ml/L的试剂,现象如下:
①加入硝酸酸化的硝酸银,产生白色沉淀;
②加入氯化钡溶液,无沉淀产生;
③溶液经酸化后加入高锰酸钾溶液,紫色褪去,再加入硝酸钡溶液,产生白色沉淀。
(1)由此判断组成该化合物的元素中,可能存在的卤素有 ,A与水反应后生成的溶液中含有的离子可能有 。
(2)要确定该化合物的分子式,称取11.90gA溶于水稀释至250.00mL,取25.00mL溶液加入足量的高锰酸钾和硝酸钡溶液,使沉淀完全,沉淀经洗涤、干燥后称重为2.33g。试确定A的化学式,写出计算推理过程。
5、一般情况下,较强的氧化剂[如MnO2、KMnO4、KClO3、Ca(ClO)2等]氧化盐酸时,有如下反应规律:氧化剂+浓盐酸→金属氯化物+水+氯气。将Ag漂粉精(过量)放入BL C ml/L浓盐酸中。(1)写出发生反应的化学方程式 、
。(2)欲测定盐酸被漂粉精氧化的最低浓度D,缺少的条件是 (用字母表示,并说明字母含义),列出求D的计算式,D=
(假设溶液体积不变)
6、目前工业上主要采用离子交换膜法电解饱和食盐水,制得Cl2和H2,并以获取的气体来产生盐酸。将电解后所得的Cl2和H2按一定体积比,按图示流程合成质量分数为36.5%的盐酸。
H2和Cl2 → 合成炉 → 石墨冷凝器 → 一级干燥塔 → 二级干燥塔 → 吸收塔
(1)写出电解饱和食盐水的化学方程式 。
(2)已知工艺条件下食盐的溶解度为36.5g,则该温度下饱和食盐水溶质的质量分数为 。
(3)设每台电解槽平均每天消耗2.3×104ml食盐,电解生成的Cl2与H2按体积比1:1.15通入合成塔,不考虑各阶段的物料损耗,理论上可生产36.5%的盐酸 t。
(4)某厂现有相同的电解槽n台,每台每天消耗食盐at,氯气与氢气以1:b(b>1)通入合成炉,不考虑各阶段的物料损耗,则该厂每天生产36.5%的盐酸mt。则m= t。
7、已知Cl-与Ag+,每次新生成的AgCl中又有10%见光分解成单质和Cl2,Cl2又可在水溶液中歧化成HClO3和HCl,而这样形成的Cl-又与剩余的Ag+作用生成沉淀,这样循环往复,直到最终。现有含1.1mlNaCl的溶液,向其中加入足量AgNO3。求最终能生成多少克难溶物(Ag和AgCl)?若最后溶液体积为1L,求C(H+)为多少?
8、(04年上海高考题) 黄铜矿(主要成分CuFeS2)是提取铜的主要原料。
(1)取12.5g黄铜矿样品,经测定含3.60g硫(杂质不含硫),矿样中CuFeS2含量为 。
800℃
(2)已知2CuFeS2+4O2——→Cu2S+3SO2+2FeO(炉渣),产物Cu2S在1200℃高温下继续反应:
2Cu2S+3O2→2Cu2O+2SO2
2Cu2O+Cu2S→SO2 +6Cu
假定各步反应都完全,完成下列计算。
①由6mlCuFeS2生成6mlCu,求消耗O2的物质的量。
②6mlCuFeS2和14.25mlO2反应,理论上可得到多少摩尔铜。
③6mlCuFeS2和15.75mlO2反应,理论上可得到多少摩尔铜。
9、Na2S2O3•5H2O(俗称海波)是照相业常用的一种定影剂,常采用下法制备:将亚硫酸钠溶液与硫粉混合共热,生成硫代硫酸钠Na2SO3+S=Na2S203,滤去硫粉,再将滤液浓缩、冷却,即有Na2S2O3•5H2O晶体析出,该法制得的晶体中常混有少量Na2SO3和Na2SO4的杂质。
为测定一种海波晶体样品的成分,某同学称取三份质量不同的该样品,分别加入相同浓度的H2SO4溶液20mL,充分反应后滤出硫,并将滤液微热(假定生成的SO2全部逸出),测得有关实验数据如下(标准状况):
(1)样品与硫酸可能发生反应的离子方程式为 ;
(2)根据上表数据分析,该样品 (填选项字母);
只含有Na2S203
B、含有Na2S203和Na2S03
C、含有Na2S203 、Na2S03,和Na2S04三种成分
(3)试计算,该样品中各成分的物质的量之比?
(4)所加硫酸溶液的物质的量浓度为 ;
(5)若将63g该样品与一定量的该硫酸溶液微热,欲计算生成SO2的体积,还需要提供的一个数据是(用a表示该数值,并注明单位) ;
试讨论:当a在不同取值范围时,SO2的体积b,并请在下图中画出b随a的变化的曲线。
b(L)
6.72
5.60
4.48
3.36
2.24
1.12
0 0.01 0.02 0.03 0.04 0.05 0.06 a
参考答案:
1、(答案为B。运用整体思维技巧)
2、(答案为C,估算法)
3、(答案为D,差量法)
4、[解析]此题为计算推断题(1)Cl、F,H+、SO32-、HSO3-、Cl-、F-、(少量OH-)。
(2)11.90gA中含硫2.33g/233g/ml×10=0.1ml,M(A)=11.90g/0.1ml=119g/ml
A中硫呈+4价且只含一个硫原子,故A分子中只含一个氧原子和2个卤原子,两个卤原子的式量为119-32-16=71,只能是2个氯原子,A的化学式为SOCl2
5、[解析]此题为数据缺省型计算题。(1)漂粉精与不同浓度的盐酸的反应为
Ca(ClO)2+4HCl(浓)=CaCl2+2H2O+2Cl2↑,Ca(ClO)2+2HCl(稀)=CaCl2+2HClO。
(2)需测定“标准状况下生成Cl2的体积为VL”
6、[解析]此题为以具体工业生产为背景的关系式法计算题
(1)略 (2)26.8% (3)2.0t (4)
7、[解析]此题为运用数列知识解决化学问题的试题。发生反应为
Ag++Cl-=AgCl↓,2AgCl===2Ag+Cl2,3Cl2+3H2O=HClO3+5HCl由题意可知n(AgCl):n(Ag)=9:1,由2AgCl——Cl2——1/3HClO可知1mlAgCl可转化为HClO31/6ml,因此n(AgCl):n(Ag):n(HClO3)=9:1:1/6=54:6:1,总反应方程式为
60Ag++55Cl-+3H2O=54AgCl↓+6Ag↓+ClO3-+6H+,从而求出m(难溶物)=167.94g,C(H+)=0.12ml/L
8、[解析]此题第(1)小题为化学式的基本计算,第(2)小题是多步反应关系式法和过量问题相结合的计算题。
O2
(1)82.8%
(2)①CuFeS2→Cu+FeO+2SO2 n(O2)=(1/2+2)×6ml=15ml
②O2不足量
Cu2S+O2→2Cu+SO2 n(Cu)=6ml-2×(15-14.25)ml=4.5ml
③O2过量
2Cu2S+3O2→2Cu2O+2SO2 n(Cu)=6ml×(1-15.75-15/3×2)=3ml
9、[解析]这是一道综合题,题中涉及了混合物反应的计算,过量问题的计算、计算推断、数据缺省型的计算、范围讨论计算及数形结合计算等。
(1)略。由表中数据分析可知第一份、第二份样品进行实验时H2SO4足量,从而求算得出(2)C和(3)n(Na2S2O3):n(Na2SO3):n(Na2SO4)=4:1:1.
(4)由表中数据分析可知第三份实验中H2SO4量不足,求出C(H2SO4)=5.0ml/L。
(5)m样品/m1=63g/12.60g=5,因此63g样品中含Na2S203 0.2ml, Na2S03和Na2S04各0.05ml,H2SO4与之恰好完全反应时需0.25ml,体积为0.05L。因此当0图象为
b(L)
6.72
5.60
4.48
3.36
2.24
1.12
0 0.01 0.02 0.03 0.04 0.05 0.06 a
(注:关于化学基本理论、有机化学部分的计算在此不再赘述)
四、课外练习
1、已知硝酸盐分解的下列三个反应:
①2NaNO3=2NaNO2+O2↑ ②2Cu(NO3)2=2CuO+4NO2↑+O2↑
③2AgNO3=2Ag+2NO2↑+O2↑
对此,下列说法正确的是( )
A.Cu(NO3)2受热产生的气体可以被水完全吸收
B.NaNO3与AgNO3的混合物受热分解的气体不可能被水完全吸收
C.等物质的量的NaNO3和AgNO3中,加入任意质量的Cu(NO3)2后,受热分解的气体能被水完全吸收
D.三种酸盐的分解气体中,只有NaNO3的分解气体能使带火星的木条复燃
2、NaH是离子化合物,与水反应可生成碱和氢气。现有NaH与Al粉混合物共m g,跟足量水反应共收集到H2的质量为n g,则原混合物中Al粉的质量为( )
①(12n-m)g ②(24m-5n)g ③(36n-3m)g ④(m-24n/5)g
A.①② B.①③ C.②③ D.③④
3、将一定量的NaOH与NaHCO3的混合物X,放在密闭容器中加热,充分反应后生成CO2的气体V1L(V1≠0)。将反应后的固体残渣Y与过量盐酸反应,又生成CO2 V2L.(气体体 积均在标准状况下测定)
Y的成分是 。
A.Na2CO3与NaOH B.Na2CO3与NaHCO3
C.Na2CO3 D.NaOH
4、将N ml木炭粉和1ml 氧化亚铁在反应器中混和,隔绝空气加强热。
①、可能发生的化学反应(1)FeO+C=Fe+CO (2)2FeO+C=2Fe+CO2
(3)FeO+CO=Fe+CO2 和(4)
= 2 \* GB3 ②、若N < 1/4,充分反应后,反应器中的固体物质是 。气体产物是 。
= 3 \* GB3 ③、若N > 4,充分反应后,反应器中的固体物质是 ,
气体产物是 。
= 4 \* GB3 ④、若反应的气体产物是混合物,N的取值范围是 。
= 5 \* GB3 ⑤、若反应的气体产物是混合物,且混合物中CO和CO2的物质的量相等,则N的值为 。
5、试样X由氧化亚铁和氧化铜组成。取质量相等的两份试样按图4-7所示进行实验:
试样X
溶液Y
试样X
粉末Z
强酸性溶液(不含铜离子)气体和不溶物W
= 3 \* GB2 ⑶
= 1 \* GB2 ⑴过量盐酸酸
= 2 \* GB2 ⑵过量CO
∆ 完全反应
请写出步骤(3)中所发生的全部反应的离子方程式。
。
(2)若全部的溶液Y和全部的粉末Z 充分反应后,生成的不溶物W的质量是m,则每份试样X中氧化铜的质量为 。(用 m表示)。
6、已知KNO3、Cu(NO3)2、AgNO3、三种硝酸盐中的热分解反应方程式如下:
2KNO3=2KNO2+O2
2Cu(NO3)2=2CuO+4NO2+O2
2AgNO3=2Ag+2NO2+O2
今有某种可能由上述三种硝酸盐中的一种或几种组成。取适量该固体充分加热得到一定量气体。若该气体经水充分吸收后,剩余气体的体积在同温同压下为吸收前的1/6。通过计算(忽略氧在水中的溶解)回答:
①该固体是否可能只是有一种盐组成的?若可能,指出是那种盐。
= 2 \* GB3 ②若固体是混合物,指出它可能的组成(物质的量之比)。
7、有氯化亚铁、氯化铜混合溶液400 mL,经测定其中Cl-浓度是a ml/L。投入过量的锌粉b g,充分反应后过滤,洗涤所得固体残渣并干燥,称知质量为c g
(1)求原混合溶液Fe2+、Cu2+的物质的量浓度 ;
(2)b的数值应> a g,其计算式如下: ;
(3)c的数值越大,说明混合溶液中氯化铜含量 ,c的最大值(以a、b表示)应 g
8、现有一份CuO和Cu2O混合物,用H2还原法测定其中CuO的质量 x(g),实验中可以测定如 下数据:W为混合物的质量(g),W(H2O)为生成H2O的质量(g),W(Cu)为生成Cu的质量(g ),V(H2)为消耗的H2标准状况下的体积(L)
(1)为了计算x,至少需要测定上述四个数据中的 个,这几个数据的组合共有
种,请将这些组合一一填入下表空格中。
说明:①选用W、W(H2O)、W(Cu)、V(H2)表示,不必列出具体计算式。②每个空格中填一种组合,有几种组合就填几种,不必填满。
(2)从上述组合中选写一个含W的求x的计算式:x= 。
9、取0.45mlNaOH,0.35ml Na2CO3和0.20ml NaHCO3溶解于水。在该溶液中逐滴加入盐酸,反应明显分三个阶段进行。若加入的HCl为nml,溶液中NaCl、 Na2CO3和NaHCO3分别为xml、yml、zml,试分别计算在n值增大的过程中,不同反应阶段的n值范围和所对应的x、y、z值,将其结果填入下表。(提示: Na2CO3与HCl的反应过程为: Na2CO3 +HCl= NaHCO3 +HCl、 NaHCO3 +HCl=NaCl+H2O+CO2↑)
10、向100 mL某二价金属M的氢氧化物澄清溶液中加入过量的NaHCO3溶液,生成了MCO3 沉淀,过滤,将沉淀置于足量的盐酸溶液中,在标准状况下收集到了4.48 L气体。将滤液加水稀释至250 mL,取出25 mL恰好与20 mL盐酸完全反应,在标准状况下收集到了1.12L气体。
(1)M的氢氧化物澄清溶液与NaHCO3溶液反应的化学方程式为 。
(2)要计算金属M的相对原子质量,你认为还必需要下列哪项数据(填选项数字)?
①M的氢氧化物溶液的物质的量浓度(设为2 ml/L)
②M的碳酸盐的质量(设为39.4 g)
③与M的碳酸盐反应的盐酸的物质的量浓度(设为0.1 ml/L)
④题设条件充足,不需要补充数据
(3)根据你的选择,试计算金属M的相对原子质量和加入的NaHCO3溶液中所含NaHCO3的质量。
参考答案:
7、有关反应的化学方程式:Zn+FeCl2=Fe+ZnCl2
Zn+CuCl2=Cu+ZnCl2
(1)根据溶液Cl-的物质的量和反应前后固体的质量变化两关系可求得Fe2+和Cu2+的量。
设FeCl2 x ml,CuCl2y ml,则有
解得:x=
则[Cu2+]=
[Fe2+]=
(2)由于x+y=0.2a ml,且b g Zn粉为过量,则b≥0.2a·65 g,即b≥13a g。
(3)在Cl-的总量一定的情况下,溶液中Cu2+和Fe2+总量也一定,消耗的Zn的总量也不变,所以滤液c的质量越大,则生成的Cu越多,原溶液中CuCl2的含量越大;当原溶液中只含CuCl2时,滤渣c的质量最大。
即Fe2+=0,有b-0.2a-c=0,c=b-0.2a。
8、
1)2,5
(2)
注意三种物质混合后发生了反应:
NaHCO3 + NaOH = Na2CO3 + H2O
0.2ml 0.45ml 0.2ml
则溶液中存在的物质和物质的量为:
n(NaOH)=0.45ml-0.20ml=0.25ml
n(Na2CO3)=0.20ml+0.35ml=0.55ml
(1)第一阶段:NaOH+HCl=NaCl+H2O
因n(NaOH)=0.25ml,所以加入HCl:0~0.25ml
溶液中n(NaCl)=nml,n(Na2CO3)=0.55ml,n(NaHCO3)=0ml
(2)第二阶段:Na2CO3+HCl=NaHCO3+NaCl
因n(Na2CO3)=0.55ml,
所以加入n(HCl):0.25ml~(0.25ml+0.55ml)
溶液中:
n(NaCl)=nml,
n(Na2CO3)=0.55ml-(n-0.25ml)=(0.8-n)ml
n(NaHCO3)=(n-0.25)ml(n>0.25)
(3)第三阶段: NaHCO3 +HCl=NaCl+H2O+CO2↑
n(NaCl)=nml,n(Na2CO3)=0ml,
n(NaHCO3)=(1.35-n)ml (n>0.80ml)
当NaHCO3完全变成H2O和CO2时,所需最多 :
n(HCl)=0.25ml+0.55ml+0.55ml=1.35ml,
所以加入HCl:(0.80~1.35)ml
溶液中:n(NaCl)=nml,n(Na2CO3)=0ml
n(NaHCO3)=(1.35-n)ml
解答:
10、(1)M(OH)2+2NaHCO3=MCO3↓+Na2CO3+2H2O
(2)②
(3)M的相对原子质量为137,NaHCO3的质量58.8 g第一份
第二份
第三份
样品的质量/g
12.60
18.90
28.00
二氧化硫的体积/L
1.12
1.68
2.24
硫的质量/g
1.28
1.92
2.56
加入的HCl
n/ ml
溶液中的NaCl
x/ ml
溶液中的Na2CO3
y/ ml
溶液中的NaHCO3
z/ ml
W、W(H2O)
W、W(Cu)
W、V(H2)
W(H2O)、W(Cu)
W(Cu)、V(H2)
加入的HCl
n/ ml
溶液中的NaCl
x/ ml
溶液中的Na2CO3
y/ ml
溶液中的NaHCO3
z/ ml
0~0.25
n
0.550
0
0.25~0.80
n
0
80~n
0.80 ~ 1.35
n
0
1.35~n
氧化还原滴定与沉淀滴定的相关计算学案--高考化学微专题: 这是一份氧化还原滴定与沉淀滴定的相关计算学案--高考化学微专题,文件包含氧化还原滴定与沉淀滴定的相关计算解析版pdf、氧化还原滴定与沉淀滴定的相关计算学生版pdf等2份学案配套教学资源,其中学案共31页, 欢迎下载使用。
电化学“多池和多室”串联问题及计算学案--高考化学微专题: 这是一份电化学“多池和多室”串联问题及计算学案--高考化学微专题,文件包含电化学“多池和多室”串联问题及计算原卷版全国版pdf、电化学“多池和多室”串联问题及计算解析版pdf等2份学案配套教学资源,其中学案共42页, 欢迎下载使用。
人教版高考化学一轮总复习高考专题讲座1化学计算的常用方法课时学案: 这是一份人教版高考化学一轮总复习高考专题讲座1化学计算的常用方法课时学案,共9页。

