2024-2025学年山东省滨州市阳信县九年级(上)11月期中化学试卷
展开1.本试卷分第Ⅰ卷和第Ⅱ卷两部分,共6页。满分为100分。考试用时60分钟。考试结束后,只上交答题卡。
2.答卷前,考生务必用0.5毫米黑色签字笔将自己的学校、班级、姓名、准考证号、考场、座号填写在答题卡规定的位置上,并用2B铅笔填涂相应位置。
3.第Ⅰ卷每小题选出答案后,用2B铅笔把答题卡上对应题目的答案标号涂黑;如需改动,用橡皮擦干净后,再选涂其他答案标号。答案不能答在试题卷上。
4.第Ⅱ卷必须用0.5毫米黑色签字笔作答,答案必须写在答题卡各题目指定区域内相应的位置,不能写在试题卷上;不准使用涂改液、胶带纸、修正带。不按以上要求作答的答案无效。
可能用到的相对原子质量:H—1 O—16 Na—23 Si—28 Cl—35.5
第Ⅰ卷(选择题 共48分)
一、选择题(本题包括16小题,每小题只有一个选项符合题意。每小题3分,共48分)
1.《天工开物》记载的下列造物过程中涉及化学变化的是( )
A.粮食酿酒 B.棉线织布 C.楠木制舟 D.沙里淘金
2.下列说法不正确的是( )
A.热胀冷缩,说明分子的大小随温度的升降而改变
B.“酒香不怕巷子深”,说明分子在不停地运动
C.10mL酒精和10mL水混合后,体积小于20mL,说明分子间有空隙
D.湿衣服在夏天比冬天容易晾干,说明分子的运动速率随温度升高而加快
3.2023年3月22日是第三十一届“世界水日”。下列关于水的说法正确的是( )
A.大量开采地下水以满足社会对水的需要 B.淘米水用来浇花
C.抑制河水和湖水中所有动植物的生长 D.禁止使用农药和化肥
4.下列物质由离子构成的是( )
A.氧气 B.二氧化碳 C.氯化钠 D.硅
5.正确的化学实验操作是进行科学研究的基础。下列实验操作正确的是( )
A.称量氢氧化钠固体 B.稀释浓硫酸
C.处理废弃液体药品 D.倾倒液体
6.下列化学用语表示正确的是( )
A.硫酸铝: B.60个碳原子:
C.铁离子: D.钠离子的结构示意图:
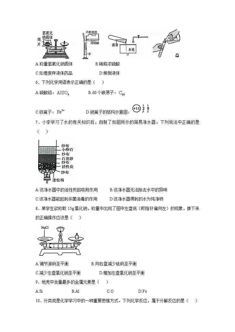
7.小李学习了水的有关知识后,自制了如图所示的简易净水器。下列说法中正确的是( )
A.该净水器中的活性炭起吸附作用 B.该净水器无法除去水中的异味
C.该净水器能起到杀菌消毒的作用 D.该净水器得到的水为纯净物
8.某学生欲称取15g氯化钠,称量中出现了图中左盘低(即指针偏向左)的现象,接下来的正确操作应该是( )
A.调节游码至平衡 B.向右盘减少砝码至平衡
C.减少左盘氯化钠至平衡 D.增加左盘氯化钠至平衡
9.地壳中含量最多的金属元素是( )
A.Si B.Al C.O D.Fe
10.分类观是化学学习中的一种重要思维方式。下列化学反应,属于分解反应的是( )
A. B.
C. D.
11.硒在元素周期表中的部分信息如下图所示,下列说法不正确的是( )
A.图示中x为18 B.硒原子核内有34个质子
C.硒原子的相对原子质量为78.96g D.硒原子在化学反应中易得到2个电子
12.下列行为中,符合实验室安全规则要求的是( )
A.用手直接抓取药品
B.凑近试剂瓶口闻药品气味
C.实验结束后,剩余药品倒入下水道
D.酒精灯被碰翻着火时,立即用湿抹布盖灭
13.如下图所示,图中“○”和“●”分别表示两种质子数不同的原子,其中表示化合物的是( )
A. B.
C. D.
14.下列关于实验现象描述正确的是( )
A.木炭在氧气中燃烧放热,发白光
B.红磷在空气中燃烧能产生大量白雾
C.硫在氧气中燃烧放热,发出淡蓝色火焰,生成有刺激性气味的气体
D.氢气在氧气中燃烧发出蓝紫色火焰,同时放出大量的热
15.研究铁丝在氧气中燃烧出现火星四射现象的影响因素。取粗细相同的铁丝进行实验,记录如下。
下列分析不正确的是( )
A.所用铁丝均为混合物
B.集气瓶中放少量水的作用是防止其炸裂
C.火星四射可能与铁丝中的碳和氧气反应有关
D.若铁丝中碳含量为0.05%,则实验现象为明显的火星四射
16.某学生量取液体,仰视读数为50mL,将液体倒出一部分后,俯视读数为40mL,则该同学实际倒出的液体体积为( )
A.大于10mL B.小于10mL
C.等于10mL D.无法确定
第Ⅱ卷(非选择题 共52分)
二、填空与简答(本题包括6小题,共30分)
17.(4分)请用化学符号填空:
(1)1个钙离子:______。
(2)氖气:______。
(3)2个二氧化碳分子:______。
(4)标出铵根离子中氮元素的化合价:______。
18.(5分)我们人类每时每刻都离不开空气,没有空气就没有生命,也没有生机勃勃的地球。
(1)空气中氧气的体积分数约为______(用百分比表示)。
(2)下列过程中,能产生氧气的有______(填字母序号)
A.煤炭燃烧 B.植物光合作用 C.人的呼吸
(3)潜水员水下作业时携带“富氧空气”,是因为氧气具有______性质。
(4)工业上得到大量氮气、氧气的方法是______,利用的是______。(选填)
A.分离空气中氮气、氧气 B.通过化学反应生成氮气、氧气
C.沸点的不同 D.化学性质的不同
19.(4分)维C泡腾片可增强免疫力,预防某些疾病,其相关信息如下所示。回答下列问题:
(1)分析资料卡片,维C泡腾片属于______(选填“混合物”或“纯净物”)。
(2)碳酸氢钠中碳元素的化合价为______。
(3)碳酸氢钠中金属离子是______(填离子符号)。
(4)实验室储存碳酸氢钠的方法是______(填标号)。
A.干燥 B.远离火种、热源
20.(5分)2022年,奥运五环再次飘扬在北京上空,北京也成为世界上第一座同时举办过夏季和冬季奥运会的国际城市。解码智慧冬奥:碲化镉发电玻璃成为绿色和科技办奥交汇的创新点,如图是碲(Te)的原子结构示意图及元素周期表的一部分:
(1)碲原子核内有______个质子,碲元素在化学反应中易______(填“得到”或“失去”)电子,形成的粒子是______(填“阴离子”或“阳离子”)。
(2)碲元素与图乙中______(填元素名称)的化学性质相似。
(3)科学家发现一种由四个中子构成的微粒“四中子”,它也被称为“零号元素”。该微粒的相对原子质量约为______。
21.(6分)已知A、C是无色液体,B、F、G是无色气体,其中大量排放F会引起温室效应,D是黑色固体,E在纯净的B中燃烧发出明亮的蓝紫色火焰。
(1)F是______(填名称),G是______(填化学式)。
(2)请写出下列变化的符号表达式:①A→C______。②B→G______。
22.(6分)水是地球表面覆盖最多的物质,也是生命活动不可缺少的物质,请回答。
某兴趣小组在实验室模拟自来水厂将浑浊的黄河水净化,实验流程如图1所示。
(1)明矾的作用是______,操作a需要用到的玻璃仪器有烧杯、玻璃棒、______。
(2)利用图2所示装置进行操作b,过程中需要加入物质X来除去色素和异味,物质X的名称为______,待净化的水应该从______(填字母“m”或“n”)通入;
(3)操作c的名称为______,判断操作c后的液体是否为硬水的方法是:取样,加入少量的______,搅拌,观察实验现象。
三、实验与探究(本题包括2小题,共12分)
23.(6分)如图A~E是初中课本中出现的几个实验装置。
(1)写出图中标数字的仪器名称②______。
(2)若要收集一瓶氧气用来给硫燃烧,最好选择的收集装置为______(填装置编号)。
(3)若用D装置收集氧气,检验氧气是否集满的方法是______。
(4)常温下,乙炔是一种无色气体,难溶于水。实验室常用碳化钙固体与水在常温下反应来制取乙炔,同时得到氢氧化钙,写出该反应的文字表达式:______。现选择合适的装置来制取并收集,应选用的实验装置组合为______(填装置编号)。
24.(6分)溶液是自然界中常见的物质,请根据溶液的相关知识回答下列问题:
(1)小琪同学往如图所示的烧杯中加入一种固体物质,搅拌后,发现温度升高、石蜡熔化、塑料片掉了下来。该同学加入的物质可能是______。
A.蔗糖 B.硝酸铵 C.氯化钠 D.氢氧化钠
(2)室温时,对100mL氯化钠饱和溶液作如下操作:
①最终甲、乙两烧杯溶液的溶质质量______;溶质质量分数______;溶剂质量______。(填“相同”或“不同”)
②若要使最终甲、乙两烧杯中溶质质量分数相同,可对乙烧杯采取的措施有______、______。
四、分析与计算(本题包括1小题,共10分)
25.(10分)用氯化钠固体配制50g质量分数为16%的氯化钠溶液,回答下列问题:
(1)下列操作会导致所配制的溶液溶质质量分数偏大的是______(填字母序号)。
A.氯化钠固体中含有不溶于水的杂质B.烧杯内有水
C.量取水的体积时采用俯视的方法读数D.把配制好的溶液倒入试剂瓶时有部分溅出
(2)氯化钠中钠元素的质量分数为______(保留到小数点后一位)。
(3)“溶解”步骤中,需要量取水的体积为______mL(水的密度为1g/mL)。
(4)若将配制好的50g溶质质量分数为16%的氯化钠溶液稀释成5%的氯化钠溶液,需要加入水的质量为多少克?(写出计算过程)
【参考答案】
一、选择题(本题包括16小题,每小题只有一个选项符合题意。每小题3分,共48分)
二、填空与简答(本题包括6小题,共30分)
17.(4分,每空1分)
(1) (2)Ne (3) (4)
18.(5分,每空1分)
(1)21% (2)B (3)供给呼吸 (4)A C
19.(4分,每空1分)
(1)混合物 (2) (3) (4)AB
20.(5分,每空1分)
(1)52,得到,阴离子 (2)“氧元素”或“氧”(写成“0”不得分) (3)4
21.(6分)
(1)二氧化碳
(1)① ②
22.(6分,每空1分)
(1)吸附悬浮杂质,并加速其沉降 漏斗 (2)活性炭 n (3)蒸馏 肥皂水
三、实验与探究(本题包括2小题,共12分)
23.(6分,除标注外每空1分)
(1)锥形瓶 (2)C (3)将带火星的木条放在集气瓶口,若木条复燃,证明已收集满
(4)碳化钙+水→乙炔+氢氧化钙(2分) BC
24.(6分,每空1分)
(1)D
(2)①相同 不 同不同 ②蒸发溶剂 增加溶质
四、分析与计算(本题包括1小题,共10分)
25.(10分)(1)C(1分) (2)39.3%(2分) (3)42(2分)
(4)解:设需要加入水的质量为x。
答:需要加水的质量为110g。
编号
实验装置
铁丝种类
燃烧现象
①
含碳0.03%的铁丝
极少火星
②
含碳0.08%的铁丝
少量火星
③
含碳0.15%的铁丝
明显火星四射
资料卡片
主要成分
维生素
碳酸氢钠
柠檬酸
甜菊糖苷、胭脂红……
◆维生素C不耐热,易被氧化,见光会分解。
◆碳酸氢钠在潮湿空气中缓慢分解,约在开始分解生成二氧化碳,在全部变成碳酸钠。
1
2
3
4
5
6
7
8
9
10
A
A
B
C
D
D
A
C
B
C
11
12
13
14
15
16
C
D
B
A
D
A
山东省滨州市阳信县2024~2025学年九年级(上)期中化学试卷(含答案): 这是一份山东省滨州市阳信县2024~2025学年九年级(上)期中化学试卷(含答案),共9页。
山东省滨州市阳信县2024--2025学年九年级上学期11月期中化学试题: 这是一份山东省滨州市阳信县2024--2025学年九年级上学期11月期中化学试题,文件包含九年级化学试题pdf、20242025学年度第一学期阶段性学习力调研九年级化学参考答案及评分标准pdf等2份试卷配套教学资源,其中试卷共8页, 欢迎下载使用。
山东省滨州市阳信县2024届九年级下学期中考一模化学试卷(含答案): 这是一份山东省滨州市阳信县2024届九年级下学期中考一模化学试卷(含答案),共16页。试卷主要包含了单选题,计算题,实验题,填空题等内容,欢迎下载使用。

