61,山东省滨州市阳信县2023-2024学年九年级上学期1月期末化学试题
展开1.本试卷分第Ⅰ卷和第Ⅱ卷两部分,共6页。满分为100分。考试用时60分钟。考试结束后,只上交答题卡。
2.答卷前,考生务必用0.5毫米黑色签字笔将自己的学校、班级、姓名、准考证号、考场、座号填写在答题卡规定的位置上,并用2B铅笔填涂相应位置。
3.第Ⅰ卷每小题选出答案后,用2B铅笔把答题卡上对应题目的答案标号涂黑:如需改动,用橡皮擦干净后,再选涂其他答案标号。答案不能答在试题卷上。
4.第Ⅱ卷必须用0.5毫米黑色签字笔作答,答案必须写在答题卡各题目指定区域内相应的位置,不能写在试题卷上;不准使用涂改液、胶带纸、修正带。不按以上要求作答的答案无效。
可能用到的相对原子质量:H-1 C-12 O-16 Na-23 S-32 Cu-64
第Ⅰ卷(选择题共48分)
一、选择题(本题包括16小题,每小题只有一个选项符合题意。每小题3分,共48分)
1. 分别将一小烧杯浓盐酸、浓硫酸露置在空气中一段时间后,发生的共同变化是
A. 溶液的质量减小B. 溶液的浓度减小
C. 溶质的质量减小D. 溶剂的质量增大
【答案】B
【解析】
【详解】A、浓盐酸具有挥发性,故溶液的质量减小,而浓硫酸具有吸水性,故溶液的质量增加, 故错误;
B、浓盐酸中的溶质挥发,故溶液的浓度降低,浓硫酸具有吸水性,故溶液的浓度降低,故正确;
C、浓硫酸吸水的过程中,溶质的质量不变,故错误;
D、浓盐酸挥发的过程中,溶剂的质量不变,故错误。故选B。
2. 下列安全措施不正确的是
A. 加油站内及附近,要严禁烟火
B. 少量天然气泄漏,立即关闭阀门并开窗通风
C. 不慎将燃着的酒精灯碰倒,立即用湿布盖灭
D. 正在使用的家用电器着火,立即用水浇灭
【答案】D您看到的资料都源自我们平台,家威杏 MXSJ663 低至0.3元/份【解析】
【详解】试题分析:根据安全常识进行分析判断。
A、加油站周围存在大量的油气,极容易发生爆炸,所以加油站内及附近,要严禁烟火,故A正确;
B、天然气与空气混合遇明火可能发生爆炸,关闭阀门并开窗通风,一者能降低天然气的温度,防止它达到着火点,二者可稀释天然气,防止达到爆炸极限,故B正确;
C、燃着的酒精灯不慎碰倒,引起失火,可用湿布盖上以隔绝空气或氧气,达到灭火的目的,故C正确;
D、正在使用的家用电器着火,立即用水浇灭,易造成触电事故,故D错误。故选D
考点:灭火的原理和方法,常见的意外事故的处理方法,防范爆炸的措施
点评:关注生命安全是当今社会的热点,也是化学考查的重点,所以在平时的学习过程中,要注意积累相关方面的知识,并能学会处理常见意外事故的方法技巧。
3. 酒精灯的火焰太小时,将灯芯拨得松散一些,可能火焰更旺,其原理是( )
A. 降低可燃物的着火点B. 提高可燃物的着火点
C. 增加空气中氧气含量D. 增大可燃物与空气的接触面
【答案】D
【解析】
【详解】A、可燃物的着火点一般情况下不变,故A错误;
B、可燃物的着火点一般情况下不变,故B错误;
C、将灯芯拨得松散一些,不会改变空气中氧气含量,故C错误;
D、将灯芯拨得松散一些,增大可燃物与空气的接触面积,使火焰更旺,故D正确.
故选D
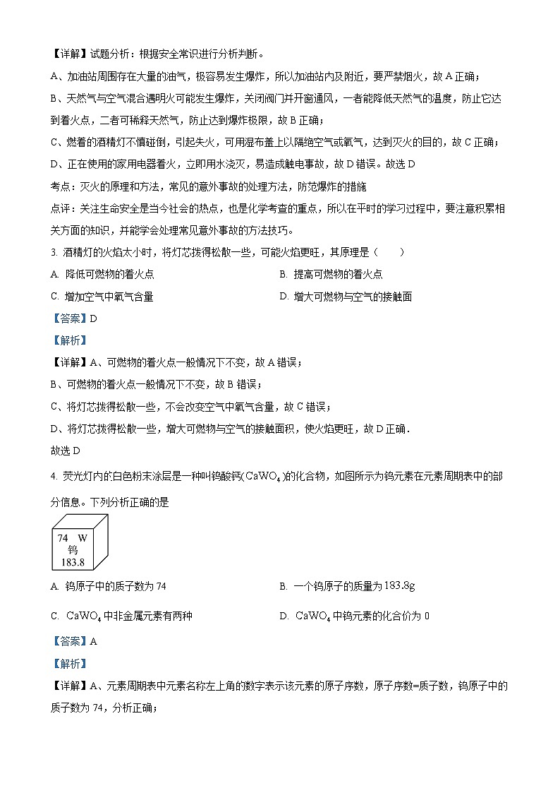
4. 荧光灯内白色粉末涂层是一种叫钨酸钙()的化合物,如图所示为钨元素在元素周期表中的部分信息。下列分析正确的是
A. 钨原子中的质子数为74B. 一个钨原子的质量为
C. 中非金属元素有两种D. 中钨元素的化合价为0
【答案】A
【解析】
【详解】A、元素周期表中元素名称左上角的数字表示该元素的原子序数,原子序数=质子数,钨原子中的质子数为74,分析正确;
B、元素周期表总元素名称正下方的数字表示该元素的原子的相对原子质量,钨原子相对原子质量为183.8,并不是一个钨原子的质量,分析错误;
C、化合物中,钙、钨元素属于金属元素,氧元素属于非金属元素,非金属元素有一种,分析错误;
D、化合物中钙元素化合价为+2价,氧元素化合价为-2价,设钨元素化合价为,依据化合物中各元素正负化合价代数和为0可知:,,钨元素化合价为+6价,分析错误;
答案:A。
5. 下列关于实验现象的描述,正确的是
A. 打开盛有浓硫酸的试剂瓶,瓶口出现白雾
B. 在氧气中点燃铁丝,铁丝剧烈燃烧,火星四射,放出热量,生成黑色固体
C. 将二氧化碳通入到紫色石蕊溶液中,溶液变红,加热后溶液变成无色
D. 电解水实验中,正极产生氧气,负极产生氢气,正负极气体体积比为2:1
【答案】B
【解析】
【详解】A、浓硫酸具有吸水性,不具有挥发性,打开盛有浓硫酸的试剂瓶,瓶口上方无明显现象;不符合题意;
B、点燃的铁丝在氧气中剧烈燃烧、火星四射,放出热量,生成黑色固体;符合题意;
C、二氧化碳气体通入紫色石蕊试液中,二氧化碳与水反应生成碳酸,碳酸能使紫色石蕊溶液变红色;加热红色的溶液,碳酸分解产生水和二氧化碳,溶液变回紫色;不符合题意;
D、电解水时,与正极和负极相连的玻璃管中产生气体的体积比是1:2;正极产生氧气,负极产生氢气,属于结论;不符合题意;
故选:B。
6. 小李同学用pH计测得生活中一些物质的pH如下表所示。下列说法正确的是
A. 牙膏显酸性B. 西瓜汁的酸性比洁厕灵的酸性强
C. 肥皂水使紫色石蕊溶液显红色D. 蚊虫叮咬处可涂抹牙膏或肥皂水
【答案】D
【解析】
【详解】A、牙膏pH>7,显碱性,错误;
B、pH越小酸性越强,西瓜汁的pH>洁厕灵的pH,则洁厕灵的酸性强,错误;
C、肥皂水pH>7,显碱性,能使紫色石蕊溶液显蓝色,错误;
D、蚊虫叮咬后会残留酸性的蚁酸,涂抹呈碱性的牙膏或肥皂水可以和蚁酸反应,缓解疼痛瘙痒,正确;
故选D。
7. 胃舒平治疗胃酸过多的化学反应为:,其中未涉及的物质类别是
A. 酸B. 碱C. 单质D. 氧化物
【答案】C
【解析】
【详解】此反应涉及了四种物质,从物质的分类来看,A1(OH)3属于碱,HCl属于酸,AlCl3属于盐。H2O 属于氧化物,未涉及的物质类别是单质,故选C。
8. 科学家发现了一种分子结构形似奥运五环,宽度只有1.2nm,被认为是世上最小的五环标志——奥林匹克烯(C19H12),它的分子结构如下图所示。下列说法正确的是
A. 奥林匹克烯中含有氢分子
B. 奥林匹克烯由碳、氢两个元素组成
C. 奥林匹克烯由19个碳原子和12个氢原子构成
D. 奥林匹克烯中碳元素的质量分数最大
【答案】D
【解析】
【详解】A、每个奥林匹克烯分子中含有12个氢原子,不含有氢分子,说法错误;
B、奥林匹克烯由碳、氢两种元素组成,元素是宏观概念,只讲种类,不讲个数,说法错误;
C、奥林匹克烯由奥林匹克烯分子构成,不是直接由原子构成,一个奥林匹克烯分子由19个碳原子和12个氢原子构成,说法错误;
D、奥林匹克烯种碳、氢两种元素质量比是(12×19):(1×12)=19:1,奥林匹克烯中碳元素的质量分数最高,说法正确。
故选D。
【点睛】本题难度不大,考查结合新信息、灵活运用化学式的含义与有关计算进行分析问题、解决问题的能力。
9. 正确的实验操作是实验安全和成功的重要保证。下列图示的实验操作正确的是
A. 蒸发NaCl溶液B. 加热液体
C. 向试管中滴加溶液D. 测溶液的pH
【答案】B
【解析】
【详解】A、蒸发时,应用玻璃棒搅拌,防止局部温度过高引起液滴飞溅,该选项操作不正确;
B、加热液体时,用酒精灯加热,且液体体积不能超过试管容积的三分之一,试管夹夹在距试管口的三分之一处,该选项操作正确;
C、用胶头滴管滴加液体时,应竖直悬空,不能伸入试管中,更不能碰到试管内壁,该选项操作不正确;
D、测定溶液pH时,不能用湿润的pH试纸,应用干燥的,该选项操作不正确。
故选B。
10. 建立宏观和微观之间的联系是化学学科独特的一种思维方式。对下列宏观事实的微观解释错误的是
A. 蔗糖放入水中溶解——蔗糖分子能分解
B. 金刚石很硬,石墨很软——碳原子的排列方式不同
C. 氧气和液氧都能支持燃烧——物质的分子相同,化学性质相同
D. 6000L氧气加压后装入容积为40L的钢瓶中——加压时,分子之间的间隔变小
【答案】A
【解析】
【详解】A、蔗糖放入水中溶解,是因为蔗糖分子是在不断的运动的,运动到水分子中间去了,蔗糖分子本身没有变化,故选项解释错误;
B、金刚石和石墨都是碳元素组成的单质,都是由碳原子构成的,但是碳原子的排列方式不同,所以金刚石和石墨的物理性质存在着较大的差异,如金刚石很硬,石墨很软,故选项解释正确;
C、氧气和液氧都是由氧分子构成的,分子相同,化学性质相同,所以氧气和液氧都能支持燃烧,故选项解释正确;
D、氧分子之间有间隔,加压后,氧分子间的间隔减小,氧气的体积变小,所以6000L氧气能装入40L的钢瓶中,故选项解释正确;
故选A。
11. 科学的进步源于发现问题、解决问题。下列实验方案不能达到目的的是
A. AB. BC. CD. D
【答案】D
【解析】
【详解】A、将气体通入澄清的石灰水,变浑浊的是二氧化碳,无明显现象的是氮气,可以鉴别,不符合题意;
B、加水溶解,温度降低的是硝酸铵,无明显变化的是氯化钠,可以鉴别,不符合题意;
C、碳酸钙能和稀盐酸反应生成氯化钙、水和二氧化碳,过量的大理石不溶于水,可以过滤除去,能除去氯化钙中的杂质,不符合题意;
D、除去二氧化碳中少量的一氧化碳不能用点燃的方法,应该将气体通过灼热的氧化铜等金属氧化物,利用一氧化碳的还原性除去,符合题意。
故选:D。
12. 分析和推理是化学学习常用的方法。以下推理正确的是
A. 和的组成元素相同,则它们的化学性质相同
B. 溶液是均一、稳定的混合物,则均一、稳定的液体一定是溶液
C. 质子数决定元素的种类,则质子数相同的原子一定属于同种元素
D. 厨房洗涤剂对油污有乳化作用,则汽油除油污利用的也是乳化作用
【答案】C
【解析】
【详解】A、H2O和H2O2的组成元素相同,但它们分子的构成不同,分子是保持物质化学性质的最小粒子,因此它们的化学性质不相同,故选项推理错误;
B、溶液是均一的、稳定的混合物,所以均一的、稳定的液体不一定是溶液,例如蒸馏水属于纯净物,不属于溶液,故选项推理错误;
C、质子数决定元素的种类,则质子数相同的原子一定属于同种元素,故选项推理正确;
D、洗涤剂对油污有乳化作用,可将油污分散为小液滴,形成乳浊液除去。但汽油除去油污是因为汽油可以溶解油污,不是因为汽油有乳化作用,故选项推理错误。
故选C。
13. 下图表示某种方法制取乙烯微观示意图。下列说法正确的是( )
A. 反应物分子数之比是1: 4
B. 反应前后分子种类、数目均不变
C. 乙烯的化学式为C2H4
D. 该反应中有单质生成
【答案】C
【解析】
【分析】由反应的微观示意图可知,该反应是二氧化碳与氢气在一定条件下反应生成乙烯和水,方程式为:2CO2+6H2C2H4+4H2O。
【详解】A、由方程式可知,反应物分子数之比是2:6=1:3,故选项错误;
B、由微粒的变化可知,反应前后分子种类、数目均发生了变化,故选项错误;
C、由物质构成可知,乙烯的化学式为C2H4,故选项正确;
D、由微粒的变化可知,该反应中没有单质生成,故选项错误。故选C。
14. 英国物理学家、化学家波义耳和法国化学家拉瓦锡曾做过貌似相同的两个实验,实验如下图,关于这两个实验的说法正确的是
A. 两个实验均可用于测定空气中氧气的含量
B. 两个实验中,曲颈甑内汞的表面都有黑色物质生成
C. 拉瓦锡的实验中,玻璃钟罩内汞的液面逐渐上升,达到一定高度后不再变化
D. 波义耳的实验中,曲颈甑内物质加热后质量增加的现象不能用质量守恒定律来解释
【答案】C
【解析】
【详解】A、波义耳的实验不是密闭装置,则不能用于测定空气中氧气含量,该选项说法不正确;
B、汞加热生成氧化汞,氧化汞为红色,该选项说法不正确;
C、汞加热消耗氧气,装置中的气体减少,则玻璃钟罩内汞的液面会逐渐上升,且上升的液面的体积即为氧气的体积,则达到一定高度后不再变化,该选项说法正确;
D、汞加热时和氧气反应生成氧化汞,根据反应前后物质的总质量不变,则加热后质量增加,该选项说法不正确。
故选C。
15. 化学观念和科学思维是化学学科核心素养的重要内容。下列有关认识不正确的是
A. 分类观念:溶液、矿泉水、液氮都属于混合物
B. 守恒思想:某物质在氧气中燃烧有水生成,证明该物质中一定含有氢元素
C. 宏微结合:一氧化碳和二氧化碳化学性质不同,是因为它们的分子构成不同
D. 转化观念:氧气和二氧化碳一定条件下可以相互转化
【答案】A
【解析】
【详解】A、溶液、矿泉水中含有多种物质,属于混合物,液氮是液态氮气,其中只含有一种物质,属于纯净物,认识不正确,符合题意;
B、某物质在氧气中燃烧有水生成,由于氧气中含有氧元素,则根据元素守恒,该物质中一定含有氢元素,可能含有氧元素,认识正确,不符合题意;
C、分子是保持物质化学性质的最小微粒,一氧化碳和二氧化碳的分子构成不同,则它们的化学性质不同,认识正确,不符合题意;
D、碳在氧气中燃烧生成二氧化碳,植物光合作用吸收二氧化碳生成氧气,氧气和二氧化碳在一定条件下可以相互转化,认识正确,不符合题意。
故选A。
16. 甲、乙两个排污口共排放了H2SO4、KNO3、MgCl2和NaOH四种物质,每个排污口各排放其中的两种不同物质。下列关于污水成分的分析合理的是( )
A. H2SO4和KNO3一定来自同一排污口
B. H2SO4和MgCl2一定来自同一排污口
C. H2SO4和NaOH一定来自同一排污口
D. 将两处污水混合后,溶液一定呈中性
【答案】B
【解析】
【详解】根据复分解反应的条件可知,两物质相互交换成分不能结合成沉淀、气体或水时,则能大量共存。假设甲厂有H2SO4,则不能含有NaOH,因硫酸与氢氧化钠反应生成水,则NaOH在乙厂,乙厂中含有氢氧化钠就一定不能含有氯化镁,因氢氧化钠与氯化镁反应生成氢氧化镁沉淀,故氯化镁在甲厂,因甲乙两厂分别含有两种物质,则乙厂还含有硝酸钾。也就是说硫酸和氯化镁来自同一厂,氢氧化钠和硝酸钾来自同一厂。因为不知道H2SO4与NaOH是否完全反应,所以将两处污水混合后,溶液不一定呈中性。故选B。
第Ⅱ卷(非选择题 共52分)
二、填空与简答(本题包括6小题,共30分)
17. 化学与生活息息相关。请用下列物质的序号填空。
①水②氖气③干冰④熟石灰⑤活性炭
(1)可用于制作霓虹灯的是__________;
(2)可用作溶剂的是__________;
(3)可用作吸附剂的是__________;
(4)可用于改良酸性土壤的是__________。
【答案】17. ② 18. ①
19. ⑤ 20. ④
【解析】
【小问1详解】
氖气属于稀有气体,通电时能发出,有色光,可用于制作霓虹灯,故选②;
【小问2详解】
水能溶解很多物质,是常用的溶剂,故选①;
【小问3详解】
水能溶解很多物质,是常用的溶剂,故选⑤;
【小问4详解】
熟石灰显碱性,能与酸性物质发生反应,可用于改良酸性土壤,故选④。
18. 建立宏观、微观和符号之间的相互联系是化学学科的特点。请根据下列信息回答有关问题:
(1)图1为粒子之间的转化关系图,其中①表示的是______。
(2)图2中B、C属于同种元素,因为______相同。
(3)图2中A、B形成的化合物的化学式为______。
(4)图2中D为某粒子的结构示意图,当时,则表示该粒子的符号为______。
【答案】(1)原子 (2)质子数##核电荷数
(3)
(4)
【解析】
【小问1详解】
分子是由原子构成的,原子得失电子后形成离子。所以①是原子。故填:原子。
【小问2详解】
质子数(即核电荷数)决定元素种类,图2中B、C属于同种元素,因为质子数(即核电荷数)相同。
【小问3详解】
图2中A是17号元素为氯元素,元素符号为Cl,A最外层7个电子,形成化合物时,化合价为-1,A是12号元素为镁元素,元素符号为Mg,B最外层2个电子,形成化合物时,化合价为+2,所以中A、B形成的化合物的化学式为MgCl2。
【小问4详解】
D中当=16时,即质子数=16,电子数=2+8+8=18,则电子数比质子数多2个,即带2个单位负电荷,质子数=16的元素是硫元素,元素符号为S,所以表示该粒子的符号为。
19. 归纳整理,理解化学大概念——物质的变化。
(1)色彩斑斓:
A.101 KPa、-183℃时氧气变为淡蓝色液体。
B.吹灭蜡烛产生白烟。
C.白色冷碟子放在蜡烛火焰上方,碟子底部产生______色物质。
(2)才气横溢:
D.烧开水时,水中常有气泡冒出。
E.向碳酸钠溶液中滴加盐酸,现象是______。
(3)温润有致:
F.生石灰放入水中放热将鸡蛋煮熟。
G.硝酸铵固体放入盛有少量水的烧杯里,搅拌,溶液温度______(填“升高”“降低”或“不变”)。
(4)清浊与共:
H.向盛有澄清石灰水的试管中吹气,发生反应的化学方程式是______。
(5)概念感知:
分析以上变化,其中属于物理变化的有______(填字母序号)。
【答案】(1)黑 (2)产生大量气泡
(3)降低 (4)
(5)ABDG
【解析】
【小问1详解】
白色冷碟子放在蜡烛火焰上方,蜡烛因不完全燃烧会产生碳,所以碟子底部产生黑色固体,故填:黑;
【小问2详解】
向碳酸钠溶液中滴加盐酸,生成氯化钠、水和二氧化碳,所以现象是产生大量气泡,故填:产生大量气泡;
【小问3详解】
硝酸铵溶于水会吸收热量,所以硝酸铵固体放入盛有少量水的烧杯里,搅拌,溶液温度会降低,故填:降低;
【小问4详解】
向盛有澄清石灰水的试管中吹气,人呼出的二氧化碳会与澄清石灰水的主要成分氢氧化钙反应生成碳酸钙沉淀和水,发生反应的化学方程式是;
【小问5详解】
这些选项中:
A.101 KPa、-183℃时氧气变为淡蓝色液体是氧气的气态变成液态,A物理变化;
B.吹灭蜡烛产生的白烟是石蜡蒸气冷凝成的石蜡固体小颗粒,B物理变化;
C.白色冷碟子放在蜡烛火焰上方,碟子底部产生黑色物质,是石蜡的不完全燃烧产生的碳,C是化学变化;
D.烧开水时,水中常有气泡冒出,是因为气体的溶解度随温度的升高而减小,D是物理变化;
E.向碳酸钠溶液中滴加盐酸,发生化学变化生成氯化钠、二氧化碳和水,E是化学变化;
F.生石灰放入水中放热将鸡蛋煮熟,是因为氧化钙与水反应生成氢氧化钙的过程中放出大量的热,F是化学变化;
G.硝酸铵固体放入盛有少量水的烧杯里,搅拌,溶液温度降低的过程中,没有新物质生成,只是硝酸铵溶解于水时的吸热现象,G是物理变化;
H.向盛有澄清石灰水的试管中吹气是二氧化碳与氢氧化钙发生了反应,H是化学变化。
故属于物理变化是ABDG。
20. 我国提出2060年前实现“碳中和”,彰显了负责任大国的作为与担当。“碳中和”是指采取措施实现的排放和吸收互相平衡。
(1)“碳中和”中的“碳”指的是_______;
(2)捕集、利用和封存是实现“碳中和”的一种途径。矿物质碳化封存的反应之一是MgO与反应生成,基本反应类型________;
(3)自然界中来源有__________(任写一点),大气中的过多会引起______效应增强;
(4)助力“碳中和”是每个地球人的责任,你的做法是_____________。
【答案】20. 二氧化碳##
21. 化合反应 22. ①. 化石燃料的燃烧##动植物的呼吸作用等(合理即可) ②. 温室
23. 乘坐公共交通##植树造林等(合理即可)
【解析】
【小问1详解】
“碳中和”中的“碳”指的是二氧化碳,化学式为:;
【小问2详解】
MgO与反应生成,该反应是两种物质生成一种物质的反应,符合“多变一”的特征,属于化合反应;
【小问3详解】
自然界中CO2来源有化石燃料的燃烧、动植物的呼吸作用等;大气中CO2含量升高会导致温室效应;
【小问4详解】
实现“碳中和”一方面从源头上减少二氧化碳的排放,可以通过减少化石燃料的使用等具体措施来达成,另一方面增加二氧化碳的消耗,可以通过植树造林等具体措施来达成。所以,为实现“碳中和”,我们可以采取的措施有植树造林等。
21. 化学兴趣小组进行稀硫酸化学性质的探究。将稀硫酸分别加入图中的试管中时,观察到:
(1)有气泡产生的是__________(填字母,下同),有沉淀生成的是_________,请任意写出其中一个反应的化学方程式____________;
(2)无明显现象的是__________(填字母序号),请写出一种证明该试管中已发生了化学反应的方法_________________。
【答案】(1) ①. AD ②. E ③. (或或或或)
(2) ①. C ②. 滴入酚酞溶液无明显现象(或测得试管中溶液的pH小于7或滴入溶液无蓝色沉淀出现等合理答案均可)
【解析】
【小问1详解】
有气泡产生的是AD,A中镁与稀硫酸反应生成硫酸镁和氢气,D中碳酸钠与硫酸反应生成硫酸钠、水和二氧化碳;有沉淀生成的是E,E中氯化钡与硫酸反应生成硫酸钡沉淀和盐酸;A中反应的化学方程式为,B中反应的化学方程式为,C中反应的化学方程式为,D中反应的化学方程式为,E中反应的化学方程式为。故填:AD;E;(或或或或)。
【小问2详解】
氢氧化钠与硫酸反应生成硫酸钠和水,该反应无明显现象。中和反应实质是酸溶液中的氢离子和碱溶液中的氢氧根离子结合成水分子,判断无明显现象酸碱中和反应是否发生的思路即检验氢离子或氢氧根离子的消失,所以可滴入酚酞溶液无明显现象,说明氢氧根离子消失,即氢氧化钠与硫酸发生了反应,或测得试管中溶液的pH小于7,说明氢氧化钠与硫酸发生了反应,或滴入溶液无蓝色沉淀出现,说明溶液中无氢氧化钠,即氢氧化钠与硫酸发生了反应。故填:C;滴入酚酞溶液无明显现象(或测得试管中溶液的pH小于7或滴入溶液无蓝色沉淀出现等合理答案均可)。
22. 燃煤电厂常利用NaOH溶液处理烟气,
请回答下列问题:
(1)溶液X中的溶质是__________;
(2)写出③所发生反应的化学方程式__________;
(3)写出干冰的一种用途______________________________;
(4)上述流程中可循环使用的物质有溶液X和__________。
【答案】(1)NaOH##氢氧化钠
(2)
(3)人工降雨##做制冷剂等(合理即可)
(4)CaO##氧化钙
【解析】
【小问1详解】
碳酸钠和氢氧化钙反应生成碳酸钙沉淀和氢氧化钠,溶液X中的溶质是氢氧化钠;
【小问2详解】
反应③是CaCO3高温分解生成氧化钙和二氧化碳,发生反应的化学方程式为:;
【小问3详解】
干冰升华吸热,可用于人工降雨、作制冷剂等;
【小问4详解】
在流程图中,氢氧化钠、氧化钙(与水反应生成氢氧化钙)既是流程中某个反应的反应物,也是流程中另一个反应的生成物,可循环利用。
三、实验与探究(本题包括2小题,共12分)
23. 某同学在实验室用浓硫酸配制100g质量分数为9.8%的稀硫酸溶液。他查阅资料得知:常用浓硫酸的质量分数为98.3%,其密度为1.84g·cm-3.浓硫酸是一种高沸点、难挥发的强酸,具有强烈的腐蚀性,能以任意比与水混溶,加水稀释后可以得到稀硫酸。请回答:
(1)通过计算,需量取5.4mL浓硫酸,选择量筒_____(填“A”或“B”)量取;
(2)若完成溶液的配制,除如图所提供的仪器外,还需用到的玻璃仪器是_____,浓硫酸稀释时应将_____中(填“a”或“b”);
a.水注入浓硫酸 b.浓硫酸注入水
(3)若用量筒量取浓硫酸时俯视读数,所配溶液溶质质量分数_____9.8%(填“大于”“小于”或“等于”)。
【答案】(1)A (2) ①. 玻璃棒
②. b
(3)小于
【解析】
【小问1详解】
量筒量程选择的依据有两点:一是尽量保证量取一次,二是量程与液体的取用量最接近,需量取5.4mL的浓硫酸,10mL量筒能保证量取一次,且量程与液体的取用量最接近,故选A;
【小问2详解】
用浓硫酸配制一定溶质质量分数的稀硫酸,配制步骤有计算、量取(量筒和胶头滴管)、稀释(烧杯、漏玻璃棒)、冷却、移液、洗涤、定容、摇匀等操作,所以还需要的玻璃仪器为玻璃棒;
稀释浓硫酸时,要把浓硫酸缓缓地沿器壁注入水中,同时用玻璃棒不断搅拌,以使热量及时地扩散,一定不能把水注入浓硫酸中,防止酸液飞溅,故选b;
【小问3详解】
若用量筒量取浓硫酸时俯视读数,读数偏大,则实际量取浓硫酸的体积偏小,则所配溶液溶质质量分数小于9.8%。
24. 具备基本的实验技能是学习化学的基础和保证。下图是实验室制取气体的部分装置,请回答下列问题。
(1)写出仪器a的名称______。
(2)实验室用氯酸钾和二氧化锰制取氧气,在组装好仪器后,装入药品前应进行的操作是______。
(3)实验室制取二氧化碳,应选用的发生装置是______,反应的化学方程式为______。将产生的二氧化碳气体通入装置F中,蜡烛熄灭,其涉及的灭火原理是______。若用装置G检验二氧化碳,则X溶液为______。
(4)实验室用加热氯化铵和熟石灰两种固体混合物的方法制取氨气(氨气极易溶于水,密度比空气小),应选用的发生和收集装置是______。
【答案】(1)铁架台 (2)检查装置的气密性
(3) ①. B ②. ③. 隔绝氧气(或空气) ④. 澄清石灰水
(4)AD
【解析】
【小问1详解】
由图可知,仪器a的名称为:铁架台;
【小问2详解】
实验室用氯酸钾和二氧化锰制取氧气,在组装好仪器后,装入药品前应先检查装置的气密性;
【小问3详解】
实验室用大理石(或石灰石)和稀盐酸制取二氧化碳,该反应属于固液常温型,应选用的发生装置是B;大理石(或石灰石)的主要成分是碳酸钙,碳酸钙和稀盐酸反应生成氯化钙、水和二氧化碳,反应的化学方程式为:CaCO3+2HCl=CaCl2+H2O+CO2↑;将产生的二氧化碳气体通入装置F中,蜡烛熄灭,其涉及的灭火原理是:隔绝氧气(或空气),二氧化碳可使澄清石灰水变浑浊,可用于检验二氧化碳;
【小问4详解】
实验室用加热氯化铵和熟石灰两种固体混合物的方法制取氨气,该反应属于固固加热型,氨气极易溶于水,密度比空气小,应用向下排空气法收集,故应选用的发生和收集装置是AD。
四、分析与计算(本题包括1小题,共10分)
25. 某化学兴趣小组欲测定一瓶失去标签的硫酸铜溶液的溶质质量分数,取该溶液20g,逐滴加入氢氧化钠溶液,产生沉淀的质量与加入氢氧化钠溶液质量的关系如图所示。
(1)由图像可知,硫酸铜溶液中溶质完全反应时,产生沉淀的质量为___________g;
(2)计算硫酸铜溶液的溶质质量分数(请写出计算步骤)。
【答案】(1)1.96
(2)设硫酸铜溶液中硫酸铜的质量为x。
x=3.2g
硫酸铜溶液的溶质质量分数=。
答:硫酸铜溶液的溶质质量分数为16%。
【解析】
【小问1详解】
由图像可知,硫酸铜溶液中溶质完全反应时,产生沉淀的质量为1.96g;
【小问2详解】
根据图像可知,硫酸铜溶液20g,与32g氢氧化钠溶液恰好完全反应生成氢氧化铜沉淀1.96g。详见答案。物质
肥皂水
牙膏
西瓜汁
洁厕灵
pH
10.2
8.5
5.8
1.4
选项
实验目的
实验方案
A
鉴别和
将气体通入澄清的石灰水
B
鉴别和固体
加水溶解
C
除去溶液中少量的
加入过量的大理石、过滤
D
除去中少量的
点燃
山东省滨州市阳信县2023-2024学年九年级上学期1月期末化学试题: 这是一份山东省滨州市阳信县2023-2024学年九年级上学期1月期末化学试题,共9页。
山东省滨州市阳信县2023-2024学年九年级上学期期中化学试题: 这是一份山东省滨州市阳信县2023-2024学年九年级上学期期中化学试题,共6页。试卷主要包含了答卷前,考生务必用0,第Ⅱ卷必须用0,下列实验现象的描述正确的是等内容,欢迎下载使用。
山东省滨州市阳信县城区集团校2023-2024学年九年级上学期10月月考化学试题: 这是一份山东省滨州市阳信县城区集团校2023-2024学年九年级上学期10月月考化学试题,共6页。试卷主要包含了单选题,填空题,实验与探究,分析与计算等内容,欢迎下载使用。

