浙江省2023_2024学年高二生物上学期10月联考试题
展开
这是一份浙江省2023_2024学年高二生物上学期10月联考试题,共9页。试卷主要包含了考试结束后,只需上交答题纸等内容,欢迎下载使用。
1.本卷共10页满分100分,考试时间90分钟;
2.答题前,在答题卷指定区域填写班级、姓名、考场号、座位号及准考证号并填涂相应数字;
3.所有答案必须写在答题纸上,写在试卷上无效;
4.考试结束后,只需上交答题纸。
一、选择题(本大题共20小题,每小题2分,共40分。每小题列出的四个选项中只有一个是符合题目要求的,不选、多选、错选均不得分)
1.下列关于生物大分子的说法,错误的是( )
A.组成DNA的基本单位是脱氧核糖、含氮碱基和磷酸基团
B.组成蛋白质的氨基酸约有20种
C.组成生物体的生物大分子都是以碳链为骨架的
D.淀粉、纤维素、糖原的基本单位都是葡萄糖
2.下列关于细胞结构的说法,正确的是( )
A.植物细胞的细胞壁可以被纤维素酶彻底分解
B.同时具有中心体和叶绿体的细胞一般是低等植物细胞
C.蓝细菌在生物进化过程中起着重要的作用,是因为它具有叶绿体,能进行光合作用
D.细胞中具有双层膜结构的细胞器是叶绿体、线粒体和细胞核
3.下列关于生物学实验的叙述,正确的是()
A.甘蔗含糖量很高,是还原糖鉴定实验的理想材料
B.色素易溶于层析液中,在色素提取和分离实验中利用层析液提取色素
C.还原糖的鉴定实验中,样液与本尼迪特试剂需先混匀,再置于热水浴中
D.制作观察有丝分裂临时装片的步骤为解离→染色→漂洗→制片
4.研究发现,人类免疫缺陷病毒(HIV)携带的RNA在宿主细胞内不能直接作为合成蛋白质的模板。如图所示,依据中心法则,下列相关叙述错误的是( )
A.合成子代病毒的蛋白质外壳的完成过程至少要经过④②③环节
B.HIV的逆转录酶是由病毒自身合成的
C.通过④形成的DNA可以整合到宿主细胞的核DNA上
D.科学家可以通过研发特异性抑制逆转录酶的药物来治疗艾滋病
5.分别属于哺乳动物和爬行动物的现代海豚和古代鱼龙的亲缘关系甚远,但因为栖居于相似的水体环境中,最终演化成具有相似形态特征或构造的生物,这种现象称为趋同进化。下列有关叙述正确的是( )
A.在趋同进化过程中,现代海豚种群和古代鱼龙种群的基因频率都会发生定向改变
B.趋同进化时环境起了自然选择的作用,自然选择直接作用的是种群
C.现代海豚和古代鱼龙有相似的形态特征或构造,因此不存在生殖隔离
D.现代海豚和古代鱼龙生活的环境使它们产生了适应水生环境的变异
6.下到关于内环境和稳态的叙述错误的是( )
A.人体内环境的组成成分有水、无机盐、激素、氨基酸和尿素等
B.若内环境稳态不能维持,机体的正常生命活动就会受到威胁
C.细胞外液的温度、渗透压和酸碱度的相对稳定都属于内环境的稳态
D.内环境中丙酮酸的氧化分解,为细胞提供能量,有利于生命活动的进行
7.下列对神经系统的组成及相关结构的叙述,错误的是( )
A.神经系统中有支持细胞(胶质细胞),数目比神经系细胞更多
B.神经是由许多神经纤维被结缔组织包围而成的
C.运动神经元的胞体位于脊髓,它发出的轴突支配骨骼肌纤维
D.神经元的胞体膜表面能接收其他神经元树突末梢的信息
8.研究人员对突触a、b的突触前神经元给予相同的电刺激,通过微电极测量两突触前、后神经元的电位变化,结果如图。下列分析合理的是( )
A.静息状态下膜两侧存在一定的电位差是Na+内流所致
B.刺激后突触a的突触后神经元出现了一个小的动作电位,但该动作电位不能传播
C.突触b的突触前神经元与抑制性中间神经元类似,自身可产生动作电位却抑制突触后神经元兴奋
D.兴奋在突触前、后神经元间的传递有一定的延迟,与神经递质主动转运出突触前膜、扩散到突触后膜有关
9.TRPs通道蛋白可被胞内的脂质PIP2激活,引起Ca2+内流(见下图),进而促进神经递质释放,最终产生痛觉。下列叙述错误的是( )
A.TRPs通道蛋白介导的疼痛产生过程属于非条件反射
B.TRPs通道开放会引起突触后神经元膜电位变化
C.Ca2+通过TRPs通道内流的运输方式属于易化扩散
D.降低胞内PIP2含量为研发止痛药物提供了新思路
10.下列关于激素、神经递质、抗体的叙述,正确的是( )
A.三者都是由核糖体合成,经内质网、高尔基体分泌到细胞外
B.抗体是一种由记忆细胞分泌的、具有特异性识别能力的蛋白质
C.激素对生命活动有的起催化作用,有的起调节作用,有的参与反应
D.激素、神经递质、抗体都可存在于人体的内环境中
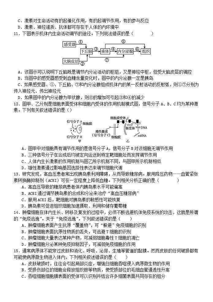
11.下图表示机体内生命活动调节的途径。下列说法错误的是( )
A.该图示可以说明下丘脑既是调节内分泌活动的枢纽,又是神经中枢,但受大脑皮层的调控
B.当图中的感受器感受到血糖含量变化时,图中的内分泌腺一定是胰岛
C.如果感受器、①、下丘脑、⑦和内分泌腺组成机体内的某一反射活动的反射弧,则①⑦分别为传入神经元、传出神经元
D.如果图中的内分泌腺为甲状腺,则⑥的增加可引起③和④的减少
12.图甲、乙分别是细胞表面受体和细胞内受体的作用机制模式图,信号分子A、B、C均为某种激素。下列有关叙述错误的是()
A.图甲中对细胞具有调节作用的是信号分子A,信号分子B对该细胞无调节作用
B.三种信号分子在合成后均被定向运送到特定靶细胞处而发挥调节作用
C.人体内生长激素的作用机制与图乙所示机制不同,与图甲所示机制相似
D.雄性激素通过影响基因选择性表达来调节细胞代谢
13.研究发现,高血压患者常出现胰岛素利用障碍,从而导致糖尿病。服用降压药物——血管紧张素转换酶抑制剂(ACEI)可在一定程度上降低血糖。下列相关分析正确的是( )
A.高血压导致的糖尿病患者体内胰岛素水平可能偏高
B.ACEI通过调节胰岛素的合成和分泌来治疗“高血压糖尿病”
C.服用ACEI后,靶细胞对胰岛素的敏感性可能恢复
D.胰岛素可促进组织细胞加速摄取、利用和储存葡萄糖
14.肿瘤细胞在体内生长、转移及复发的过程中,必须不断逃避机体免疫系统的攻击,这就是所谓的“免疫逃逸”。关于“免疫逃逸”,下列叙述错误的是( )
A.肿瘤细胞表面产生抗原“覆盖物”,可“躲避”免疫细胞的识别
B.肿瘤细胞表面抗原性物质的丢失,可逃避T细胞的识别
C.肿瘤细胞大量表达某种产物,可减弱细胞毒性T细胞的凋亡
D.肿瘤细胞分泌某种免疫抑制因子,可减弱免疫细胞的作用
15.通常病原体不能穿过皮肤和消化、呼吸、泌尿、生殖等管道的黏膜。然而皮肤的任何破损都有可能使病原微生物进入体内,下列相关叙述错误的是( )
A.皮肤破损时,往往会引起局部炎症,增强白细胞吞噬侵入病原微生物的作用
B.受损伤部位的细胞会释放组织胺等物质,使受损部位的毛细血管通透性升高
C.吞噬细胞细胞膜表面的受体可以识别并结合许多细菌表面共同存在的组分
D.当病毒进入体内并侵染细胞时,白细胞会产生α、β和γ干扰素对抗病毒感染
16.如图为人体免疫系统清除流感病毒的部分过程,下列相关叙述正确的是( )
A.甲细胞和乙细胞的起源相同,但二者中的DNA不相同
B.细胞乙是效应B细胞,它能分裂、分化成具有分裂能力的记忆细胞
C.细胞丙是吞噬细胞,它能特异性识别抗原一抗体的结合物
D.细胞甲为B细胞,需要辅助性T细胞产生的细胞因子促进其增殖分化
17.有的人吃了某种海鲜会腹痛、腹泻、呕吐,有的人吸入某种花粉便打喷嚏、鼻塞等,这些都是过敏反应症状。下列有关过敏反应的叙述,正确的是( )
A.过敏反应与淋巴细胞无关
B.过敏反应是针对各种抗原产生强烈的免疫应答
C.过敏反应中产生抗体的细胞来源于骨髓中的造血干细胞
D.机体首次接触过敏原即产生过敏反应
18.从如图所示的实验可以得出的结论是( )
A.单侧光照引起生长素分布不均
B.感受光刺激的部位是上胚轴切段的尖端
C.生长素只能由形态学上端向形态学下端运输
D.生长素能促进上胚轴切段生长
19.研究表明,赤霉素(GA)与生长素(IAA)在促进植物生长等方面具有相似的效应,二者的关系如图所示(“+”表示促进,“-”表示抑制),下列有关叙述中不正确的是( )
A.在促进生长方面,GA和IAA表现为协同作用
B.GA可以通过促进束缚型IAA释放出游离型IAA而增加生长素的浓度
C.GA通过影响相关基因的表达发挥作用,IAA则直接参与细胞生长
D.GA可通过多种途径使得游离型IAA的含量保持较高水平
20.植物生命活动除了直接受化学物质的调节之外,也受环境因素的影响。下列有关叙述错误的是( )
A.原产于热带地区的玉米适应短日照条件,在从热带地区引种至温带地区时,基因组的表达可能会发生改变
B.冬小麦的正常开花离不开春化作用,实验室夏季种植冬小麦时,可合理使用冷库,调节冬小麦的开花
C.环境因素和植物激素对植物的影响是相互独立的,但二者都具有重要的影响
D.光照可调节植物体内有关基因的表达,进而调节植物的生命活动
二、非选择题(本题共5小题,共60分)
21.(11分)如图表示下丘脑参与人体体温、水盐和血糖平衡的部分调节过程。请回答下列问题:
(1)受到寒冷刺激时,刺激作用于体表的_________,产生的信息以神经冲动的形式传递到__________,其调节腺垂体产生__________,促进腺体A的分泌激素,腺体A表示的器官有。
(2)人体剧烈运动大量出汗后,下丘脑增加激素的生成和分泌,并由垂体释放进入血液,促进对水分的重吸收。
(3)当血糖浓度上升时,下丘脑中的葡萄糖感受器接受刺激产生兴奋,使_________细胞分泌胰岛素活动增强,促进组织细胞___________,此过程属于调节。胰岛分泌的胰岛素需要与靶细胞的受体结合才能发挥作用,胰岛素的受体分布在靶细胞的(填“细胞膜上”、“细胞质中”或“细胞核中”)。
22.(11分)某科研小组测定了光照强度对转基因水稻和野生型水稻光合速率的影响,并检测了两种水稻叶片的叶绿素含量,结果如下图所示。回答下列问题:
(1)图乙所示两种水稻叶片色素中,叶绿素 1 表示的是。
(2)色素提取后经层析分离,扩散最慢的色素吸收光;与光合作用有关的酶分布在叶绿体的。
(3)为了研究叶绿体的功能,某同学将正常叶片置于适量的溶液中,用组织捣碎机破碎细胞,再用差速离心法分离细胞器,则该溶液的pH与渗透压应满足的条件为。
(4)为研究转基因水稻是否适合在旱田环境中生长,该小组又进行了干旱胁迫对其净光合速率影响的实验,结果如图。
经干旱胁迫处理后,水稻叶肉细胞细胞液的浓度,细胞的吸水能力。干旱胁迫条件下水稻光合作用光饱和点降低,从光合作用的过程分析,原因可能是;而该转基因水稻不适合旱田环境生长的原因是。
23.(10分)乳腺癌细胞在肺部增殖形成肿瘤的过程称乳腺癌肺转移。我国科研人员发现某些乳腺癌患者癌细胞中高表达的Lin28B特异性影响乳腺癌肺转移,并对其作用机制进行研究。
(1)在乳腺癌肺转移前,乳腺癌细胞脱落的碎片携带癌细胞特异性抗原。树突状细胞将抗原呈递给细胞毒性T细胞,同时在作用下,细胞毒性T细胞为新的细胞毒性T细胞,进一步识别并杀死转移到肺部的肿瘤细胞,实现免疫系统的功能。
(2)为研究Lin28B高表达对乳腺处肿瘤生长及乳腺癌肺转移的影响,进行如下实验。利用基因工程技术获得乳腺癌细胞和高表达Lin28B的乳腺癌细胞,将其分别注入甲、乙两组正常小鼠的乳腺中,35天后检测小鼠乳腺中肿瘤的体积和重量,90天后检测小鼠中乳腺癌肺转移率,结果如下表。
实验结果表明在乳腺肿瘤处高表达Lin28B对乳腺处肿瘤的生长及乳腺癌肺转移的影响分别是
_____________。
(4)上述实验中乙组小鼠在移植乳腺癌细胞21天后,中性粒细胞在肺部聚集增多。抗体A为正常小鼠体内的抗体 ,抗体B特异性结合中性粒细胞表面的抗原,可清除中性粒细胞。选用小鼠做如下①②③④四组实验,过程如图1,结果如图2。
实验中选用的抗体A不能与特异性结合。实验结果说明在Lin28B高表达条件下,中性粒细胞只在肿瘤发生的早期阶段具有促进乳腺癌肺转移的作用,判断的依据是。
(5)在不同的细胞因子环境中,中性粒细胞可转化为抗肿瘤 N1表型或促肿瘤 N2表型。研究发现乳腺肿瘤处Lin28B高表达时,肺部的中性粒细胞向N2表型转化,使中性粒细胞表面的PD-L2表达增加,PD-L2与细胞毒性T细胞表面的受体结合,抑制细胞毒性T细胞的活化、增殖,从而使得免疫系统不能清除乳腺癌细胞,癌细胞在肺部大量增殖。基于以上研究,为进一步明确“乳腺肿瘤处高表达的Lin28B促进乳腺癌肺转移的机制”,提出一个新的研究方向。
24.(13分)果蝇的正常翅(D)对短翅(d)为显性,D、d位于常染色体上。抗杀虫剂(E)对不抗杀虫剂(e)为显性,E、e不位于Y染色体上。现将一只正常翅抗杀虫剂雌果蝇与一只短翅不抗杀虫剂雄果蝇杂交,F1的表裂及数量如下表:回答下烈问题:
(1)只考虑翅型性状,F1果蝇的基因型为,翅型基因与杀虫剂抗性基因的遗传不一定遵循自由组合定律,理由是。
(2)同时考虑两对相对性状,选择杀虫剂抗性性状不同的果蝇,通过一次杂交确定E、e所处染色体的位置,应从F1中选择进行杂交,得F2,观察F2的表型,并统计比例(不考虑基因突变、交叉互换)。
①若F2雌雄中均为正常翅抗杀虫剂:短翅抗杀虫剂:正常翅不抗杀虫剂:短翅不抗杀虫剂=3:1:3:1,则。
②若F2,则E、e基因位于常染色体上,且与D、d在同一条染色体上
③若F2,则E、e基因位于X染色体上。
(3)结果表明,E、e基因位于X染色体上,F1随机交配获得子代后施加杀虫剂,子代中纯合短翅抗杀虫剂的雌性个体所占的比例为。
25.(15分)运动员在马拉松长跑过程中,机体往往出现心跳加快,呼吸加深,大量出汗,口渴等生理反应。马拉松长跑需要机体各器官系统共同协调完成。
回答下列问题:
(1)听到发令枪声运动员立刻起跑,这一过程属于______反射。长跑过程中,运动员感到口渴的原因是________________。
(2)长跑结束后,运动员需要补充水分。研究发现正常人分别一次性饮用1000mL清水与1000mL生理盐水,其排尿速率变化如图甲所示。
图中表示大量饮用清水后的排尿速率曲线是_____________。从维持机体血浆渗透压稳定的角度,建议运动员运动后饮用__________。
(3)长跑过程中,运动员会出现血压升高等机体反应,运动结束后,血压能快速恢复正常,这一过程受神经-体液共同调节,其中减压反射是调节血压相对稳定的重要神经调节方式。为验证减压反射弧的传入神经是减压神经,传出神经是迷走神经,根据提供的实验材料,完善实验思路,预测实验结果,并进行分析与讨论。
材料与用具:成年实验兔、血压测定仪、生理盐水、刺激电极、麻醉剂等。
(要求与说明:答题时对实验兔的手术过程不作具体要求)
①完善实验思路:
I.麻醉和固定实验兔,分离其颈部一侧的颈总动脉、减压神经和迷走神经。颈总动脉经动脉插管与血压测定仪连接,测定血压,血压正常。在实验过程中,随时用______湿润神经。
Ⅱ.用适宜强度电刺激减压神经,测定血压,血压下降。再用______,测定血压,血压下降。
Ⅲ.对减压神经进行双结扎固定,并从结扎中间剪断神经(如图乙所示)。分别用适宜强度电刺激______,分别测定血压,并记录。
IV.对迷走神经进行重复Ⅲ的操作。
②预测实验结果:______________________。设计用于记录Ⅲ、IV实验结果的表格,并将预测的血压变化填入表中。
③分析与讨论:
高二年级生物学科 试题
一、选择题(本大题共20小题,每小题2分,共40分。每小题列出的四个选项中只有一个是符合题目要求的,不选、多选、错选均不得分)
二、非选择题(本题共5小题,共60分;除已标出2分的空外,其余1分一空)
21.(11分)(1)冷觉感受器;下丘脑;促甲状腺激素;甲状腺
(2)抗利尿;肾小管和集合管
(3)胰岛β;
加速摄取、储存和利用葡萄糖,抑制非糖物质转化为葡萄糖;(2分)
神经—体液;细胞膜上
22.(11分)(1)叶绿素a
(2)红光和蓝紫;类囊体薄膜和叶绿体基质
(3)pH应与细胞溶胶相同、渗透压应与细胞相同(2分)
(4)变大;增强;
干旱胁迫条件下,为减少水分散失,植物气孔关闭,从外界吸收CO2减少,造成碳反应中C3的还原减少,需要光反应产生的[H]和ATP减少;(2分)
净光合速率逐渐下降,不能积累有机物,导致不能正常生长(2分)
23.(10分)(1)细胞因子;增殖分化;免疫监视
(2)对乳腺肿瘤的生长无显著影响,提高了乳腺癌肺转移率(2分)
(3)中性粒细胞(乳腺癌细胞);
②组肺部癌细胞位点显著低于①组,④和③组肺部癌细胞位点无显著差异(2分)
(4)乳腺肿瘤处高表达的Lin28B导致中性粒细胞在肺部发生N2转化的分子机制或细胞水平的变化(2分,合理即可)
24.(13分)(1)Dd;
若D(d)和E(e)位于同源染色体上,子代也可出现结果中的性状分离比(2分)
(2)正常翅抗杀虫剂雄和正常翅不抗杀虫剂雌(2分)
则E、e基因位于常染色体上,且与D、d不在同一条染色体上(2分)
雌雄中正常翅抗杀虫剂:正常翅不抗杀虫剂:短翅不抗杀虫剂=2:1:1(2分)
正常翅抗杀虫剂雌:短翅抗杀虫剂雌:正常翅不抗杀虫剂雄:短翅不抗杀虫剂雄=3:1:3:1(2分)
(3)1/28(2分)
25.(15分)(1)条件:
大量出汗导致血浆渗透压升高,渗透压感受器产生的兴奋传到大脑皮层,产生渴觉(2分)
(2)曲线A;淡盐水
(3)①生理盐水;适宜强度电刺激迷走神经;减压神经中枢端和外周端
②切断减压神经,刺激中枢端,血压上升,刺激外周端,血压不变。切断迷走神经,刺激中枢端,血压不变,刺激外周端,血压上升(2分)
(3分)
组别
肿瘤体积(mm3)
肿瘤重量(g)
肺转移率(%)
甲组
273
1.80
0
乙组
265
1.74
60%
F1
正常翅抗杀虫剂雌
正常翅抗杀虫剂雄
正常翅不抗杀虫剂雌
正常翅不抗杀虫剂雄
402
399
401
398
1
2
3
4
5
6
7
8
9
10
A
B
C
B
A
D
D
C
A
D
11
12
13
14
15
16
17
18
19
20
B
B
B
C
D
D
C
D
C
C
相关试卷
这是一份浙江省杭州市四校联考2023_2024学年高二生物上学期10月月考试题含解析,共27页。
这是一份浙江省嘉兴2023_2024高三生物上学期9月联考试题pdf,共9页。
这是一份浙江省金华市2023_2024学年高二生物上学期12月阶段联考试题含解析,共24页。试卷主要包含了考试结束后,只需上交答题纸等内容,欢迎下载使用。

