所属成套资源:2025年中考生物真题分项汇编 (2份,原卷版+解析版)
2025年中考生物真题分项汇编 专题15 生物技术(2份,原卷版+解析版)
展开
这是一份2025年中考生物真题分项汇编 专题15 生物技术(2份,原卷版+解析版),文件包含2025年中考生物真题分项汇编专题15生物技术原卷版docx、2025年中考生物真题分项汇编专题15生物技术解析版docx等2份试卷配套教学资源,其中试卷共48页, 欢迎下载使用。
1.(2023·吉林)如图是某些微生物结构示意图,下列叙述正确的是( )
A.甲为真核生物B.乙的直立菌丝是a
C.丙无细胞结构D.丁可以用来制作酸奶
【答案】C
【解析】A、图甲是大肠杆菌,属于细菌,细菌细胞内没有成形的细胞核,是原核生物,A错误;
B、图乙是青霉菌,a是孢子,b是直立菌丝,b下方式营养菌丝,B错误;
C、图丙是大肠杆菌噬菌体,属于病毒,病毒没有细胞结构,由蛋白质外壳和内部的遗传物质组成,C正确;
D、图丁是酵母菌,酵母菌是真核生物,常用来酿酒和只做面包,乳酸菌才用来制作酸奶,D错误。
2.(2023·通辽)在酒曲(制酒用的菌种)的作用下,糯米可酿成美味的米酒,下列关于制作米酒的过程叙述不正确的是( )
A.将糯米放在旅锅里蒸熟,其日的是消除杂菌
B.将刚蒸熟的糯米饭迅速与碾碎成粉末的酒曲搅拌在一起,装入清洁的容器中
C.将容器盖好,并采取一定的保温措施,放在温暖的地方
D.在制作米酒的过程中,尽量少打开容器
【答案】B
【解析】A、将糯米放在旅锅里蒸熟,其目的是高温灭菌,消除杂菌,不符合题意;
B、将刚蒸熟的糯米饭先冷却, 再与碾碎成粉末的酒曲搅拌在一起,以免高温杀死酒曲中的酵母菌,符合题意;
C、将容器盖好,并采取一定的保温措施,放在温暖的地方等待发酵,不符合题意;
D、在制作米酒的过程中,尽量少打开容器,以免杂菌干扰,不符合题意。
3.(2023·营口)利用乳酸菌制作泡菜时,采用的生物技术是( )
A.克隆技术B.发酵技术
C.转基因技术D.植物组织培养技术
【答案】B
【解析】制泡菜要用到乳酸杆菌,乳酸菌属于细菌,通过分裂进行生殖,在无氧的条件下,经乳酸菌的发酵后使原有的乳糖变为乳酸,使菜具有甜酸风味。可见,制泡菜用到了发酵技术。
4.(2022·桂林)“民以食为天”,许多食品的制作需要细菌和真菌的参与。以下食品的制作没有利用细菌、真菌发酵原理的是()
A.蒸玉米B.酸奶C.甜酒D.馒头
【答案】A
【解析】A、蒸玉米没有利用微生物发酵技术,符合题意;
B、酸奶利用了乳酸菌进行发酵技术,不符合题意;
C、甜酒利用了酵母菌的发酵技术,不符合题意;
D、馒头运用了酵母菌的发酵技术,不符合题意。
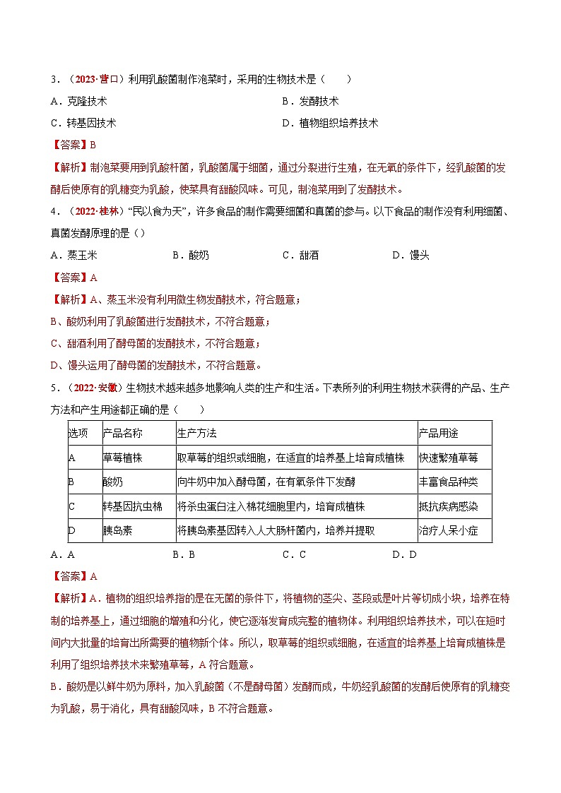
5.(2022·安徽)生物技术越来越多地影响人类的生产和生活。下表所列的利用生物技术获得的产品、生产方法和产生用途都正确的是( )
A.AB.BC.CD.D
【答案】A
【解析】A.植物的组织培养指的是在无菌的条件下,将植物的茎尖、茎段或是叶片等切成小块,培养在特制的培养基上,通过细胞的增殖和分化,使它逐渐发育成完整的植物体。利用组织培养技术,可以在短时间内大批量的培育出所需要的植物新个体。所以,取草莓的组织或细胞,在适宜的培养基上培育成植株是利用了组织培养技术来繁殖草莓,A符合题意。
B.酸奶是以鲜牛奶为原料,加入乳酸菌(不是酵母菌)发酵而成,牛奶经乳酸菌的发酵后使原有的乳糖变为乳酸,易于消化,具有甜酸风味,B不符合题意。
C.早在1997年,我国科学家就成功地培育出“抗虫棉”新品种,是将苏云金杆菌(属于细菌)来源的Bt杀虫蛋白基因(不是杀虫蛋白)经过改造,转到了棉花中,使棉花细胞中存在这种杀虫蛋白质,专门破坏棉铃虫等鳞翅目害虫的消化系统,导致其死亡,而对人畜无害,C不符合题意。
D.将人的胰岛素基因转入到大肠杆菌内,培养并提取胰岛素,可治疗糖尿病,D不符合题意。
6.(2022·西藏)生物技术的迅猛发展已经显现出巨大的社会效益和经济效益,正在越来越多地影响人类的生活和社会的发展。下列相关叙述错误的是( )
A.在日常生活中,制作馒头常用酵母菌发酵
B.抗生素可以杀死或抑制某些致病细菌
C.克隆羊的实例说明,细胞膜是控制中心
D.食品的腐败主要是由细菌和真菌引起的
【答案】C
【解析】A、酵母菌可以用来制作馒头和酿酒,乳酸菌可以用来制作泡菜和酸奶,醋酸菌可以用来制醋,A正确;
B、抗生素是从真菌中提取、用来治疗细菌性疾病的,因此可以杀死或抑制某些致病细菌,B正确;
C、克隆羊的实例说明,细胞核才是遗传的控制中心,不是细胞膜,C错误;
D、巴斯德的鹅颈瓶实验证明了食品的腐败主要是由空气中原本就存在的微生物引起的,D正确。
7.(2021·河池)生物技术广泛应用于医药卫生、轻工、食品等领域。下面属于日常生物技术的是( )
A.克隆技术B.发酵技术
C.转基因技术D.试管婴儿技术
【答案】B
【解析】A克隆技术、C转基因技术、D试管婴儿技术属于现代生物技术,B发酵技术在我国已经有几千年的历史,属于传统的生物技术,可见B符合题意。
8.(2021·西宁)下列各食品的制作过程中运用了发酵技术的是( )
①酸奶、米酒;②葡萄干、口香糖;③方便面、炸薯条;④面包、食醋
A.①④B.①③C.②④D.③④
【答案】A
【解析】①制米酒要用到酵母菌,制酸奶要用到乳酸菌,①正确。
②葡萄干是把葡萄脱水制造而成;口香糖又叫泡泡糖,是以天然的树胶或甘油树脂为基础,加入糖浆、薄荷等调和压制而成,都与发酵无关,②错误。
③方便面、炸薯条与发酵无关,③错误。
④制作面包需要酵母菌,制造食醋用到醋酸杆菌,都是发酵技术,④正确。
所以,都运用了发酵技术的是①④。
9.(2021·张家界)下列关于日常生活中的生物技术原理的应用,错误的是( )
A.米酒的酿制——利用了酵母菌的发酵作用
B.酸奶的制作——利用了醋酸菌的发酵作用
C.沼气的产生——利用了甲烷菌在无氧条件下分解有机物
D.食品的冷藏——低温可以抑制微生物的生长繁殖
【答案】B
【解析】A.米酒是将糯米和甜酒曲(含酵母菌)按一定比例混合发酵而成,使用了发酵技术,A不符合题意。
B.酸奶是以鲜牛奶为原料,加入乳酸菌发酵而成,牛奶经乳酸菌的发酵后使原有的乳糖变为乳酸,易于消化,具有甜酸风味,B符合题意。
C.农作物秸秆、人粪尿和禽畜粪尿中,有很多有机物。在没有氧气的环境下,甲烷菌利用这些有机物分解产生的氢和二氧化碳结合生成甲烷。沼气的主要成分就是甲烷,C不符合题意。
D.细菌和真菌等微生物的生长繁殖需要一适宜的温度。故环境温度低,微生物生长繁殖速度慢,是因为低温可以抑制微生物的生长繁殖,D不符合题意。
2:转基因技术及其应用
1.(2023·贵阳)苏云金杆菌是一种细菌,它能产生使棉铃虫死亡的杀虫蛋白,这种杀虫蛋白对人和牲畜无任何毒害作用。科学家将苏云金杆菌的杀虫蛋白基因转入棉花细胞,获得了能产生杀虫蛋白的抗虫棉,提高了棉花的产量。相关叙述不正确的是( )
A.苏云金杆菌有成形的细胞核
B.抗虫棉的培育使用了转基因技术
C.抗虫棉能有效抵御棉铃虫
D.该方法能减少农药对环境的污染
【答案】A
【解析】A、苏云金杆菌是一种细菌,属于原核生物,没有成形的细胞核,A错误;
B、将苏云金杆菌的杀虫蛋白基因转入棉花细胞,培育出抗虫棉,使用了转基因技术,B正确;
C、将苏云金杆菌的杀虫蛋白基因转入棉花细胞,获得了能产生杀虫蛋白的抗虫棉,故抗虫棉能有效抵御棉铃虫,C正确;
D、抗虫棉含有杀虫蛋白基因,能使棉铃虫死亡,提高了棉花的产量,减少了农药的使用,D正确。
2.(2023·新疆)关于生物技术应用的叙述合理的是( )
A.利用乳酸菌发酵可制作米酒,泡菜等食品
B.利用转基因技术可使大肠杆菌生产人胰岛素
C.利用冰箱冷藏保存食物可以杀死细菌和真菌
D.利用克隆培育的多莉羊与代孕母羊遗传物质相同
【答案】B
【解析】A、制作米酒用酵母菌,制作泡菜用乳酸菌,不符合题意;
B、大肠杆菌能大量生产治疗糖尿病的药物胰岛素,运用的是转基因技术,把人胰岛素基因注入大肠杆菌体内,可以通过大肠杆菌生产胰岛素,符合题意;
C、利用冰箱冷藏保存食物可以抑制细菌和真菌的繁殖,而不可以杀死细菌和真菌,不符合题意;
D、细胞核是遗传信息库,是细胞代谢和遗传的控制中心,在克隆的过程中,谁提供了细胞核,克隆出来的生物就像谁,因此多莉长相与供核羊相似,不符合题意。
3.(2023·怀化)下列实例中没有运用转基因技术的是( )
A.利用大肠杆菌生产胰岛素B.转基因超级鼠
C.茅台酒的酿制D.转基因棉花
【答案】C
【解析】ABD、将人体胰岛素基因转接到大肠杆菌的细胞内,培养出的工程菌能产生人体胰岛素;将大鼠生长激素基因转接到普通鼠细胞内,培养出的转基因超级鼠,生长速度和体重都比普通鼠大;将苏云金杆菌的抗虫基因转接到普通棉花的细胞内,培养出的转基因棉花能产生杀死害虫的物
质。A、B、D不符合题意;
C、茅台酒的酿制采用的是酵母菌发酵技术,C符合题意,
4.(2022·淄博)生物技术与人类健康、生产生活的关系密切。下列有关生物技术应用的叙述,错误的是( )
A.利用转基因技术可使大肠杆菌生产人胰岛素
B.利用组织培养可以大量、快速繁殖优良品种
C.利用酵母菌发酵可制作泡菜、面包和醋等食品
D.利用克隆技术培育的多莉羊长相与供核母羊相似
【答案】C
【解析】A.科学家利用转基因技术,把其他生物的某种基因转入一些细菌内部,使这些细菌能够生产药品。例如科学家把控制合成胰岛素的基因转入大肠杆菌内,对大肠杆菌进行大规模的培养,使之大量生产治疗糖尿病的药物——胰岛素,A不符合题意。
B.运用植物组织培养技术,可以实现优良品种的快速繁殖,培育出大量不含病毒的幼苗,B不符合题意。
C.制馒头和面包要用到酵母菌,制酸奶和泡菜要用到乳酸菌,制醋要用到醋酸杆菌,利用青霉发酵可以提取出青霉素等,C符合题意。
D.细胞核是遗传的控制中心,含有遗传物质,传递遗传信息,多莉羊的长相与供核母羊一样,这说明细胞核是遗传信息库,D不符合题意。
5.(2022·梧州)21世纪是现代生物技术的世纪。如图是我国科学家利用现代生物技术培育抗虫棉的过程,下列叙述不正确的是( )
A.抗虫性状是由杀虫毒素基因控制的
B.抗虫棉的培育利用了克隆技术
C.抗虫棉的培育利用了组织培养技术
D.抗虫棉的培育利用了转基因技术
【答案】B
【解析】A.基因控制生物性状,因此,抗虫性状是由杀虫毒素基因控制的,A不符合题意。
B.抗虫棉应用了转基因技术,B符合题意。
C.植物的组织是指在无菌的条件下,将植物的茎尖、茎段和叶片等切成小块,培养在特制的培养基上,通过细胞的增殖和分化,使它逐渐发育成完整的植物体的技术。利用组织培养这种技术,可以在短时间内大批量的培育出所需要的植物新个体,由一个棉花细胞发育成抗虫棉应用了组织培养,C不符合题意。
D.抗虫棉应用了转基因技术,D不符合题意。
6.(2022·贵港)把人胰岛素基因植入大肠杆菌体内生产人胰岛素,这涉及的生物技术是( )
A.发酵技术B.转基因技术C.克隆技术D.组织培养
【答案】B
【解析】把人胰岛素基因植入大肠杆菌体内,再将大肠杆菌放入发酵罐中进行大规模培养,可以通过大肠杆菌生产胰岛素,之故答案为:把细菌作为基因工程的受体细胞,原因有两个:首先细
菌繁殖较快,基因简单,其次能够在较短时间内通过细菌的大量繁殖来获得所需要的产品,因此大肠杆菌能生产人胰岛素,运用的是转基因技术。
7.(2021·贵港)把一个生物体的基因转移到另一个生物体DNA中的生物技术就是( )
A.组织培养B.发酵技术C.克隆技术D.转基因技术
【答案】D
【解析】A.植物的组织培养是利用无性生殖的原理快速繁殖植物的高新技术手段,其优点有繁殖速度快,受季节影响小,诱导变异比较容易,很少感染病毒等,A不符合题意。
B.发酵技术是指利用微生物的发酵作用,运用一些技术手段控制发酵过程,大规模的生产发酵产品的技术,B不符合题意。
C.克隆技术是不经过两性生殖细胞的结合而获得新个体的方法,属于无性生殖,不涉及基因的改变,C不符合题意。
D.转基因技术是把一个生物体的基因转移到另一种生物体内的生物技术,D符合题意。
8.(2021·济南)基因工程是在分子水平上进行的遗传操作。下列不是依据该技术的是( )
A.利用嵌入相应基因的“工程菌”生产生长激素
B.袁隆平利用海南野生水稻作亲本培育出优良水稻品种
C.将草鱼生长激素基因转入鲤鱼体内培育出生长速度快的鲤鱼
D.将苏云金芽孢杆菌中产生杀虫毒素的基因移植到棉花体内培育出抗虫棉
【答案】B
【解析】A、利用嵌入相应基因的“工程菌”生产生长激素,这属于转基因技术,是基因工程,A不符合题意。
B、袁隆平利用海南野生水稻作亲本培育出优良水稻品种,这是杂交育种,不属于基因工程,B符合题意。 C、将草鱼生长激素基因转入鲤鱼体内培育出生长速度快的鲤鱼 ,是转基因技术,属于基因工程,C不符合题意。
D、将苏云金芽孢杆菌中产生杀虫毒素的基因移植到棉花体内培育出抗虫棉,是转基因技术,属于基因工程,D不符合题意。
9.(2021·江津)下列高科技成果中,根据转基因工程原理进行的是( )
A.袁隆平利用杂交技术培育出超级水稻
B.通过体细胞克隆技术培育出克隆羊
C.通过返回式卫星搭载种子培育出太空椒
D.将苏云金杆菌的某些基因移植到棉花体内,培育出抗虫棉
【答案】D
【解析】A.杂交水稻指选用两个在遗传上有一定差异,同时它们的优良性状又能互补的水稻品种进行杂交,生产具有杂种优势的子代,就是杂交水稻。因此,杂交水稻属于有性生殖,新品种的基因组成发生了改变,原理是基因重组,A不符合题意。
B.克隆又称“体细胞的无性繁殖”。在克隆羊多莉的培育过程中,由甲羊提供细胞核,乙羊提供去核卵细胞,丙羊是代孕母羊,多莉的相貌与甲羊相似,说明遗传信息储存在细胞核中。故克隆羊的原理是克隆技术,B不符合题意。
C.太空椒是在太空条件下,引起遗传物质发生改变而培育成的新品种。该育种原理是基因突变,C不符合题意。
D.早在1997年,我国科学家就成功地培育出“抗虫棉”新品种,是将一种细菌来源的Bt杀虫蛋白基因经过改造,转到了棉花中,使棉花细胞中存在这种杀虫蛋白质,专门破坏棉铃虫等鳞翅目害虫的消化系统,导致其死亡,而对人畜无害。故将苏云金杆菌的某些基因移植到棉花体内,培育出抗虫棉的原理是转基因工程,D符合题意。
3:克隆技术及其应用
1.(2023·滨州)自克隆羊“多莉”问世以来,克隆技术突飞猛进,已被广泛应用于许多相关领域。下列关于克隆技术的说法错误的是( )
A.利用克隆技术可以快速培育优良的家畜品种,达到改良性状的目的
B.应用克隆技术可以将转基因动物大量繁殖,降低基因工程药物的成本
C.人体克隆涉及技术、伦理、道德和社会等复杂问题,还会导致遗传上的退化
D.人们可以从濒危动物身上选取适当的体细胞进行克隆,达到有效保护物种的目的
【答案】A
【解析】A、“克隆”技术是一种无性生殖,没有两性生殖细胞的结合,保留了亲本的优良性状,不能改良性状,A说法错误。
B、克隆技术可以在短时间内大量繁殖,所以,应用克隆技术可以将转基因动物大量繁殖,降低基因工程药物的成本,B说法正确。
C、克隆属于无性生殖,能保持亲本的优良性状,人体克隆涉及技术、伦理、道德和社会等复杂问题,还会导致遗传上的退化,C说法正确。
D、人们可以从濒危动物身上选取适当的体细胞进行克隆,达到有效保护物种的目的,D说法正确。
2.(2023·临沂)克隆羊、“试管婴儿”和太空椒等都是应用的现代生物技术。下列叙述正确的是( )
A.克隆羊“多莉”的培育利用了杂交技术
B.“试管婴儿”的培育利用了无性生殖原理
C.胰岛素的生产利用了转基因技术
D.太空椒是太空特殊环境诱发定向变异的结果
【答案】C
【解析】A、克隆羊是用乳腺上皮细胞(体细胞)作为供体细胞进行细胞核移植,属于无性生殖,而杂交技术属于有性生殖,A说法错误。
B、试管婴儿是精子和卵细胞在体外完成受精的,经历了精子和卵细胞的结合,属于有性生殖,B说法错误。
C、科学家把控制合成胰岛素的基因转入大肠杆菌后,对大肠杆菌进行大规模培养,从而大量生产胰岛素,该生产过程利用了转基因技术,C说法正确。
D、太空椒是太空特殊环境诱发产生可遗传变异,但是变异是不定向的,D说法错误。
3.(2023·陕西)下图是克隆羊多莉的诞生过程。关于多莉的分析,正确的是( )
A.是有性生殖的结果B.遗传物质和黑面白羊2一致
C.性状和黑面白羊1相同D.性别由白羊决定
【答案】D
【解析】A、克隆技术没有经过两性生殖细胞的结合,属于无性生殖,不符合题意;
BCD、细胞核是细胞代谢和遗传的控制中心。从图中可以看出,白羊提供的细胞核,所以多莉遗传物质和白羊一致,性别也由提供细胞核的白羊决定,BC不符合题意,D符合题意。
4.(2022·新疆)生物技术的迅猛发展影响了人类的生活和社会发展。下列有关叙述正确的是( )
A.克隆技术可用于快速改良动物性状
B.试管婴儿技术可以让受精卵在试管内发育成胎儿
C.微生物发酵技术可用于制作酸奶、米酒等食品
D.转基因技术可生产治疗糖尿病的药物-抗生素
【答案】C
【解析】A、克隆技术是利用生物体细胞培育出新个体,新个体与原生物体遗传物质一样,不能改良性状,A叙述错误,不符合题意。
B、试管婴儿技术是让受精卵在试管内完成胚胎早期发育,然后将其植入母体子宫中继续进行胚胎发育,B叙述错误,不符合题意。
C、利用乳酸菌、酵母菌等微生物进行发酵可制作酸奶、米酒等食品,C叙述正确,符合题意。
D、利用转基因技术将控制合成胰岛素的基因转入大肠杆菌内,使其大量生产胰岛素,可用于治疗糖尿病,D叙述错误,不符合题意。
5.(2022·东营)1996年第一只克隆动物“多莉”问世。“多莉”诞生所采用的生殖方式,与下列不相同的是( )
A.红薯以块根繁殖产生子代B.青蛙以体外受精产生子代
C.草履虫以分裂生殖产生子代D.酵母菌以出芽生殖产生子代
【答案】B
【解析】ACD.红薯以块根繁殖、草履虫的生殖方式是分裂生殖、酵母菌是出芽生殖没有经过两性生殖细胞的结合,由母体的一部分发育为新的个体,属于无性生殖,ACD不符合题意。
B.青蛙及其以体外受精产生子代,个体发育的起点是受精卵,属于有性生殖,B符合题意。
6.(2022·葫芦岛)如图是小羊多莉的诞生过程示意图,下列相关叙述正确的是( )
A.小羊多莉是母羊
B.多莉的诞生应用了杂交技术
C.多莉与B羊十分相像,说明遗传物质主要存在于细胞质中
D.多利诞生的生殖方式是有性生殖
【答案】A
【解析】A.多莉的遗传物质来着供核母羊B,所以小羊多莉是母羊,A符合题意。
B.多莉的诞生应用了克隆技术,B不符合题意。
C.多莉的遗传物质来自供核母羊B,说明遗传物质主要存在于细胞核中,C不符合题意。
D.多莉的诞生应用了克隆技术,克隆过程没有两性生殖细胞的结合,属于无性生殖,D不符合题意。
7.(2021·滨州)科研人员提取一级功勋犬“化煌马”的体细胞,通过如图所示操作,成功培育出克隆犬“昆勋”。下列叙述正确的是( )
A.“昆勋”的遗传物质和A犬完全相同
B.“昆勋”的遗传物质和B犬完全相同
C.“昆勋”的性状与”化煌马”几乎相同
D.“昆勋”的培育过程运用了转基因技术
【答案】C
【解析】细胞核是遗传信息库,是细胞代谢和遗传的控制中心,对生物的遗传具有重要意义。由题干图知,克隆犬“昆勋”的遗传特性是由移植的“化煌马”的细胞核中的遗传信息所决定的,因此与“化煌马”的遗传特性几乎相同,“昆勋”的性状也与”化煌马”几乎相同。把一种生物的某个基因转入到另一种生物遗传物质中,培育出的生物就有可能表现出转入基因所控制的性状,使得这种转基因生物发生了可遗传的变异,这一技术被称为转基因技术,“昆勋”的培育过程没有运用转基因技术。
8.(2021·铜仁)克隆技术和转基因技术都属于现代生物技术。下列实例属于克隆技术的是( )
A.取珍稀兰花的叶片或根,在无菌条件下接种到人工培养基上,培育出许多新的植株
B.将人的控制胰岛素合成的基因转移到大肠杆菌体内,使大肠杆菌成为生产人胰岛素的“工厂”
C.将苏云金杆菌的杀虫蛋白基因转移到棉花等作物体内,使农作物能有效抵御害虫
D.将控制药用蛋白合成的基因转移到动物体内,用动物的乳腺来生产药用蛋白
【答案】A
【解析】转基因技术就是把一个生物体的基因转移到另一种生物体内的生物技术。它是在分子水平上进行的遗传操作,按照预先设计的蓝图把一种生物的基因分离出来,在体外进行拼接组合,然后转入另一种生物的体内,从而改造某些遗传性状,最终获得人们所需要的新品种。BCD选项属于转基因技术。克隆技术是不经过两性生殖细胞的结合而获得新个体的方法,属于无性生殖A选项取珍稀兰花的叶片或根,在无菌条件下接种到人工培养基上,培育出许多新的植株属于克隆技术。
9.(2021·赤峰)观察下面四幅图,其所运用的生物技术对应正确的是( )
A.①组织培养②克隆技术③转基因技术④诱变育种
B.①无土栽培②克隆技术③转基因技术④诱变育种
C.①组织培养②转基因技术③诱变育种④人工选择育种
D.①无土栽培②克隆技术③杂交育种④诱变育种
【答案】A
【解析】①繁殖植物幼苗,是利用的组织培养。植物的组织是指在无菌的条件下,将植物的茎尖、茎段和叶片等切成小块,培养在特制的培养基上,通过细胞的增殖和分化,使它逐渐发育成完整的植物体的技术。利用组织培养这种技术,可以在短时间内大批量的培育出所需要的植物新个体。例如:快速繁殖无病毒兰花就属于植物组织培养技术。
②克隆指的是先将含有遗传物质的供体细胞的核移植到去除了细胞核的卵细胞中,然后促使这一新细胞分裂繁殖发育成胚胎。当胚胎发育到一定程度后,再被植入动物子宫中使动物怀孕,便可产下与提供细胞核者基因相同的动物,它是一种无性繁殖技术。多莉羊的诞生,是克隆技术。
③基因控制性状,美国科学家培育出“超级鼠”必须改变鼠的基因,把一种生物的某个基因,用生物技术的方法转入到另一种生物的基因组中,培育出的转基因生物,就有可能表现出转入基因所控制的性状,这项技术叫做转基因技术。
④通过卫星搭载培育出的太空椒,它的品质和产量大大提高,其根本原因是:太空椒是在太空条件下,引起遗传物质发生改变而培育成的新品种,育种原理是诱变育种。
所以,题图涉及到的生物技术是:①组织培养②克隆技术③转基因技术④诱变育种,故答案为:A。
4:食物保存
1.(2023·广西)酸奶是中国传统发酵食品,营养丰富、易消化吸收。夏天,在家中自制的酸奶,最适宜的保存方式是( )
A.煮沸杀菌B.冰箱冷藏C.脱水干燥D.高盐防腐
【答案】B
【解析】ACD、煮沸杀菌、脱水干燥、高盐防腐都不利于乳酸菌的生活,所以这些方法不适宜保存,不符合题意;
B、冰箱冷藏有利于保持酸奶中的乳酸菌活性,品质好,符合题意 。
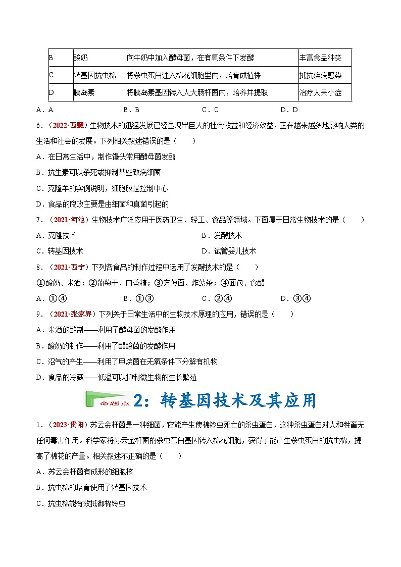
2.(2023·滨州)“民以食为天,食以安为先”。随着社会的发展和生活水平的提高,食品保存技术得到了迅速发展。以下食品保存方法与基本原理不相符的是( )
A.AB.BC.CD.D
【答案】C
【解析】A、高温加热可以杀死微生物,有利于食品的保存,A说法正确。
B、干燥处理香菇是降低了食品自身含水量,从而抑制了微生物的繁殖,有利于保存食品,B说法正确。
C、把黄桃做成罐头是利用封盖前高温灭菌,导致罐内无细菌,封盖后密封很严,微生物不能进入,来延长肉类罐头的保质期,C说法错误。
D、低温冷藏新鲜蔬菜是利用了低温能抑制呼吸作用,减少有机物的消耗,有利于保鲜,D说法正确。
3.(2023·恩施)下列有关生活中生物技术的叙述,正确的是( )
A.冷藏食物不易变质是由于低温杀死了细菌等微生物
B.白酒酿造过程首先是酵母菌将淀粉分解成葡萄糖
C.制作酸奶时,将牛奶加热煮沸是为了杀死其中的杂菌
D.制作泡菜的坛子加水密封隔绝空气主要是为了抑制杂菌繁殖
【答案】C
【解析】A、低温会抑制微生物的生殖和发育,而不会彻底杀死细菌等微生物,A错误;
B、酿酒利用的原理是酵母菌能将葡萄糖转化成酒精和二氧化碳,酿酒第一步是霉菌把淀粉分解成葡
萄糖,再给酵母菌使用,B错误;
C、在制作酸奶时,常用加热煮沸、酒精擦拭器皿等方式对食物和器具进行消毒,目的是去除其中的杂菌,C正确;
D、制造泡菜时,需要加水密封营造无氧环境供乳酸菌生殖和发育,D错误。
4.(2022·金昌)下列食品与保存方法的对应关系中,不恰当的是( )
A.泡菜——腌制法B.鱼干——风干法
C.速冻水饺——脱水法D.瓶装罐头——罐藏法
【答案】C
【解析】A.泡菜主要是靠乳酸菌的发酵生成大量乳酸而不是靠盐的渗透压来抑制腐败微生物的。泡菜使用低浓度的盐水,或用少量食盐来腌渍各种鲜嫩的蔬菜,再经乳酸菌发酵,制成一种带酸味的腌制品,只要乳酸含量达到一定的浓度,并使产品隔绝空气,就可以达到久贮的目的。泡菜中的食盐含量为2%到4%,是一种低盐食品。不符合题意。
B.脱水法是运用了除去水分防止细菌、真菌生长的保存方法,鱼干用了干燥脱水法(风干法),不符合题意。
C.速冻水饺用冷冻法,低温抑制微生物的生长繁殖,符合题意。
D.罐头是利用封盖前高温灭菌,罐内无细菌,封盖后密封很严,微生物不能进入,来延长肉类罐头的保质期,属于罐藏法,基本原理是高温杀死并隔离微生物,不符合题意。
5.(2022·葫芦岛)下列选项中,食品与其保存方法的匹配正确的是( )
A.咸鸭蛋——腌制法B.午餐肉罐头——脱水法
C.冷鲜肉——巴氏消毒法D.干木耳——高温灭菌法
【答案】A
【解析】A.咸鸭蛋是用较多的盐渗出食品内的水分,从而抑制微生物的生长和大量繁殖,也叫腌制法,A符合题意。
B.午餐肉罐头食品所采取的主要保存方法是罐藏法,B不符合题意。
C.冷鲜肉主要保存方法是冷冻法,C不符合题意。
D.干木耳主要保存方法是脱水法,D不符合题意。
6.(2022·海南)下列叙述正确的是( )
A.酿造米酒过程中需始终提供充足的氧气
B.食物冷藏不易变质是因为低温杀死了细菌和真菌
C.制作泡菜时密封坛子,目的是使坛子内形成缺氧环境
D.制作酸奶时,将牛奶煮沸是为了抑制其中杂菌的生长和繁殖
【答案】C
【解析】A.酿米酒需要酵母菌,酵母菌在无氧的条件下,能把葡萄糖分解成酒精和二氧化碳。因此,酿造米酒过程中,不能始终提供充足的氧气,A不符合题意。
B.细菌和真菌等微生物的生长繁殖需要适宜的温度。温度低时,微生物生长繁殖速度慢。故把食物冷藏不易变质是因为低温抑制微生物的生长繁殖,不是低温杀死了细菌和真菌,B不符合题意。
C.制作泡菜的坛子加水密封,目的是防止外界的空气进入坛内,给厌氧型的乳酸菌创造坛内缺氧的
环境,C符合题意。
D.适宜的温度是细菌真菌等微生物生存、生长和繁殖的必要条件。低温条件下,微生物的生长和繁殖会受到抑制;高温条件下,微生物的生存、生长和繁殖会受到威胁,甚至死亡。因此,制作酸奶时,将牛奶煮沸是为了杀死其中的杂菌,D不符合题意。
7.(2021·深圳)中国双荔的荔枝闻名世界,现在要将荔枝出口,下列哪个选项可以使荔枝保持鲜美( )
A.低温保存B.真空保存C.晒干保存D.腌制保存
【答案】A
【解析】低温保存荔枝,降低其呼吸作用,可以较长时间的保存。
8.(2021·赤峰)下列生活中的做法你认为错误的是( )
A.面粉中加入酵母菌后用开水和面,面发的比较快
B.水果晾晒后储存,果干中缺少水分,细菌、真菌难以生存,不易腐烂
C.新鲜蔬菜放在冰箱里冷藏,可以延长保存时间
D.将鸭蛋放进煮沸并冷却后的盐水中浸泡,鸭蛋不易变质
【答案】A
【解析】A.做馒头或面包时,经常要用到酵母菌,酵母菌经过发酵可以分解面粉中的葡萄糖,产生二氧化碳,二氧化碳是气体,遇热膨胀而形成小孔,使得馒头或面包暄软多孔,但是加入酵母菌不能用开水,会造成酵母菌受到损伤,A符合题意。
B.水分是生物生存的重要条件,因此将水果制成果干储存,只要是果干缺少水分,细菌真菌难以生存,B不符合题意。
C.冰箱内的低温能够抑制细菌的繁殖,因此用来储存食物,延长保存时间,C不符合题意。
D.将鸭蛋放进煮沸杀死细菌,冷却后用盐水中浸泡,较多的盐渗出食品内的水分,从而抑制微生物的生长和大量繁殖,也叫腌制法,D不符合题意。
9.(2021·南海)食品放在冰箱中保存的时间会长一些,主要是因为( )
A.冰箱里很干净,无细菌和真菌
B.低温抑制了细菌和真菌的生长繁殖
C.冰箱温度低,无细菌和真菌生存
D.冰箱中无阳光,细菌和真菌无法生存
【答案】B
【解析】细菌和真菌等微生物的生长繁殖需要一适宜的温度,低温可以抑制微生物的生长繁殖。冰箱内温度低,微生物生长繁殖速度慢。因此,食品放在冰箱中保存的时间会长一些,主要是因为:低温抑制了细菌和真菌的生长繁殖。
综合测试之实验探究题
1.(2023·果洛)酸奶是青海有名的小吃,酸甜可口,营养丰富,是以乳酸菌为菌种通过发酵作用来制作的,某生物兴趣小组对制作酸奶的最适温度进行探究,实验步骤如下:
第一步:将600mL新鲜牛奶煮沸,冷却至常温,加入适量酸奶(提供菌种),搅拌均匀;
第二步:取6个大小相同的小碗,煮沸消毒,编号为1~6号,分别倒入100mL混合后的牛奶;
第三步:将6个小碗用保鲜膜密封,分别置于10℃、20℃、30℃、40℃、50℃、60℃恒温箱中培养;
第四步:一段时间后,分别从1~6号小碗中取样检测其中乳酸菌的数量,并记录。
该生物兴趣小组将所记录的数据绘制成了如下曲线图,请分析作答:
(1)制作酸奶时牛奶要煮沸,小碗要消毒,目的是 。
(2)该探究实验的变量是 ,其他条件都必须保持 。
(3)据图分析,在10~40℃时乳酸菌的数目数会随着发酵温度的升高而 ,超过40℃后则开始减少,由此可知,发酵酸奶最佳温度为 ℃左右。
(4)在制作酸奶过程中,你觉得还可以探究哪些问题? (答出一条即可)
【答案】(1)杀灭杂菌
(2)温度;相同且适宜
(3)增多;40
(4)制作酸奶是否需要在无氧的条件下进行?
【解析】(1)对牛奶进行煮沸,是一种常见的杀菌消毒的方式,目的是杀灭牛奶和小碗中的杂菌;
故填:杀灭杂菌;
(2)本实验探究的实验目的是“制作酸奶的最适温度”,几个组别中唯一不同的是温度,因此温度是该实验的唯一变量,除了温度以外的其他变量都属于无关变量,在探究实验中,无关变量需要保持适宜且相等,避免对实验产生影响;
故填:温度;适宜且相等;
(3)据图分析,在40℃之前,随着温度的升高,乳酸菌数逐渐增多,而超过40℃后,乳酸菌数逐渐减少,说明乳酸菌的最适温度是40℃左右;
故填:增多;40℃;
(4)乳酸菌的反应需要许多条件,适宜的温度、无氧条件、充足的有机物等,因此我们还可以探究酸奶的制作是否需要无氧条件,不充足的有机物是否会对酸奶制作产生影响等。
故填:制作酸奶是否需要在无氧的条件下进行?
2.(2023·益阳)小明制作了一份甜酒,他的操作过程如下,请回答有关问题:
①将浸泡好的糯米蒸成糯米饭;②冷却糯米饭至微热→添加妈妈上次用过的酒曲→搅拌均匀→压实米饭→在米饭中间挖个凹坑→加入少量凉开水;③将容器盖好置于温暖的地方。
(1)同学们制作的 (填食品名称)无需发酵,制作酸奶用到的微生物在结构上与动植物细胞最大的区别是 。
(2)制作甜酒用到的微生物主要是 。小明将糯米饭和酒曲拌匀相当于细菌、真菌培养过程中的 。
(3)在甜酒制作过程中容器内的氧气、二氧化碳和酒精的含量变化如图所示,由此推测步骤②将米饭压实、③将容器盖好的原因是 。
(4)小明制作的甜酒颜色微红,有酸味,这很可能是因为 。
(5)人类对细菌和真菌的利用非常广泛,除用于制作食品外还可以 (试举一例)。
【答案】(1)豆浆;无成形细胞核
(2)酵母菌;接种
(3)酵母菌发酵酿酒需要无氧的环境
(4)酿造过程受到了杂菌污染
(5)抗生素的获取与使用;清洁能源甲烷;污水净化;转基因技术中的应用
【解析】(1)同学们制作的食品中,豆浆不是发酵食品;制作酸奶用的是乳酸菌发酵,乳酸菌是细菌,与动植物细胞最大的区别是没有成形的细胞核。
故填:豆浆;无成形细胞核。
(2)制作甜酒用到的微生物酵母菌。将糯米饭和酒曲拌匀是在糯米饭中加入发酵菌种,相当于细菌、真菌培养过程中的接种。
故填:酵母菌;接种。
(3)分析题图知,酒精发酵的过程是酵母菌在无氧的条件下将葡萄糖分解成二氧化碳和酒精。由此推测步骤②将米饭压实、③将容器盖好的原因是酵母菌发酵酿酒需要无氧的环境。
故填:酵母菌发酵酿酒需要无氧的环境。
(4)制作甜酒过程中,如果接种的菌种不纯,或密封不严使其他杂菌侵入,酿出的酒会有酸味。
故填:酿造过程受到了杂菌污染。
(5)人类对细菌和真菌的利用非常广泛,除用于制作食品外还可以提取抗生素的获取与使用;制沼气(甲烷);净化污水;用于转基因技术。
故填:提取抗生素;制沼气(甲烷);净化污水;用于转基因技术。(试举一例)
3.(2023·吉林)生活中食品保存不当容易发生霉变现象,为探究影响霉菌生活的环境条件,某生物学兴趣小组进行了实验,记录如下表(表中未提及的条件均相同且适宜)。
分析实验回答下列问题。
(1)若探究水分对霉菌生活的影响,应选择①组和 组进行对照实验,分析该组对照实验结果,可得出的结论是: 。
(2)②组和③组能否形成对照实验? ,为什么? 。
(3)与①组相比,②组面包霉斑较少的原因是:低温影响了霉菌的生长和 。
(4)请写出一种生活中常用的防止食品霉变的方法: 。
【答案】(1)③;水分对霉菌生活有影响,霉菌生活需要水分
(2)否;变量不唯一
(3)繁殖
(4)冷藏
【解析】(1)若要探究水分对霉菌生活的影响,则变量是水分,该实验除了水分不同,其他条件应该适宜且相等,因此要选择①组和③组,分析实验结果可知,①组有水分的面包上长了很多霉斑,③组没有水分的面包上无霉斑,因此可以得出结论:水分对霉菌生活有影响,霉菌生活需要水分;
故填:③;水分对霉菌生活有影响,霉菌生活需要水分;
(2)②组和③组有两个变量,一是水分,二是温度,而探究实验中只能存在一个变量,因此两组不能形成对照实验;
故填:否;变量不唯一;
(3)①组和②组的实验中只存在一个区别,是温度,①组室温的面包霉斑很多,②组低温的面包霉斑较少,可以得出结论:低温会抑制霉菌的生长和繁殖;
故填:繁殖;
(4)生活中可以利用低温、减少水分的方式来抑制微生物的生长,常见的是冷藏、冷冻等。
故填:冷藏。
4.(2022·绵阳)小韩同学在购买的酸奶包装袋上看到这样一句话:“若发现胀袋或包装破损,请勿食用”。他通过查阅资料,了解到胀袋的原因是:酵母菌等微生物污染酸奶后,在缺氧环境中产生了气体。随后,小韩同学设计了如下图所示的密闭实验装置,验证酵母菌在缺氧环境中会产生气体。回答下列问题:
(1)本实验的变量是 ,设置甲组的目的是 。
(2)为使实验结果准确,甲乙两组 (填“需要”或“不需要”)排出瓶内的空气,且所加酸奶的体积应该 。
(3)一段时间后,若观察到甲乙两组气球大小关系是 ,则实验验证成功。
(4)酵母菌可通过产生大量的 来繁殖后代。小韩同学将酸奶放在冰箱内储存以防止胀袋,其原理是 酵母菌等微生物的生长和繁殖。
【答案】(1)酵母菌;对照
(2)需要;相同
(3)甲组气球体积小于乙组
(4)孢子;抑制
【解析】(1)比较图中两组实验装置,甲组没有加入酵母菌,乙组加入酵母菌,故本实验的变量是酵母菌,设置甲组的目的是进行对照。乙组是实验组。
(2)为使实验结果准确,甲乙两组需要排出瓶内的空气,营造无氧气环境,且所加酸奶的体积应相同,确保变量唯一。
(3)一段时间后,若观察到甲组气球小于乙组气球,说明酵母菌在无氧状态下能分解有机物产生二氧化碳。
(4)酵母菌是真菌,靠产生孢子来繁殖,也能进行出芽生殖。低温能抑制微生物的生长繁殖。小韩同学将酸奶放在冰箱内储存以防止胀袋,其原理是低温酵母菌等微生物的生长和繁殖。
5.(2022·东营)“垃圾是放错地方的资源。”实验中学科创小组立足于STEM理念,就厨余垃圾的堆肥方法与肥料的使用,开展厨余垃圾堆肥项目式研究,既解决了厨余垃圾难以有效处理的问题,又为家中的绿色植物提供有机肥料。研究过程如下:
(一)堆肥制作
1设计制作小型堆肥桶(如图)
2准备堆肥材料
厨余垃圾若干、EM菌一包(EM菌是由乳酸菌等多种微生物复合而成的一种微生物菌制剂)。
3进行堆肥
在滤网层上均匀地放入约5cm厚的厨余垃圾,并均匀撒入约20gEM菌,再均匀地放入约5cm厚的厨余垃圾,并均匀撒入约20gEM菌……重复这两个步骤,直至堆肥桶中装满厨余垃圾。盖上桶盖,将堆肥桶置于阴凉通风处。
4观察记录
每天定时记录桶内变化及出液情况。5天后堆肥桶内出现黏稠状的淡黄色液体,底部伴有白色沉淀物,散发出较强的酸味,堆肥温度高达70℃以上。
(二)液肥对植物生长的影响
请据题分析回答:
(1)堆肥过程中,堆肥桶盖上桶盖的目的是 。
(2)堆肥内温度升高是因为 。
(3)堆肥桶内散发出较强的酸味,原因是 。
(4)步骤1中的“?”处应填写 ;步骤2中的“?”所做处理是 。
(5)土豆植株不断长高,从细胞角度分析是因为 ;土豆植株茎长粗是 组织活动的结果。
(6)根据生活经验和体验,请拟定一条倡导垃圾分类的宣传语 。
【答案】(1)制造无氧环境,利于发酵
(2)发酵过程中呼吸作用产生了大量热量
(3)乳酸菌发酵产生了乳酸
(4)质量相近,发芽情况相近;等量的纯净水(或清水)
(5)细胞分裂、生长和分化;分生
(6)垃圾分类,人人有责(合理即可)
【解析】(1)乳酸菌属于厌氧微生物,因此堆肥过程中,堆肥桶盖上桶盖的目的是制造无氧环境,利于发酵。
(2)发酵过程中呼吸作用产生了大量热量,因此堆肥内温度升高。
(3)乳酸菌发酵产生了乳酸,乳酸呈酸性,因此堆肥桶内散发出较强的酸味。
(4)对照实验在探究某种条件对研究对象的影响时,对研究对象进行的除了该条件不同以外,其他条件都相同的实验,步骤1中的“?”处应填写质量相近,发芽情况相近。本实验是探究液肥对植物生长的影响,实验变量是液肥,其他条件都相同且适宜,因此步骤2中的“?”所做处理是等量的纯净水(或清水)。
(5)细胞分裂使细胞数目增多,细胞生长使细胞体积增大,细胞分化形成了不同的组织,因此土豆植株不断长高原因是细胞分裂、生长和分化。分生组织具有很强的分裂能力,不断分裂产生新细胞形成其它组织,由此可知小土豆植株茎长粗是分生组织活动的结果。
(6)根据生活经验和体验,拟定倡导垃圾分类的宣传语为:垃圾分类,人人有责。
6.(2022·贵阳)某兴趣小组开展“使用公筷对餐后菜品中某细菌数量的影响”研究,实验选用三道菜,每道菜均分为三盘,分别为使用公筷组、未使用公筷组和未食用组,同一试验者吃同一道菜的次数相同。对餐前和餐后不同食用情况的各菜品取样并进行细菌培养,实验结果用菌落数呈现(如下表)。回答下列问题。
(1)研究发现,细菌和真菌形成的菌落具有不同的特征,通常从菌落的 ,可以大致区分细菌和真菌,以及它们的不同种类。比较餐前取样的培养结果,菌落数最多的菜品名称是 。
(2)上述实验过程中需要进行灭菌处理的材料用具有 (列出一种即可)。
(3)比较表中同一菜品餐前取样和餐后取样未食用组的数据,未食用组增加的菌落数可能来
自 。
(4)若该细菌是某种传染病的病原体,根据实验结果,研究小组认为使用公筷能有效降低该传染病的传播,因为这样做相当于传染病预防措施中的 。请列举因不注意饮食卫生导致“病从口入”的常见传染病名称: (列出一种即可)。
(5)根据上述实验可知,细菌等微生物的生长和繁殖是导致食物腐败的重要原因,为防止食物腐败可采取的方法有 (列出两种即可)。
【答案】(1)形态、大小和颜色;凉拌黄瓜
(2)使用的餐具(或筷子或取样工具)
(3)空气
(4)切断传播途径;痢疾、甲肝、戊肝等(任意写出一种,合理即可)
(5)脱水、罐藏、冷冻、真空包装(任选两种回答)
【解析】(1)菌落是指一个细菌或真菌在适宜的培养基上繁殖后形成的肉眼可见的集合体,细菌菌落和真菌菌落的区别主要是从形态、大小和颜色上来区分。比较餐前取样的培养结果,凉拌黄瓜的菌落总数远高于其他菜,原因可能是黄瓜未经过高温杀菌。
(2)实验使用的餐具、筷子及取样工具需经过严格的高温杀菌处理,从取样开始,操作过程应防止杂菌滋生,以保证实验结果的准确性。
(3)比较表中同一菜品餐前取样和餐后取样未食用组的数据,未食用组增加的菌落数可能来自空气的细菌传到菜品中。
(4)控制传染病的措施有三个:控制传染源、切断传播途径、保护易感人群。使用公筷可避免个人使用的餐具接触公共食物,降低胃幽门螺杆菌、甲肝病毒等病原体随食物传播的风险。这种就餐方式在预防传染病措施中属于切断传播途径。不注意饮食卫生导致“病从口入”的常见传染病有痢疾、甲肝、戊肝等疾病。
(5)由表中数据可见:每一道菜“使用公筷”组均比“不使用公筷”组的菌落数明显少,由此说明使用公筷能有效降低病菌的传播风险。所以倡议大家使用公筷。
(6)食品贮存的原理都是把食品内的细菌和真菌杀死或抑制它们的生长和繁殖。针对不同食品的特性采取不同的方法。为防止食物长期存放导致腐败,食品均需低温保存,其原理是低温抑制细菌和真菌的生长和繁殖。一些食品为真空包装,这种方法所依据的原理是破坏需氧菌类的生活环境。食品的保存方法:脱水、罐藏、冷冻、真空包装等(任选两种回答)。
综合测试之资料分析题
1.(2023·果洛)无土载培是近几十年来发展起来的一种植物栽培的新技术,植物不是栽培在土壤中,而是种植在配制的营养液中,此技术可突破季节和空间限制,有效节约水资源,具有广阔的前景,如图为无土栽培的原理示意图,请分析作答:
(1)装置内的营养液可以为植物的生长提供充足的 和无机盐。
(2)向营养液中通入空气的目的是为了保证植物根的 作用对氧气的需求。
(3)将装置放在阳光充足的地方,植物可利用光能,在叶片细胞的 (填“叶绿体”或“线粒体”)中合成淀粉等有机物。
(4)若装置内培养的植物是导入了抗虫基因的棉花,则这种棉花植株是用 (填“转基因”或“杂交”)技术培育的。
(5)若装置内培养的是番茄植株,经开花传粉后,所结的果实是由 发育而来的。
【答案】(1)水分
(2)呼吸
(3)叶绿体
(4)转基因
(5)子房
【解析】(1)植物生长所需要的物质是水、无机盐,植物可以通过光合作用将无机物合成有机物,因此在无土栽培时,需要给植物提供充足的水和无机盐;
故填:水分;
(2)植物根部细胞需要氧气进行有氧呼吸,因此向向营养液中通入空气是为了给根部细胞提供充足的氧气,避免根部进行无氧呼吸产生酒精导致烂根;
故填:呼吸;
(3)植物可以在叶绿体中进行光合作用,光合作用能将光能转化成化学能,同时将无机物合成有机物;线粒体是植物细胞呼吸作用的场所,呼吸作用可以将化学能转化成热能,叶绿体和线粒体都是植物细胞内的能量转换站;
故填:叶绿体;
(4)将其他生物的基因转入另一个生物体内,然后诱导该生物表达出基因所控制的性状,这一技术叫转基因技术;将原核生物的抗虫基因转入棉花体内,诱导棉花表达出抗虫性状,这是转基因技术的应用;
故填:转基因;
(5)被子植物的雌蕊经过雄蕊的传粉后受精,由子房发育成果实。果实一般包括果皮和种子两部分,果皮由子房壁发育而来,种子由胚珠发育而来。
故填:子房。
2.(2023·怀化)学习了《人类对细菌和真菌的利用》,同学们学以致用,学会了制作米酒,步骤如下:
①将糯米浸泡一昼夜,淘洗干净。
②将糯米蒸熟,冷却至30℃,装入清洁容器中。
③将酒曲碾碎.撒在糯米饭上并搅拌均匀,将糯米饭压实,中间挖个凹坑,淋上一些凉开水。
④将容器盖好,保温。
⑤3天左右,香甜的米酒就制作成功了。
请据此回答问题:
(1)制作米酒离不开 的发酵作用,它与细菌结构上的主要区别是 。
(2)将酒曲撒在糯米饭上相当于培养细菌和真菌方法中的 。
(3)甜酒制作未成功,可能的原因是 (任写一点)。
【答案】(1)酵母菌;有成形的细胞核
(2)接种
(3)经常打开容器,杂菌污染(或器皿消毒不严、器皿没盖严、酒曲含杂菌等)
【解析】(1)酿酒的核心技术是利用酵母菌在适宜的温度、无氧条件下将葡萄糖转化成酒精。酵母菌属于真菌,是具有真正细胞核心的真核生物,而细菌细胞的结构特点是没有成形的细胞核。
故填:酵母菌;有成形的细胞核。
(2)酒曲实际上是用于发酵的酵母菌,将酒曲撒在糯米饭上相当于培养细菌和真菌方法中的接种。
故填:接种。
(3)甜酒制作未成功,原因是有杂菌混入影响了发酵效果,造成这一结果可能的原因有:原料或器皿消毒不彻底、密封不严密、酒曲含杂菌等(任写一点)
故填:经常打开容器,杂菌污染(或器皿消毒不严、器皿没盖严、酒曲含杂菌等,合理即可)。
综合测试之读图理解题
1.(2022·烟台)当前基因工程、基因编辑以及基于基因检测的精准医疗已经逐渐进入到我们的生活。2007年我国科学家独立完成了中国人基因组图谱“炎黄一号”,从此揭开了人类几万个基因的神秘面纱。其实人类对基因的研究是从近代开始的,让我们沿着科学家的足迹,探索基因遗传的奥秘。
(1)生物的性状是怎样遗传的?1856午,孟德尔用豌豆进行了杂交实验(图1),提出生物的性状是由遗传因子决定的,后来约翰逊将遗传因子命名为基因。如果用D、d表示控制高茎、矮茎的基因,那么子一代中高茎豌豆的基因组成是 ;用子一代跟矮茎豌豆杂交,后代高茎豌豆和矮茎豌豆的植株比例大约是 。
(2)基因究竟存在于细胞中什么位置呢?1909年摩尔根选择了有4对染色体(图2)的果蝇进行研究,雄性果蝇生殖细胞中的染色体组成是 。摩尔根和他的学生经过十多年的努力,绘制出了果蝇各种基因在X染色体上的相对位置,说明基因与染色体的关系是 。
(3)基因到底是什么呢?20世纪中叶,科学家发现染色体具有独特的结构,并通过实验证明遗传物质是图3中的[ ] ,该分子上包含特定 的片段就叫基因。
(4)基因与性状有什么关系呢?1982年,科研人员将小鼠培育成了大鼠(图4),该项研究说明了基因和性状的关系是 ,应用的现代生物技术是 。
【答案】(1)Dd;1:1
(2)3+Y或3+X;基因在染色体上
(3)3;DNA;遗传效应
(4)基因决定生物的性状;转基因技术
【解析】(1)矮茎的豌豆的基因组成是dd,因此亲本矮茎豌豆遗传给子代的基因一定是d,因此子一代高茎豌豆的基因组成是Dd,遗传图解如下图:
所以,亲代的基因组成是DD和dd,子一代体细胞的基因组成为Dd,表现的性状为高茎。让子一代豌豆和矮茎豌豆杂交,后代既有高茎又有矮茎,高茎:矮茎=1:1,遗传图解如下:
(2)生殖细胞中染色体数目会减半,果蝇的体细胞中含有4对染色体,生殖细胞中含有4条染色体,雄蝇生殖细胞中的染色体组成表示为3+Y或3+X。由图可知,基因与染色体的关系是基因在染色体上。
(3)染色体由3DNA和2蛋白质组成,3DNA就是遗传物质,基因是DNA上具有遗传效应的片段。
(4)研究人员用将大鼠生长激素基因注射到小鼠的受精卵中,由这样的受精卵发育成的鼠生长快,体积大,使鼠的性状发生了变异,从而培育出超级鼠,这种技术称为转基因技术。控制鼠的个体大小这个性状的基因是大鼠生长激素基因。该实验说明,生物的性状是由基因控制的。
2.(2022·南充)某科研小组为研究基因与性状的关系,依次做了如图所示实验。请根据流程图回答:
(1)该实验中白鼠体型的大小是一对
(2)该科研小组在此过程中运用的现代生物技术是
若图一中幼鼠C发育成大白鼠,则图二中幼鼠F最可能发育为 体型。
(4)若图一中幼鼠C为黑色,则正常情况下该对小白鼠“夫妇”再生下黑色幼鼠的概率是
(5)若图一中幼鼠C发育成大白鼠,那么该体型性状 (填“能”与“不能”)遗传给后代,理由是:
【答案】(1)相对性状
(2)转基因技术
(3)大
(4)1/4或25%
(5)能;大体型性状是由基因控制的
【解析】(1)相对性状是指同种生物同一性状的不同表现形式。该实验中白鼠体型的大小是一对相对性状。
(2)转基因技术是指人为地将一种生物的一个或几个已知功能基因转移到另一种生物体内,使该生物获得新功能的一种技术。该实验中将大白鼠生长激素基因注入核未融合的受精卵中,运用的就是转基因技术。
(3)若图一中幼鼠C发育成大白鼠,说明注入的大白鼠生长激素基因使小白鼠获得了大体型的性状。图二中幼鼠F注入了小白鼠生长激素基因也最可能发育为大体型。
(4)图一中亲本均为白鼠,子代表现为黑色,说明白色为显性性状,亲本白鼠基因组成均为Aa,其子代基因组成可能为AA、Aa、Aa或aa。其中aa表现为黑色,概率为1/4或25%。
(5)若图一中幼鼠C发育成大白鼠,那么该体型性状能遗传给后代,因为该幼鼠被注入了大白鼠生长激素基因,该基因会通过生殖细胞遗传给后代。
3.(2021·海南)科研人员选择体色为白色和黑色的家猪,利用显微注射法向细胞核中注射水母绿色荧光蛋白基因,培育出了白天显现出原来的体色、夜晚显现荧光的转基因猪,研究过程示意图如下,请分析回答:
(1)该实验说明生物的性状主要由________控制。
(2)培育荧光丁猪的生殖方式属于________生殖。
(3)如果让荧光丁猪和另一头性别为________的黑色家猪杂交,生下了一头白色小猪,这头小猪的基因组成为________(显性基因用H表示,隐性基因用h表示)。
(4)该实验运用到的现代生物技术有________。
【答案】 (1)基因
(2)无性
(3)雌性;hh
(4)转基因技术、克隆(核移植)技术、胚胎移植
【解析】(1)生物体的形态特征、生理特征和行为方式叫做性状,通过转基因猪产生的过程可知,注射过绿色荧光蛋白基因的细胞发育成绿色荧光猪,转入该基因的猪能发出绿色荧光说明基因控制着生物的性状。
(2)培育荧光丁猪的生殖方式没有经过精子和卵细胞的结合。属于无性生殖。
(3)荧光丁猪的细胞核来自黑色雄性乙猪,所以基因与乙猪相同,性别为雄性,颜色黑色,则让荧光丁猪和另一头性别为雌性的黑色家猪杂交,生下了一头白色小猪,在一对相对性状的遗传中,若后代个体中出现了亲代中没有的性状,那么新出现的性状一定是隐性性状,白色小猪则为隐性性状,由hh控制。
(4)由实验示意图可知:该实验运用到的现代生物技术有核移植、胚胎移植等现代生物技术。
4.(2021·烟台)牛在中国传统文化中是勤劳、坚韧、诚实的象征。牛年来临,习主席提出“要发扬为民服务孺子牛、创新发展拓荒牛、艰苦奋斗老黄牛的精神,发愤图强,奋勇前进。”牛与我们的生活密切相关,让我们进一步来认识它。
(1).牛的生殖发育具有 1 的特征。
(2).在黄牛养殖基地,同学们发现不是所有的牛都是有角的,有角和无角在遗传学上称为 1 。一头无角小牛的双亲都是有角的,若控制有角、无角的基因用B、b表示,则上述小牛及其双亲的基因组成分别是 2 。
(3).1965年,王应睐率领我国科学家在世界上首次人工合成了结晶牛胰岛素,胰岛素具有治疗 1 的作用。人体中的胰岛素是由 2 分泌的。
(4).如图是科学家董雅娟培育克隆牛“康康”和“双双”的过程图解,这属于 1 生殖。“康康”和“双双”与A几乎完全相同,说明 2 。
(5).人乳铁蛋白可以抑制胃肠细菌感染。科学家把人乳铁蛋白基因导入牛的体内,使奶牛的乳房变成“批量生产含人乳铁蛋白牛奶的车间”,这样的“生产车间”被称为 1 。
【答案】 (1)胎生、哺乳
(2)相对性状;bb、Bb、Bb
(3)糖尿病;胰岛
(4)无性;细胞核控制生物的遗传和发育
(5)生物反应器
【解析】(1)牛属于哺乳动物,胎生、哺乳是哺乳动物所特有的。
(2)同种生物同一性状的不同表现形式称为相对性状。如牛的有角和无角。一头无角小牛的双亲都是有角的,子代中出现了亲代没有的性状——无角,那么新出现的性状——无角就是隐性性状,有角就是显性性状;若控制有角、无角的基因用B、b表示,那么有角的基因组成是BB或Bb,无角的基因组成是bb,分别来自于亲代,那么亲代有角的基因组成就是Bb。
(3)胰岛素是由胰岛分泌的,胰岛素的作用是调节糖在体内的吸收、利用和转化等,如促进血糖(血液中的葡萄糖)合成糖元,加速血糖的分解等;因此可以用胰岛素治疗糖尿病。
(4)从生殖的方式看,克隆属于无性生殖,原因是没有经过两性生殖细胞的结合。由示意图可知,“康康”和“双双”是由B牛提供的无核卵细胞和A牛提供的细胞核融合而成的细胞发育来的,因此“康康”和“双双”的长相几乎与A牛一模一样。
(5)科学家通过基因工程技术,把“人乳铁蛋白基因”转到牛的体内,可从这些转基因牛的乳汁中获得能够抑制人胃肠道细菌感染的人乳铁蛋白。基因决定生物的性状,因此它产出的牛奶中会含有人乳铁蛋白,因此把此过程称为生物反应器。
选项
产品名称
生产方法
产品用途
A
草莓植株
取草莓的组织或细胞,在适宜的培养基上培育成植株
快速繁殖草莓
B
酸奶
向牛奶中加入酵母菌,在有氧条件下发酵
丰富食品种类
C
转基因抗虫棉
将杀虫蛋白注入棉花细胞里内,培育成植株
抵抗疾病感染
D
胰岛素
将胰岛素基因转入人大肠杆菌内,培养并提取
治疗人呆小症
序号
食品保存方法
基本原理必
A
加热处理牛奶
高温杀死微生物
B
干燥处理香菇
降低食品自身含水量,抑制微生物的繁殖
C
把黄桃做成罐头
低温抑制微生物的生长和繁殖
D
低温冷藏新鲜蔬菜
降低食品自身的呼吸作用
相关试卷
这是一份2024年中考生物真题分项汇编(全国通用)-专题16 生物技术(原卷版+解析版),文件包含2024年中考生物真题分项汇编全国通用-专题16生物技术原卷版docx、2024年中考生物真题分项汇编全国通用-专题16生物技术解析版docx等2份试卷配套教学资源,其中试卷共13页, 欢迎下载使用。
这是一份2024年中考生物真题分项汇编(全国通用)-专题15 健康地生活(原卷版+解析版),文件包含2024年中考生物真题分项汇编全国通用-专题15健康地生活原卷版docx、2024年中考生物真题分项汇编全国通用-专题15健康地生活解析版docx等2份试卷配套教学资源,其中试卷共22页, 欢迎下载使用。
这是一份2024年中考生物真题分项汇编(全国通用)-专题16 生物技术(原卷版+解析版),文件包含2024年中考生物真题分项汇编全国通用-专题16生物技术原卷版docx、2024年中考生物真题分项汇编全国通用-专题16生物技术解析版docx等2份试卷配套教学资源,其中试卷共12页, 欢迎下载使用。

