资料中包含下列文件,点击文件名可预览资料内容
还剩8页未读,
继续阅读
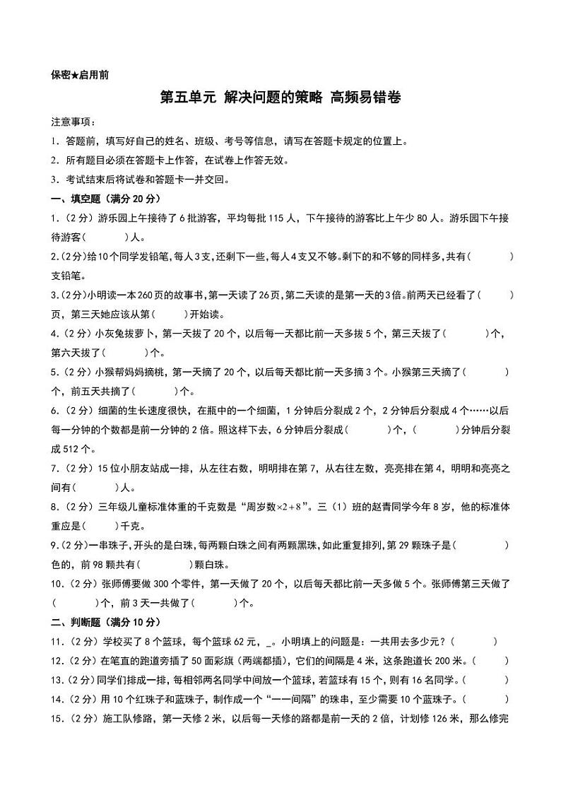
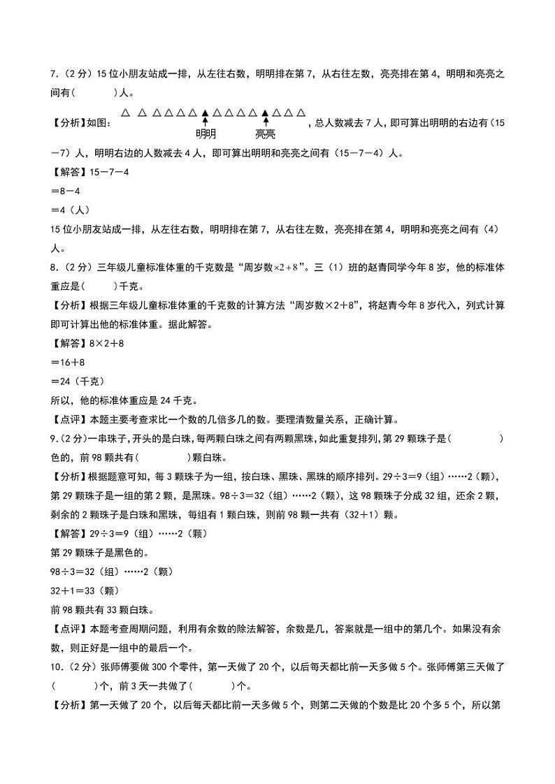
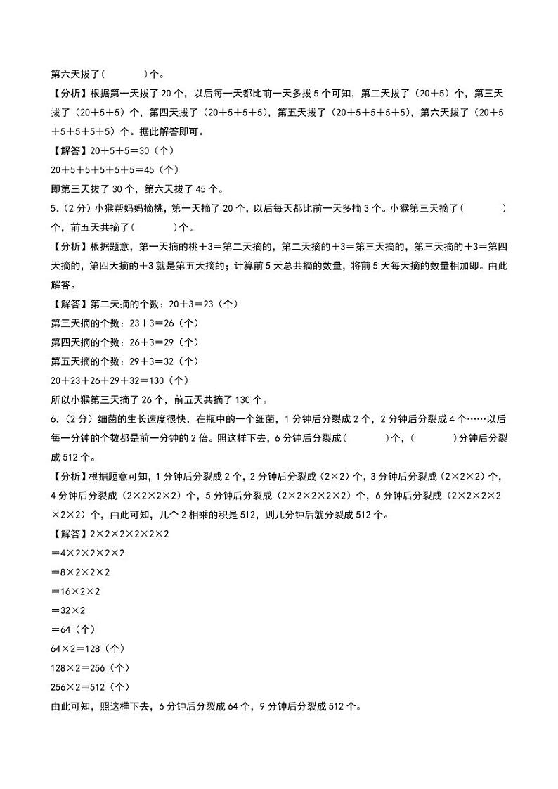
(易错卷)第五单元 解决问题的策略 学案易错卷--2024年三年级上册11月数学 (苏教版)
展开
这是一份(易错卷)第五单元 解决问题的策略 学案易错卷--2024年三年级上册11月数学 (苏教版),文件包含易错卷第五单元解决问题的策略易错卷--2024年三年级上册数学苏教版答案解析pdf、易错卷第五单元解决问题的策略易错卷--2024年三年级上册数学苏教版pdf等2份学案配套教学资源,其中学案共16页, 欢迎下载使用。
相关学案
小学数学人教版二年级下册3 图形的运动(一)优秀学案及答案:
这是一份小学数学人教版二年级下册3 图形的运动(一)优秀学案及答案,共2页。
人教版二年级下册1 数据收集整理优质导学案:
这是一份人教版二年级下册1 数据收集整理优质导学案,共2页。
小学数学人教版三年级上册 2 单元核心归纳与易错警示 导学案:
这是一份小学数学人教版三年级上册 2 单元核心归纳与易错警示 导学案,共3页。

