2022年浙江省杭州市西湖高年级11高二生物11月月考试题新人教版会员独享
展开
这是一份2022年浙江省杭州市西湖高年级11高二生物11月月考试题新人教版会员独享,共16页。试卷主要包含了选择题,简答题等内容,欢迎下载使用。
1.下列物质在元素组成上最相似的一组是
A.糖元、胰岛素、性激素 B.纤维素、DNA、生长激素
C.淀粉、淀粉酶、ATP D.ATP、DNA、RNA
2、下列结构中含有磷脂较多的是
A.细胞质基质 B.线粒体 C.核糖体 D.中心体
3.下列与无机盐的功能无关的是
A.是细胞中能源物质之一 B.是某些重要复杂化合物的成分
C.能维持生物体的生命活动 D.能维持细胞的形态和功能
4.人体免疫球蛋白中,IgG由4条肽链构成,共有764个氨基酸,则该蛋白质分子中至少含有游离的氨基和羧基数分别是
A.764和764B.760和760C.762和762D.4和4
5、最能表明细胞间功能差异的一项是
A.细胞体积的大小 B.细胞膜的结构
C.细胞器的种类和数量 D.细胞核的大小
6、关于细胞器的界定,目前有两种意见,其中之一认为,细胞器是细胞内以膜和细胞质隔离的相对独立的结构.根据这种界定,下列哪种结构不能称为细胞器
A.细胞核 B.核糖体 C.内质网 D.高尔基体
7、关于细胞核的叙述,正确的是
A.核膜为双层膜,外膜的外表面与内质网直接相连
B.不同的细胞内,核孔的数量都是一定的
C.细胞核内的液体叫做细胞液
D.核孔是包括DNA在内的大分子物质任意通过的通道
8、细胞膜具有一定的流动性,其原因是
A.磷脂双分子层相对排列 B.磷脂和蛋白质分子大都可以运动
C.两侧的蛋白质分子不对称 D.磷脂和蛋白质分子全都不可以运动
9、现有1000个氨基酸,共有氨基1020个,羧基1050个,由它们合成的4条肽链中,肽键,氨基,羧基的数目分别是
A.999 1016 1046 B.996 24 54
C.999 1 1 D.996 1016 1046
10.蚕豆根细胞中含有DNA、并且有能量转换功能的结构是
A.线粒体B.叶绿体 C.核糖体D.线粒体和叶绿体
11、下图表示生物体内的三个生理过程(a , b , c),在此三个过程中,y代表的物质分别为
A.激素、抗体、载体 x进入细胞(a)
B.抗体、载体、酶 x x与y结合 x被消除(b)
C.载体、抗体、酶 x变成其他物质(c)
D.激素、酶、抗体
12.甘氨酸(C2H5O2N)和另一种氨基酸脱水缩合生成的二肽分子式为
C7H12O5N2,则另一种氨基酸为
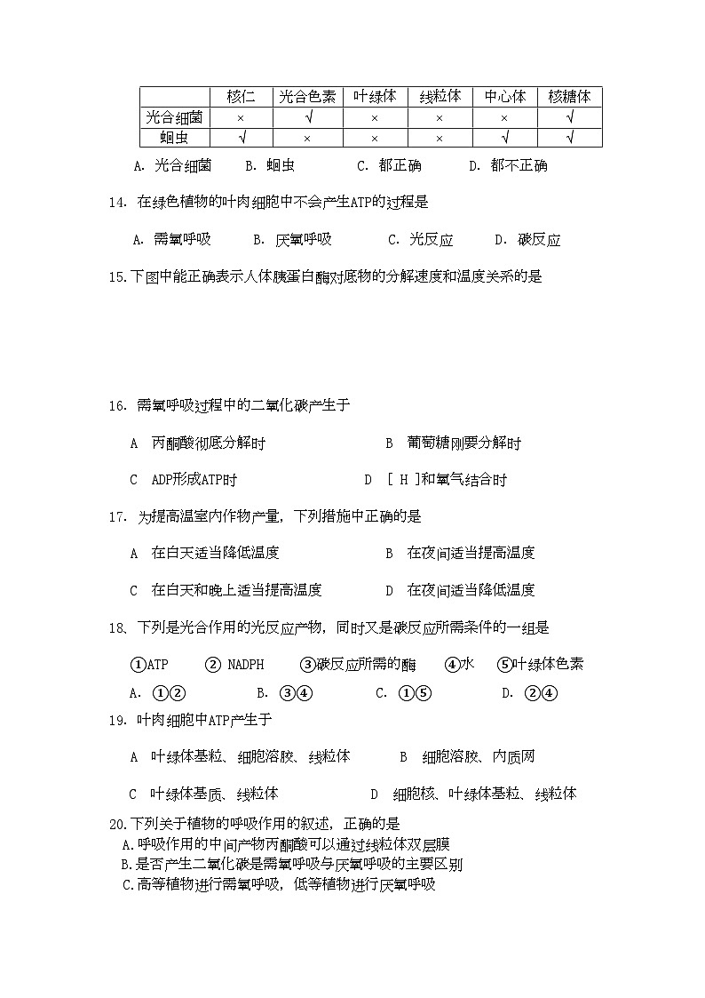
13. 研究人员分别对光合细菌和蛔虫进行各种分析、观察等实验,获得的结果如下表(表中“√”表示有“有”,“×”表示“无”)。你认为该研究人员的实验记录正确的是
A.光合细菌B.蛔虫C.都正确D.都不正确
14.在绿色植物的叶肉细胞中不会产生ATP的过程是
A.需氧呼吸 B.厌氧呼吸 C.光反应 D.碳反应
15.下图中能正确表示人体胰蛋白酶对底物的分解速度和温度关系的是
16.需氧呼吸过程中的二氧化碳产生于
A 丙酮酸彻底分解时 B 葡萄糖刚要分解时
C ADP形成ATP时 D [ H ]和氧气结合时
17.为提高温室内作物产量,下列措施中正确的是
A 在白天适当降低温度 B 在夜间适当提高温度
C 在白天和晚上适当提高温度 D 在夜间适当降低温度
18、下列是光合作用的光反应产物,同时又是碳反应所需条件的一组是
①ATP ② NADPH ③碳反应所需的酶 ④水 ⑤叶绿体色素
A.①② B.③④ C.①⑤ D.②④
19.叶肉细胞中ATP产生于
A 叶绿体基粒、细胞溶胶、线粒体 B 细胞溶胶、内质网
C 叶绿体基质、线粒体 D 细胞核、叶绿体基粒、线粒体
20.下列关于植物的呼吸作用的叙述,正确的是
A.呼吸作用的中间产物丙酮酸可以通过线粒体双层膜
B.是否产生二氧化碳是需氧呼吸与厌氧呼吸的主要区别
C.高等植物进行需氧呼吸,低等植物进行厌氧呼吸
D.种子库中贮藏的风干种子不进行呼吸作用
21、以紫色洋葱鳞茎表皮为材料观察植物细胞质壁分离现象,下列叙述错误的
B.滴加30%的蔗糖溶液比10%蔗糖溶液引起细胞质壁分离所需时间短
C.发生质壁分离的细胞放入清水中又复原,说明细胞保持活性
D.用高浓度的NaCl溶液代替蔗糖溶液不能引起细胞质壁分离
22.关于人体细胞中ATP的正确描述是
A.ATP虽然在人体细胞中普遍存在,但含量不多
B.ATP在人体细胞中普遍存在,含量很高
C.它含有三个高能磷酸键
D.当它过分减少时,可由ADP在不依赖其他物质条件下直接形成
23.需氧呼吸与厌氧呼吸的相同点是
①都在线粒体中进行 ②都需要酶 ③都需要氧
④都产生ATP ⑤都经过生成丙酮酸的反应 ⑥都释放二氧化碳
A.②③⑤ B.②④⑤ C.②④⑥ D.①②⑤
24. 下列物质进出细胞的过程与线粒体密切相关的是
A.酒精被胃黏膜吸收 B.红细胞吸收葡萄糖
C. 肾小管壁上皮细胞吸收原尿中的Na+ D.小肠绒毛上皮细胞吸收甘油
25.线粒体和叶绿体都是进行能量转换的细胞器。下列相关叙述错误的是
A.两者都能产生ATP,但最终的能量来源不同
B.需氧呼吸型生物的细胞均有线粒体,植物细胞都有叶绿体
C.两者都含有磷脂、DNA和多种酶,叶绿体中还含有色素
D.两者都有内膜和外膜,叶绿体基质中一般还有基粒
26.胰岛细胞中与胰岛素形成和分泌有关的细胞器是
A.线粒体、高尔基体、内质网、细胞膜
B.内质网、核糖体、叶绿体、高尔基体
C.内质网、核糖体、高尔基体、线粒体
D.细胞膜、内质网、核糖体、高尔基体
27.用呼吸抑制酶处理肝细胞线粒体,肝细胞对下列物质吸收量显著减少的一
组是
A.葡萄糖、水 B.K+、氨基酸 C.O2、H2O D.甘油、脂肪酸
28.人用红色荧光染料标记人的细胞膜上的蛋白质,用绿色荧光染料标记鼠细胞膜上的蛋白质,然后让人鼠细胞融合。融合后的细胞一半发红色荧光,另一半发绿色荧光,融合细胞在37℃下培养40分钟,两种颜色均匀分布在融合后的细胞表面。这个实验可以说明
A.细胞膜具有选择透过性B.细胞膜的化学组成复杂
C.细胞膜只是由糖类和蛋白质构成 D.细胞膜具有一定的流动性
29.前不久,澳洲罗宾·华伦和巴里·马歇尔两科学家获得了2005年的诺贝尔生理学或医学奖。他们发现了胃炎、胃溃疡和十二指肠溃疡是由幽门螺杆菌感染造成的。下列关于幽门螺杆菌的叙述正确的是
A.细胞中没有线粒体、高尔基体、核糖体等细胞器
B.细胞中具有拟核,核区内有染色质
C.用纤维素酶无法降解幽门螺杆菌的细胞壁
D.细胞中没有核酸
30. 下图是番茄根细胞中K+的速率和氧分压的关系图解,下列解释正确的是
100%
氧分压
2
8
7
60
50
40
A
4
6
8
10
A.呼吸作用越强,吸收K+越多
B.氧浓度越高,吸收K+数量越多
C.缺氧时,不能吸收K+
D.A点时,限制K+吸收量的是其载体数量
二、选择题(每小题只有一个选项最符合题意,每小题2分,共20分)
31、真核细胞的直径一般在10~100um
①受细胞所能容纳的物质制约 ②相对面积小,有利于物质的迅速转运和交换 ③受细胞核所能控制的范围制约 ④相对面积大,有利于物质的迅速转运和交换
A.①② B.②③ C .③④ D.①④
叶绿体
32、右图为黑藻细胞的细胞质环流示意图,视野中的叶绿体位于液泡的右方,细胞质环流的方向为逆时针,则实际上,褐藻细胞中叶绿体的位置和细胞质环流方向分别是
A.叶绿体位于液泡的右方,细胞质环流的方向为顺时针
B.叶绿体位于液泡的左方,细胞质环流的方向为顺时针
C.叶绿体位于液泡的右方,细胞质环流的方向为逆时针
D.叶绿体位于液泡的左方,细胞质环流的方向为逆时针
33.下列有关酶的叙述正确的有几个
①凡是活细胞都能产生酶②部分从食物中获得,部分在体内转化
③酶都是蛋白质④酶是生物催化剂
⑤酶具有多种代谢功能 ⑥能降低化学反应的活化能
⑦同一生物个体的不同细胞内应该种类相同的酶种类与数量
A.6个 B.5个 C.4个 D.3个
34.下列描述中出现ADP含量增加的是
A.线粒体代谢活跃B.植物根细胞的渗透吸水
C.叶绿体囊状结构上的光能转变为活跃的化学能
D.K+进入肾小管壁的上皮细胞
35. 右图中的甲图表示某植物吸收、释放CO2的量与光照强度之间的关系。乙图中能够反映甲图中a点时的生理过程及量变关系的是
光照强度
b
a
c
0
CO2
吸收
释放
A
CO2
CO2
B
CO2
C
CO2
CO2
D
CO2
36.下表是探究淀粉酶对淀粉和蔗糖的作用的实验设计及结果。下列叙述不正
确的是
注:“+”表示有:“-”表示无。“+”的多少代表颜色的深浅
A.本实验依据的原理之一是淀粉和蔗糖水解后都能产生可溶性还原糖
B.本实验的实验变量是反应物的种类和温度
C.本实验可用碘液代替斐林试剂进行结果的检测
D.本实验中淀粉酶的活性在60℃最高
37.利用小球藻培养液进行光合作用实验时,在其中加入抑制暗反应的药物后,发现在同样的光照条件下释放氧气的速率下降。主要原因是
A.叶绿素吸收光能的效率下降
B.NADPH等的积累,光反应速率减慢
C.合成ATP所需酶的活性受到抑制
D.暗反应中生成的水减少,使光反应的原料不足
38.2004年诺贝尔生理学或医学奖,授予美国科学家理查德·阿克塞尔和琳达·巴克,以表彰两人在气味受体和嗅觉系统组织方面研究中作出的贡献。右图为嗅觉受体细胞膜的模式图,下列关于该图形描述中正确的是
①构成膜的A和B具有一定的流动性 ② C为多肽,其基本单位是氨基酸
③B为磷脂双分子层,为受体细胞膜的基本支架
④氨基酸、苯由膜外进入膜内都需要A的协助
A.①② B.③④ C.①③ D.②④
39、现有一瓶混有酵母菌和葡萄糖的培养液,通入
不同浓度的氧气时,其产生的酒精和CO2的相
对量如图-5所示。问:在氧浓度为a时
A.酵母菌只进行无氧呼吸
B.被分解的葡萄糖中约67%用于厌氧呼吸
C.被分解的葡萄糖中约33%用于厌氧呼吸
D.酵母菌停止无氧呼吸
40、下图中能正确表示动物细胞内ATP生成量与氧气供给量之间的关系是
三、简答题(共计50分)
41.根据细胞膜结构图及海水和某海洋植物细胞细胞液的离子浓度对照表,说明下列问题:(共8分)
(1) 图中“1”表示的成分是 ,它构成细胞膜的 。
(2) 从表格数据可知,植
物细胞从海水中吸收钾
离子而排出氯离子。由此可见植物细胞膜对离子的通过具有 性。
(3) K+和CL-通过细胞膜的方式是 ,作出此判断的依据是离子
(4) 图中“2”表示的成分 ,它在K+、Cl-通过该植物细胞膜时
起 作用,此时还需要 提供能量。
42.(10分)根据图示回答下列问题:
([ ]内填写相应的编号)
(1)该图是 细胞的显微结构。
(2)与图中结构2形成有关的细胞器是[ ] 。
(3)对细胞各种生理起催化作用的物质一般是在
[ ] 处合成。此处合成的物质
造成其分子结构具有多样性的原因是 、 、 、
。
(4)将丙酮酸彻底氧化分解的场所是[ ] 。
(5)图中[ ] 是细胞内膜面积最大的细胞器。
(6)非生物界的能量通过图中结构[ ] 的生理活动后,才能进入生物界。
43.(6分)下图表示生物体内呼吸作用的过程,图中a-d表示某种物质,①—⑤表示相关生理过程,据图回答:
(1)①—⑤过程,能在人体细胞中进行的是 ;其中在线粒体中进行的是;在细胞质溶胶中进行的是;释放能量最多的是。
(2)图中a物质表示,将一只实验小鼠放入含有放射性18O2气体的容器内,18O2进入细胞后,最先出现的放射性化合物是[ ]。
44. (6分)下图为某植物在不同光照强度(lx)下CO2与光合速率关系曲线,请分析回答:
(1)左图A、B、C三条曲线的共同特征标明了该植物光合速率与CO2浓度关系的是 ;A、B、C三条曲线的形态差异说明了 。
(2)bg段的斜率小于ad段,是因为弱光下,光反应产生 的较少,限制了碳反应。从图中看,ad段限制光合作用的因子是 。
(3)对温室栽培的农作物来说,增施农家肥可以提高光合速率的原因是 。
(4)限制光合作用的因素有多种,除图中所涉及因素外,请另写出两种 其他因素
45、(本题10分)以下是某同学关于酶特性的实验操作步骤,请根据要求回答:
(1)该实验的目的是验证酶的 ,则步骤4可以选用 酶或 酶。
(2)如果按上述步骤进行操作,分析A、B可能出现的现象及原因:
现象:
原因:
(3)该实验步骤中存在明显的缺陷,请写出正确的操作步骤(注:可直接用上表步骤中的数字表示,需增加的步骤用文字表述)。
46.(10分)某同学为研究自然条件下植物光合作用速率的日变化情况,设计了下图(1)所示的装置。实验中将该装置置于自然环境中,测定南方夏季某一晴天一昼夜中小室内氧气的增加量或减少量,得到如下图(2)所示曲线。
试回答下列问题:
(1)图中的C点表示的生物学含义是 。
(2)图(2)曲线表明6~8h时,小室内氧气减少量逐渐减小,其可能的主要原因是 。
(3)曲线中表明中午12h左右光照最强,光合作用释放的氧气量反而下降(叫“午休”现象),产生这一现象的主要原因是: 。
(4)如果以缺镁的全营养液培养大豆幼苗,则曲线中a点的移动方向是 ;你的判断依据是 。
杭西高2010年11月高二生物答卷
主观题得分 客观题得分
三、简答题部分(共计50分,详细赋分见每小题)
41.(每空1分,共8分)
(1) , 。
(2) 。
(3) ,
(4) , , 。
42.(每空1分,共10分;注意[ ]内填写相应的编号)
(1) 。 (2)[ ] 。
(3)[ ] 。 、 、
、 。
(4)[ ] 。
(5)[ ] 。 (6)[ ] 。
43.(每空1分,共6分)
(1) ; ; ; 。
(2) ,[ ] 。
44. (每空1分,共6分)
(1) ;
。
(2) , 。
(3) 。
(4)
45、(本题10分)
(1) , 。(每空1分)
(2)现象: (1分)
原因: (2分)
(3)(注:可直接用上表步骤中的数字表示,需增加的步骤用文字表述)。(4分)
46.(每空2分,共10分)
(1) 。
(2) 。
(3) 。
(4) ; 。
杭西高2010年11月高二生物答案
主观题得分
1—5 DBADC 6—10 BABBA 11—15 CACDB
16—20 ADAAA 21—25 DABCB 26—30 CBDCD
31—35 CDDDC 36—40 CBCBB
三、简答题部分(共计50分,详细赋分见每小题)
(5)[ 12 ] 内质网 。 (6)[ 4 ] 叶绿体 。
43.(每空1分,共6分)
(1) ①②③⑤ ;②③ ; ①④⑤ ; ③ 。
(2)丙酮酸 ,[ c ]水 。
44. (每空1分,共6分)
(1) 一定范围内,光合速率随CO2浓度升高而加快 ,一定浓度后不再增加 ;
一定范围内,光合速率随光照的增强而加快 。
(2) ATP、NADPH , 二氧化碳浓度 。
(3) 农家肥(有机质)经微生物降解后可以释放出大量的二氧化碳以供光合作用所需 。
(4) 温度、无机盐
46.(每空2分,共10分)
(1) 此时光合作用和呼吸作用速率达到相等 。
(2) 此时间段内植物已经开始光合作用 。
(3) 中午气温过高,为防止水分的过度丢散失而关闭气孔,导致二氧化碳吸收减少,
从而影响了光合作用 。
(4) 右移 ; 要保持光合作用不变,在缺镁影响色素形成的条件下,则通过增加光照强度来提升光合作用效率 。
核仁
光合色素
叶绿体
线粒体
中心体
核糖体
光合细菌
×
√
×
×
×
√
蛔虫
√
×
×
×
√
√
试管编号
①
②
③
④
⑤
⑥
2mL 3%淀粉溶液
+
+
+
-
-
-
2mL 3%蔗糖溶液
-
-
-
+
+
+
1mL 2%新鲜淀粉酶溶液
+
+
+
+
+
+
反应温度(℃)
40
60
80
40
60
80
2mL斐林试剂
+
+
+
+
+
+
砖红色深浅
++
+++
+
-
-
-
步骤
操作方法
试管
1
2
1
注入可溶性淀粉溶液
2ml
----------
2
注入蔗糖溶液
---------
2ml
3
注入本尼迪特试剂
2ml
2ml
4
注入新鲜的某种酶溶液
2ml
2ml
5
酒精灯隔水加热
煮沸1min
6
观察现象
A
B
相关试卷
这是一份2022年浙江省杭十高三生物11月月考浙科版会员独享,共13页。试卷主要包含了考试时间,水中氧含量随水温的升高而下降,探索遗传物质的过程是漫长的等内容,欢迎下载使用。
这是一份2022年福建省厦门高三生物11月月考新人教版会员独享,共16页。
这是一份2022年四川省彭州11高二生物10月月考旧人教版会员独享,共17页。试卷主要包含了选择题,非选择题等内容,欢迎下载使用。

