上海市华东师范大学附属闵行永德学校2024-2025学年高一上学期期中考试化学试题
展开这是一份上海市华东师范大学附属闵行永德学校2024-2025学年高一上学期期中考试化学试题,共4页。
相关试卷
这是一份上海市华东师范大学附属天山学校2024-2025学年高一上学期 化学试卷(PDF版无答案),共4页。
这是一份上海市华东师范大学附属天山学校2024-2025学年高三上学期期中考试 化学试卷 (无答案),共6页。试卷主要包含了硫及氯的化合物,元素的性质,工业上含铬废水的处理,以乙烯为原料的化工生产,从阳极泥中回收碲和胆矾等内容,欢迎下载使用。
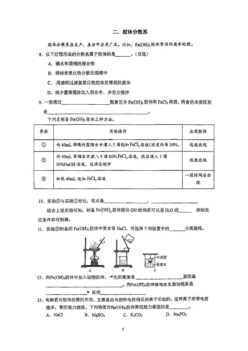
这是一份上海市闵行(文绮)中学2023-2024学年高一上学期10月月考 化学试题,共5页。

