所属成套资源:高一(上)学期生物期中考试卷专辑
2022年湖北省黄冈高一生物上学期期中考试会员独享
展开
这是一份2022年湖北省黄冈高一生物上学期期中考试会员独享,共19页。试卷主要包含了所有的病毒都具有等内容,欢迎下载使用。
考试时间:90分钟 满分:100分
第Ⅰ卷
本卷为单项选择题,共40题。每题的四个选项中,只有一个选项符合题意,请用2B铅笔在机读卡上涂黑相应的字母代号,同时,别忘记正确填涂姓名和考号。1~30题每题1分,31~40题每题2分,共50分。
1、下列有关组成生物体细胞的化学元素的叙述,错误的是( )
A.在不同生物体细胞内,组成它们的化学元素种类大体相同
B.在所有生物体细胞中,各种元素含量相同
C.组成生物体细胞的化学元素,在无机自然界都能找到
D.组成生物体细胞的最基本元素是碳
2、一株水稻是生命系统的个体层次,对其认识,不正确的是( )
A.植物细胞是它的结构和功能的基本单位
B.从宏大到微小,其体内依次具有器官、组织和细胞等结构层次
C.其表面具有由表皮细胞形成的生物膜系统
D.依靠功能各有不同的结构密切合作,完成与环境之间的物质和能量交换
3、下列各组元素中,全部属于绿色植物必需的微量元素的一组是( )
A.C.H、O B.N、P、S C.Ni、Cu、Cl D.Fe、Mn、Mg
D
C
B
A
亲水性
疏水性
细胞外液
细胞质
细胞外液
细胞质
细胞外液
细胞质
细胞外液
细胞质
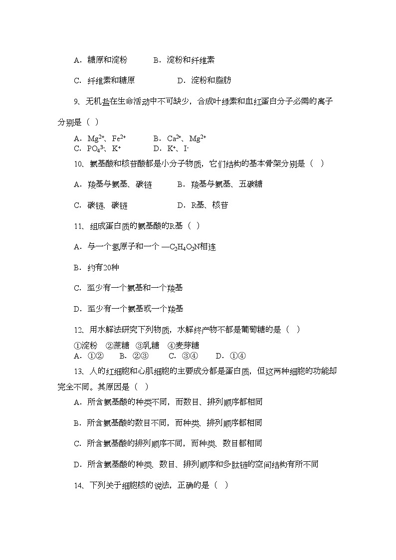
4、下图是动物体内某组织细胞的细胞膜结构模式图,正确的是 ( )
5、英国医生塞达尼·任格在对离体的蛙心脏所进行的实验中发现,用不含钙和钾的生理盐水灌注蛙心脏时,蛙心脏收缩不能维持;而用含有少量钙和钾的钠盐溶液灌注时,蛙心脏可持续跳动数小时。实验说明钙盐和钾盐( )
A.是细胞中某些复杂化合物的重要组成部分
B.对维持生物体的生命活动有重要作用
C.对维持细胞的形态有重要作用
D.为蛙心脏的持续跳动提供能量
6、关于真核细胞结构与功能关系的描述中,错误的是( )
A.细胞质基质是由水、无机盐、脂质、糖类、核苷酸、氨基酸、多种酶等组成的,但没有DNA
B.糖被的功能有保护、润滑以及细胞识别等,其组成元素主要是C、H、O和N
C.线粒体是活细胞有氧呼吸的主要场所;核糖体的代谢活动伴有能量的消耗和水的生成
D.高等植物细胞都有叶绿体和线粒体,高等动物细胞都没有叶绿体
7、所有的病毒都具有( )
A.DNA和RNAB.蛋白质
C.与有氧呼吸有关的酶 D.膜结构
8、能为植物细胞生命活动储存能量的物质是细胞中的( )
A.糖原和淀粉B.淀粉和纤维素
C.纤维素和糖原D.淀粉和脂肪
9、无机盐在生命活动中不可缺少,合成叶绿素和血红蛋白分子必需的离子分别是( )
A.Mg2+、Fe2+ B.Ca2+、Mg2+
C.PO43-、K+ D.K+、I-
10、氨基酸和核苷酸都是小分子物质,它们结构的基本骨架分别是( )
A.羧基与氨基、碳链 B.羧基与氨基、五碳糖
C.碳链、碳链 D.R基、核苷
11、组成蛋白质的氨基酸的R基( )
A.与一个氢原子和一个 —C2H4O2N相连
B.约有20种
C.至少有一个氨基和一个羧基
D.至少有一个氨基或一个羧基
12、用水解法研究下列物质,水解终产物不都是葡萄糖的是( )
= 1 \* GB3 ①淀粉 = 2 \* GB3 ②蔗糖 = 3 \* GB3 ③乳糖 = 4 \* GB3 ④麦芽糖
A. = 1 \* GB3 ① = 2 \* GB3 ② B. = 2 \* GB3 ② = 3 \* GB3 ③ C. = 3 \* GB3 ③ = 4 \* GB3 ④ D. = 1 \* GB3 ① = 4 \* GB3 ④
13、人的红细胞和心肌细胞的主要成分都是蛋白质,但这两种细胞的功能却完全不同。其原因是( )
A.所含氨基酸的种类不同,而数目、排列顺序都相同
B.所含氨基酸的数目不同,而种类、排列顺序都相同
C.所含氨基酸的排列顺序不同,而种类、数目都相同
D.所含氨基酸的种类、数目、排列顺序和多肽链的空间结构有所不同
14、下列关于细胞核的说法,正确的是( )
A.有两层核膜,具有核孔,核孔是DNA进入细胞质的通道
B.含有染色质,染色质就是生物的遗传物质
C.具有核仁,核仁是细胞代谢和遗传的控制中心
D.细胞分裂时,细胞核解体;细胞分裂结束时,又形成细胞核
15、下列关于糖的叙述,正确的是( )
A.葡萄糖和果糖分子均有还原性
B.葡萄糖和麦芽糖均可被水解
C.构成纤维素的单体是葡萄糖和果糖
D.乳糖可以被小肠上皮细胞直接吸收
16、下列关于真核细胞生物膜的叙述,正确的是( )
A.膜蛋白是生物膜功能的主要承担者
B.构成膜的脂质主要是磷脂、脂肪和胆固醇
C.细胞膜上的受体是细胞间信息交流所必需的结构
D.核糖体、内质网、高尔基体三种膜结构共同完成分泌蛋白的合成、加工和运输
17、下列各组物质中,由相同种类元素组成的是( )
A.胆固醇、脂肪酸、脂肪酶B.淀粉、半乳糖、糖原
C.氨基酸、核苷酸、脱氧核苷酸D.性激素、抗体 胰岛素
18、科学家将棕鼠卵丘细胞的核物质注入内部已经抽空的黑鼠卵细胞内,激活以后,移入白鼠的子宫,经过孕育后,白鼠产下一只克隆鼠。该克隆鼠的体色和性别是( )
A.黑、雄 B.棕、雌 C.白、雄 D.灰、雌
19、结核杆菌是胞内寄生菌,下列关于结核杆菌的描述正确的是( )
A.象蓝藻一样,结核杆菌是自养生物
B.其生命活动所需要能量主要由线粒体提供
C.该菌感染机体后能快速繁殖,表明其可抵抗溶酶体的消化降解
D.具有主要由纤维素和果胶构成的细胞壁
20、用显微镜镜检人血涂片时,发现视野内有一清晰的淋巴细胞如图。为进一步放大该细胞,首先应将其移至视野正中央,则装片的移动方向应是( )
A.向右上方B.向左上方C.向右下方D.向左下方
21、下列哪一项不属于脂肪的功能( )
A.储存能量 B.作为信号分子传递信息
C.在动物体内起缓冲和减压作用D.绝热,起保温作用
22、将下列细胞或细胞器置于蒸馏水中,不会破裂的是( )
A.红细胞 B.叶绿体 C.线粒体 D.洋葱表皮细胞
23、把鼠肝细胞磨碎,然后放在离心管内高速旋转离心,分成a、b、c、d四层,其中发现c层中含有呼吸酶,c层很可能主要由下列哪种成分组成( )
A.细胞壁 B.细胞膜 C.线粒体 D.叶绿体
24、下列对线粒体的分布和数量的叙述中,不确切的是( )
A.除病毒外,其他生物都有线粒体
B.动物细胞比绿色植物细胞的线粒体数量多
C.细胞内需能的部位线粒体比较集中
D.生长和代谢活动旺盛的细胞线粒体数量多
25、细胞中自由水占总含水量的比例降低时,可以确定的是( )
A.自由水正在转化为结合水
B.细胞走向衰老甚至死亡
C.胞内运输养料和代谢废物能力减小
D.蛋白质、多糖或核酸正在水解
26、细胞质基质、线粒体基质和叶绿体基质的( )
A.功能及所含有机化合物都相同 B.功能及所含有机化合物都有所不同
C.功能相同,所含有机化合物不同 D.功能不同,所含有机化合物相同
27、从细胞膜上提取了某种成分,用非酶法处理后,加入双缩脲试剂处理后出现紫色,若加入斐林试剂并加热,出现砖红色,该成分是( )
A.糖脂 B.磷脂 C.糖蛋白 D.脂蛋白
28、细胞内的内质网膜向内与核膜相连,向外与细胞膜相接,这种分布特点最能与内质网哪一方面的功能相适应?( )
A.扩展细胞内膜,有利于酶的附着B.提供胞内物质快速运输的通道
C.提供核糖体附着的支架D.参与细胞内某些代谢反应
29、某蛋白质由b个氨基酸形成的a条肽链构成。该蛋白质至少有氧原子的个数是( )
A.b-aB.b-2aC.2a+bD.a+b
30、将标记的尿苷(尿嘧啶核糖核苷)引入某植物的活细胞后,可检测到放射性的结构是( )
A.细胞核、液泡、中心体B.核糖体、细胞核、高尔基体
C.细胞核、核糖体、细胞质基质D.核糖体、内质网、液泡
31、下列关于细胞和生物体中的元素、化合物的叙述,错误的是( )
A.碳原子的化学性质使得碳元素成为生命构建的基础
B.胆固醇、性激素、维生素D都属于脂质
C.构成细胞的任何一种化合物都能在无机自然界中找到
D.构成细胞的任何一种化合物都不能单独完成某一项生命活动
32、下图方框依次代表细菌、草履虫、玉米、蓝藻,阴影部分表示它们都具有的某种物质或结构。下列不属于这种物质或结构的是( )
草履虫
细 菌
蓝藻
玉米
A.核糖体 B.脂质 C.DNA D.染色体
33、胰岛素是在胰岛B细胞中合成的,刚合成的多肽称前胰岛素原,在信号肽酶的作用下,前胰岛素原的信号肽被切除,而成为胰岛素原。最后胰岛素原在蛋白酶的作用下水解,生成胰岛素和一个多肽(如图)。下列有关叙述错误的是( )
A.前胰岛素原可与双速脲试剂产生紫色反应
B.由前胰岛素原生成胰岛素的过程有内质网和高尔基体参与
C.前胰岛素原、胰岛素原和胰岛素都能降低血糖
D.前胰岛素原水解时水中的氢用于形成—NH2和—COOH
34、透析型人工肾中起关键作用的是人工合成的膜材料——血液透析膜,其作用是能把病人血液中的代谢废物透析掉,血液透析膜模拟了生物膜的( )
A.流动性特点B.信息交流功能
C.磷脂双分子层结构D.选择透过功能
35、叶绿体的结构与蓝藻十分相似,科学家在研究叶绿体起源时,提出一种假说,即细菌将蓝藻吞噬后,蓝藻生活于其内,形成共生体。细菌逐步演化为植物细胞,蓝藻演化为叶绿体。支持这一观点的关键事实是( )
A.叶绿体和蓝藻一样都具有色素
B.叶绿体和蓝藻一样都能进行光合作用
C.叶绿体含有遗传物质DNA,在遗传上具有一定的独立性
D.叶绿体和蓝藻都具有膜结构,形态相似,大小基本相同
36、下列关于使用显微镜观察组织切片的说法,正确的是( )
A.物镜越长、放大倍数越大、视野范围越大、每个细胞的物像越大
B.看清物像时,使用与盖玻片间距离越大的物镜,看到的细胞越小,视野中细胞数目越多
C.换用较长的目镜,看到的细胞数目增多,视野变暗
D.换用较长的物镜,看到的细胞数目减少,视野变亮
38、下表中关于生物实验试剂的使用,不正确的是( )
39、新宰的畜、禽,如果马上把肉做熟了吃,肉老而口味不好,过一段时间再煮,肉反而鲜嫩。与此直接有关的细胞器( )
A.在此过程中,其膜的成分得到更新
B.具有单层膜结构,吞噬并水解蛋白质而使肉煮后鲜嫩
C.具有双层膜结构,释放蛋白酶水解蛋白质而使肉鲜嫩
D.它的膜具有两层磷脂分子,膜内的酶不能水解其膜成分
40、下面是某蛋白质的结构示意图(图1,数字为氨基酸序号,虚线表示化学键—S—S—)及部分肽链放大图(图2),请据图判断下列叙述中正确的是( )
A.该蛋白质中含有1条肽链124个肽键
B.图2中含有的R基是①②④⑥⑧
C.从图2可推知该肽链至少含有2个游离的羧基
D.同形成该蛋白质的氨基酸分子量总和相比,蛋白质的相对分子质量减少了2220
Ⅱ卷(第41~45题,50分)
41、(7分)下面是两类细胞的亚显微结构模式图,请据图回答:
(1)甲图细胞属于_______细胞,判断的理由是__________________________。
(2)甲、乙两图的细胞均有的结构名称是核糖体、_________和____________,其中含有核酸的结构是_____________________________________________________。
(3)乙图中,对细胞有支持和保护作用的结构,其组成物质主要是___________。与细胞的分泌蛋白合成、加工和分泌有关的细胞器有(请填写图中标号) 。
42、(10分)肉毒梭菌是致死性最高的病原体之一,其致病性在于产生的神经麻痹毒素,即肉毒类毒素。它是由两条链盘曲折叠构成的一种生物大分子,1mg可毒死20亿只小鼠。煮沸1 min或75℃下加热5~10 min就能使其完全丧失活性。可能引起肉毒梭菌中毒的食品有腊肠、火腿、鱼及鱼制品、罐头食品、臭豆腐、豆瓣酱、面酱、豆豉等。下面是肉毒类毒素的局部结构简式,请据此回答:
(1)肉毒类毒素的化学本质是________,其基本组成单位的结构通式是__________。
(2)高温可使肉毒类毒素失活的主要原理是_________________________________。
(3)由上图可知,该片段由______种单体组成,有________个肽键,在形成该片段时要脱去_________分子水。
(4)一分子肉毒类毒素至少含有_____个氨基和___________个羧基。
种 类:
组成元素:
基本单位:
脱氧核糖
核 酸
核糖核苷酸
= 1 \* GB3 ①
= 2 \* GB3 ②
= 3 \* GB3 ③
= 4 \* GB3 ④
= 5 \* GB3 ⑤
= 6 \* GB3 ⑥
= 7 \* GB3 ⑦
= 8 \* GB3 ⑧
核糖
= 9 \* GB3 ⑨
功能
种类数
种类数
= 10 \* GB3 ⑩
43、(10分)完成下面有关核酸分子的概念图,按要求将圈内内容填写在答题卡上。
44、(12分)下图是一个细胞的亚显微结构模式图。请据图回答下列问题:
(1)与烟草叶肉细胞相比,该细胞所特有的结构是[ ]__________。
(2)若此细胞是唾液腺细胞,不应有的细胞器是[ ] __________,细胞吸收的氨基酸将在[ ] __________上被利用合成蛋白质,合成的蛋白质依次经过__________和__________等细胞器的加工与运输,形成相应的分泌物如唾液淀粉酶。
(3)若该细胞代表人体血液中的红细胞,则该图不正确的地方主要有______________。
(4)若此细胞为动物细胞,那么脂质在该细胞的[ ] __________内合成,[4]与该细胞的___________________活动有关。
45、(11分)蛋白质的空间结构遭到破坏,其生物活性就会丧失,这称为蛋白质的变性。高温、强碱、强酸、重金属都会使蛋白质变性。请利用提供的材料用具设计实验,探究乙醇能否使蛋白质变性。(提示:淀粉酶为蛋白质,它可以催化淀粉水解为还原糖)
材料用具:质量分数为3%的可溶性淀粉溶液、质量分数为2%的新鲜淀粉酶溶液、蒸馏水、斐林试剂、无水乙醇、烧杯、试管、量筒、滴管、温度计、酒精灯。
(1)实验假设:_____________________________________________________
(2)实验步骤:
①取两支试管,各加入1mL 2%的新鲜淀粉酶溶液,编号A.B。
②向A试管中加入适量的无水乙醇,________________________________________。
______________________________________________________________________
______________________________________________________________________
______________________________________________________________________
(3)实验结果预测及结论:
①______________________________________,说明乙醇能使淀粉酶(蛋白质)变性。
②____________________________________,说明乙醇不能使淀粉酶(蛋白质)变性。
(4)该实验的对照组为______________________试管。
(5)某同学在实验前,向洁净的试管中加入2mL实验材料中的淀粉溶液和1mL斐林试剂,混匀后在50~65℃温水的大烧杯中加热2min,观察现象,然后才开始实验。你认为该同学这样做的目的是___________________________________________________。
参考答案及解析:
一、选择题(30分)
6、D 解析:叶绿体主要分布于叶肉细胞中,其他组织细胞一般没有叶绿体,除了出土的子叶、植物的幼茎以及某些植物的茎如仙人掌等。
7、B 解析:病毒没有细胞结构,主要组成物质都有蛋白质和核酸。
8、D 解析:对于植物细胞而言,储能物质是脂肪和多糖中的淀粉,纤维素是细胞壁的主要成分之一,不能为植物细胞提供能量。
9、A 解析:叶绿素的组成元素是C、H、O、N和Mg;血红蛋白的组成元素是C、H、O、N和Fe。
10、C 解析:组成细胞的有机物,无论是大分子还是小分子,其组成元素都是通过与碳链相连构成这些化合物的,碳链是其结构的基本骨架。
11、B 解析:组成蛋白质的氨基酸约有20种,不同氨基酸在结构上的区别就是R基不同。
12、B 解析:淀粉、麦芽糖、纤维素和糖原的单体都是葡萄糖,水解终产物均只有葡萄糖一种产物;蔗糖是由葡萄糖和果糖形成的二糖,乳糖是由葡萄糖和半乳糖形成的二糖。
13、D 解析:组成蛋白质的氨基酸的种类、数目、排列顺序和多肽链的空间结构中,只要其中的一项发生变化,蛋白质的结构和功能就不同。
14、D 解析:核DNA不进入细胞质,细胞质中的DNA也不能进入细胞核;染色质(染色体)是主要由DNA和蛋白质组成的结构,不是一种物质;细胞核是细胞代谢和遗传的控制中心,核仁是细胞核的一部分,主要功能是合成某种RNA以及与核糖体的形成有关;细胞分裂时,核膜消失,核仁解体,分裂结束时,核仁、核膜重新形成。
15、A 解析:葡萄糖、果糖都是具有还原性的单糖,不能被水解,麦芽糖是具有还原性的单糖,纤维素、淀粉和糖原的单体都是葡萄糖;二糖和多糖都必须水解成单糖才能被吸收。
16、A 解析:蛋白质是生命活动的主要承担者,膜的功能主要由膜蛋白承担;脂肪不是膜的组成成分;有些细胞如植物细胞之间通过胞间连丝进行信息交流,可以不依赖受体;核糖体不具有膜结构。
17、B 解析:胆固醇、脂肪酸、性激素属于脂质,主要组成元素是C、H和O;脂肪酶、胰岛素和抗体的化学本质是蛋白质,组成元素与氨基酸相同,主要是C、H、O和N;核苷酸中含有C、H、O、N和P五种元素;淀粉、半乳糖和糖原都是糖类,都只有C、H、O三种元素。
18、B 解析:克隆动物绝大多数性状与提供细胞核的动物相同。
19、C 解析:结核杆菌营寄生生活,是异养生物,也是原核生物,除了核糖体外,没有线粒体等其它细胞器,细胞壁的主要成分是肽聚糖,该菌感染后,在寄主细胞进行增殖,能增殖的结核杆菌不能被溶酶体消化降解,只能通过特异性免疫才能将其消灭清除。
20、A 解析:显微镜成的是倒立的放大的虚像,像的移动方向与载玻片的移动方向相反,因此,物像偏向哪个方向,就向该方向移动载玻片才能将物像移至视野中央。
21、B 解析:脂肪储存于细胞内,不能作为信号分子在细胞间传递信息。
22、D 解析:植物细胞具有细胞壁,由于细胞壁的保护和支持作用,在清水中的植物细胞不能不断吸水,因而不会破裂。
23、C 解析:与细胞呼吸有关的酶分布于细胞质基质和线粒体中。
24、A 解析:原核生物没有线粒体等复杂的细胞器,动物细胞线粒体数量一般比植物细胞多,线粒体往往集中在细胞代谢旺盛的部位。
25、C 解析:细胞大量失水时,也可能导致自由水占总含水量的比例减小,而结合水的比例可能增大,细胞仍可能是生长初期的细胞,大分子物质也不一定在水解,故A、B和D项均不可确定;自由水减少,胞内运输物质和代谢废物的能力降低。
26、B 解析:不同结构、部位具有的酶不同,功能也就有区别。
27、C 解析:蛋白质遇双缩脲试剂呈紫色,还原糖与斐林试剂加热产生Cu2O砖红色沉淀非酶法处理一方面使糖蛋白的糖基团与蛋白质分离,另一方面使糖侧链水解产生还原糖。
28、B 解析:内连核膜、外连细胞膜的分布特点,使得细胞膜和核膜之间构成了直接的联系,物质沿着该部分内质网运输大大提高了运输速度。A、C项不要求内质网与核膜和细胞膜的连接。
29、D 解析:每个氨基酸至少含有一个羧基(2个氧原子),b个氨基酸形成a条肽链,脱去的水分子数为(b-a),每个水分子含1个氧原子,该蛋白质最少含氧原子的数量为2b-(b-a)=a+b。
30、C 解析:尿苷是尿嘧啶核糖核苷酸的组成成分,将尿苷引入活细胞,细胞将用尿苷合成RNA,细胞的细胞核、细胞质基质、核糖体含有RNA。若将胸苷或胸腺嘧啶脱氧核糖核苷酸或胸腺嘧啶碱基引入细胞,将用于合成DNA。
31、C 解析:活细胞蛋白质、核酸等有机物是无机自然界没有的。
32、D 解析:细菌、蓝藻是原核生物,核糖体是原核细胞和真核细胞都具有的细胞器;所有细胞都有细胞膜,细胞膜含有磷脂,磷脂属于脂质;细胞的遗传物质是DNA,但原核细胞拟核DNA没有与蛋白质一起构成染色体,染色体是真核细胞细胞核中的结构。
33、C 解析:三种与胰岛素有关的多肽都能与双缩脲试剂发生紫色反应,因为它们都有多个肽键;胰岛素是分泌蛋白,在核糖体上合成以后,需经过内质网、高尔基体的加工、包装和运输,才能成为成熟的蛋白质——胰岛素,分泌到细胞外;由图示可知前胰岛素原、胰岛素原和胰岛素的氨基酸序列不同,因而功能不同,只有胰岛素具有降血糖的生物学活性。
34、D 解析:血液透析膜是从功能上模拟生物膜的选择透过性,滤去代谢废物并保留营养物质,达到净化血液的目的。血液透析膜不要求具有生物膜的流动性和磷脂双分子层结构,不具有信息交流功能。
35、C 解析:“关键事实”意即“最本质的”,叶绿体的功能受到叶绿体DNA的控制,由于叶绿体含有遗传物质,因此,叶绿体具有一定的自主性和独立性,这与细胞自主性和独立性是相似的。
36、B 解析:物镜越长,放大倍数越大,使用时镜头离载玻片的距离越小;放大倍数越大,物像越大,视野范围也就越小,透光量越少,视野越暗。
37、D 解析:将实验结果与实验的自变量联系起来下结论:实验 = 1 \* GB3 ①和实验 = 3 \* GB3 ③说明的是细胞质对维持细胞正常生命活动的重要性;实验 = 2 \* GB3 ②和实验 = 3 \* GB3 ③说明的是细胞质作用的重要性。
38、C 解析:用吡罗红甲基绿染色剂染色前需对材料进行固定处理,需要加热,染色后不需加热。
39、D 解析:宰后的畜、禽,其细胞中的溶酶体会逐渐释放出各种酶,分解死亡的组织,蛋白质的空间结构一定程度被解体,此时将肉煮熟,肉味鲜嫩。用嫩肉粉处理也是同样的道理,嫩肉粉中主要起作用的是蛋白酶。
40、D 解析:124个氨基酸形成1条肽链,脱去123个水分子,形成123个肽键;图2中的R基是②④⑥⑧;从图2可看出有两个R基含有羧基,因此该多肽最少含有3个游离的羧基;形成蛋白质时,脱去水分子和形成二硫键脱去氢的总质量是123×18+3×2=2220。
41、(7分,每空1分)(1)原核 无核膜(无成形细胞核) (2)细胞壁 细胞膜 核糖体 (3)纤维素、果胶(或纤维素) 8、10、11、12
42、(结构通式2分)(1)蛋白质 (2)高温使蛋白质空间结构破坏(2分)
R
(3)5 4 4 (4)2 2
43、(10分,每空1分) = 1 \* GB3 ①C、H、O、N、P = 2 \* GB3 ②(含氮的)碱基(或A、T、C、G) = 3 \* GB3 ③磷酸 = 4 \* GB3 ④(含氮的)碱基(或A、U、C、G) = 5 \* GB3 ⑤4 = 6 \* GB3 ⑥脱氧(核糖)核苷酸 = 7 \* GB3 ⑦4 = 8 \* GB3 ⑧DNA(脱氧核糖核酸) = 9 \* GB3 ⑨RNA(核糖核酸) = 10 \* GB3 ⑩携带遗传信息(对生物体的遗传、变异和蛋白质的生物合成具有极其重要的作用)
44、(12分,每空1分)
(1)[4]中心体 (2)[3]叶绿体 [5]核糖体;内质网 高尔基体 (3)细胞的形态应呈圆饼状,细胞内应无细胞核、细胞壁及各种细胞器 (4)[6]内质网 有丝分裂
45、(11分,评分细则见各得分点)
(1)假设:乙醇能/不能使蛋白质变性(1分)
(2)②向B试管中加入等量蒸馏水(1分)(无“等量”不给分),(摇匀)。
= 3 \* GB3 ③向两支试管中各加入等量适量的3%的可溶性淀粉溶液(1分),摇匀后放入适宜温度的水浴锅(温水)中维持5分钟(1分)
④取出试管,各加入等量适量的斐林试剂(1分),摇匀后放入50~65℃温水的大烧杯中加热2min。(1分)
= 5 \* GB3 ⑤观察试管中出现的颜色变化(1分)。
(3)①B试管中出现砖红色沉淀,A试管不出现(1分) ②A、B试管中都出现砖红色沉淀(1分)
(4)B(1分)
(5)检测淀粉溶液是否变质(或:是否含有还原糖)(从而确定淀粉溶液是否符合实验要求)(1分)
试剂
用途
加入试剂后是否加热
颜色反应
A
双缩脲试剂
检测蛋白质
不需
紫色
B
健那绿染液
染色活细胞中的线粒体
不需
蓝绿色
C
吡罗红甲基绿染色剂
DNA和RNA
30℃水浴5min
DNA呈绿色,RNA呈红色
D
苏丹Ⅲ染液
检测脂肪
不需加热
橘黄色
相关试卷
这是一份2022年陕西省宝鸡高一生物上学期期中考试新人教版会员独享,共8页。试卷主要包含了下列物质不属于脂质的是等内容,欢迎下载使用。
这是一份2022年山西省临汾11高一生物上学期期中考试会员独享,共10页。试卷主要包含了选择题,非选择题等内容,欢迎下载使用。
这是一份2022年江苏省江都高一生物期中考试会员独享,共8页。试卷主要包含了人体肝脏细胞中含量最多的物质是,下列物质不属于脂质的是等内容,欢迎下载使用。

