所属成套资源:2025高考地理大一轮复习课件+讲义+练习(湘教版)
- 第一部分 第三章 第二讲 课时一9 喀斯特地貌(课件+讲练)-2025高考大一轮复习地理(湘教版) 课件 0 次下载
- 第一部分 第三章 第二讲 课时二0 海岸地貌与冰川地貌(课件+讲练)-2025高考大一轮复习地理(湘教版) 课件 0 次下载
- 第一部分 第四章 第一讲 真题专练(课件+讲练)-2025高考大一轮复习地理(湘教版) 课件 0 次下载
- 第一部分 第四章 第一讲 课时二2 大气的组成与垂直分层 大气受热过程(课件+讲练)-2025高考大一轮复习地理(湘教版) 课件 0 次下载
- 第一部分 第四章 第一讲 课时二3 大气热力环流 大气的水平运动(课件+讲练)-2025高考大一轮复习地理(湘教版) 课件 0 次下载
第一部分 第三章 第二讲 课时二1 地表形态与人类活动(课件+讲练)-2025高考大一轮复习地理(湘教版)
展开
这是一份第一部分 第三章 第二讲 课时二1 地表形态与人类活动(课件+讲练)-2025高考大一轮复习地理(湘教版),文件包含第一部分第三章第2讲课时21地表形态与人类活动pptx、第一部分第三章第2讲训练21地表形态与人类活动练习docx、第一部分第三章第2讲课时21地表形态与人类活动教师版docx、第一部分第三章第2讲课时21地表形态与人类活动讲义docx等4份课件配套教学资源,其中PPT共51页, 欢迎下载使用。
1.地表形态对聚落分布的影响(1)聚落①概念:指人类从事 生活活动而聚居的 ,包括房屋建筑的集合体,以及与人们生产生活相关的 。②类型:按聚落的性质和规模,可分为城市和乡村。
(2)地形对聚落分布的影响不同的地形条件,对聚落的 、分布、规模和发展影响深刻,具体如下:
回归教材 读选择性必修1教材第48页图 2-51 “半坡原始村落功能区示意”、第50页图2-56 “塔里木盆地绿洲分布”,分别说出这两处聚落的空间分布特征。
答案 半坡村落遗址:分布在河流阶地上。塔里木盆地的绿洲:分布于盆地边缘,多位于山前冲积扇、洪积扇中下部。
2.地表形态对交通线路分布的影响(1)简述影响交通线路分布的因素。
答案 ①自然因素:地形(影响深刻)、气候、水文等。②社会经济因素:人口、资源、城镇分布、工农业生产水平、科学技术等。
(2)地形对交通线路的影响①线路密度:我国地势西高东低,呈阶梯状分布,因此我国东部交通线路分布_____,西部交通线路分布______。
②交通线路的布局和形态
思考 平原地区公路选线时应注意哪些问题?
答案 尽量少占耕地;处理好与农田水利设施和城镇发展的关系。
3.人类活动对地表形态的影响(1)随着生产力水平的提高和人类社会的进步,人类活动对地表形态的影响也逐步______。(2)填海造陆、开挖河道、修筑梯田、修建水库等,人类活动不断地塑造着新的___________。
1.不同地形区河流地貌对聚落分布和形态的影响不同地形区,河流地貌类型不同,对聚落分布、形态、密度及成因的影响不同,具体表解如下:
2.河流地貌对聚落选址的影响聚落选择的地点,不仅要充分利用自然条件,还要避免受到自然灾害的威胁。
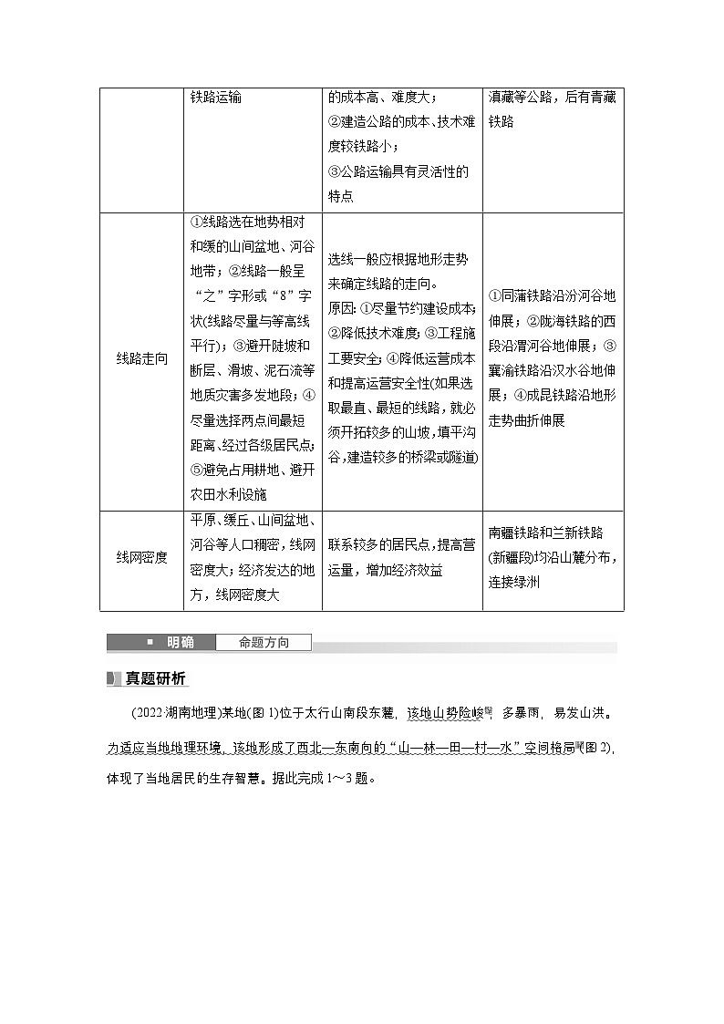
3.山区交通线的选择原则及原因
(2022·湖南地理)某地(图1)位于太行山南段东麓,该地山势险峻,多暴雨,易发山洪。为适应当地地理环境,该地形成了西北—东南向的“山—林—田—村—水”空间格局(图2),体现了当地居民的生存智慧。据此完成1~3题。
1.该地易发山洪,主要是因为A.水流汇集快 B.年降水量丰富C.河道较弯曲 D.地质条件复杂
2.从防洪和方便取水的角度,推测该地早期民居主要布局在A.a处 B.b处 C.c处 D.d处
3.该地形成的“山—林—田—村—水”空间格局有利于当地①降低暴雨的频率 ②提高水资源利用效率③抑制土壤盐碱化 ④减轻山洪带来的危害A.①② B.①③ C.②④ D.③④
答案 1.______ 2.______ 3.______
地形对聚落分布的影响写出地形对聚落选址的主要影响。
答案 在冲积平原,聚落一般分布在洪水淹不到的地方;在山区河谷,一般分布在冲积平原向山坡过渡的地带。
考向1 通过“聚落的分布”考查“综合思维”(2024·湖南衡阳联考)受多种因素的影响,豫南大别山区形成了带状、环状和团块状等多种传统村落空间形态。右图示意豫南传统村落空间分布。据此完成1~2题。1.豫南传统村落的空间分布特点是A.多沿河流分布 B.平原多于山区C.山脊多于山谷 D.新县分布最多
(2024·湖南衡阳联考)受多种因素的影响,豫南大别山区形成了带状、环状和团块状等多种传统村落空间形态。右图示意豫南传统村落空间分布。据此完成1~2题。2.豫南传统村落空间形态多样的主要原因是A.文化多元 B.洪涝频发C.气候多变 D.地形复杂
考向2 通过“地形对交通布局的影响”考查“区域认知”(2023·广东珠海模拟)有研究显示,历史上的丝绸之路的线路选择,影响最大的是地理因子。不同的地理因子,对丝绸之路的道路密度增加存在正向和负向的影响,在中亚复杂的山地地形中,商贾们主要选择低坡度、高起伏度的地区行走。据此完成3~4题。3.对丝绸之路线路密度的增加,影响力为正向的因素是A.距最近河流的距离B.农牧用地的占比C.距最近城市的距离D.距最近海岸的距离
(2023·广东珠海模拟)有研究显示,历史上的丝绸之路的线路选择,影响最大的是地理因子。不同的地理因子,对丝绸之路的道路密度增加存在正向和负向的影响,在中亚复杂的山地地形中,商贾们主要选择低坡度、高起伏度的地区行走。据此完成3~4题。4.商队在中亚地区穿行时选择沿地形起伏巨大的山麓行走,主要是为了A.缩短路程 B.避开盗寇C.获得补给 D.躲避灾害
(2024·河南洛阳模拟)M镇素有“六山一水两分田,一分道路和庄园”之说。该镇与中心城市相距较远,居民点大多零散分布。自2016年起,该镇对不同类型乡村进行差异性发展规划。下表示意2016年该镇典型乡村居民点分布特点及集中规划方向。据此完成1~2题。
1.甲、乙两村的主要地形以及未来产业发展方向为A.甲——河谷平原,以旅游业为主B.乙——河谷平原,以旅游业为主C.甲——低山丘陵,以特色种植业为主D.乙——低山丘陵,以特色种植业为主
2.甲村规划高品质居民点可以①增加居民点数量 ②改善交通条件 ③保护山区生态 ④改善人居环境A.①②③ B.①②④ C.①③④ D.②③④
(2023·江苏南通模拟)江苏沿海某聚落的发展经历了临海煮盐、设场治盐(从事盐业生产与管理)的过程。清末该地废灶兴垦,该聚落成为农商兼事的复合城镇。下图为“该聚落格局演变示意图”。据此完成3~5题。3.该聚落形成“水堤环绕,西河东堤,跨堤而居”格局的时期是A.唐代 B.宋代 C.明代 D.清代
(2023·江苏南通模拟)江苏沿海某聚落的发展经历了临海煮盐、设场治盐(从事盐业生产与管理)的过程。清末该地废灶兴垦,该聚落成为农商兼事的复合城镇。下图为“该聚落格局演变示意图”。据此完成3~5题。4.宋元明清时期,串场河等河流的主要功能是A.交通运输 B.抵御海潮C.灌溉农田 D.引水晒盐
(2023·江苏南通模拟)江苏沿海某聚落的发展经历了临海煮盐、设场治盐(从事盐业生产与管理)的过程。清末该地废灶兴垦,该聚落成为农商兼事的复合城镇。下图为“该聚落格局演变示意图”。据此完成3~5题。5.该聚落功能演变的主要原因是A.气候变化 B.水利建设C.地貌演化 D.土壤改良
(2024·宁夏银川模拟)展线的实质是通过修建盘山线路降低线路坡度。青藏铁路西宁—格尔木段的关角展线群是我国现存展线最密集的地方,随着2014年新关角隧道的通车,关角展线群会逐渐被取代。下图是“关角展线群及新关角隧道示意图”。读图,回答6~7题。6.促使铁路建设采用展线技术的影响因素主要是A.地形 B.经济 C.社会 D.技术
(2024·宁夏银川模拟)展线的实质是通过修建盘山线路降低线路坡度。青藏铁路西宁—格尔木段的关角展线群是我国现存展线最密集的地方,随着2014年新关角隧道的通车,关角展线群会逐渐被取代。下图是“关角展线群及新关角隧道示意图”。读图,回答6~7题。
7.有专家认为,关角展线是即将消失的景观,其原因是A.减轻滑坡等地质灾害的危害B.缩短距离和列车的运营时间C.技术水平和经济实力的提升D.保护野生动物迁徙
8.(2023·山东聊城模拟)阅读图文资料,完成下列要求。(14分)距今约1.1万年前,黄土高原某区域(下图)受构造运动与气候变化的影响,形成太原盆地、黄土台地和丘陵。先民们的活动空间受地貌演变的影响,太原盆地的仰韶文化(距今约7 000~5 000年前)遗址就分布在盆地边缘的黄土台地和黄土丘陵上。龙山文化早期(距今约5 000~4 500年前),由于河流侵蚀强烈,先民们开始进入冲积平原地势稍高的地区活动。到了龙山文化晚期,盆地平原区各河流以沉积作用为主,部分先民迁出冲积平原区,部分先民仍留在原地居住。
(1)分别说明该区域的黄土台地和丘陵的形成过程。(4分)
答案 太原盆地构造下陷,盆地边缘相对抬升,形成台地;气候转变为暖湿,流水侵蚀作用加强,盆地边缘地带下切形成黄土丘陵。
(2)仰韶文化时期聚落遗址主要分布在黄土台地或丘陵区而非冲积平原区和基岩山地,分析主要原因。(6分)
答案 到仰韶文化中晚期,太原盆地平原区以河湖相沉积为主,属于河流和湖泊环境,不适宜先民居住;盆地边缘黄土台地或丘陵地势较高,不易发生洪涝灾害,有利于耕作;而基岩山地土层较薄,海拔较高,气候较寒冷,不适宜先民耕作。
相关课件
这是一份第一部分 第三章 第二讲 课时二0 海岸地貌与冰川地貌(课件+讲练)-2025高考大一轮复习地理(湘教版),文件包含第一部分第三章第2讲课时20海岸地貌与冰川地貌pptx、第一部分第三章第2讲训练20海岸地貌与冰川地貌练习docx、第一部分第三章第2讲课时20海岸地貌与冰川地貌教师版docx、第一部分第三章第2讲课时20海岸地貌与冰川地貌讲义docx等4份课件配套教学资源,其中PPT共60页, 欢迎下载使用。
这是一份第一部分 第三章 第二讲 课时一9 喀斯特地貌(课件+讲练)-2025高考大一轮复习地理(湘教版),文件包含第一部分第三章第2讲课时19喀斯特地貌pptx、第一部分第三章第2讲训练19喀斯特地貌练习docx、第一部分第三章第2讲课时19喀斯特地貌教师版docx、第一部分第三章第2讲课时19喀斯特地貌讲义docx等4份课件配套教学资源,其中PPT共38页, 欢迎下载使用。
这是一份第一部分 第三章 第二讲 课时一8 风力作用与地表形态(课件+讲练)-2025高考大一轮复习地理(湘教版),文件包含第一部分第三章第2讲课时18风力作用与地表形态pptx、第一部分第三章第2讲训练18风力作用与地表形态练习docx、第一部分第三章第2讲课时18风力作用与地表形态教师版docx、第一部分第三章第2讲课时18风力作用与地表形态讲义docx等4份课件配套教学资源,其中PPT共55页, 欢迎下载使用。

