湖南省2023_2024学年高三生物上学期月考二试题含解析
展开
这是一份湖南省2023_2024学年高三生物上学期月考二试题含解析,共24页。试卷主要包含了非选择题等内容,欢迎下载使用。
本试题卷包括选择题、非选择题两部分,共10页。时量75分钟,满分100分。
第I卷选择题(共40分)
一、单项选择题(本题共12小题,每小题2分,共24分。每小题只有一个选项符合题目要求。)
1. 下列关于组成细胞的分子、细胞结构和功能的叙述中,正确的是( )
A. 原核细胞的拟核中不存在DNA一蛋白质的复合物
B. 纤维素是由葡萄糖聚合而成的生物大分子,是植物细胞内的储能物质
C. 卵细胞体积较大有利于和周围环境进行物质交换,为胚胎早期发育提供所需养料
D. 细胞骨架和生物膜系统均与物质运输、能量转换和信息传递等生命活动有关
【答案】D
【解析】
【分析】1.糖类分为单糖、二糖和多糖,二糖包括麦芽糖、蔗糖、乳糖,麦芽糖是由2分子葡萄糖形成的,蔗糖是由1分子葡萄糖和1分子果糖形成的,乳糖是由1分子葡萄糖和1分子半乳糖形成的;多糖包括淀粉、纤维素和糖原,淀粉是植物细胞的储能物质,糖原是动物细胞的储能物质,纤维素是植物细胞壁的组成成分。
2.细胞骨架:真核细胞中有维持细胞形态、保持细胞内部结构有序生的细胞骨架。细胞骨架是由蛋白质纤维组成的网架结构,细胞运动、分裂、分化以及物质运输、能量转换、信息传递等生命活动密切相关。
【详解】A、原核细胞的拟核中也存在DNA一蛋白质的复合物,如DNA复制过程中DNA聚合酶和拟核DNA结合成DNA一蛋白质的复合物,A错误;
B、淀粉是由葡萄糖聚合而成的生物大分子,是植物细胞的主要储能物质;纤维素是由葡萄糖聚合而成的生物大分子,是植物细胞壁的组成成分,纤维素不是储能物质,B错误;
C、卵细胞体积较大富含营养物质,为胚胎早期发育提供所需养料,卵细胞体积大,相对表面积较小,不利于和周围环境进行物质交换,C错误;
D、细胞骨架和生物膜系统都与物质运输、能量转换和信息传递等生命活动密切相关,是细胞进行正常生命活动必不可少的结构物质,D正确。
故选D。
2. 蛋白质合成后,它的第一个氨基酸会被氨基肽酶水解除去,然后由氨酰-tRNA蛋白转移酶把一个信号氨基酸加到多肽链的氨基端,若该信号氨基酸为丝氨酸等必需氨基酸之一时,该蛋白质可长时间发挥作用;若为其他氨基酸,则该蛋白质不久后会被多个泛素(一种由76个氨基酸组成的单链球蛋白)结合,进入蛋白酶体被降解。下列说法错误的是( )
注:Ub表示泛素
A. 可通过改变信号氨基酸的种类来延长蛋白质的寿命
B. 多肽链与信号氨基酸脱水缩合发生在肽链的羧基和氨基酸的氨基之间
C. 蛋白酶体有识别泛素和降解蛋白质的功能
D. 蛋白质泛素化降解过程属于吸能反应,而消化道内蛋白质水解过程不消耗ATP
【答案】B
【解析】
【分析】氨基酸在核糖体中通过脱水缩合形成多肽链,而脱水缩合是指一个氨基酸分子的羧基和另一个氨基酸分子的氨基相连接,脱去一分子水后形成肽键将两个氨基酸连接起来的过程。
【详解】A、由题干信息可知,若该信号氨基酸为丝氨酸等必需氨基酸之一时,则该蛋白质可长时间发挥作用;若该信号氨基酸为其他氨基酸时,则该蛋白质进入蛋白酶体被降解,说明信号氨基酸可决定蛋白质的寿命,因此可通过改变信号氨基酸的种类来延长蛋白质的寿命,A正确;
B、由题意可知,氨酰-tRNA蛋白转移酶可把一个信号氨基酸加到多肽链的氨基端,因此多肽链与信号氨基酸脱水缩合发生在肽链的氨基和氨基酸的羧基之间,B错误;
C、蛋白质被多个泛素结合后,会进入蛋白酶体被降解,因此蛋白酶体有识别泛素和降解蛋白质的功能,C正确;
D、蛋白质泛素化后,被蛋白酶体降解成短肽或氨基酸,需要消耗能量,属于吸能反应,而消化道内蛋白质水解过程不消耗ATP,因为消化道内没有ATP,D正确。
故选B。
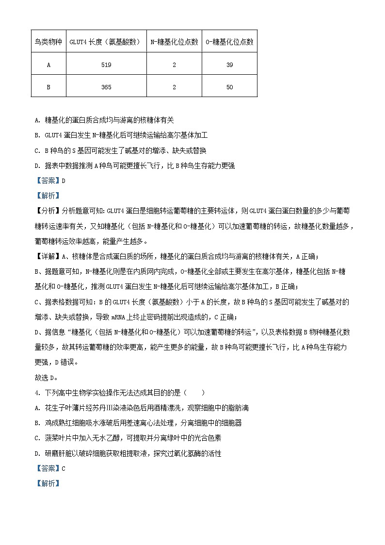
3. S基因编码的GLUT4蛋白是细胞膜上葡萄糖的主要转运体,下表是对两种鸟类的GLUT4蛋白的相关分析数据,其中糖基化(包括N-糖基化和O-糖基化)可以加速葡萄糖的转运。O-糖基化全部或主要发生在高尔基体,N-糖基化则是在内质网内完成。下列叙述错误的是( )
A. 糖基化的蛋白质合成均与游离的核糖体有关
B. GLUT4蛋白发生N-糖基化后可继续运输给高尔基体加工
C. B种鸟的S基因可能发生了碱基对的增添、缺失或替换
D. 据表中数据推测A种鸟可能更擅长飞行,比B种鸟生存能力更强
【答案】D
【解析】
【分析】分析题意可知:GLUT4蛋白是细胞转运葡萄糖的主要转运体,则GLUT4蛋白蛋白数量的多少与葡萄糖转运速率有关,又知糖基化(包括N-糖基化和O-糖基化)可以加速葡萄糖的转运,故糖基化数量越多,葡萄糖转运效率越高,能量产生越多。
【详解】A、核糖体是合成蛋白质的场所,糖基化的蛋白质合成均与游离的核糖体有关,A正确;
B、据题意可知,N-糖基化则是在内质网内完成,O-糖基化全部或主要发生在高尔基体,糖基化包括N-糖基化和O-糖基化,推测GLUT4蛋白发生N-糖基化后可继续运输给高尔基体加工,B正确;
C、据表格数据可知:B的GLUT4长度(氨基酸数)小于A的长度,故B种鸟的S基因可能发生了碱基对的增添、缺失或替换,导致mRNA上终止密码提前出现造成的,C正确;
D、据信息“糖基化(包括N-糖基化和O-糖基化)可以加速葡萄糖的转运”,以及表格数据B物种糖基化数量较多,故其转运葡萄糖的效率更高,能产生更多的能量,故B种鸟可能更擅长飞行,比A种鸟生存能力更强,D错误。
故选D。
4. 下列高中生物学实验操作无法达成其目的的是( )
A. 花生子叶薄片经苏丹Ⅲ染液染色后用酒精漂洗,观察细胞中的脂肪滴
B. 鸡成熟红细胞吸水涨破后用差速离心法处理,分离细胞中的细胞器
C. 菠菜叶片中加入无水乙醇,可提取并分离绿叶中的光合色素
D. 研磨肝脏以破碎细胞获取粗提取液,探究过氧化氢酶的活性
【答案】C
【解析】
【分析】绿叶中色素的提取和分离实验,提取色素时需要加入无水乙醇(溶解色素)、石英砂(使研磨更充分)和碳酸钙(防止色素被破坏);分离色素时采用纸层析法,原理是色素在层析液中的溶解度不同,随着层析液扩散的速度不同,最后的结果是观察到四条色素带,从上到下依次是胡萝卜素(橙黄色)、叶黄素(黄色)、叶绿素a(蓝绿色)、叶绿素b(黄绿色)。
【详解】A、花生子叶薄片经苏丹Ⅲ染液染色后用酒精洗去浮色,而后可借助显微镜观察到细胞中橘黄色的脂肪滴,A正确;
B、鸡成熟红细胞吸水涨破后用差速离心法处理,可用于分离细胞中的细胞器,B正确;
C、菠菜叶片中加入无水乙醇、二氧化硅和碳酸钙,可提取绿叶中的光合色素,C错误;
D、研磨肝脏以破碎细胞获取粗提取液,其中含有过氧化氢酶,因此可用于探究过氧化氢酶的活性,D错误。
故选C。
5. 核被膜主要由外核膜、内核膜、核孔复合体和核纤层构成。核纤层紧贴内核膜,是一层由纤维蛋白构成的网状结构。下图示细胞周期中核被膜和核纤层的动态变化过程,相关叙述错误的是()
A. 核内合成的tRNA运出细胞核与核孔复合体有关
B. 核纤层的解体和重新组装可能通过核纤层蛋白的磷酸化与去磷酸化修饰实现
C. 分裂末期,结合有核纤层蛋白的核膜小泡在染色质周围聚集并融合成新的核膜
D. 核纤层蛋白形成骨架结构支撑于内、外核膜之间,维持细胞核的正常形态
【答案】D
【解析】
【分析】分析图,在前期,核纤层蛋白发生磷酸化,使核纤层降解,同时,核被膜破裂成大小不等的核膜小泡,核被膜解体;在末期,核纤层蛋白发生去磷酸化,核纤层重建,核膜小泡融合,形成完整的核被膜结构,同时染色体解螺旋恢复成染色质状态。
【详解】A、tRNA是大分子物质,运出细胞核与核孔复合体有关,A正确;
B、根据图分析,核纤层蛋白磷酸化,核纤层解体,核纤层蛋白去磷酸化,核纤层重建,B正确;
C、分析图,分裂末期,结合有核纤层蛋白的核膜小泡在染色质周围聚集并融合成新的核膜,C正确;
D、核纤层紧贴内核膜,D错误。
故选D。
6. 草履虫的伸缩泡收集自身体内的排泄废物和水分后,经收缩将泡内的液体排出体外,该过程不仅能排出体内的代谢废物,还可以维持渗透压平衡。实验小组从池塘中收集草履虫,然后将其置于不同的液体环境中,观察和记录草履虫伸缩泡的变化。与池塘中的草履虫相比,下列结果描述错误的组别是( )
A. AB. BC. CD. D
【答案】C
【解析】
【分析】草履虫是一种身体很小,圆筒形的原生动物,它只有一个细胞构成,是单细胞动物,雌雄同体。草履虫生活在淡水中,一般池沼,小河中都可采到。草履虫的渗透压一般高于其所生活的水体环境,伸缩泡不断将水排出。
【详解】A、从池塘中收集草履虫,置于草履虫细胞质等渗培养液(0.4%)中,草履虫自身代谢废物需要通过伸缩泡排出体外,伸缩泡会收缩,A正确;
B、从池塘中收集草履虫,置于蒸馏水中,外界渗透压低,草履虫吸水,排除体内的代谢产物和过多的水,伸缩泡的收缩频率增加,B正确;
C、从池塘中收集草履虫,置于生理盐水(0.9%)中,外界渗透压升高,草履虫失水加快,为了保水,草履虫的伸缩泡的收缩频率减慢,C错误;
D、从池塘中收集草履虫,置于人工海水(3.6%),外界渗透压升高,草履虫失水加快,为了保水,草履虫的伸缩泡的收缩频率减慢,D正确。
故选C。
7. 如图表示海水稻根细胞的细胞膜和液泡膜上部分物质跨膜运输的不同方式示意图,其中Na+对应颗粒的多少反映出浓度的高低情况。据图分析,下列叙述正确的是( )
A. 转运蛋白1和2运输H+的方式不同,前者为协助扩散,后者为主动运输
B. Na+经转运蛋白1和2发生的运输过程都不需要消耗能量
C. 转运蛋白在运输H2O时,一定会发生构象的改变
D. 将H+运出根细胞的过程是主动运输,其载体蛋白还具有催化ATP水解的功能
【答案】D
【解析】
【分析】细胞膜上的转运蛋白可分为两种类型,通道蛋白和载体蛋白。载体蛋白只容许与自身结构部位相适应的分子和离子通过,而且每次转运都会发生自身构象的改变;通道蛋白只容许与自身通道的直径和形状相适配、大小和电荷相适宜的分子或离子通过。
【详解】A、根据细胞膜的pH、细胞质基质的pH和细胞液的pH大小关系可知,转运蛋白1和2运输H⁺的方式均为协助扩散,A错误;
B、据图可知,Na+经转运蛋白1和2发生运输时都是逆浓度梯度转运,需要消耗H+势能,为主动运输,B错误;
C、水进入根细胞的方式有协助扩散和自由扩散,运输H2O的转运蛋白为通道蛋白,该通道蛋白在运输物质时,构象不发生变化,C错误;
D、据图可知,H⁺运出根细胞需要ATP水解功能,为主动运输,将H⁺运出根细胞的载体蛋白具有水解ATP的功能,即酶的作用,D正确。
故选D。
8. 真核生物的mRNA3'末端都有由100~200个A组成的Ply(A)尾。Ply(A)尾不是由DNA编码的,而是转录后的前mRNA以ATP为前体,由RNA末端腺苷酸转移酶,即Ply(A)聚合酶催化聚合到3'末端,如果不能及时合成Ply(A)尾巴,mRNA则不能在细胞质中被检测到。下图为酵母细胞中某种酶分子的作用过程模式图。下列相关叙述错误的是( )
A. 该酶分子主要是在细胞核中合成的
B. 适当的低温和高温交替变化有利于该酶发挥作用
C. 酶和底物之间的碱基配对方式决定了该酶的特异性
D. Ply(A)尾很可能用于增强 mRNA的稳定性,避免被酶降解
【答案】C
【解析】
【分析】核酶是一段DNA转录产生的RNA分子,能够在特定位点切断RNA,所以核酶降解特定的RNA序列时,破坏的是相邻核糖核苷酸之间的磷酸二酯键。
【详解】A、该酶能和底物间碱基配对,该酶是一种RNA酶,主要在细胞核合成,A正确;
B、因为该酶通过与底物进行碱基配对发挥作用,低温环境有利于酶和底物之间形成氢键并结合,高温环境有利于氢键断裂,便于底物释放,B正确;
C、碱基配对方式只有几种且是固定的,故不是酶与底物之间的碱基配对方式决定了该酶的特异性,而是该酶的碱基序列决定了它的特异性,C错误;
D、若不能及时合成Ply(A)尾巴,mRNA则不能在细胞质中被检测到,说明Ply(A)尾很可能用于增强mRNA的稳定性,避免受到核酶降解,D正确。
故选C。
9. 科学研究发现,C4植物中固定CO2的酶与CO2的亲和力比C3植物的更强,适合在高温环境中生长。现将取自A、B两种植物且面积相等的叶片分别放置到相同大小的密闭小室中,在温度均为25℃的条件下给予充足的光照,每隔一段时间测定一次小室中的CO2浓度,结果如图所示。下列说法正确的是()
A. 图中A植物、B植物分别为C4植物和C3植物
B. M点处两种植物叶片的光合速率相等
C. C4植物中固定CO2的酶附着在叶绿体内膜上
D. 40min时B植物叶肉细胞光合速率大于呼吸速率
【答案】D
【解析】
【分析】1、植物的总光合速率=净光合速率+呼吸速率。
2、分析题图可知,本实验的自变量为植物种类和实验时间,因变量是小室中的CO2浓度。
【详解】A、图中A植物、B植物分别为C3植物和C4植物,A错误;
B、据题中条件无法判断两种植物的呼吸速率,因此不能判断M点处两种植物叶片的光合速率相等,B错误;
C、C4植物中固定CO2的酶存在于叶绿体基质中,C错误;
D、40min时B植物叶片光合速率等于呼吸速率,因此叶肉细胞光合速率大于呼吸速率,D正确。
故选D。
10. 某科研小组为探究高压静电场对黄瓜植株呼吸强度的影响,将植株分成三组,A、B组分别将植株每天置于50kV/m、100kV/m的高压静电场下培养1小时,其他时间放在无高压静电场的条件下贮藏,C组是对照组。A、B、C三组的温度控制在0℃,实验结果如图所示。下列分析错误的是( )
A. 呼吸强度可通过黑暗时植株CO2释放速率来表示
B. 随着贮藏时间的推移,A、B、C组黄瓜植株呼吸强度都在变化
C. 将温度提高10℃,三组植株的呼吸强度可能都会增大
D. 随着高压静电场强度增大,植株的呼吸强度不断减弱
【答案】D
【解析】
【分析】影响细胞呼吸的因素主要有温度、氧气浓度(二氧化碳浓度、氮气浓度等)、水分等。由图可知,除实验开始时三组的呼吸速率相同以及培养的第9天时A组和C组的呼吸速率相同外,其它培养时间均为C组的呼吸速率大于A、B组,说明高压静电场可降低细胞呼吸强度,所以在阴雨天电场强度增加会减少植株有机物的消耗。
【详解】A、黑暗时植株只进行呼吸作用吸收O2,消耗有机物,释放CO2,呼吸强度可通过黑暗时植株CO2释放速率来表示,A正确;
B、据图可知,随着贮藏时间的推移,A和B组黄瓜植株呼吸强度先减少后增加,C组黄瓜植株呼吸强度先增加后减少,再增加,因此A、B、C组黄瓜植株呼吸强度都在变化,B正确;
C、由题干信息可知,A、B、C三组的温度控制在0℃,将温度提高10℃,与细胞呼吸有关的酶活性会升高,三组植株的呼吸强度可能都会增大,C正确;
D、由题图分析可知:在0-6天,随着高压静电场强度增大,植株的呼吸强度不断减弱,大致在贮藏天数为8时,植株的呼吸强度又开始增强,D错误。
故选D。
11. 叶肉细胞中存在“苹果酸/草酰乙酸穿梭”和“苹果酸/天冬氨酸穿梭”途径,以下叙述错误的是( )
A. 缺磷会导致暗反应速率和呼吸速率均降低
B. 卡尔文循环和三羧酸循环的场所分别是叶绿体基质和线粒体基质
C. 线粒体内NADH中的能量最终在线粒体基质中转化为ATP中的化学能
D. 叶绿体和线粒体借助“苹果酸/草酰乙酸穿梭”和“苹果酸/天冬氨酸穿梭”实现物质和能量的转移
【答案】C
【解析】
【分析】光合作用的光反应阶段(场所是叶绿体的类囊体膜上):水的光解产生NADPH与氧气,以及ATP的形成。光合作用的暗反应阶段(场所是叶绿体的基质中):CO2被C5固定形成C3,C3在光反应提供的ATP和NADPH的作用下还原生成糖类等有机物。
【详解】A、据图可知,缺磷会抑制丙糖磷酸运出叶绿体,从而导致暗反应速率降低;同时丙酮酸的运出受阻,也会导致呼吸速率降低,A正确;
B、图中的卡尔文循环包括二氧化碳的固定和C3的还原两个过程,在叶绿体基质中进行,三羧酸循环产生二氧化碳,进行的场所是线粒体基质,B正确;
C、线粒体内NADH中的能量最终在线粒体内膜上转化为热能和ATP中的化学能,C错误;
D、叶肉细胞中存在“苹果酸/草酰乙酸穿梭”和“苹果酸/天冬氨酸穿梭”,可实现叶绿体和线粒体中物质和能量的转移,转移路径可表示为:NADPH→苹果酸→NADH,D正确。
故选C。
12. 细胞周期包括分裂间期和分裂期(M期),分裂间期包括G1期、S期和G2期,DNA复制发生在S期。若发生一个DNA分子的断裂和片段丢失,则产生的影响是()
A. 若断裂发生在G1期,则同源染色体的4条染色单体异常
B. 若断裂发生在G1期,则姐妹染色单体中的1条染色单体异常
C. 若断裂发生在G2期,则姐妹染色单体中的1条染色单体异常
D. 若断裂发生在G2期,则一条染色体的2条染色单体异常
【答案】C
【解析】
【分析】G1期进行相关蛋白质的合成,为DNA分子复制做准备,S期进行DNA分子的复制,G2期已完成复制,为复制后期。
【详解】AB、若断裂发生在G1期,此时DNA还未复制,则同源染色体的2条染色单体异常,姐妹染色单体中的2条染色单体异常,AB错误;
CD、若断裂发生在G2期,此时DNA已经完成复制,则姐妹染色单体中的1条染色单体异常,一条染色体的1条染色单体异常,C正确,D错误。
故选C。
二、不定项选择题(本题共4小题,每小题4分,共16分。每小题有一个或多个选项符合题目要求,全部选对得4分,选对但不全的得2分,有选错的得0分。)
13. 为提高苹果果实中的糖含量,研究者利用同位素标记法进行实验,处理及结果如下表。其中M蛋白主要在根表皮细胞表达且定位在细胞膜上。下列说法正确的是( )
A. M蛋白能促进根系从周围环境中吸收葡萄糖
B. 叶片合成的有机物主要是以葡萄糖的形式运输到苹果根系
C. 根系能吸收葡萄糖,减少了叶片光合产物向根系运输,使更多糖分配到果实
D. 苹果应在零上低温、低氧、干燥的环境中贮存以减少有机物损耗
【答案】AC
【解析】
【分析】由表格数据可知,将苹果根系置于含有13C标记的葡萄糖培养液中,M基因过表达组根系13C含量显著高于野生型和M基因低表达组,再用用13C标记的CO2处理苹果叶片,M基因过表达组根系13C含量占比要显著低于野生型和M基因低表达组,即根系中葡萄糖的来源有两种,一是从周围环境中吸收,二是叶片合成的有机物运输到根系。
【详解】A、将苹果根系置于含有13C标记的葡萄糖培养液中,M基因过表达组根系13C含量显著高于野生型和M基因低表达组,说明M蛋白能促进根系从周围环境中吸收葡萄糖,A正确;
B、叶片合成的有机物主要是以蔗糖的形式通过韧皮部筛管运输到苹果根系,B错误;
C、将苹果根系置于含有13C标记的葡萄糖培养液中,M基因过表达组根系13C含量显著高于野生型和M基因低表达组,再用用13C标记的CO2处理苹果叶片,M基因过表达组根系13C含量占比要显著低于野生型和M基因低表达组,说明根系能吸收葡萄糖,减少了叶片光合产物向根系的运输,使更多糖分配到果实,C正确;
D、根据细胞呼吸原理,零上低温、低氧及一定湿度的环境最有利于苹果果实的保鲜及贮存,D错误。
故选AC。
14. 目前科学家较为认可的衰老机制是线粒体学说。该学说的内容是:在衰老过程中,线粒体产生的大量氧自由基不仅会对细胞造成直接损伤,还能启动一系列的信号转导途径,促进细胞衰老;线粒体呼吸酶复合物的活性随年龄增长而下降,导致ATP生成减少,细胞能量代谢功能下降,从而导致衰老。雌激素具有良好的抗衰老作用,科学家发现在许多组织细胞的线粒体内均存在雌激素受体。下列叙述正确的是( )
A. 线粒体产生的氧自由基可间接导致细胞中水分减少、细胞核体积增大
B. 在线粒体产生的氧自由基促进细胞衰老过程中没有发生信息交流
C. 线粒体合成ATP的能力与呼吸酶复合物的活性有关,ATP合成酶只存在于线粒体中
D. 推测雌激素可能通过与线粒体内的受体结合来保护线粒体,发挥其抗细胞衰老的作用
【答案】AD
【解析】
【分析】细胞衰老的特征:
(1)细胞内水分减少,结果使细胞萎缩,体积变小,细胞新陈代谢速率减慢。
(2) 细胞内多种酶的活性降低。
(3)细胞内的色素会随着细胞衰老而逐渐累积,它们会妨碍细胞内物质的交流和传递,影响细胞正常的生理功能。
(4)细胞内呼吸速度减慢,细胞核的体积增大,核膜内折,染色质收缩,染色加深。
(5)细胞膜通透性功能改变,物质运输功能降低。
【详解】A、由题意可知,在衰老过程中,线粒体产生的大量氧自由基能间接促进细胞衰老,而细胞中水分减少、细胞核体积增大都是细胞衰老的特点,A正确;
B、由题意可知,在衰老过程中,线粒体产生的大量氧自由基能启动一系列的信号转导途径,促进细胞衰老,说明在线粒体产生的氧自由基促进细胞衰者过程中会发生信息交流,B错误;
C、线粒体合成ATP的能力与呼吸酶复合物的活性有关,细胞质基质中也含有ATP合成酶,C错误;
D、由题意推测,许多组织细胞的线粒体内均存在雌激素受体,雌激素可能通过与线粒体内的受体结合来保护线粒体,从而发挥其抗细胞衰老的作用,D正确。
故选AD。
15. 先天性夜盲症是一种单基因遗传病(相关基因用B、b表示),患者视网膜视杆细胞不能合成视紫红质。下图为某家族中此病的患病情况,以及第Ⅲ代个体的基因检测结果。下列分析不正确的是()
A. 该病为隐性遗传病,致病基因位于X染色体上
B. Ⅱ-3与Ⅱ-4均携带致病基因,因此后代Ⅲ-7患病
C. Ⅱ-5的小肠上皮细胞和初级卵母细胞中均含有致病基因
D. 若Ⅲ-8与正常男性结婚,生育患病后代的概率是1/4
【答案】B
【解析】
【分析】分析遗传系谱图,Ⅱ-3和Ⅱ-4不患病但是Ⅲ-7患病,因此该病为隐性病,为判断基因B/b的位置,可以第I代个体的相关基因带谱入手。Ⅲ-7和Ⅲ-9均只有一条带,为隐性基因对应的条带,而Ⅲ-10为正常人,其父亲Ⅱ-6为患者,若为常染色体隐性遗传病,则Ⅱ-6为bb,Ⅲ-10为Bb,应有两条带,故Ⅲ-10的基因型为XBY,该病为伴X染色体隐性遗传。
【详解】A、分析遗传系谱图,Ⅱ-3和Ⅱ-4不患病但是Ⅲ-7患病,因此该病为隐性病,为判断基因B/b的位置,可以第I代个体的相关基因带谱入手。Ⅲ-7和Ⅲ-9均只有一条带,为隐性基因对应的条带,而Ⅲ-10为正常人,其父亲Ⅱ-6为患者,若为常染色体隐性遗传病,则Ⅱ-6为bb,Ⅲ-10为Bb,应有两条带,故Ⅲ-10的基因型为XBY,该病为伴X染色体隐性遗传,A正确;
B、由于该病为伴X染色体隐性遗传,Ⅱ-4是正常男性,他不携带致病基因,B错误;
C、由于Ⅱ-5的女儿是患者,因此Ⅱ-5的基因型为XBXb,她的体细胞中和初级卵母细胞中含有b基因,C正确;
D、结合基因带谱,Ⅲ-8含两条带,因此基因型为XBXb,如其与正常男性(XBY)结婚,生育后代的患病(XbY) 概率是1/4,D正确;
故选B。
16. 玉米为雌雄同株异花植物,其籽粒颜色受A、a和B、b两对独立遗传的基因控制,A、B同时存在时籽粒颜色为紫色,其他情况为白色(不考虑突变)。研究人员进行以下两组实验,有关说法正确的是( )
A. 籽粒的紫色和白色为一对相对性状,亲代紫色植株的基因型均为AaBb
B. 实验一F1中紫色个体自交,子代的表型及比例为紫色:白色=25:11
C. 实验二F1中白色个体的基因型可能有2种且均为杂合子
D. 实验二的F1中白色个体随机传粉,其后代籽粒为白色个体的比例为17/18
【答案】ABD
【解析】
【分析】玉米的籽粒颜色受A、a和B、b两对独立遗传的基因控制,A、B同时存在时籽粒颜色为紫色,其他情况为白色(不考虑突变),则紫色基因型为A_B_,白色基因型为aaB_、A_bb、aabb。根据实验一的子一代比例为白色:紫色=7:9,其是9:3:3:1的变式,可知实验一种亲本基因型为AaBb(紫色)×AaBb(紫色),则实验二亲本紫色×白色,F1白色:紫色=3:1,其属于测交,亲本基因型为AaBb(紫色)×aabb(白色)。
【详解】A、根据题干信息,籽粒颜色受A、a和B、b两对独立遗传的基因控制,A、B同时存在时籽粒颜色为紫色,紫色基因型为A_B_;分析实验一:亲本紫色×紫色,获得F1紫色:白色=9:7,其为9:3:3:1的变式,则亲本基因型为AaBb×AaBb;分析实验二:亲本紫色×白色,获得F1白色:紫色=3:1,其属于测交,则亲本基因型为AaBb(紫色)×aabb(白色),故籽粒的紫色和白色为两对等位基因控制的一对相对性状,亲代紫色植株的基因型均为AaBb,A正确;
B、由A项分析实验一亲本基因型为AaBb(紫色)×AaBb(紫色),则F1紫色个体基因型为AABB:AaBB:AABb:AaBb=1:2:2:4,其自交;1/9AABB自交获得1/9紫色,2/9AaBB自交获得紫色2/9×3/4=6/36、白色2/9×1/4=2/36,2/9AABb自交获得紫色2/9×3/4=6/36、白色2/9×1/4=2/36,4/9AaBb自交获得紫色4/9×9/16=9/36、白色4/9×7/16=7/36,则实验一F1中紫色个体自交,子代的表型及比例为紫色:白色=(1/9+6/36+6/36+9/36):(2/36+2/36+7/36)=25:11,B正确;
C、由A项分析结果可知,实验二亲本基因型为AaBb(紫色)×aabb(白色),AaBb(紫色)产生配子基因型为AB、Ab、aB、ab,则F1白色基因型为Aabb、aaBb和aabb,C错误;
D、由C项分析可知:实验二F1白色个体基因型为Aabb:aaBb:aabb=1:1:1,产生配子为Ab:aB:ab=1:1:4;则随机传粉,利用棋盘法,后代白色个体的比例为1/36AAbb+(4/36+4/36)Aabb+1/36aaBB+(4/36+4/36)aaBb+16/36aabb=17/18,D正确。
故选ABD。
第Ⅱ卷非选择题(共60分)
三、非选择题
17. 1897年德国科学家毕希纳发现,利用无细胞的酵母汁可以进行乙醇发酵;还有研究发现,乙醇发酵的酶发挥催化作用需要小分子和离子辅助。某研究小组为验证上述结论,利用下列材料和试剂进行了实验。
材料和试剂:酵母菌、酵母汁、A溶液(含有酵母汁中的各类生物大分子)、B溶液(含有酵母汁中的各类小分子和离子)、葡萄糖溶液、无菌水。
实验共分6组,其中4组的实验处理和结果如下表。
注:“+”表示有乙醇生成,“-”表示无乙醇生成
回答下列问题:
(1)除表中4组外,其它2组的实验处理分别是:___________;__________。本实验中,这些起辅助作用的小分子和离子存在于酵母菌、___________。
(2)若为了确定B溶液中是否含有多肽,可用___________试剂来检测。若为了研究B溶液中离子M对乙醇发酵是否是必需的,可增加一组实验,该组的处理是___________。
(3)制备无细胞的酵母汁,酵母菌细胞破碎处理时需加入缓冲液,缓冲液的作用是___________,以确保酶的活性。
(4)如何检测酵母汁中是否含有活细胞?(写出2项原理不同的方法及相应原理)_____________________
【答案】 ①. 葡萄糖溶液+酵母汁 ②. 葡萄糖溶液+A溶液+B溶液 ③. 酵母汁和B溶液 ④. 双缩脲 ⑤. 葡萄糖溶液+A溶液+去除了离子M的B溶液 ⑥. 保护酶分子空间结构和提供酶促反应的适宜pH ⑦. 染色后镜检,原理是细胞膜具有选择透性;酵母汁接种培养观察,原理是酵母菌可以繁殖。
【解析】
【分析】1、酶是由活细胞产生的具有催化活性的有机物,其中大部分是蛋白质、少量是RNA。
2、酶促反应的原理:酶能降低化学反应的活化能。
3、分析题干信息可知:本实验的目的是为验证“无细胞的酵母汁可以进行乙醇发酵”及“乙醇发酵的酶发挥催化作用需要小分子和离子辅助”,所给实验材料中,葡萄糖溶液为反应的底物,在此实验中为无关变量,其用量应一致;酵母菌为细胞生物,与其对应的酵母汁无细胞结构,可用以验证“无细胞的酵母汁可以进行乙醇发酵”;而A溶液和B溶液分别含有大分子和各类小分子、离子。
【详解】(1)结合分析可知:为验证上述无细胞的酵母汁可以进行“乙醇发酵”及“乙醇发酵的酶发挥催化作用需要小分子和离子辅助”的结论,还需要加设两组实验,一组为葡萄糖溶液+酵母汁(预期实验结果为有乙醇生成),另外一组为葡萄糖溶液+A溶液(含有酵母汁中的各类生物大分子,包括相关酶)+B溶液(含有酵母汁中的各类小分子和离子),此组预期结果为有乙醇生成;本实验中,起辅助作用的小分子和离子可在酵母菌(细胞中含有各类物质)、酵母汁和B溶液(含有酵母汁中的各类小分子和离子)中存在。
(2)多肽用双缩脲试剂进行检测;据题干信息可知,M离子存在于B溶液中,故为验证M对乙醇发酵的是否为必需的,则应加设一组实验,即葡萄糖溶液+A溶液+去除了离子M的B溶液:若有乙醇生成,则证明B不是必须的,若无乙醇生成,则证明B是必须的。
(3)酶的作用条件温和,需要适宜的温度和PH等条件,实验中缓冲液的作用是保护酶分子空间结构和提供酶促反应的适宜pH。
(4)检测酵母汁中是否含有活细胞的方法有:染色后镜检,原理是细胞膜具有选择透性:若为死细胞,则能被染色;酵母汁接种培养观察,原理是酵母菌可以繁殖:一段时间后若酵母菌数量增加,则为活细胞。
【点睛】本题考查酶的相关知识,要求考生掌握酶的特性及酶促反应的原理,能结合所学的知识准确答题。
18. 脑缺血时,神经细胞因氧气和葡萄糖供应不足而迅速发生不可逆的损伤或死亡。现有治疗手段仅在脑缺血后很短的时间内起作用,因此寻找新的快速起效的治疗方法十分迫切。
(1)线粒体内膜上的电子传递过程如图1所示。正常情况下,电子传递过程中释放能量,将H+逆浓度泵到线粒体内外膜的间隙,随后H顺浓度梯度通过V回到线粒体基质,驱动ATP合成。当脑缺血时,神经细胞损伤的主要原因是神经细胞缺氧导致ATP合成骤降,请据图1解释原因______________。
(2)研究发现,缺血时若轻微酸化(6.4≤pH
相关试卷
这是一份湖南省衡阳市2023_2024学年高三生物上学期10月月考试题含解析,共33页。试卷主要包含了单选题,不定项选择题,综合题等内容,欢迎下载使用。
这是一份湖南省2023_2024学年高三生物上学期月考卷四试题含解析,共24页。试卷主要包含了单项选择题,不定项选择题,非选择题等内容,欢迎下载使用。
这是一份湖南省2023_2024学年高三生物上学期月考四pdf含解析,共13页。

