所属成套资源:高三(上)学期化学期中考试卷专辑
2022年河南省焦作市修武高三化学上学期期中考试会员独享
展开
这是一份2022年河南省焦作市修武高三化学上学期期中考试会员独享,共8页。试卷主要包含了本试题分第Ⅰ卷和第Ⅱ卷两部分,可能用到的相对原子质量,下列离子方程式正确的是等内容,欢迎下载使用。
1.本试题分第Ⅰ卷和第Ⅱ卷两部分。第Ⅰ卷为选择题,共50分;第Ⅱ卷为非选择题,共50分,满分100分,考试时间为90分钟。
2.可能用到的相对原子质量:H 1 C 12 N 14 O 16 Na 23 Mg 24
S 32 Al 27 Cl 35.5 Fe 56
第Ⅰ卷(选择题共50分)
一、选择题(本题包括10个小题,每题有一个选项符合题意,每题2分,共20分)
1.近期《美国化学会志》报道,中国科学家以二氧化碳为碳源,金属钠为还原剂,在470℃、80MPa下合成出金刚石,具有深远意义。下列说法不正确的是( )
A.由二氧化碳合成金刚石是化学变化 B.金刚石是碳的一种同位素
C.钠被氧化最终生成碳酸钠 D.金刚石中只含有非极性共价键
2.下列叙述中正确的是( )
A.40K和40Ca原子中的质子数和中子数都不相等 B.金刚石和石墨的性质相同
C.H2和D2互为同位素 D.某物质中只含一种元素,该物质一定是纯净物
3.在两个密闭容器中,分别充有质量相同的甲、乙两种气体,若两容器的温度和压强
均相同,且甲的密度大于乙的密度,则下列说法正确的是:
A.甲的分子数比乙的分子数多 B.甲的物质的量比乙的物质的量少
C.甲的摩尔体积比乙的摩尔体积小 D.甲的相对分子质量比乙的相对分子质量小
4.已知R为ⅡA族元素,L为 ⅢA族元素.它们的原子序数分别为m和n,且R、L为同一周期元素,下列关系式不可能的是 ( )
A.n=m+1 B.n=m+10 C.n=m+11 D.n=m+25
5.甲、乙两烧杯中各盛有100mL 3ml/L的盐酸和氢氧化钠溶液,向两烧杯中分别加入等质量的铝粉,反应结束后测得生成的气体体积比为甲:乙=1:2,则加入铝粉的质量为
A. B. C. D.
6.下列物质按沸点降低顺序排列的一组是( )
A.CI4、CBr4、CCl4、CF4 B.金刚石、氯化钠、钠、铁
C.HF、HCl、HBr、HI D.F2、Cl2、Br2、I2
7.下列离子方程式正确的是:
A. 等物质的量的Ba(OH)2与KAl(SO4)2·12H2O溶液混合:
3Ba2++6OH-+2Al3++3SO42-=3BaSO4↓+2Al(OH)3↓
B. Fe(OH)3溶于氢碘酸:Fe(OH)3+3H+=Fe3++3H2O
C . H218O中投入Na2O2固体:2H218O+2O22-=4OH-+18O2↑
D. CuCl2溶液中加入NaHS溶液:Cu2++2HS-+2H2O=Cu(OH)2↓+2H2S↑
8.NA表示阿伏加德罗常数的值,下列说法正确的是( )
A.标准状况下,将分子总数为NA的NH3和HCl的气体混合,其体积为
B.A
C.1L 1ml/LFeCl3溶液中,含有Fe3+的个数为NA
D.合成氨反应中,当断裂3NA个H-H共价键的同时生成6NA个N-H共价键,则该反应达到平衡状态
9.下列实验操作及现象与结论对应关系正确的一组是
C.实验(3)中发生是置换反应 D.实验(1)中铁钉只做还原剂
二.选择题:(本题包括10个小题,每小题3分,共30分。每小题有一个选项符合题意)
11.下列实验操作正确的是
A.氢氧化钠固体放在滤纸上称量
B.用如右图所示的装置可以测定黄铜(Cu、Zn合金)中 Zn的含量
C.除去粗盐中的Ca2+、Mg2+、SO42-,依次加入的物质可以是H2O、 Ba(OH)2、Na2CO3、HCl
D.配制0.184 ml/L H2SO4时,向1000 mL容量瓶中注入10 mL 18.4 ml/L H2SO4然后边加水边振荡,最后定容
12.“类推”是一种常用的学习方法,但有时会产生错误的结论,下列类推结论中正确的是A.IVA族元素氢化物沸点顺序是:GeH4>SiH4>CH4;
则VA族元素氢化物沸点顺序也是:AsH3>PH3>NH3
B.第二周期元素氢化物的稳定性序是:HF>H2O>NH3;
则第三周期元素氢化物的稳定性顺序也是:HCl>H2S>PH3
C.晶体中有阴离子,必有阳离子;则晶体中有阳离子,必有阴离子
D.干冰(CO2)是分子晶体,则SiO2也是分子晶体
13.NO2是导致光化学烟雾的“罪魁祸首”之一。NO2可以用氢氧化钠溶液吸收,或在一定条件下用氨气(NH3)与其反应使之转化为无污染的物质,发生反应的化学方程式分别是:2NO2+2NaOH=M+NaNO3+H2O,8NH3+6NO2=7X+12H2O。则M和X代表的物质的化学式是
A.NaNO2 、N2 B.HNO2、N2 C.NO、HNO3 D.Na3NO4、NO
14.下列各组离子在指定溶液中能大量共存的是
①无色溶液中:K+、Na+、MnO4-、SO42-
②pH=11的溶液中:CO32-、Na+、AlO2-、NO3-
③加入Al能放出H2的溶液中:Cl-、HCO3-、SO42-、NH4+
④由水电离出的c(OH-)=10-13ml·L-1的溶液中:Na+、Ba2+、Cl-、Br-
⑤有较多Fe3+的溶液中:Na+、NH4+、SCN-、HCO3-
⑥酸性溶液中:Fe2+、Al3+、NO3-、I-、Cl-
A.①② B.③⑥ C.②④ D.⑤⑥
15.右图为实验室制氢气的简易装置。若在加稀硫酸时,发现锌粒与稀硫酸没有接触而稀硫酸又不够了,为使反应顺利进行,则可以从长颈漏斗中加入的试剂是
①食盐水 ②KNO3溶液 ③适量硫酸铜溶液
④Na2CO3溶液 ⑤CCl4 ⑥浓氨水
A.①②④ B.②⑥ C.②③⑤ D.①③⑤
n(Na2O2)/ml
n(产物)/ml
n(沉淀)
n(气体)
8
9
16.将Na2O2逐渐加入到含有Al3+、Mg2+、NH4+的混合溶液中并加热,产生沉淀和气体的物质的量与加入Na2O2的物质的量的关系如图所示。则原溶液中Al3+、Mg2+、NH4+的物质的量分别为 ] A.2 ml、3 ml、8 ml B.3 ml、2 ml、8 ml
C.2 ml、3 ml、4 ml D.3 ml、2 ml、4 ml
17.硝酸铜是制备Cu-Zn-Al系催化剂的重要原料,制取硝酸铜现有三种设计方案可供选用:
①Cu与稀硝酸反应制取:3Cu+8HNO3=3Cu(NO3)2+2NO↑+4H2O
②Cu与浓硝酸反应制取:Cu+4HNO3=Cu(NO3)2+2NO2↑+2H2O
③通氧气于铜屑与稀硝酸的体系中制取:2Cu+4HNO3+O2=2Cu(NO3)2+2H2O
下列说法正确的是
A.制取相同量的硝酸铜需硝酸的量③最多
B.制取相同量的硝酸铜①产生的有毒气体比②多
C.三种方案中硝酸的利用率③>①>②
D.三种方案的反应都可以在铁制容器中进行
18.铁粉和氧化铁的混合物,放入500mL稀H2SO4中,发现固体完全溶解,并放出 H2(标况),加入NH4SCN溶液后,无颜色变化,然后向溶液中加入2ml·L—1 NaOH溶液,当溶液呈中性时,用掉NaOH溶液500mL,则原硫酸溶液的物质的量浓度为
A.4 ml·L—1 B.3 ml·L—1 C.2 ml·L—1 D.1 ml·L—1
19.几种短周期元素的原子半径及主要化合价见下表:
下列叙述正确的是
A.L、R的单质与稀盐酸反应速率LClO3—>Cl2>IO3—>I2 。现将饱和氯水逐滴滴入KI淀粉溶液中至过量。可观察到刚开始时溶液变蓝色,随着氯水的加入溶液蓝色褪去,最终变为黄绿色。
写出有关的离子方程式__________________________,_________________________.
22.(9分)三种短周期元素X、Y、Z,它们的电子层数与最外层电子数之比分别为1:1、1:2、1:3。
(1)只根据上述信息就能确定的元素是 (填X、Y、Z)
(2)由Y、Z构成的化合物W能使澄清石灰水变浑浊,则W的化学式可能为
(3)若X的最高价氧化物的水化物能与Y的最高价氧化物的水化物反应,且物质的量比为2:3,写出该反应的离子方程式
(4)由X、Y、Z三种元素组成的离子化合物,其化学式包含6个原子,这种化合物的名称是
23.(6分)下表是某种常见金属的部分性质:
将该金属投入冷水中无变化,投入稀盐酸中,可产生大量的无色气体。根据上述信息回答:
(1)试推断该金属可能的一种用途__________,该金属的活动性比铜__________(填“强”或“弱”)
(2)请自选试剂,设计实验探究该金属与铁的活动性强弱,并完成下表:
24.(12分)目前工业上有一种方法是用生产燃料甲醇。一定条件下发生反应:
,右下图表示该反应进行过程中能量(单位为)的变化。
(1)关于该反应的下列说法中,正确的是 。
A.,; B.,;
C.,; D.,。
(2)该反应平衡常数的表达式为 。
(3)温度降低,平衡常数 (填“增大”、“不变”或“减小”)。
(4)为探究反应原理,现进行如下实验:在体积为的密闭容器中,充入和,测得和的浓度随时间变化如下图所示。从反应开始到平衡,用氢气浓度变化表示的平均反应速率为: 。氢气的转化率 。
(5)下列措施中能使增大的有 。
A.升高温度; B.加入催化剂; C.将从体系中分离;
D.再充入和; E.充入,使体系总压强增大。
25.(17分)短周期元素X、Y、Z的原子序数依次增大,X和Y同主族,Y和Z同周期,Y与Z能形成离子个数比为1︰1的离子化合物A,X与Z能形成原子个数比为1︰1的共价化合物B,它们之间能实现如图所示转化(部分产物已略去):
(1)Y在周期表的位置是___________________;Z2的电子式是____________________。
(2)反应 = 1 \* GB3 ①的化学方程式是__________________________________________________。
(3)D溶液呈碱性的原因是(用离子方程式表示)________________________________; D是很多漂白剂中含有的有效成分,这些产品不能与洁厕灵(含有有机酸和无机酸)一起使用,其原因就是在常温时能发生与反应 = 2 \* GB3 ②相似的反应。某校的学生在实验室利用反应 = 2 \* GB3 ②的原理来制备纯净、干燥的Z2,仪器装置如图所示(夹持固定装置的仪器已略去)。
a b c d
B溶液
D溶液
C溶液
浓硫酸
= 1 \* ROMAN I、写出反应 = 2 \* GB3 ②的离子方程式_____________________________。
II、上述实验装置不够完善,改进方法是 。
(4)Z2跟C在常温时发生反应 = 3 \* GB3 ③,在加热条件下发生的反应是
△
3Z2+6C 5A+YZO3+3H2O ,
3ml Z2与足量的C溶液反应,转移电子的物质的量n(e-)的取值范围是________________。
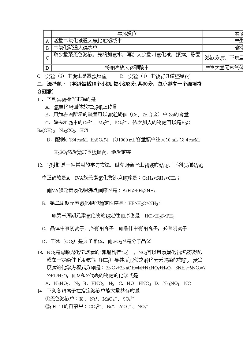
实验操作
实验现象
实验结论
A
适量二氧化碳通入氯化钡溶液中
产生沉淀
碳酸的酸性比盐酸弱
B
二氧化硫通入溴水中
溶液褪色
二氧化硫有漂白性
C
取少量某无色溶液,先滴加氯水,再加入少量四氯化碳,振荡、静置
溶液分层,下层呈橙红色
原无色溶液中一定有溴离子
D
将铜片放入浓硝酸中
产生大量无色气体,溶液变为蓝绿色[
只体现浓硝酸的强氧化性
元素代号
L
M
Q
R
T
原子半径/nm
0.143
主要化合价
+2
+3
+6、-2
+2
-2
颜色状态
硬度
密度
熔点
导电性
导热性
延展性
银白色固体
较软
/cm3
℃
良好
良好
良好
高三化学参考答案
23.(1)电缆电线、加热器皿等;强 (2)
24(12分)
25(17分)(1)(4分)第三周期,第IA族;
(2)(2分)2 NaCl+2H2O2NaOH+Cl2↑+H2↑
(3)(6分)ClO—+ H2O HClO +OH—
I、ClO—+Cl—+2H+ =Cl2↑+ H2O
猜想
验证方法
实验现象
该金属比铁活泼
将该金属投入到溶液中
溶液的浅绿色逐渐消失
该金属活泼性比铁弱
将铁片投入到该金属的硝酸盐溶液中
铁片表面覆盖有该金属
相关试卷
这是一份2022年上海市南汇高三化学上学期期中考试沪科版会员独享,共15页。试卷主要包含了 24LSO3A,23 kJ,下列说法正确的是,5%,98ml等内容,欢迎下载使用。
这是一份2022年山西省忻州高三化学上学期期中考试新人教版会员独享,共9页。试卷主要包含了已知,下列离子方程式书写正确的是,NA代表阿伏加德罗常数的值等内容,欢迎下载使用。
这是一份2022年江苏省盐城高三化学上学期期中考试新人教版会员独享,共13页。试卷主要包含了单项选择题,不定项选择题等内容,欢迎下载使用。

