四川省眉山市仁寿县仁寿县2023-2024学年高二下学期6月期末生物试卷(解析版)
展开这是一份四川省眉山市仁寿县仁寿县2023-2024学年高二下学期6月期末生物试卷(解析版),共26页。试卷主要包含了单选题,非选择题等内容,欢迎下载使用。
1. 下列关于细胞器的叙述中,不正确的是( )
A. 常用差速离心法分离细胞内各种细胞器
B. 溶酶体内含有多种水解酶,能吞噬并杀死侵入细胞的病毒或病菌
C. 中心体广泛分布于动物及低等植物细胞内,与细胞分裂有关。
D. 内质网和高尔基体之所以可以相互转化,是因为具有共同的物质组成和相似的空间结构
【答案】D
【分析】细胞中含有多种细胞器,大小、质量都不相同,所以可用差速离心法分离细胞内各种细胞器;溶酶体是细胞内的酶仓库,含多种水解酶;中心体与细胞有丝分裂有关;构成细胞内生物膜系统的膜结构有内质网、高尔基体、线粒体、叶绿体、溶酶体等细胞器膜和细胞膜、核膜。
【详解】A、分离破碎细胞的细胞器通常用差速离心法,A正确;
B、溶酶体内含有多种水解酶,能吞噬并杀死侵入细胞的病毒或病菌, B正确;
C、中心体广泛分布动物及低等植物细胞内,中心体在间期复制,在分裂前期移至细胞两极,与有丝分裂有关,C正确;
D、内质网膜是由膜形成的网状结构,而高尔基体是膜堆叠形成的囊状结构,二者空间结构不同,D错误。
故选D。
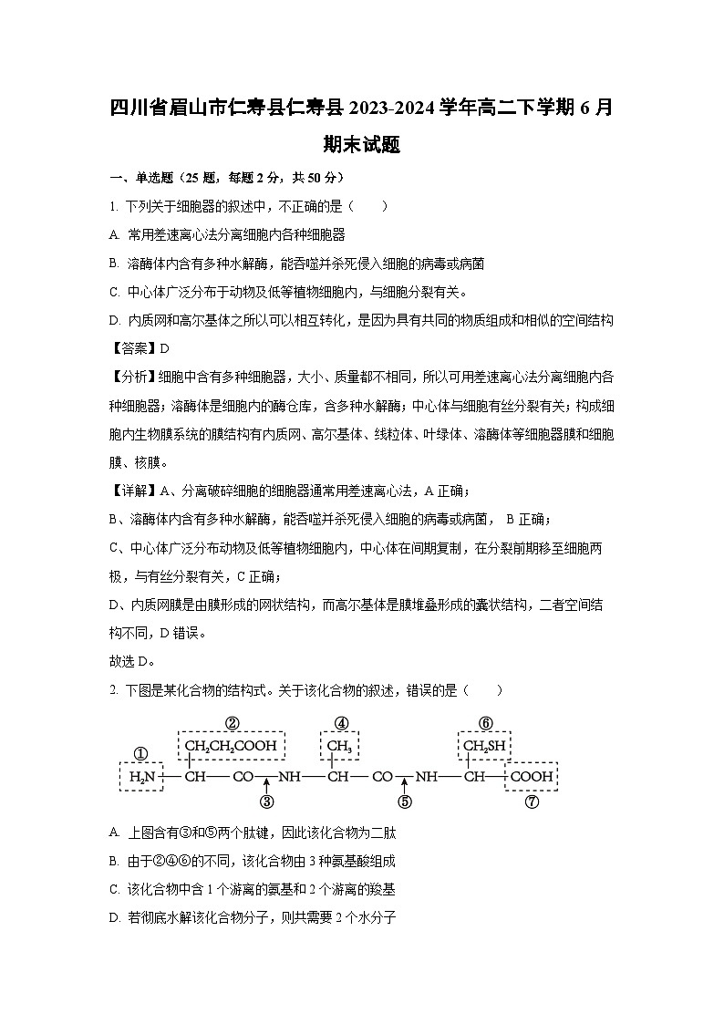
2. 下图是某化合物的结构式。关于该化合物的叙述,错误的是( )
A. 上图含有③和⑤两个肽键,因此该化合物为二肽
B. 由于②④⑥的不同,该化合物由3种氨基酸组成
C. 该化合物中含1个游离的氨基和2个游离的羧基
D. 若彻底水解该化合物分子,则共需要2个水分子
【答案】A
【分析】该化合物为三肽,由三个氨基酸脱水缩合形成,氨基酸的种类由R基决定。
【详解】A、上图含有③和⑤两个肽键,有三个氨基酸,该化合物为三肽,A错误;
B、②④⑥为R基,由于R基的不同,该化合物由3种氨基酸组成,B正确;
C、该化合物中左侧含1个游离的氨基,右侧和②R基中有游离的羧基,共有2个羧基,C正确;
D、该化合物由三个氨基酸脱去2分子水形成,彻底水解该化合物分子,需要2个水分子,D正确。
故选A。
3. 新冠病毒是RNA病毒,下列关于该病毒的叙述错误的是( )
A. 组成元素有C、H、O、N、PB. 含有五种碱基和两种五碳糖
C. 其生命活动离不开细胞D. 不属于生命系统结构层次
【答案】B
【分析】病毒是非细胞生物,不能独立的生活和繁殖,只有寄生在活细胞内才能生活和繁殖,一旦离开了活细胞,病毒就无法进行生命活动。生命系统的结构层次:细胞→组织→器官→系统→个体→种群→群落→生态系统→生物圈。其中细胞是最基本的生命系统结构层次,生物圈是最大的结构层次。
【详解】A、新冠病毒是RNA病毒,含RNA(C、H、O、N、P )和蛋白质(C、H、O、N),故组成元素有C、H、O、N、P,A正确;
B、新冠病毒是RNA病毒,只含有A、U、C、G四种碱基和核糖,B错误;
C、病毒是非细胞生物,不能独立的生活和繁殖,只有寄生在活细胞内才能生活和繁殖,一旦离开了活细胞,病毒就无法进行生命活动,C正确;
D、病毒是非细胞生物,不属于生命系统结构层次,D正确。
故选B。
4. 下列有关生态系统信息传递的叙述,正确的是( )
A. 生态系统中的信息只能在不同种生物之间以及非生物环境与生物之间进行传递
B. 蝙蝠“回声定位”和狗外出时的“频频撒尿”分别体现了行为信息、化学信息
C. 牧草生长旺盛,为食草动物提供采食信息,这体现了生命活动的正常进行,离不开信息的作用
D. 信息传递应用在农业生产中可以提高农产品的产量,也可对有害动物进行控制
【答案】D
【分析】生态系统的信息包括物理信息、化学信息和行为信息;信息传递在生态系统中的作用:生命活动的正常进行,离不开信息的作用;生物种群的繁衍,离不开信息传递;调节生物的种间关系,维持生态系统的稳定。
【详解】A、生态系统中的信息能在不同种生物之间以及非生物环境与生物之间进行传递,也能在同种生物之间进行传递,A错误;
B、蝙蝠“回声定位”和狗外出时的“频频撒尿”分别体现了物理信息、化学信息,B错误;
C、牧草生长旺盛,为食草动物提供采食信息,这体现了生态系统的信息传递能够调节生物的种间关系,以维持生态系统的稳定,C错误;
D、信息传递在农业生产中的应用包括两个方面:一是可以提高农产品和畜产品的产量,二是对有害动物进行控制,D正确。
故选D。
5. 世界首例免疫艾滋病的基因编辑婴儿,是由经CRISPR/Cas9基因编辑技术对CCR5基因进行修改的胚胎细胞孕育的。研究者的初衷是让志愿者生出能抗艾滋病病毒的婴儿。但婴儿诞生后,深圳市医学伦理专家委员会启动对该事件涉及伦理问题的调查。下列有关叙述错误的是( )
A. 在普通培养液中加入适量的动物血清可以培养艾滋病病毒
B. 修改的胚胎细胞孕育出婴儿说明胚胎细胞具有发育的全能性
C. 胚胎是人生命的一个自然阶段,不能对其生命属性进行非道德篡改
D. 经过基因编辑的个体,有可能影响基因选择性表达,而导致其他疾病的产生
【答案】A
【分析】基因治疗:通过基因工程技术,利用健康人的正常基因或者别种生物乃至微生物的有关基因,把它们移植到病人细胞内,来取代或者矫正病人所缺陷的基因,以达到根治遗传性疾病的目的。我们把这种输入基因来治疗疾病的方法叫做基因疗法。其原理是利用健康的基因来填补或替代或矫正基因疾病中某些缺失或病变的基因,设计再造出患者能够接受的正常器官;或人为的修改有缺陷的基因组达到治病的目的。涉及的基因工程技术主要有三种,包括病毒载体、基因(编辑)和细胞改造。
【详解】A、病毒只能寄生在活的细胞中,因此不能用普通培养基培养艾滋病病毒,A错误;
B、根据全能性的概念可知,修改的胚胎细胞孕育出婴儿是胚胎细胞具有发育的全能性的体现,B正确;
C、胚胎是人生命的一个自然阶段,对其生命属性进行篡改,即修改其基因是不道德的,但以治病为目的篡改不是非道德的,C正确;
D、基因编辑后,基因的序列发生改变,基因的表达具有选择性,可以相互影响,基因选择性表达受干扰后,容易导致某些疾病的产生,D正确。
故选A。
6. 下列关于转基因生物安全性的叙述,错误的是( )
A. 杂草、害虫从它的近亲获得抗性基因,可能破坏生态系统的稳定性
B. 目的基因可通过花粉扩散到作物的近亲生物中,从而污染生物基因库
C. 转基因作物被动物食用后,目的基因会转入动物体细胞中
D. 种植转基因作物应与传统农业种植区隔离
【答案】C
【分析】转基因生物的安全性问题:食物安全(滞后效应、过敏源、营养成分改变)、生物安全(对生物多样性的影响)、环境安全(对生态系统稳定性的影响)。
【详解】A、杂草、害虫从它的近亲获得抗性基因,具有新的性状,可能破坏生态系统的稳定性,A正确;
B、基因污染是可以随着自然界中的生物扩散的,如转基因作物可通过花粉散落到它的近亲作物上,从而污染生物基因库,B正确;
C、动物取食转基因作物后,要经过消化吸收才进入身体,目的基因不可能直接进入动物细胞,C错误;
D、种植转基因作物以防止对其他植物产生基因污染,所以与传统农业种植区隔离,D正确。
故选B。
7. Ver细胞是从非洲绿猴的肾脏上皮细胞中分离培养出来的,可无限增殖且能悬浮培养。因不能合成抗病毒蛋白干扰素,因而广泛应用在病毒性疫苗生产上,下列叙述错误的是( )
A. 培养Ver细胞时需要提供5%二氧化碳和95%空气
B. 培养液需要定期更换,防止细胞代谢产物积累对细胞自身造成危害
C. Ver细胞无需胰蛋白酶等处理可传代培养
D. 生产病毒性疫苗时,可将病毒接种到Ver细胞,培养后提取病毒可直接成为疫苗
【答案】D
【分析】动物细胞培养条件:
(1)无菌、无毒的环境:①消毒、灭菌;②添加一定量的抗生素;③定期更换培养液,以清除代谢废物;
(2)营养物质:糖、氨基酸、促生长因子、无机盐、微量元素等,还需加入血清、血浆等天然物质;
(3)温度和pH:36.5℃±0.5℃;适宜的pH:7.2~7.4;
(4)气体环境:95%空气(细胞代谢必需的)和5%的CO2(维持培养液的pH)。
【详解】A、动物细胞培养的过程中需要控制培养箱中的气体条件为95%空气+5%CO2,其中CO2起到维持培养液的pH的作用,A正确;
B、进行动物细胞培养时,培养液需要定期更换,防止细胞代谢产物积累对细胞自身造成危害,B正确;
C、Ver细胞悬浮培养,无需胰蛋白酶处理可传代培养,C正确;
D、生产病毒性疫苗时,可将病毒接种到Ver细胞,培养后提取病毒进行灭活或减毒处理方可成为疫苗,D错误。
故选D。
8. 啤酒是以大麦为主要原料经酵母菌发酵制成的,发酵过程分为主发酵和后发酵两个阶段。在工业化生产中,具体流程包括:大麦经发芽、焙烤、碾磨、糖化、蒸煮、发酵、消毒等工序后,最终过滤、调节、分装。下列有关啤酒工业化生产流程说法错误的是( )
A. 焙烤过程加热会杀死种子但不使淀粉酶失活
B. 酵母菌的繁殖和代谢物的生成都在后发酵阶段完成
C. 蒸煮过程可以终止淀粉酶的进一步作用,并对糖浆灭菌
D. 精酿啤酒发酵完成后,一般不进行过滤和消毒处理,故保质期比较短
【答案】B
【分析】发酵工程是指利用微生物的特定功能,通过现代工程技术,规模化生产对人类有用的产品,主要包括微生物的代谢物、酶及菌体本身。发酵工程一般包括菌种的选育,扩大培养,培养基的配制、灭菌,接种,发酵、产品的分离、提纯等方面。
【详解】A、啤酒的生产过程中,焙烤的目的是杀死大麦种子的胚,但不使淀粉酶失活,A正确;
B、 酵母菌的繁殖、大部分糖的分解和代谢物的生成都在主发酵阶段完成,B错误;
C、酶活性的发挥需要适宜的温度,而蒸煮过程中淀粉酶活性因高温丧失,因此蒸煮过程可以终止淀粉酶的进一步作用,并对糖浆灭菌,C正确;
D、多数精酿啤酒不进行过滤和杀菌处理,因此精酿啤酒不太耐保存,保质期较短,有些保质期仅为几十天,D正确。
故选B。
9. 油炸臭豆腐是我国一些地方的风味小吃,制作时需要将豆腐浸入含有乳酸菌、芽孢杆菌等微生物的卤汁中发酵,下列叙述正确的是( )
A. 经煮沸灭菌的卤汁需冷却后才能浸入豆腐
B. 乳酸菌发酵产生了乳酸和CO2
C. 卤汁中的乳酸菌和芽孢杆菌不存在竞争关系
D. 制作臭豆腐时,豆腐相当于微生物生长的培养基
【答案】D
【分析】腐乳的制作利用的微生物主要是毛霉,多种微生物参与了豆腐的发酵,如青霉、酵母、曲霉、毛霉等,其中起主要作用的是毛霉,毛霉等微生物产生的蛋白酶能将豆腐中的蛋白质分解成小分子的肽和氨基酸;脂肪酶可将脂肪水解为甘油和脂肪酸,这些小分子物质有利于人体的消化和吸收。
【详解】A、卤汁中含有发酵所需的菌种,不能煮沸灭菌,A错误;
B、乳酸菌发酵利用了乳酸菌的无氧呼吸,产物只有乳酸,没有二氧化碳,B错误;
C、卤汁中的乳酸菌和芽孢杆菌都是利用豆腐提供的营养生活,且都生活在发酵液中,它们间存在营养物质和生存空间的竞争,C错误;
D、制作臭豆腐时,微生物的营养物质来自豆腐,因此,豆腐相当于微生物生长的培养基,D正确。
故选D。
10. 泡菜的制作方法是:新鲜的蔬菜经过整理、清洁后,放入彻底清洗并用白酒擦拭过的泡菜坛中,然后向坛中加入盐水、香辛料及一些“陈泡菜水”,密封后置于阴凉处。下列方法中错误的是( )
A. 先用沸水短时间处理蔬菜,再添加陈泡菜水可以缩短腌制时间
B. 泡菜坛边加水的目的是隔绝空气,创造无氧环境有利于发酵
C. 腌制过程中泡菜坛内液体表面长出白膜可能是由于氧气进入酵母菌大量繁殖形成的
D. 泡菜腌制过程中,腌制时间过长、温度过低和食盐用量过少都可能导致亚硝酸盐含量增加
【答案】D
【分析】泡菜的制作原理:泡菜的制作离不开乳酸菌,在无氧条件下,乳酸菌将葡萄糖分解成乳酸。
【详解】A、先用沸水短时间处理蔬菜的目的是灭菌,防止杂菌污染,“陈泡菜水”含有乳酸菌,加入“陈泡菜水”的作用是提供乳酸菌菌种,可以加快发酵的速度,缩短腌制时间,A正确;
B、泡菜腌制利用的是乳酸菌的无氧呼吸原理,所以泡菜坛边加水的目的是隔绝空气,创造无氧环境有利于发酵,B正确;
C、腌制过程中泡菜坛内液体表面长出白膜,可能原因是密封不严,氧气进入使产膜酵母菌大量繁殖形成的,C正确;
D、泡菜的制作容易受环境条件的影响,温度过高、食盐用量过低、腌制时间过短,均会造成细菌大量繁殖,亚硝酸盐含量增加,D错误。
故选D。
11. 在“观察植物细胞的质壁分离和复原实验中,对紫色洋葱鳞片叶外表皮临时装片进行了三次观察(如下图所示)。下列有关叙述正确的是( )
A. 第一次观察时容易看到紫色大液泡和较大的无色细胞质基质区域
B. 第二次观察时可以发现细胞质壁分离首先发生在细胞的角隅处
C. 吸水纸的主要作用是吸除滴管滴加的多余液体,以免污染镜头
D. 为了节约实验时间,通常可以省略第一次显微观察步骤
【答案】B
【分析】本题考查质壁分离及复原实验,意在考查考生能独立完成“生物知识内容表”所列的生物实验,包括理解实验目的、原理、方法和操作步骤,掌握相关的操作技能,并能将这些实验涉及的方法和技能进行综合运用的能力。
【详解】第一次观察不能观察到较大的细胞质基质,可观察到紫色大液泡;第二次观察时发生质壁分离,首先发生在细胞的角隅处;吸水纸的目的是使蔗糖溶液或清水通过洋葱鳞片叶,使其发生质壁分离或质壁分离复原;第一次显微镜观察是为了对照。
故选B。
12. 下列有关细胞结构及化合物的叙述,正确的是( )
A. 细胞骨架与细胞运动、分裂、分化及物质运输、能量转换和信息传递有关
B. 乳酸菌无中心体,以无丝分裂的方式增殖
C. 高尔基体分泌小泡内的化合物都需经过内质网的加工修饰
D. 葡萄糖氧化分解产生ATP的过程可发生在内环境中
【答案】A
【详解】细胞骨架由蛋白质纤维组成,与细胞的运动、分裂、物质运输和信息传递等活动有关,A正确;乳酸菌属于原核生物,细胞器只有核糖体,无中心体,细胞分裂的方式为二分裂的方式增殖,B错误;在动物细胞中,高尔基体的主要功能是将内质网送来的蛋白质进行一系列的加工和修饰,但是在植物细胞中与细胞壁的形成有关,C错误;葡萄糖氧化分解产生ATP的过程发生在细胞质基质和线粒体中,不发生在内环境中,D错误。
13. 生物技术运用于战争或恐怖活动,则后果将更为可怕,下列关于生物武器及相关约定的阐述中,错误的是( )
A. 生物武器与常规武器相比具有传染性强、不易被发现、不受自然条件影响等特点
B. 生物武器的类型包括致病菌类、病毒类和生化毒剂类等
C. 转基因微生物制成的生物武器具有目前人类难以预防和治疗的特点
D. 我国对于生物武器,采取的态度是不发展、不生产、不储存生物武器、并反对生物武器及其技术和设备的扩散
【答案】A
【详解】A、生物武器与常规武器相比具有传染性强、不易被发现等特点,但容易受地形、风向等多种自然条件影响,A错误;
B、生物武器包括致病菌、病毒、生化毒剂,以及经过基因重组的致病菌等,B正确;
C、转基因微生物制成的生物武器往往是人类从来没有接触过的致病菌,可能让大批受感染者突然发病而无药可医,因此该类生物武器据目前具有人类难以预防和治疗的特点,C正确;
D、我国对于生物武器采取的态度是不发展、不生产、不储存生物武器,并反对生物武器及其技术和设备的扩散,D正确。
故选A。
14. 研究者计划将绿色荧光蛋白第203位的苏氨酸替换为酪氨酸,以获得橙色荧光蛋白。下列方案可行的是( )
A. 使用蛋白酶水解第203位氨基酸前后的肽键实现氨基酸替换
B. 在mRNA中直接替换第609~611位三个碱基
C. 根据新的氨基酸序列推测并合成相应的DNA序列
D. 将改造后的橙色荧光蛋白基因直接注入大肠杆菌获得转基因菌株
【答案】C
【详解】A、用蛋白酶直接处理绿色荧光蛋白得到的是各种氨基酸,而不是第203位苏氨酸替换为酪氨酸的橙色荧光蛋白,A错误;
B、任何一种天然蛋白质都是由基因编码的,改造了基因即对蛋白质进行了改造,而且可以遗传下去,如果对mRNA直接改即使改造成功,被改造的蛋白质也是无法遗传的,B错误;
C、蛋白质工程的操作思路:从预期的蛋白质功能出发→设计预期的蛋白质结构→推测应有的氨酸序列→找到相对应的脱氧核苷酸序列(基因),然后还要合成或改造DNA、构建基因表达载体,即按照基因工程的操作,最后获得所需要的目的蛋白质,C正确;
D、改造后的橙色荧光蛋白基因必须与载体构建形成重组载体才能注入大肠杆菌获得转基因菌株,如果直接导入基因,基因在受体细胞里容易被降解不能稳定遗传,D错误;
故选C。
15. 大肠杆菌经溶菌酶和洗涤剂处理后,拟核DNA就会缠绕在细胞壁碎片上,静置一段时间,质粒分布在上清液中,利用上述原理可初步获得质粒DNA。用三种限制酶处理提取的产物,电泳结果如图所示。下列关于质粒的粗提取和鉴定的叙述不正确的是( )
A. 利用DNA和蛋白质在冷酒精中溶解性的差异可将DNA进一步纯化分离
B. 在提取白色丝状物时双向搅拌比单向搅拌更有利于获得结构完整的DNA
C. 电泳鉴定DNA利用了DNA在电场中会向着它所带电荷相反的电极移动的原理
D. 根据电泳结果,质粒上不一定含有限制酶I和Ⅱ的切割位点,含有限制酶Ⅲ的切割位点
【答案】B
【分析】DNA的粗提取和鉴定:利用DNA不溶于酒精,某些蛋白质溶于酒精,以及DNA在不同浓度的NaCl溶液中溶解度不同,可以将DNA与蛋白质分离开;在一定温度下,DNA遇二苯胺试剂会呈现蓝色,因此二苯胺试剂可以作为鉴定DNA的试剂。
【详解】A、DNA不溶于酒精溶液,但细胞中的某些蛋白质溶于酒精,可利用这个特性将DNA与蛋白质分离,即利用DNA和蛋白质在冷酒精中溶解性的差异可将DNA进一步纯化分离,A正确;
B、在提取白色丝状物时用玻璃棒轻轻单向搅拌更有利于获得结构完整的DNA,B错误;
C、DNA带负电,电泳鉴定DNA利用了DNA在电场中会向着它所带电荷相反的电极移动的原理,C正确;
D、质粒的本质是环状的DNA,且由图可知,限制酶Ⅰ和Ⅱ处理后电泳只有1个条带,可能是该质粒上有一个切割位点,也可能没有切割位点,即质粒上不一定含有限制酶I和Ⅱ的切割位点,但限制酶III切割后有2个条带,故一定有限制酶Ⅲ的切割位点,D正确。
故选B。
16. CTLA-4和PD-1均是T细胞表面的受体分子,与特定分子结合后,能抑制T细胞激活或使T细胞凋亡,从而使机体肿瘤细胞免受T细胞攻击。抗CTLA-4或抗PD-1单克隆抗体具有较好的抗肿瘤效果。科研人员通过动物细胞融合技术将两种不同的杂交瘤细胞融合形成双杂交瘤细胞,双杂交瘤细胞能够悬浮在液体培养基中生长繁殖,其产生的抗CTLA-4和抗PD-1的双克隆抗体显示具有更好的疗效,如图所示。下列叙述不正确的是( )
A. 双杂交瘤细胞无需识别CTLA-4和PD-1抗原,就能产生双特异性抗体
B. 双克隆抗体与肿瘤细胞的结合具有更强的特异性,从而减少副作用
C. 筛选图中双抗时需要使用CTLA-4和PD-1两种抗原
D. 使用双克隆抗体治疗肿瘤的原理是让机体产生更强的细胞免疫反应
【答案】B
【分析】单克隆抗体的制备过程:
①给小鼠注射特定抗原使之发生免疫反应,然后从小鼠脾脏中获取已经免疫的B淋巴细胞;②诱导B淋巴细胞和骨髓瘤细胞融合;③利用选择培养基筛选出杂交瘤细胞;④进行克隆化培养和专一抗体检测,筛选出能产生特定抗体的杂交瘤细胞;⑤用培养基培养筛选出来的杂交瘤细胞或将其注入小鼠腹腔中培养,最后从培养液或小鼠腹水中获取单克隆抗体。
【详解】A、杂交瘤细胞是由已免疫的B细胞和骨髓瘤细胞融合,无需接触抗原就能产生双特异性抗体,A正确;
B、由题意可知:CTLA-4和PD-1均是T细胞表面的受体分子,双克隆抗体应该与T细胞结合,而不是肿瘤细胞,B错误;
C、抗原抗体能特异性结合,由图可知,筛选图中双抗时需要使用CTLA-4和PD-1两种抗原,C正确;
D、使用双克隆抗体就可以与T细胞上的CTLA-4和PD-1结合,使T细胞无法与特定的分子结合,从而避免T细胞激活受抑制或避免T细胞进入凋亡程序,T细胞就可以参与细胞免疫,因此可以让机体产生更强的细胞免疫反应,D正确。
故选B。
17. 我国科学家成功地用iPS细胞(诱导多能干细胞)克隆出了活体小鼠,部分流程如下图所示,其中Kdm4d为组蛋白去甲基化酶,TSA为组蛋白脱乙酰酶抑制剂。下列说法不正确的是( )
A. 组蛋白脱乙酰化和去甲基化有利于重构胚后续的胚胎发育过程
B. 用电刺激、Ca2+载体等方法激活重构胚,使其完成细胞分裂和发育进程
C. 诱导小鼠成纤维细胞转化为iPS细胞的过程类似于植物组织培养的脱分化
D. 图示流程运用了动物细胞培养、体细胞核移植、胚胎移植等技术
【答案】A
【详解】A、结合题图,重构胚在加入中Kdm4d的mRNA和TSA后,发育成克隆鼠,而Kdm4d的mRNA表达产物为组蛋白去甲基化酶,可以使组蛋白去甲基化,TSA为组蛋白脱乙酰酶抑制剂,抑制组蛋白脱乙酰酶的作用,保持组蛋白乙酰化,即组蛋白乙酰化和去甲基化有利于重构胚后续的胚胎发育过程,A错误;
B、在体细胞核移植过程中,用物理方法或化学方法(如电脉冲、钙离子载体、乙醇、蛋白质合成酶抑制剂等)激活重构胚,使其完成细胞分裂和发育进程,B正确;
C、使已经分化的细胞失去其特有的结构和功能,转变成未分化的细胞的过程称脱分化。iPS细胞是经体外诱导小鼠成纤维细胞,获得的类似胚胎干细胞的一种细胞,此过程类似于植物组织培养的脱分化,C正确;
D、据图可知,图示①过程为动物细胞培养,②③为核移植,④为胚胎移植,D正确。
故选A。
18. 试管婴儿技术是20世纪人类辅助生殖技术的杰作,使一部分不能生育的男女重新获得了生育的机会,也为人类的优生优育开辟了新的途径。试管婴儿技术经历了三代发展,第一代试管婴儿技术是体外受精联合胚胎移植技术(IVF),该技术的主要特点是取出成熟的卵细胞进行体外自然受精,发育成早期胚胎后移植到母体子宫内;第二代试管婴儿技术是卵胞浆内单精子注射技术(ICSI),该技术的主要特点是采用显微操作技术进行单精子注射;第三代试管婴儿技术是着床前胚胎遗传诊断(PGD),该技术的主要特点是对体外受精发育成的胚胎进行遗传诊断和筛选。下列有关试管婴儿技术的叙述,错误的是( )
A. 第一代试管婴儿技术可以解决女性输卵管堵塞造成的不孕
B. 第二代试管婴儿技术可以解决男性精子活力不足造成的不育
C. 为保证能得到多个受精卵,需要利用雌性激素使女性超数排卵
D. 在胚胎移植前进行遗传诊断应选取胚胎滋养层细胞
【答案】C
【分析】胚胎移植的生理基础:(1)供体与受体相同的生理变化,为供体的胚胎植入受体提供了相同的生理环境;(2)胚胎在早期母体中处于游离状态,这就为胚胎的收集提供了可能;(3)子宫不对外来胚胎发生免疫排斥反应,这为胚胎在受体内的存活提供了可能;(4)胚胎遗传性状不受受体任何影响。
【详解】A、第一代试管婴儿技术是取出成熟的卵细胞进行体外自然受精,发育成早期胚胎后移植到母体子宫内,可以解决女性输卵管堵塞造成的不孕,A正确;
B、第二代试管婴儿技术是采用显微操作技术进行单精子注射,可以解决男性精子活力不足造成的不育,B正确;
C、为保证能得到多个受精卵,需要利用促性腺激素使女性超数排卵,C错误;
D、在胚胎移植前,应选取胚胎滋养层细胞进行遗传诊断,D正确。
故选C。
19. 某生物活动小组为探究当地农田土壤中分解尿素的细菌的数量,进行了取样、系列梯度稀释、涂布平板、培养、计数等步骤,实验操作过程如下,下列说法正确的是( )
A. 图中接种的培养基是以尿素为唯一氮源的固体培养基,能生长的微生物都能合成脲酶
B. 若每支试管稀释10倍,则图中a的数值应为2.7,5号试管共稀释了106倍
C. 图中左上角培养基菌落连成一片,可能是稀释倍数不够造成的
D. 若仅以4号试管接种培养基计数,5g该土壤中含分解尿素菌的估算数目是1.4×108个
【答案】B
【分析】用稀释涂布平板法测定同一土壤样品中的细菌数时,在每一个梯度浓度内,至少要涂布3个平板,选择菌落数在30~300的进行记数,求其平均值,再通过计算得出土壤中细菌总数。
【详解】A、本实验是探究当地农田土壤中分解尿素的细菌的数量,因此图中接种的培养基是以尿素为唯一氮源的固体培养基,在此培养基上能生长的微生物不一定都能合成脲酶,如固氮菌也能生存,A错误;
B、若每支试管稀释10倍,即将0.3mL菌液与amL无菌水混合稀释10倍,需要a的数值为2.7,5g土壤溶于定溶剂形成50mL溶液被稀释了10倍,故5号试管共稀释了106倍,B正确;
C、图中左上角培养基菌落连成一片,可能是涂布不均匀造成的,C错误;
D、若仅以4号试管接种培养基计数,5g该土壤中含分解尿素菌的估算数目是(275+285+280)÷3÷0.2×105×5=7×108个,D错误。
故选B。
20. 我国科学家利用如下图所示的液态厌氧发酵工艺,实现了高效产出乙醇和乙醇梭菌蛋白。下列叙述错误的是( )
A. 乙醇梭菌以CO、CO2为主要的碳源,具有较强的固碳潜力
B. 乙醇梭菌是自养厌氧型细菌,其厌氧发酵的过程需要进行搅拌
C. 通过该工艺可高效生产清洁能源乙醇
D. 乙醇梭菌单细胞蛋白是通过发酵工程从微生物细胞中提取出来的一类蛋白质
【答案】D
【分析】培养基是人们按照微生物对营养物质的不同需求,配制出供其生长繁殖的营养基质;根据物理性质分为固体培养基和液体培养基,培养基中一般含有水、碳源、氮源和无机盐。在提供上述几种主要营养物质的基础上,培养基还需要满足微生物生长对pH、特殊营养物质和氧气的要求。例如,培养乳酸杆菌时需要在培养基中添加维生素,培养霉菌时需将培养基的pH调至酸性,培养细菌时需将pH调至中性或微碱性,培养厌氧微生物时则需要提供无氧的条件。
【详解】A、培养基中一般含有水、碳源、氮源和无机盐,乙醇梭菌以CO、CO2为主要的碳源,具有较强的固碳潜力,A正确;
B、乙醇梭菌是自养厌氧型细菌,其厌氧发酵的过程需要进行搅拌,通过搅拌可使细菌和营养物质充分混合,提高培养基的使用效率,B正确;
C、通过该工艺高效生产清洁能源乙醇,可减少化石燃料的燃烧,C正确;
D、乙醇羧菌单细胞蛋白是通过发酵工程而生产的微生物菌体,即单细胞蛋白是微生物菌体本身,D错误。
故选D。
21. 纤维素被纤维素分解菌分解后可以用来生产乙醇。实验室中常用刚果红培养基鉴别纤维素分解菌,其原理是在含纤维素的培养基中添加刚果红,刚果红会与纤维素形成红色复合物,若纤维素被分解,则不能形成该复合物,培养基中就会出现以这些菌落为中心的透明圈。下列相关叙述正确的是( )
A. 刚果红培养基中除了纤维素、刚果红,还必须添加足量碳源物质
B. 实验中需要将富集培养后的待测菌液直接涂布在刚果红培养基中
C. 应选择菌落直径与周围透明圈直径比值大的菌落进行纯化培养
D. 在刚果红培养基上长出的有透明圈的菌落需要进一步确定其产纤维素酶的能力
【答案】D
【分析】分散的微生物在适宜的固体培养基表面或内部可以繁殖形成肉眼可见的、有一定形态结构的子细胞群体,这就是菌落。采用平板划线法和稀释涂布平板法能将单个微生物分散在固体培养基上,之后经培养得到的单菌落一般是由单个微生物繁殖形成的纯培养物。
【详解】A、刚果红培养基是用于鉴别纤维素分解菌,该培养基中除了添加纤维素、刚果红,即纤维素作为唯一碳源,不需要添加其他碳源,A错误;
B、实验中需要将富集培养后的待测菌液稀释后再涂布在刚果红培养基上,B错误;
C、应选择菌落直径与周围透明圈直径比值小的菌落进行纯化培养,因为菌落直径与周围透明圈直径比值小说明该菌落分解能力强,C错误;
D、在刚果红培养基上长出的有透明圈的菌落需要进一步确定其产纤维素酶的能力,以提高实验的准确性,D正确。
故选D。
22. 野生型大肠杆菌菌株能在基本培养基上生长,氨基酸营养缺陷型突变株无法合成某种氨基酸,只能在完全培养基上生长,如图为纯化某氨基酸营养缺陷型突变株的部分流程图,①②③④代表培养基,A、B、C表示操作步骤,D、E为菌落。下列叙述错误的是( )
A. 图中①②④为完全培养基,③为基本培养基
B. A操作的目的是提高突变率,增加突变株的数量
C. B操作是用涂布器将菌液均匀地涂布在②表面
D. 经C过程原位影印及培养后,可从④中挑取E进行纯化培养
【答案】D
【分析】分析题图:图中首先利用稀释涂布平板法分离细菌,然后运用影印法将菌种接种到两种培养基中,分别是基本培养基、完全培养基;野生型大肠杆菌菌株能在基本培养基上生长,而氨基酸营养缺陷型菌株由于发生基因突变无法合成某种氨基酸只能在完全培养基上生长,据此利用培养基的种类便可以选择出氨基酸突变株。
【详解】A、野生型大肠杆菌菌株能在基本培养基上生长,氨基酸营养缺陷型突变株无法合成某种氨基酸,只能在完全培养基上生长,根据题干信息和图形分析,图中①②④为完全培养基,③为基本培养基,A正确;
B、紫外线可以提高突变的频率,A操作的目的是提高突变菌株的浓度,即增加突变株的数量,B正确;
C、B操作是将菌液滴加到培养基表面,再用涂布器将菌液均匀的涂布在②表面,C正确;
D、从图中可看出,D在基本培养基中无法生长,在完全培养基中可生长,说明D是氨基酸缺陷型菌落,故经C过程影印及培养后,可从④培养基中挑取D菌落进行纯化培养,D错误。
故选D
23. 以宣木瓜为材料制作果醋时,首先要对果实进行软化;然后在溶液中加入白砂糖,使糖的质量分数达到12%;再接入酵母菌,敞口培养一天左右,当有大量CO2产生时开始密闭发酵;最后接入醋酸菌,进行醋酸发酵。下列叙述正确的是( )
A. 加入白砂糖的目的是提高溶液的渗透压,特异性抑制杂菌的生长
B. 敞口的目的是提供氧气,当大量CO2产生时表明酵母菌的数量已大幅增加
C. 密闭发酵时酵母菌在线粒体基质中产生了大量的酒精和CO2
D. 接入醋酸菌后要保持体系的密闭性,并定时放气排走CO2
【答案】B
【详解】A、酒精发酵前加入的白砂糖主要是为酵母菌提供碳源,有利于提高酒精的生成量,A错误;
B、敞口的目的是提供氧气,为了酵母菌的繁殖,酵母菌有氧呼吸产生CO2,当大量CO2产生时表明酵母菌的数量已大幅增加,B正确;
C、密闭发酵时酵母菌进行无氧呼吸,在细胞质基质中产生了大量的酒精和CO2,C错误;
D、醋酸菌为好氧菌,接入醋酸菌后要及时通气,D错误。
故选B。
24. 下列关于核酸的叙述,错误的是( )
A. 蓝细菌细胞中有两种类型的核酸
B. 组成H1N1的核酸彻底水解后,得到的碱基、五碳糖的种类分别是4种、1种
C. 由相同碱基数目构成的1分子DNA和1分子RNA,水解时消耗的水分子数相同
D. 玉米根尖细胞的遗传物质中,含有碱基A、G、C、T的核苷酸共有4种
【答案】C
【分析】细胞中的核酸根据所含五碳糖的不同分为DNA(脱氧核糖核酸)和RNA(核糖核酸)两种,构成DNA与RNA的基本单位分别是脱氧核苷酸和核糖核苷酸,每个脱氧核苷酸分子是由一分子磷酸、一分子脱氧核糖和一分子含氮碱基形成,每个核糖核苷酸分子是由一分子磷酸、一分子核糖和一分子含氮碱基形成。
【详解】A、不管原核细胞还是真核细胞,都含有两种类型的核酸(DNA和RNA),A正确;
B、H1N1为RNA病毒,其体内只含有一种核酸(RNA),其彻底水解得到的产物有1种五碳糖(即核糖)、4种碱基(A、U、G、C),B正确;
C、DNA通常情况下含2条脱氧核苷酸链,RNA通常含一条核糖核苷酸链,则DNA水解(初步水解)需要的水分子数=核苷酸(脱氧核苷酸)数-2,而RNA水解(初步水解)需要的水分子数=核苷酸(核糖核苷酸)数-1,C错误;
D、玉米根尖细胞含有2种核酸(DNA和RNA),但遗传物质只是DNA,所以其遗传物质中,含有碱基A、G、C、T的核苷酸种类共有4种,D正确。
故选C。
25. 下列有关发酵技术在食品加工中应用的叙述,不正确的是( )
A. 为了避免杂菌污染,乳酸菌发酵成酸奶时在牛奶中添加一定量的抗生素
B. 为了提高果酒品质,挑选新鲜的葡萄榨汁前应先用清水冲洗1至2次,再去除枝梗
C. 为了防止果酒变酸,果酒发酵排气时应避免空气进入及发酵引起的升温
D. 腐乳制作中酵母、曲霉和毛霉等多种微生物参与了发酵,其中起主要作用的是毛霉
【答案】A
【分析】果酒和果醋制作过程中的相关实验操作:
(1)材料的选择与处理:选择新鲜的葡萄,榨汁前先将葡萄进行冲洗,除去枝梗;
(2)灭菌:①榨汁机要清洗干净,并晾干。②发酵装置要清洗干净,并用70%的酒精消毒;
(3)榨汁:将冲洗除枝梗的葡萄放入榨汁机榨取葡萄汁;
(4)发酵:①将葡萄汁装入发酵瓶,要留要大约1/3的空间,并封闭充气口。制葡萄酒的过程中,将温度严格控制在18℃~25℃,时间控制在10~12d左右,可通过出料口对发酵的情况进行及时的监测。
【详解】A、抗生素能抑制细菌生长,乳酸菌发酵成酸奶时在牛奶中不能添加抗生素 ,A错误;
B、为了提高果酒品质,挑选新鲜葡萄先冲洗,再去除枝梗,以免水中的杂菌进入葡萄内部,B正确;
C、果酒变酸是醋酸菌将酒精转化为醋酸,醋酸菌是好氧型细菌,且醋酸菌的最适生长温度是30~35℃,果酒发酵排气时应避免空气进入及发酵引起的升温 ,C正确;
D、腐乳制作中酵母、曲霉和毛霉等多种微生物参与了发酵,其中起主要作用的是毛霉,其代谢类型为异养好氧型 ,D正确。
故选A。
二、非选择题(5题,共50分)
26. 为探究玉米籽粒发芽过程中一些有机物含量的变化,研究小组利用下列供选材料用具进行了实验。材料用具:玉米籽粒;斐林试剂,双缩脲试剂,碘液,缓冲液,淀粉,淀粉酶等;研钵,水浴锅,天平,试管,滴管,量筒,容量瓶,显微镜,玻片,酒精灯等。请回答下列问题:
(1)为了检测玉米籽粒发芽过程中蛋白质(肽类)含量变化,在不同发芽阶段玉米提取液中,分别加入__________试剂,比较颜色变化。该实验需要选用的器具有__________(填序号)。
①试管 ②滴管 ③量筒 ④酒精灯 ⑤显微镜
(2)为了检测玉米籽粒发芽过程中淀粉含量变化,将不同发芽阶段的玉米籽粒纵切,滴加__________,进行观察。结果显示,胚乳呈蓝色块状,且随着发芽时间的延长,蓝色块状物变小。由此可得出的结论是__________。
(3)为了验证上述蓝色块状物变小是淀粉酶作用的结果,设计了如下实验:在1~4号试管中分别加入相应的提取液和溶液(如下图所示),40℃温育30 min后,分别加入斐林试剂并60℃水浴加热,观察试管内颜色变化。
请继续以下分析:
①设置试管1作为对照,其主要目的是_________。
②试管2中应加入的X是__________的提取液。
③预测试管3中的颜色变化是_________。若试管4未出现预期结果(其他试管中结果符合预期),则最可能的原因是__________。
【答案】①. 双缩脲 ②. ①②③ ③. 碘液 ④. 玉米发芽过程中胚乳的淀粉逐渐减少 ⑤. 排除用于实验的淀粉溶液中含有还原性糖 ⑥. 发芽前玉米 ⑦. 蓝色→砖红色 ⑧. 淀粉酶已失活
【分析】根据题干信息分析,本题主要考查玉米籽粒萌发过程中蛋白质、淀粉等化合物的含量变化,蛋白质和多肽可以用双缩脲试剂进行检测,产生紫色反应,而氨基酸不能产生紫色反应;淀粉可以用碘液检测产生蓝色,淀粉水解产生的麦芽糖、葡萄糖属于还原糖,可以用斐林试剂检测,在水浴加热的条件下产生砖红色沉淀。
【详解】(1)根据以上分析可知,检测蛋白质或多肽应该用双缩脲试剂;该实验需要用量筒量一定量的蛋白质溶液、双缩脲试剂A液,需要用滴管滴加双缩脲试剂B液,但是该实验不需要加热,也不需要显微镜观察,故选①②③。
(2)检测淀粉应该用碘液;胚乳呈现蓝色块状,说明胚乳含有大量的淀粉,而随着时间的延长,蓝色块状变小了,说明玉米发芽的过程中胚乳的淀粉逐渐减少了。
(3)①该实验的目的是验证上述蓝色块状物变小是淀粉酶的作用,在淀粉酶的作用下淀粉水解产生了还原糖,还原糖用斐林试剂检测会出现砖红色沉淀。1号试管加的是缓冲液和淀粉,作为对照试验,其可以排除用于实验的淀粉溶液中含有还原糖。
②根据单一变量原则,1号试管加的是缓冲液作为对照,3号、4号实验组分别加了发芽玉米提取液、淀粉酶溶液,则2号试管加的X溶液应该是发芽前玉米提取液。
③3号试管发芽玉米提取液中含有淀粉酶,催化淀粉水解产生了还原糖,因此其颜色由蓝色变成了砖红色;如4号试管的颜色没有从蓝色变成砖红色,可能是因为淀粉酶已失活,不能催化淀粉水解。
27. 甘蓝型油菜是由白菜和甘蓝杂交后染色体数目加倍形成的异源四倍体,引入我国历史较短,其遗传基础狭隘。菘蓝(别名“板蓝根”)是传统中药材,具有广谱抗病毒特性。研究人员利用甘蓝型油菜(体细胞中染色体数为38)与菘蓝(体细胞中染色体数为14)进行体细胞杂交,培育抗病毒的甘蓝型油菜—菘蓝单体附加系,过程如图1:
(1)甘蓝型油菜与菘蓝的体细胞经__________处理后获得原生质体,再经诱导获得融合细胞。融合细胞接种到含有营养物质和_________的培养基上,经___________过程形成愈伤组织,进而发育形成完整的再生植株F1。植物体细胞杂交技术依据的生物学原理有:__________________。(答出两个)
(2)将F1与甘蓝型油菜回交,获得BC1,其染色体组成为____________(只用字母表示)。用BC1与甘蓝型油菜再一次回交,得到的BC2植株群体的染色体数目范围是_________。
(3)研究人员从BC2筛选出7种只含有1条菘蓝染色体的甘蓝型油菜—菘蓝单体附加系(A、B、C、D、E、F、G)。为探究甘蓝型油菜—菘蓝单体附加系在抗新冠病毒(SARS-CV-2)中的作用,研究人员用其提取物处理动物细胞,24h后感染新冠病毒,一段时间后收集病毒细胞培养液,通过免疫印记法检测病毒的含量,结果如图2:
注:GAPDH基因是一种管家基因,GAPDH蛋白的表达量在各个组织中相对稳定。
①免疫印记法可以检测蛋白质的表达情况。各组作为标准参考的GADPH蛋白表达量_________,可排除无关变量对实验结果的影响。
②实验结果表明:甘蓝型油菜—菘蓝单体附加系_________能有效抑制新冠病毒。
【答案】(1)①. 纤维素酶、果胶酶 ②. 植物激素(生长素和细胞分裂素)③. 脱分化 ④. 细胞膜的流动性、植物细胞的全能性
(2)①. PPQQR ②. 38~45
(3)①. 一致 ②. G
【分析】植物体细胞杂交是将不同植物的细胞通过细胞融合技术形成杂种细胞,进而利用植物组织培养将杂种细胞培育成多倍体的杂种植株。植物体细胞杂交是首先用纤维素酶和果胶酶去除细胞壁,获得原生质体;用物理法(离心、振动、电刺激)或者化学法(聚乙二醇)诱导细胞融合,获得融合的原生质体;原生质体再生出细胞壁,获得杂种细胞;杂种细胞经过脱分化和再分化获得杂种植株。
【小问1详解】
植物细胞壁的成分为纤维素和果胶,甘蓝型油菜与菘蓝的体细胞经纤维素酶和果胶酶处理后获得原生质体,用物理法(离心、振动、电刺激)或者化学法(聚乙二醇PEG)诱导细胞融合,获得融合的原生质体。融合细胞接种到含有营养物质和植物激素(生长素和细胞分裂素)的培养基上,经过脱分化形成愈伤组织,再经过再分化发育形成完整的再生植株F1。植物体细胞杂交过程中,细胞融合过程利用了细胞膜具有流动性的特点,植物组织培养过程利用了植物细胞的全能性。
【小问2详解】
甘蓝型油菜(PPQQ)与菘蓝(RR)进行体细胞杂交,F1的染色体组成为PPQQRR,将F1与甘蓝型油菜(PPQQ)回交,F1能产生配子为PQR,甘蓝型油菜(PPQQ)能产生配子为PQ,BC1的染色体组成为PPQQR,用BC1(PPQQR)与甘蓝型油菜(PPQQ)再一次回交,得到的BC2植株群体的染色体组成为PPQQ~PPQQ+R,甘蓝型油菜(PPQQ)的体细胞中染色体数为38,菘蓝(RR)体细胞中染色体数为14,R的染色体数为7,因此BC2植株群体的染色体组成为38~38+7,即为38-45。
【小问3详解】
①为排除无关变量为实验的干扰,作为标准参考的GADPH蛋白表达量一致。
②由图2可知,与对照组和A、B、C、D、E、F组(实验组)相比,甘蓝型油菜-菘蓝单体附加系G中病毒的含量较低,且与菘蓝组类似,这说明甘蓝型油菜-菘蓝单体附加系G能有效抑制新冠病毒。
28. 研究发现,感染毛霉能诱导脐橙产生具有抗病活性的红色物质(CPRE)。为探究CPRE能否替代化学杀菌剂保护采收后的脐橙,科研人员进行了研究:
(1)据下表配方配制培养基,溶解后分装到锥形瓶中,用_________法灭菌后冷却至50℃左右。分别加入浓度为25、50、100、200μg/mL的CPRE无菌溶液,摇匀备用。以无菌水作为对照。本培养基的氮源来自于_________。
(2)将含不同浓度CPRE的培养基分别涂于载玻片上凝固后,接种20μL指状青霉孢子悬浮液,在适宜条件下培养一段时间后,用显微镜观察孢子萌发情况。各组萌发率的计算公式为:视野内萌发孢子数/视野内孢子总数×100%;根据萌发率计算实验组的萌发抑制率,计算公式为__________________。
统计结果表明CPRE能抑制指状青霉孢子萌发,且随浓度的增加抑制效果增强。
(3)进一步研究发现,CPRE可抑制指状青霉的生长,且一定范围内随CPRE浓度的增加抑制效果增强。为了探究CPRE抑制指状青霉的机理,研究者进行了如下检测。
①检测不同浓度CPRE处理,菌丝几丁质(真菌细胞壁的主要成分)含量和胞外AKP酶活性,结果如下图。图1和图2的结果表明,CPRE改变了细胞壁的结构和功能,判断依据是_________。
注:AKP酶(碱性磷酸酶)由细胞合成后分泌到细胞壁与细胞膜的间隙。
②再取对照组和实验组的指状青霉菌丝,用碘化丙啶进行染色(与DNA结合产生红色荧光的染料,碘化丙啶不能通过活细胞膜,但却能穿过破损的细胞膜而对核染色)。结果出现_________,证明CPRE破坏了细胞膜的完整性。
(4)请结合以上研究分析说明CPRE抵御指状青霉感染的作用机制:__________________。
【答案】(1)①. 高压蒸汽灭菌(湿热灭菌)②. 马铃薯
(2)(对照组萌发率−实验组萌发率)÷对照组萌发率
(3)①. CPRE使青霉菌细胞壁中几丁质的含量下降;随CPRE浓度和时间的增加,胞外APK酶活性升高 ②. 对照组菌内无荧光;实验组菌内出现红色荧光,并随CRPE浓度增加荧光强度增强
(4)CPRE破坏指状青霉细胞壁和细胞膜,从而抑制指状青霉孢子的萌发和菌体的生长,减少了指状青霉的感染。
【分析】培养基是人们按照微生物对营养物质的不同需求,配制出供其生长繁殖的营养基质;分为固体培养基和液体培养基,培养基中一般含有水、碳源、氮源和无机盐。在提供上述几种主要营养物质的基础上,培养基还需要满足微生物生长对pH、特殊营养物质和氧气的要求。在微生物学中,将允许特定种类的微生物生长,同时抑制或阻止其他种类微生物生长的培养基,称做选择培养基。
【小问1详解】
可用高压蒸汽灭菌法对培养基进行灭菌,培养基中的葡萄糖和马铃薯都可以为微生物提供碳源,马铃薯还可以提供氮源。
小问2详解】
各组萌发率的计算公式为:视野内萌发孢子数/视野内孢子总数×100%,则根据萌发率计算实验组的萌发抑制率的公式为(对照组萌发率−实验组萌发率)÷对照组萌发率。
【小问3详解】
①据图可知,CPRE使青霉菌细胞壁中几丁质的含量下降,随CPRE浓度和时间的增加,胞外APK酶活性升高,说明CPRE改变了细胞壁的结构和功能。
②由于只有活细胞的细胞膜具有选择透过性,则对照组菌内无荧光:实验组菌内出现红色荧光,并随CRPE浓度增加荧光强度增强,则说明CPRE破坏了细胞膜的完整性。
【小问4详解】
CPRE破坏指状青霉细胞壁和细胞膜,从而抑制指状青霉孢子的萌发和菌体的生长,减少了指状青霉的感染,因此脐橙受到“伤害”会启动防御机制。
29. 土壤盐碱化问题已经成为全球性难题,培育耐盐碱农作物是解决人类粮食安全和农业发展的重要途径。
(1)为研究高粱盐碱响应通路中相关基因AT1的作用,研究人员构建过表达植株(AT1-OE)。如图,为了使目的基因定向拼接到质粒中,应选用限制酶______________同时切割图中质粒和目的基因,构建重组质粒并转入农杆菌。
(2)将转化成功的农杆菌与高粱愈伤组织共培养,然后筛选转化细胞,其中转化是指:_____________。
(3)筛选T-DNA成功转入的愈伤组织时,使用既能杀死原核细胞,又能杀死真核细胞的潮霉素,效果优于仅能杀死原核细胞的抗生素(如卡那霉素),原因是_____________。进一步筛选获得所需愈伤组织,并再生成完整植株。同时构建AT1基因敲除植株(AT1-KO)。
(4)检测植株在高碱土壤中的幼苗长势和作物产量,结果发现:相比野生型植株,基因敲除植植株(AT1-KO)_____________,过表达植株(AT1-OE)表型相反,说明AT1在高粱碱胁迫的响应过程中起负调控作用。高碱条件下,植物细胞内H2O2含量升高,推测AT1可能与运输H2O2的通道蛋白PIP2有相互作用。细胞内过量的H2O2积累会导致氧化应激,从而导致植物细胞死亡,降低植物存活率。研究显示PIP2磷酸化能够促进H2O2外排。综合上述信息,解释敲除AT1基因能显著提高植株耐盐碱性的原因是_____________。
【答案】(1)BamHⅠ和EcRⅠ
(2)目的基因进入受体细胞内,且在受体细胞内维持稳定和表达的过程
(3)潮霉素可作用于植物细胞,未转入T-DNA的植物细胞无法生长
(4)①. 幼苗长势好、作物产量高 ②. 高碱环境中AT1与PIP2相互作用抑制其磷酸化;敲除AT1基因后,PIP2磷酸化上升,促进H2O2外排,作物存活率提高。
【分析】基因工程的基本原理是让目的基因在宿主细胞中稳定高效地表达。为了实现基因工程的目标,通常要有多种工具酶、目的基因、载体和宿主细胞等基本要素,并按照一定的程序进行操作,它包括目的基因的获得、基因表达载体的构建,将目的基因导入受体细胞、目的基因的检测与鉴定。
【小问1详解】
为避免目的基因和质粒的自身环化和反向连接,需要用两种酶进行切割,据图可知,XhI会破坏标记基因,故不能选择,结合目的基因和质粒的限制酶位点可知,BamH I和EcR I为最佳限制酶。
【小问2详解】
转化是目的基因进入受体细胞内,并且在受体细胞内维持稳定和表达的过程。
【小问3详解】
T-DNA能够将目的基因导入受体细胞并整合到受体细胞的染色体DNA上,故使用既能杀死原核细胞,又能杀死真核细胞的潮霉素筛选时,潮霉素可作用于植物细胞,未转入T-DNA的植物细胞无法生长,筛选效果会优于仅能杀死原核细胞的抗生素。
【小问4详解】
分析题意可知,基因敲除植株是AT1-KO,而过表达植株是AT1-OE,野生型是对照组,若AT1在高粱碱胁迫的响应过程中起负调控作用,则预期结果应为:相比野生型植株,AT1-KO植株幼苗长势好、作物产量高,AT1-OE植株表型相反。分析题意,PIP2磷酸化能够促进H2O2外排,综合上述信息,敲除AT1基因能显著提高植株耐盐碱性的原因是:碱环境中AT1与PIP2相互作用抑制其磷酸化,从而抑制H2O2外排,导致植物细胞死亡;敲除AT1基因后,PIP2磷酸化上升,促进H2O2外排,作物存活率提高。
30. 下图是细胞间的3种信息交流方式,请据图分析回答下列问题:
(1)图(a)表示通过细胞分泌的化学物质,随①________到达全身各处,与靶细胞膜表面的②________结合,将信息传递给靶细胞。
(2)图b表示通过相邻两细胞的______,使信息从一个细胞传递给另一个细胞,图(b)中1表示_______,请举例:___________。图(b)中2表示________细胞膜上的______。
(3)一般认为细胞识别的分子基础是受体。受体主要指细胞膜中的______,它对细胞外信号分子的结合有特异性。
(4)图(c)表示相邻两植物细胞之间形成______,携带信息的物质从一个细胞传递给一个细胞,图中③表示___________________________。
(5)在多细胞生物体内,各个细胞之间都维持功能的协调,才能使生物体健康地生存。这种协调性的实现不仅依赖于物质和能量的交换,也依赖于信息的交流,这种交流大多与_____________有关。
【答案】①. 血液 ②. 受体 ③. 细胞膜接触 ④. 与膜结合的信号分子 ⑤. 精子和卵细胞之间的识别和结合 ⑥. 靶 ⑦. 受体 ⑧. 蛋白质(糖蛋白)⑨. 通道 ⑩. 胞间连丝 ⑪. 细胞膜的结构和功能
【分析】细胞膜的功能:①将细胞与外界环境分隔开;②控制物质进出细胞;③进行细胞间的信息交流。
【详解】(1)图(a)表明,细胞分泌的化学物质激素随①血液到达全身各处,与靶细胞膜表面的②受体结合,将信息传递给靶细胞。(2)图(b)表示的是细胞膜直接接触,1表示的是与膜结合的信号分子,如精子和卵细胞之间的识别和结合就是细胞膜直接接触。(3)受体主要指细胞膜上的糖蛋白。(4)图(c)表示相邻两植物细胞之间形成通道,携带信息的物质从一个细胞传递给另一个细胞,图中③表示胞间连丝。(5)多细胞生物体内,各个细胞之间信息的传递与交流,大多与细胞膜的结构和功能是分不开的。马铃薯培养基配方
成分
马铃薯
葡萄糖
琼脂
蒸馏水
含量
200g
20g
15-20g
定容至1000mL
相关试卷
这是一份四川省眉山市仁寿县仁寿县2023-2024学年高二下学期6月期末试题生物(解析版),共26页。试卷主要包含了单选题,非选择题等内容,欢迎下载使用。
这是一份[生物][期末]四川省眉山市仁寿县仁寿县2023-2024学年高二下学期6月期末试题(解析版),共26页。试卷主要包含了单选题,非选择题等内容,欢迎下载使用。
这是一份[生物][期末]四川省眉山市仁寿县2023-2024学年高二下学期6月期末试题(解析版),共27页。试卷主要包含了选择题等内容,欢迎下载使用。

