2024届陕西省西安市新城区高三下学期教学质量检测(三)生物试卷(解析版)
展开
这是一份2024届陕西省西安市新城区高三下学期教学质量检测(三)生物试卷(解析版),共15页。
2.回答选择题时,选出每小题答案后,用2B铅笔把答题卡上对应题目的答案标号涂黑。回答非选择题时,用签字笔直接写在答题卡的相应位置,写在试卷、草稿纸和答题卡上的非指定区域均无效。
3.考试结束后,将本试卷和答题卡一并交回。
一、选择题:本题共13个小题,每小题6分,共78分。在每小题给出的四个选项中,只有一项是符合题目要求的。
1. 甲型H1N1流感病毒的遗传物质是RNA,当它侵入已免疫的人体时,一部分会被特异性抗体结合形成复合体,然后在吞噬细胞的作用下彻底水解,下列相关说法不正确的是( )
A. 溶酶体参与了“甲流病毒—抗体复合体”的水解
B. 甲流病毒的遗传物质彻底水解产物是4种核糖核苷酸
C. 甲流病毒的基因贮存在其RNA分子上
D. 甲流病毒不属于生命系统的结构层次
【答案】B
【分析】病毒结构十分简单,没有细胞结构,仅由蛋白质外壳和内部的遗传物质组成。寄生在活细胞中,靠自己遗传物质中的遗传信息,利用人体细胞内物质制造新病毒。
【详解】A、甲型H1N1流感病毒侵入已免疫的人体时,一部分会被特异性抗体结合形成复合体,然后在吞噬细胞中的溶酶体作用下彻底水解,A正确;
B、甲型H1N1流感病毒的遗传物质是RNA,彻底水解产物是一分子磷酸,一分子核糖和一分子含氮碱基(A、U、C、G),水解产物是4种核糖核苷酸,B错误;
C、甲型H1N1流感病毒的遗传物质是RNA,基因贮存在其RNA分子上,C正确;
D、最基本的生命系统结构层次是细胞,病毒没有细胞结构,所以甲流病毒不属于生命系统的结构层次,D正确。
故选B。
2. 马达蛋白是分布于细胞内部或细胞表面的一类蛋白质,它与囊泡结合并附着于相应细胞骨架时,可具备ATP水解酶的性质,携带囊泡定向移动,其机理如图所示。下列叙述错误的是( )
A. 细胞骨架由蛋白纤维组成,可以锚定并支撑细胞器
B. 马达蛋白由基因指导合成,可以和囊泡发生特异性结合
C. 帕金森病与马达蛋白功能异常有关,影响了某些离子的正常转运
D. 马达蛋白催化ATP水解,所释放的能量可转化为机械能,驱动囊泡做定向运动。
【答案】C
【分析】(1)细胞骨架存在于细胞质中,是由蛋白质纤维交错连接的网络结构,就像骨骼对于人的作用一样,细胞骨架给细胞提供一个支架,在维持细胞形态、胞内运输、变形运动等方面发挥着重要的作用。
(2)ATP是细胞生命活动的直接能源物质。
(3)题图显示马达蛋白与囊泡结合后,在ATP水解释放的能量的驱动下沿着细胞骨架定向运动。
【详解】A、细胞骨架是蛋白质纤维交错连接的网络结构,在维持细胞形态、胞内运输、变形运动等方面发挥作用;故细胞骨架由蛋白纤维组成,锚定并支撑着许多细胞器,A正确;
B、马达蛋白是分布于细胞内部或细胞表面的一类蛋白质,由基因指导合成,可以与囊泡发生特异性结合,B正确;
C、帕金森病,是一种神经系统退行性疾病,主要原因是由于黑质多巴胺能神经元的退化和死亡导致,与马达蛋白功能异常无关,C错误;
D、题图显示马达蛋白与囊泡结合沿着细胞骨架定向移动,该过程需要消耗能量,该能量由ATP水解提供,D正确。
故选C。
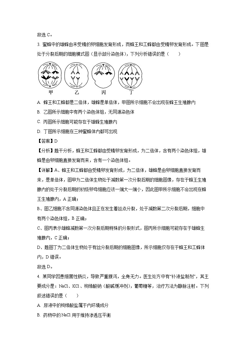
3. 蜜蜂中的雄蜂由未受精的卵细胞发育形成,而蜂王和工蜂都由受精卵发育形成。下图是处于分裂后期的细胞模式图(显示部分染色体),下列分析错误的是( )
A. 蜂王和工蜂都是二倍体,雄蜂是单倍体,甲图所示细胞不会出现在蜂王生殖腺内
B. 乙图所示细胞中有两个染色体组,无同源染色体
C. 丙图所示细胞可能存在于雄蜂生殖腺内
D. 丁图所示细胞在三种蜜蜂体内都可出现
【答案】D
【分析】题干分析,蜂王和工蜂都由受精卵发育形成,为二倍体,含有两个染色体组,雄蜂是由卵细胞直接发育而来,含有一个染色体组。
【详解】A、蜂王和工蜂都由受精卵发育形成,为二倍体,雄蜂是由卵细胞直接发育而来,是单倍体,图甲为二倍体生物处于减数第一次分裂后期的细胞图像,存在于蜂王生殖腺内的处于分裂后期的初级卵母细胞应该一端大一端小,因此图甲所示细胞不会出现在蜂王生殖腺内,A正确;
B、图乙细胞不含同源染色体且正在发生着丝点分裂,处于减数第二次分裂后期,细胞中有两个染色体组,B正确;
C、图丙表示雄蜂减数第一次分裂后期特殊的分裂形式,图丙所示细胞可能存在于雄蜂生殖腺内,C正确;
D、题图丁为二倍体生物处于有丝分裂后期的细胞图像,所示细胞仅存在于蜂王和工蜂体内,D错误。
故选D。
4. 某同学因患细菌性肠炎,导致严重腹泻,全身无力。医生处方中有“补液盐制剂”,其主要成分是:NaCl、KCl、枸缘酸钠(酸碱缓冲剂),葡萄糖等,治疗方法为静脉注射。下列叙述错误的是( )
A. 尿液中的枸缘酸盐属于内环境成分
B. 药物中的NaCl用于维持渗透压平衡
C. 枸缘酸钠是调节内环境pH值
D. 静脉注射的葡萄糖能为淋巴管内细胞提供能量,提升免疫力
【答案】A
【分析】内环境:由细胞外液构成的液体环境,内环境是细胞与外界环境进行物质交换的媒介。细胞从内环境获得营养物质,将代谢废物释放到内环境,内环境通过消化系统、呼吸系统、泌尿系统、循环系统与外界环境进行物质交换。组织液、淋巴的成分和含量与血浆的相近,但又不完全相同,最主要的差别在于血浆中含有较多的蛋白质,而组织液和淋巴中蛋白质含量较少。
【详解】A、尿液不属于内环境,所以其中的枸缘酸盐不属于内环境成分,A错误;
B、药物中的NaCl能维持细胞外液中溶质微粒的数目,有利于维持渗透压平衡 ,B正确;
C、枸缘酸钠是酸碱缓冲剂,有利于维持酸碱平衡,调节内环境pH值,C正确;
D、药物中的葡萄糖经吸收后进入血浆,可进入组织液,进而进入淋巴液,能为淋巴管内细胞提供能量,提升免疫力,D正确。
故选A。
5. 安达卢西亚鸡的性别决定为ZW型,当基因t纯合时可使雄性反转为雌性,而雄性没有该现象。一对正常亲本杂交的子代中雌、雄性比为3:1。下列分析错误的是( )
A. 基因t可能位于Z染色体上
B. 若基因t位于Z、W染色体的同源区段,安达卢西亚鸡群随机交配产生的后代中,雌性最多有4种基因型
C. 若基因t位于常染色体上,杂交子代雌雄性比为5:3,则亲本均为杂合子
D. 无论若基因t位于常染色体上,还是位于Z、W染色体的同源区段,父本一定产生含基因T的配子
【答案】B
【分析】ZW型性别决定的生物中,杂交时基因的行为和染色体的行为一致,在杂合子细胞中,位于一对同源染色体上的等位基因,具有一定的独立性;在减数分裂形成配子的过程中,等位基因会随同源染色体的分开而分离,分别进入两个配子中,独立的随配子遗传给后代。
【详解】AD、若亲本中tt作母本,Tt作父本,二者杂交,子代有1/2的tt雄性会性反转为雌性,子代雌、雄性比为3:1;若亲本为ZtW×ZTZt,子代雌、雄性比也为3:1;若亲本为ZtWT×ZTZt,子代雌、雄性比也为3:1,则基因t可能位于Z染色体上,也可能位于常染色体上,还可能位于Z、W染色体的同源区段上,父本一定产生含基因T的配子,AD正确;
B、若基因t位于Z、W染色体的同源区段,则雌性基因型有正常雌性4种,以及雄性性反转的1种(ZZ),B错误;
C、若亲本为Tt×Tt,子代有1/2的tt雄性会性反转为雌性,子代雌、雄性比为5:3,C正确。
故选B。
6. 为确保实验结果真实可信,实验过程中通常需要遵循对照原则和单一变量等实验原则。下列有关高中生物教材中的实验,叙述正确的是( )
A. “探究植物细胞的吸水和失水”实验,以未发生质壁分离的细胞为空白对照组
B. “比较过氧化氢在不同条件下的分解”实验中,自变量是催化剂的种类
C. “绿叶中光合色素的提取和分离”实验中,用无水乙醇进行色素的提取和分离
D. “探究植物生长调节剂对扦插枝条生根的作用”时,需进行浓度梯度较大的预实验
【答案】D
【分析】对照实验是指在实验中设置比较对象(对照组)的一种科学方法。对照实验分为实验组和对照组。按对照的内容和形式上的不同,通常有以下对照类型:空白对照(指不做任何实验处理的对象组),自身对照(指实验与对照在同一对象上进行,即不另设对照组)、条件对照(指虽给对象施以某种实验处理,但这种处理是作为对照意义的,或者说这种处理不是实验假设所给定的实验变量意义的)、相互对照(指不另设对照组,而是几个实验组相互对比对照)。
【详解】A、“探究植物细胞的吸水和失水”的实验进行了两次自身对照,第一次为发生质壁分离的细胞和正常的细胞(对照组)、第二次为质壁分离复原后的细胞和质壁分离的细胞(对照组),A错误;
B、“比较过氧化氢在不同条件下的分解”实验中,自变量是不同的处理条件,因变量为过氧化氢的分解速率,B错误;
C、“绿叶中光合色素的提取和分离”实验中,用无水乙醇进行色素的提取,层析液进行色素的分离,C错误;
D、“探究植物生长调节剂对扦插枝条生根的作用”时,预实验是在进行科学探究时,在正式实验前先做一个预实验,为进一步的实验摸索条件,进行预实验时,所用植物生长调节剂的浓度梯度要较大,D正确。
故选D。
7. 水稻是我国重要的粮食作物。研究人员为研究土壤的干旱程度对植物光合作用影响的机制,以某水稻品种为材料在自然干旱的条件下进行实验,结果如图1所示,回答下列问题:
(1)该实验选取的水稻幼苗数量较多,理由是___________,由图可知,干旱条件影响植物光合作用速率的机制是___________。
(2)图2表示叶绿体内部的超微结构。研究发现,干旱严重时,细胞内水分亏损还会导致叶绿体超微结构破坏,使得类囊体薄膜上的____________减少,暗反应因缺少_________的供能和供氢而减弱。
(3)为研究干旱对水稻耐热性的影响,科学家将相同的水稻种子分别置于正常条件(CK),单一高温条件(H)和干旱—高温交叉条件(DH,先干旱后高温)下萌发,测定其幼苗叶片的叶绿素含量、净光合速率和气孔导度,结果如图2所示:
叶绿素主要吸收_________光,在层析液中的溶解度_____________(“较高”或“较低”)。据图2中的结果,结合光合作用原理分析,DH组净光合速率降低程度小于H组,推测对水稻进行适度的干旱预处理,可提高水稻的耐热性的原因是___________。
【答案】(1)①. 减小实验误差,增加实验结果的可靠 ②. 在干旱条件下,叶片的气孔导度降低,叶绿体获得的二氧化碳减少,影响光合作用中的暗反应,从而导致大豆的光合作用速率降低
(2)①. 酶和色素 ②. ATP和NADPH
(3)①. 红光和蓝紫光 ②. 较低 ③. 用干旱-高温交叉条件处理时水稻的叶绿素含量及净光合速率、气孔导度下降幅度较H组均较小
【分析】由题意可知,该实验的自变量是干旱胁迫时间,因变量是气孔导度和净光合速率,由图可知,随着干旱胁迫天数的增加,气孔导度和净光合速率下降。
【小问1详解】为了遵循实验设计的平行重复原则,减小实验误差和偶然性因素对实验结果的影响,增加实验结果的可靠性,该实验选取的水稻幼苗数量较多,每个组别都要进行多次重复处理,由图可知,干旱条件影响植物光合作用速率的机制是在干旱条件下,叶片的气孔导度降低,叶绿体获得的二氧化碳减少,影响光合作用中的暗反应,从而导致大豆的光合作用速率降低。
【小问2详解】研究发现,干旱严重时,细胞内水分亏损还会导致叶绿体超微结构破坏,使得类囊体薄膜上的酶和色素减少,暗反应因缺少ATP和NADPH的供能和供氢而减弱。
【小问3详解】叶绿素主要吸收红光和蓝紫光,在滤纸条上离点样点较近,所以在层析液中的溶解度较低。据图2中的结果,结合光合作用原理分析,DH组净光合速率降低程度小于H组,推测对水稻进行适度的干旱预处理,可提高水稻的耐热性的原因是用干旱-高温交叉条件处理时水稻的叶绿素含量及净光合速率、气孔导度下降幅度较H组均较小,说明经干旱处理的水稻对高温环境有了一定的耐受性,对水稻进行适度的干旱预处理,有利于提高水稻的耐热性。
8. 汉代张仲景《伤寒论》中的名方麻杏石甘汤(MXSGD),常用于防治流感,也是新冠疫情防控中使用频次最高的中药方剂之一。为研究麻杏石甘汤防治流感的机制,科研人员以正常小鼠和感染了A'型流感病毒的模型小鼠为材料,分别给予不同的处理,结果如图所示。
回答下列问题:
(1)本实验的自变量是小鼠是否感染A型流感病毒以及________。人体抵御外来流感病毒攻击的第二道防线是________,其体现了免疫系统的________功能。
(2)趋化因子CCL5由免疫细胞分泌,能促使炎症细胞向病灶部位聚集,与流感病毒感染引起的炎症损伤程度呈正相关。CCL5属于免疫系统组成中的________。上图的实验结果显示,麻杏石甘汤________(填“能”或“不能”)有效缓解流感病毒引起的炎症损伤,判断依据是_________。
(3)研究发现,肠道菌群结构与机体的内环境稳态密切相关。肠道菌群失调会破坏肠道黏膜屏障功能,诱导肠上皮细胞过度表达炎症因子,引起炎症反应和肠组织损伤。研究人员继续进行了实验,结果如表所示。处理3天后小鼠肠道菌群属水平相对丰富度
上表的实验结果说明________属的细菌与肠道炎症损伤呈正相关。通过上表结果可以推测,MXSGD缓解流感病毒感染所致的免疫炎症损伤的机制是_________。
【答案】(1)①. 处理时间、药物的种类 ②. 体液中的杀菌物质和吞噬细胞 ③. 防御
(2)①. 免疫活性物质 ②. 能 ③. 与模型组相比 MXSGD治疗后,小鼠体内的趋化因子CCL5的水平显著降低,与奥司他韦组相近,且接近于正常组水平
(3)①. 埃希菌 ②. MXSGD 通过调节小鼠体内的肠道菌群结构,维持肠道黏膜屏障功能,避免肠上皮细胞过度表达炎症因子,从而缓解炎症损伤
【分析】一、免疫系统包括免疫器官、免疫细胞和免疫活性物质。
(1)免疫器官:骨髓、胸腺、脾、淋巴结、扁桃体等;
(2)免疫细胞:吞噬细胞和淋巴细胞;
(3)免疫活性物质:抗体(由浆细胞分泌)、淋巴因子(由T细胞分泌)、溶菌酶等。
二、人体免疫包括非特异性免疫和特异性免疫,非特异性免疫包括第一、二道防线,第一道防线由皮肤和黏膜组成,第二道防线由体液中的杀菌物质和吞噬细胞组成;特异性免疫是人体的第三道防线,由免疫器官、免疫细胞借助于血液循环和淋巴循环组成,包括细胞免疫和体液免疫两种方式。
【小问1详解】为研究MXSGD防治流感的机制,使用了正常小鼠和感染了A型流感病毒的模型小鼠,且注射的药物也不同,不同处理时间后,测定CCL5的含量,故本实验的自变量是小鼠是否感染A型流感病毒、处理时间、药物的种类。人体抵御外来流感病毒攻击的第二道防线是体液中的杀菌物质和吞噬细胞,它们能溶解杀死病原体,体现了免疫系统的防御功能。
【小问2详解】趋化因子CCL5是引起流感的重要炎症因子,能促使炎症细胞向病灶部位聚集,该物质起到免疫作用,故CCL5属于免疫系统组成中的免疫活性物质。CCL5的含量与流感病毒感染引起的炎症损伤程度呈正相关,图1的实验结果显示,与模型组相比 ,MXSGD治疗后,小鼠体内的趋化因子CCL5的水平显著降低,与奥司他韦组相近,且接近于正常组水平,因此麻杏石甘汤能有效缓解流感病毒引起的炎症损伤。
【小问3详解】与正常组+生理盐水组相比,模型组+生理盐水组的粪球菌属、乳杆菌属和普雷沃菌属的细菌相对丰富度更低,与肠道炎症损伤不呈正相关,而埃希菌属的细菌相对丰富度更高,与肠道炎症损伤呈正相关,因此表1的实验结果说明埃希菌属的细菌与肠道炎症损伤呈正相关。上表结果表明,模型组+MXSGD中的肠道菌群结构与正常组+生理盐水基本相同,MXSGD缓解流感病毒感染所致的免疫炎症损伤的机制是MXSGD 通过调节小鼠体内的肠道菌群结构,维持肠道黏膜屏障功能,避免肠上皮细胞过度表达炎症因子,从而缓解炎症损伤。
9. 由于日本福岛排放核废水,日本近来发现了一些“放射鼠”。经研究发现,这些老鼠有的不能繁殖后代,有的不仅体型巨大,且带有的放射性,可能也会使人类处于危险之中。请根据以下不同情况,回答下列有关变异与生物进化的问题:
(1)若不能繁殖后代的“放射鼠”属于染色体变异,那么它们可能是_______变异(可遗传/不可遗传)从观察或对性状影响的角度考虑,染色体变异不同于基因突变之处有_______。
(2)若某“放射鼠”种群中,基因型为AA、Aa和aa的个体依次占30%、60%和10%。若该种群中基因型为aa的个体没有繁殖能力,其他个体间可以随机交配,理论上,下一代中AA:Aa:aa=_______。这是否意味着该种群发生了进化?___________(是/否),理由是_______。
(3)若某只“放射鼠”的显性基因A突变为a,这属于__________突变(答“显性”或“隐性”),这是由于DNA中的碱基对发生了___________。
(4)假设某“放射鼠”种群中雌雄个体数目相等,且种群中只有Aa一种基因型。若该“放射鼠”种群随机交配的实验结果是子一代中有AA和Aa两种基因型,且比例为1:2,则对该结果最合理的解释是__________。根据这一解释,子一代再随机交配,第二代中所有个体的基因型及比例应为___________。
【答案】(1)①. 不可遗传 ②. 染色体变异在显微镜下可以观察到,而基因突变不能
(2)①. 4:4:1 ②. 是 ③. 种群基因频率发生的改变
(3)①. 隐性 ②. 增添、缺失或替换而引起的基因结构的改变
(4)①. 隐性纯合致死效应(或a基因纯合致死或aa致死) ②. AA:Aa=1:1
【分析】(1)基因突变是基因中由于碱基对的增添、缺失或替换而引起的基因结构的改变;染色体变异包括染色体片段的缺失、重复、易位和倒位的染色体结构变异和染色体数目变异,染色体数目变异又分为染色体以染色体组倍数的增加或减少及个别染色体增加或减少。
(2)基因突变包括显性突变和隐性突变,隐性纯合子发生显性突变,一旦出现显性基因就会出现显性性状;显性纯合子发生隐性突变,突变形成的杂合子仍然是显性性状,只有杂合子自交后代才出现隐性性状。
【小问1详解】可遗传变异包括突变和基因重组,突变分为基因突变和染色体变异,若不能繁殖后代,那么它们可能是不可遗传变异,从观察或对性状影响的角度考虑,染色体变异不同于基因突变之处有染色体变异在显微镜下可以观察到,而基因突变不能。
【小问2详解】AA、Aa和aa基因型的个体依次占30%、60%和10%。若该种群中的aa个体没有繁殖能力,则具有繁殖能力的个体中,AA占1/3 ,Aa占2/3 ,因此A的基因频率为1/3 +2/3×1/2 =2/3 ,a的基因频率为1/3 ,据遗传平衡定律,其他个体间可以随机交配,后代中AA的频率2/3 ×2/3 ,Aa为2×1/3 ×2/3 ,aa为1/3 ×1/3 ,下一代中AA:Aa:aa=4:4:1,A的基因频率为3/4,a的基因频率为1/4,种群基因频率发生的改变,意味着该种群发生了进化。
【小问3详解】若某只“放射鼠”的显性基因A突变为a,这属于隐性突变,这是由于DNA中的碱基对发生了增添、缺失或替换而引起的基因结构的改变。
【小问4详解】假设某“放射鼠”种群中雌雄个体数目相等,且种群中只有Aa一种基因型,若该种群随机交配的实验结果是子一代中只有AA和Aa两种基因型,且比例为1:2,说明存在隐性纯合致死效应(或a基因纯合致死或aa致死)。根据这一解释,第一代中产生的配子的基因型及比例关系是A:a=2:1,第一代再随机交配,第二代中AA的概率为2/3×2/3=4/9,Aa的概率为2×1/3×2/3=4/9 ,所以第二代中所有个体的基因型及比例应为AA:Aa=1:1。
10. 小龙虾原名克氏螯虾,1929年引入中国,主要以水底的有机碎屑为食,也捕食水生小动物。某地科研人员尝试以小龙虾改善当地湖泊水体“富营养化”现象,设计了不同小龙虾密度的实验,以研究小龙虾对富营养化水体的改善效果,结果如图所示(注:TN、TP分别表示水体总氮和总磷量)。回答下列问题:
(1)生态平衡是指生态系统的_________处于相对稳定的一种状态,工厂排污和生活污水使该湖泊生态失衡的原因是________(从生态系统的稳定性角度分析)。
(2)水体出现富营养化后,蓝细菌和________等生物大量繁殖形成水华现象,调查蓝细菌的种群密度可以采用________的方法。
(3)小龙虾在生态系统成分中属于_________,据图分析,可以得出的结论是________。
(4)治理后,该湖泊水质得以恢复,水清鱼肥,不仅能涵养水源,还为渔民带来了可观的经济收入,这体现了生态系统的________价值。
(5)下表表示能量流经第二和第三营养级的情况(表中数值代表能量,单位kJ),表中①的数值为_________kJ,该生态系统各营养级呼吸作用散失的能量及分解者通过分解作用散失的能量之和__________(填“大于”或“等于”或“小”)输入该生态系统的总能量。
【答案】(1)①. 结构和功能 ②. 生态系统的自我调节能力有限,当外界干扰因素的强度超过一定限度时,生态系统的稳定性急剧下降,生态平衡就会遭到严重的破坏
(2)①. 藻类 ②. 抽样检测法
(3)①. 消费者和分解者 ②. 小龙虾可以抑制藻类的生长繁殖,且抑制效果与下龙虾的密度成正相关
(4)直接和间接
(5)①. 887.3 ②. 大于
【分析】生态系统稳定性即为生态系统所具有的保持或恢复自身结构和功能相对稳定的能力。主要通过反馈调节来完成,不同生态系统的自我调节能力不同。
【小问1详解】生态平衡是指生态系统的结构和功能处于相对稳定的一种状态,处于生态平衡的生态系统应具有结构平衡、功能平衡和收支平衡等特征。生态失衡的原因是因为生态系统的自我调节能力有限,当外界干扰因素的强度超过一定限度时,生态系统的稳定性急剧下降,生态平衡就会遭到严重的破坏。
【小问2详解】水体出现富营养化后,蓝细菌和绿藻等藻类生物大量繁殖形成水华现象;蓝细菌体积微小,调查种群密度需采用抽样检测法。
【小问3详解】小龙虾主要以水底的有机碎屑为食,也捕食水生小动物,因此小龙虾在生态系统成分中属于分解者和消费者。由图分析可知,与对照组相比,小龙虾组的TN和TP含量均降低,且小龙虾密度越高,TN和TP越低,据此可以得出:小龙虾可以抑制藻类的生长繁殖,且抑制效果与小龙虾的密度成正相关。
【小问4详解】治理后,该湖泊水质得以恢复,水清鱼肥,能涵养水源,体现了间接价值,还为渔民带来了可观的经济收入,这体现了生态系统的直接价值。
【小问5详解】能量流动过程中,同化量=用于生长发育繁殖的能量+呼吸作用散失量=(流入分解者的能量+未利用的能量+流向下一营养级的能量)+呼吸作用散失的能量,则图中数据关系为①+248.7=(361+33.1+139+354.2)+248.7,可推知①=887.3kJ;输入该生态系统的总能量是生产者所固定的太阳能,大于该生态系统各营养级的呼吸作用散失的能量及分解者通过分解作用散失的能量之和。
【生物——选修1生物技术实践】11. 为确定某致病细菌对不同抗生素的敏感性,研究人员设置了四组实验:分别将含有A、B、C、D四种抗生素(含量相同)的滤纸片均匀置于同一平板上的不同位置,放在培养箱中培养一定时间后,观察其透明圈的大小,实验结果如下表。回答下列问题:
(1)微生物的培养都需要提供水、__________和无机盐,缺一不可。在微生物培养过程中,获得纯净培养物的关键是防止杂菌污染,用平板培养细菌时一般需要将平板倒置,其原因是__________.
(2)若配制的培养基可以促进某一种微生物生长而抑制其他微生物生长,则该培养基被称为__________培养基。
(3)实验需使用涂布器接种,接种前涂布器的灭菌方法为__________。该实验中,宜使用__________方法接种细菌,在培养和接种细菌时要特别注意进行无菌操作,接种时需在__________进行操作。
(4)根据实验结果,为达到抗菌目的,最好应选用抗生素种类为__________;在排除杂菌污染的情况下,第4组实验说明细菌对抗生素D产生了__________。
(5)该实验还缺少一组空白对照,请尝试补充:___________。
【答案】(1)①. 碳源、氮源 ②. 防止冷凝水污染培养基
(2)选择
(3)①.灼烧灭菌 ②. 稀释涂布平板 ③. 酒精灯火焰附近
(4)①. 抗生素A ②. 耐药性(抗药性)
(5)增加一组不含抗生素的滤纸片进行的实验
【分析】题意分析,根据表格内容可知,使用抗生素A时,滤纸片周围出现了透明圈,且透明圈最大,故抗生素A的抗菌效果最好。为了增强本实验的说服力,本实验应增加一组不含抗生素的滤纸片进行的实验作为空白对照组,以排除滤纸片本身对实验结果的影响。
【小问1详解】微生物的培养都需要提供水、碳源、氮源和无机盐,缺一不可。在微生物培养过程中,获得纯净培养物的关键是防止外来杂菌的入侵(杂菌污染),为了防止培养皿盖上的冷凝水滴落到培养基上污染培养基,用平板培养细菌时一般需要将平板倒置。
【小问2详解】若配制的培养基可以促进某一种微生物生长而抑制其他微生物生长,则该培养基被称为选择培养基。
【小问3详解】实验需使用涂布器接种,接种前涂布器的灭菌方法为灼烧灭菌,该实验中宜使用稀释涂布平板法方法接种细菌,在培养和接种细菌时要特别注意进行无菌操作,接种时需在酒精度火焰附近进行操作。
【小问4详解】根据表格可知,使用抗生素A时,滤纸片周围出现了透明圈,且透明圈最大,故为了达到良好的抗菌效果,最好应选用抗生素A;在排除杂菌污染的情况下,第4组的透明圈中出现了一个菌落,说明细菌对抗生素D产生了耐药性(抗药性)。
【小问5详解】该实验还缺少一组空白对照实验,应增加一组不含抗生素的滤纸片进行的实验,以排除滤纸片本身对实验结果的影响,这样可以增强实验的说服力。
【生物——选修3:现代生物科技专题】12. “中天杨”是由我国科学家采用生物转基因技术,历经8年时间培育成功的抗盐碱、耐干旱的杨树新品种。该品种以八里庄杨为实验材料,经转mtl-D基因培育获得。如图为培育“中天杨”的操作流程,①~⑥表示操作过程,该过程中可能用到的限制酶如表所示。回答下列问题。
注:Ti质粒中的Tetr为四环素抗性基因,Ampr为氨苄青霉素抗性基因。
(1)与杂交育种相比,基因工程育种的优点有____________(填序号)。
①操作方法简便②目的性强,能定向改造生物性状③育种周期短④不受生殖隔离限制,能克服远缘杂交不亲和障碍⑤安全性高,对生态没有威胁
(2)过程①需要的酶是____________。PCR的原理是___________。
(3)采用PCR技术扩增目的基因时,在PCR反应体系中需加入引物,设计引物的前提是___________,若目的基因扩增3代,则共用引物___________个。
(4)培育转基因杨树的核心工作是___________,在进行该工作时,应在mtl-D基因的两侧添加限制酶___________的识别序列。
(5)图中设计细胞工程的技术手段是___________,其原理是___________。为了确认目的基因在植物细胞中是否成功表达,从分子水平通常使用___________法进行检测。
【答案】(1)②③④
(2)①. 逆转录酶和耐高温的DNA聚合酶 ②. DNA双链复制
(3)①. 要有一段已知的目的基因的核苷酸序列 ②. 14
(4)①. 基因表达载体的构建 ②. Xba Ⅰ、Bcl Ⅰ
(5)①. 植物组织培养 ②. 植物细胞具有全能性 ③. 抗原-抗体杂交
【分析】基因工程的基本操作步骤主要包括四步:①目的基因的获取;②基因表达载体的构建;③将目的基因导入受体细胞;④目的基因的检测与表达。其中,基因表达载体的构建是基因工程的核心。
【小问1详解】与杂交育种相比,基因工程育种的操作方法较复杂,容易造成基因污染进而对生态产生威胁,但基因工程育种的目的性强,能定向改变生物性状,且育种周期短,不受生殖隔离限制,能克服远缘杂交不亲和障碍,②③④正确,①⑤错误。
故选②③④。
【小问2详解】过程①以RNA为模板合成DNA并进行PCR,该过程需要逆转录酶和耐高温的DNA聚合酶。PCR的原理是DNA双链复制。
【小问3详解】在PCR反应体系中需加入引物,设计引物的前提是要有一段已知的目的基因的核苷酸序列,若目的基因扩增3代,则共用引物2×23-2=14个。
【小问4详解】基因表达载体的构建是基因工程的核心工作,在进行基因表达载体的构建时,应选择两种限制酶切割目的基因和Ti质粒,在mtl-D基因的两侧添加限制酶Xba Ⅰ、Bcl Ⅰ的识别序列,而不选用Sau3A I,因为其切割的是平末端。
【小问5详解】图中设计细胞工程的技术手段是植物组织培养,其原理是植物细胞具有全能性。为了确认目的基因在植物细胞中是否成功表达为蛋白质,通常用抗原-抗体杂交法从分子水平进行检测。
组别
粪球菌属
埃希菌属
乳杆菌属
普雷沃菌属
正常组+生理盐水
1.11
0.03
1.90
10.97
模型组+生理盐水
0.29
12.59
0.33
2.95
模型组+奥司他韦
0.96
0.01
3.00
3.82
模型组+MXSGD
1.11
0.02
1.10
10.51
用于生长发育繁殖的能量
呼吸作用散失量
流入分解者
未利用
第二营养级
①
248.7
361
33.1
第三营养级
139
354.2
86.6
10.5
实验组别
实验结果
抗生素种类
1
A
滤纸片周围出现透明圈
2
B
滤纸片周围没有出现透明
3
C
滤纸片周围的透明圈比含A的小
4
D
滤纸片周围的透明圈也比含A的小,且透明圈中出现了一个菌落
限制酶
BclI
EcRI
XbaI
Sau3AI
BamHI
切割位点
T↓GATCA
G↓AATTC
T↓CTAGA
↓GATC
G↓GATCC
相关试卷
这是一份2024届陕西省西安市新城区高三下学期教学质量检测生物试题(三)(解析版),共15页。
这是一份[生物]2024届陕西省西安市新城区高三下学期教学质量检测试题(三)(解析版),共15页。
这是一份生物丨金太阳陕西省2025届高三7月期末教学质量检测生物试卷及答案,共7页。

