天津市2024年中考真题化学试卷
展开
这是一份天津市2024年中考真题化学试卷,共12页。试卷主要包含了第II卷两部分等内容,欢迎下载使用。
本试卷分为第I卷(选择题)、第II卷(非选择题)两部分。第I卷为第1页至第3页,第II卷为第4页至第8页。试卷满分100分。
答卷前,请务必将自己的姓名、考生号、考点校、考场号、座位号填写在“答题卡”上,并在规定位置粘贴考试用条形码。答题时,务必将答案涂写在“答题卡”上,答案答在试卷上无效。考试结束后,将本试卷和“答题卡”一并交回。
祝你考试顺利!
第I卷
注意事项:
1.每题选出答案后,用2B铅笔把“答题卡”上对应题目的答案标号的信息点涂黑。
如需改动,用橡皮擦干净后,再选涂其他答案标号的信息点。
2.本卷共15题,共30分。
3.可能用到的相对原子质量:H-1 C-12 N-14 O-16 S-32 Ni-59 Cu-64
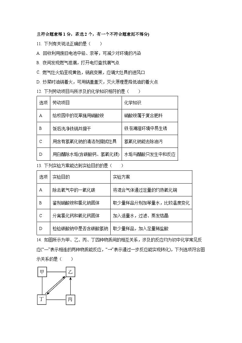
一、选择题(本大题共10小题,每小题2分,共20分。每小题给出的四个选项中,只有一个最符合题意)
1. 下列变化属于化学变化的是( )
A. 粮食酿酒B. 汽油挥发
C. 石蜡熔化D. 玻璃破碎
2. 地壳中含量最多的金属元素是( )
A. 氧B. 硅
C. 铝D. 铁
3. “加铁酱油”中的“铁”指的是( )
A. 原子B. 分子
C. 元素D. 单质
4. 下列食物的近似pH分别是:苹果为2.9~3.3,蕃茄为4.0~5.0,牛奶为6.3~6.6,玉米粥为6.8~8.0。胃酸过多的人空腹时最适宜吃的食物是( )
A. 苹果B. 蕃茄
C. 牛奶D. 玉米粥
5. 下列食物富含糖类的是( )
A. 大米B. 菠菜C. 鸡蛋D. 花生油
6. 下列图示中,实验操作正确的是( )
A. 二氧化碳的验满 B. 取用粉末药品
C. 读取液体体积 D. 加热液体
7. 碳元素和氧元素最本质的区别是( )
A. 质子数不同B. 中子数不同
C. 相对原子质量不同D. 中子数和核外电子数之和不同
8. 分类是学习化学的重要方法,下列物质的分类不正确的是( )
A. 空气属于混合物B. 葡萄糖属于有机物
C. 水属于氧化物D. 碳酸钠属于碱
9. 下列对实验现象的描述正确的是( )
A. 红磷在空气中燃烧,产生大量白雾
B. 硫在空气中燃烧,发出蓝紫色火焰
C. 木炭在空气中充分燃烧,生成二氧化碳
D. 过氧化氢溶液中加入二氧化锰,迅速产生大量气泡
10. 尿素[CO(NH2)2]是农业生产中常用的化肥,工业上制备尿素的化学方程式为。下列说法正确的是( )
A. NH3中N的化合价为+3价
B. 尿素中氮元素质量分数为23.3%
C. 参加反应的NH3和CO2质量比为17:22
D. 尿素中碳元素与氮元素的质量比为6:7
二、选择题(本大题共5小题,每小题2分,共10分。每小题给出的四个选项中,有1~2个符合题意。只有一个选项符合题意的,多选不得分;有2个选项符合题意的,只选一个且符合题意得1分,若选2个,有一个不符合题意则不得分)
11. 下列有关说法正确的是( )
A. 回收利用废旧电池中铅、汞等,可减少对环境的污染
B. 夜间发现燃气泄漏,打开电灯查找漏气点
C. 燃气灶火焰呈现黄色,锅底变黑,应调大灶具的进风口
D. 炒菜时油锅着火,可用锅盖盖灭,灭火原理是降低油的着火点
12. 下列劳动项目与所涉及的化学知识相符的是( )
13. 下列实验方案能达到实验目的的是( )
14. 如图所示为甲、乙、丙、丁四种物质间的相互关系,涉及的反应均为初中化学常见反应(“—”表示相连的两种物质能反应,“→”表示通过一步反应能实现转化),下列选项符合图示关系的是( )
15. 2023年亚运会的主火炬采用废碳再生的“绿色零碳甲醇”作为燃料,生成甲醇的化学方程式为。实验小组将一定质量的甲醇与5.6g氧气混合于密闭容器内,在一定条件下反应物完全耗尽,生成一氧化碳和二氧化碳混合气5.1g,同时生成水。下列说法正确的是( )
A. 生成8t甲醇,理论上可以吸收二氧化碳的质量为11t
B. 密闭容器中生成一氧化碳的质量为1.4g
C. 密闭容器中参加反应的甲醇与生成的二氧化碳质量比为10:11
D. 密闭容器中一氧化碳全部转化为二氧化碳,还需要0.2g氧气
第II卷
三、填空题(本大题共3小题,共19分)
16. 化学在生产、生活中有着广泛应用。现有①氧气②石墨③氖气④干冰⑤氢氧化钙⑥氯化钠,选择适当的物质填空(填序号)。
(1)可用于人工降雨的是______。
(2)可用作干电池电极的是______。
(3)可用于制造电光源的是______。
(4)可供给人类呼吸的是______。
(5)可用作厨房调味品的是______。
(6)可用于配制波尔多液的是______。
17. 在宏观、微观和符号之间建立联系是学习化学的重要思维方式。
(1)从微观角度分析,氧气是由______构成(填“氧分子”或“氧原子”)。
(2)下列对现象的解释不正确的是______(填序号)。
(3)金属锂可用于制造电池。锂元素常见化合价为+1价,其在元素周期表中的部分信息如图所示,由此可知:
①锂的原子序数为______。
②锂和氧两种元素形成化合物的化学式为______。
(4)汽车尾气中的有害气体甲和乙在催化剂的作用下反应生成丙和丁,能减轻空气污染。甲、乙、丙、丁四种物质的分子示意图如图,该反应的化学方程式为______。
18. 2024年“中国水周”活动主题为“精打细算用好水资源,从严从细管好水资源”。
(1)下列做法符合“中国水周”活动主题的是______(填序号)。
A. 实验室中的废液直接倒入下水道
B. 农业上以喷灌或滴灌形式浇灌
(2)如图为电解水的实验示意图。
①在电解器玻璃管中加满水。通电,观察到玻璃管中有气泡冒出,一段时间后,a、b管内气体体积比约______。
②切断电源,用燃着的木条分别检验两个玻璃管中的气体,观察到______(填“a”或“b”)中气体使木条燃烧更旺。
③写出电解水的化学方程式______。
(3)某新能源汽车以氢气为燃料,使用1kg氢气平均可行驶150km。若通过电解水产生氢气,54kg水分解产生的氢气理论上可供这辆汽车行驶______km。
四、简答题(本大题共3小题,共18分)
19. 写出下列反应的化学方程式。
(1)一氧化碳在空气中燃烧______。
(2)高锰酸钾在加热条件下分解______。
(3)硫酸铜溶液与氯化钡溶液反应______。
20. 溶液与人类的生产、生活密切相关。
(1)下列物质分别放入水中,能形成溶液的是______(填序号)。
A. 食盐B. 面粉C. 泥沙
(2)氯化铵和硝酸钾在不同温度时的溶解度如表。
①10℃时,氯化铵的溶解度为______g。
②20℃时,将20g氯化铵加入到100g水中,充分搅拌后所得溶液为______溶液(填“饱和”或“不饱和”)。
③60℃时,将60g硝酸钾溶于50g水中,充分溶解后,所得溶液的质量为______g。
④将60℃相同质量的氯化铵饱和溶液和硝酸钾饱和溶液分别降温至20℃时,析出晶体的质量:氯化铵______硝酸钾(填“大于”、“等于”或“小于”)。
⑤20℃时,向50g质量分数为12%的硝酸钾溶液中加入5g硝酸钾固体,完全溶解,所得溶液中溶质的质量分数为______。
21. 金属材料在生产、生活中具有广泛的用途。
(1)“天津之眼”摩天轮的轿厢使用铝合金材料,利用铝合金的性质是______(填序号)。
A. 良好的导电、导热性
B. 密度小且抗腐蚀性强
(2)工业上炼铁原理是利用一氧化碳与氧化铁在高温下反应,该反应的化学方程式为______。
(3)“乌铜走银”是我国特有的铜制工艺技术,迄今已有300余年的历史。该工艺的废料经初步处理后可得到硝酸银和硝酸铜的混合溶液,向其中加入一定量的金属锌,充分反应后过滤,得到滤渣和滤液。向滤渣中滴加稀盐酸,有气泡产生,则滤液中含有的溶质为______(填化学式)。
(4)我国神舟载人飞船上的天线使用了钛镍合金,其中镍(Ni)和铁的金属活动性相近,该元素常见的化合价为+2价。将8g镍加入到一定量的硫酸铜溶液中,充分反应后过滤,得到金属混合物8.5g,则该混合物中铜的质量为______g。
五、实验题(本大题共3小题,共23分)
22. 化学是一门以实验为基础的科学。
(1)根据如图所示实验装置回答。
①写出仪器a的名称:______。
②实验室用加热高锰酸钾的方法制取并收集氧气,选用______装置(填序号)。
③实验室用大理石和稀盐酸制取并收集二氧化碳,选用______装置(填序号),其反应的化学方程式为______。
(2)用制得的气体进行相关性质实验。
①铁丝在氧气中燃烧,集气瓶中预留少量水的目的是防止集气瓶______。
②将二氧化碳通入足量澄清石灰水中,发生反应的化学方程式为______。
(3)在农业生产上常需要用质量分数16%的氯化钠溶液选种。在实验室中配制100g质量分数为16%的氯化钠溶液。
①配制过程的操作如图所示,正确的操作顺序是______(填序号)。
A.caedb B.ceadb C.dbeca
②配制该溶液,需要水的质量为______g。
23. 如图所示,在白色点滴板上进行酸、碱、盐性质的实验。
完成以下实验报告:
24. 环境保护、能源利用和新材料使用被人们广泛关注。
(1)目前,人们使用的燃料大多来自化石燃料,如煤、石油和天然气等。化石燃料属于______能源(填“可再生”或“不可再生”)。
(2)近日,国务院颁布《2024—2025年节能减碳行动方案》。生产、生活中有以下做法:①发展绿色公共交通②开发太阳能、风能等能源③植树造林④发展火力发电。下列选项符合节能减碳的是______(填序号)。
A. ①②③B. ②③④C. ①②③④
(3)含有氮化硅(Si3N4)的高温结构陶瓷用于火箭发动机。二氧化硅(SiO2)、碳单质和氮气在高温条件下反应生成氮化硅和一氧化碳,该反应的化学方程式为______。
(4)2023年,我国首次掺氢天然气管道燃爆试验成功,掺氢天然气能改善天然气的品质。某掺氢天然气(假设该混合气仅含CH4和H2)中氢元素的质量分数为40%,则混合气体充分燃烧后生成CO2和H2O的质量比为______(填最简比)。
六、计算题(本大题共2小题,共10分)
25. 蛋白质由甘氨酸(C2H5O2N)等多种氨基酸构成。计算:
(1)甘氨酸由______种元素组成(写数值)。
(2)一个甘氨酸分子中含有______个原子。
(3)75g甘氨酸中含有氮元素的质量为______g。
26. 烧杯中盛有金属铜和氧化铜的固体粉末10g,其中氧元素的质量分数为16%,向烧杯中加入140g一定溶质质量分数的稀硫酸,恰好完全反应得到硫酸铜溶液。计算:
(1)原固体粉末中金属铜的质量。
(2)所得溶液中溶质的质量分数(结果精确到0.1%)。
(3)若用60%的硫酸(密度为1.5g/cm3)配制上述所用140g一定溶质质量分数的稀硫酸,需要60%的硫酸多少毫升(1cm3=1mL;结果精确到0.1)。
参考答案
一、选择题(本大题共10小题,每小题2分,共20分。每小题给出的四个选项中,只有一个最符合题意)
1. A 2. C 3. C 4. D 5. A 6. B 7. A
8. D 9. D 10. C
二、选择题(本大题共5小题,每小题2分,共10分。每小题给出的四个选项中,有1~2个符合题意。只有一个选项符合题意的,多选不得分;有2个选项符合题意的,只选一个且符合题意得1分,若选2个,有一个不符合题意则不得分)
11. AC 12. BC 13. B 14. D 15. AC
第II卷
三、填空题(本大题共3小题,共19分)
16. (1)④ (2)②
(3)③ (4)①
(5)⑥ (6)⑤
17. (1)氧分子
(2)C
(3)①. 3 ②. Li2O
(4)
18. (1)B
(2)①. 2:1 ②. b ③.
(3)900
四、简答题(本大题共3小题,共18分)
19. (1)
(2)
(3)CuSO4+BaCl2=BaSO4↓+CuCl2
20. (1)A (2)① 33.3 ②. 不饱和 ③. 105 ④. 小于 ⑤. 20%
21. (1)B (2)Fe2O3+3CO2Fe+3CO2
(3)Zn(NO3)2 (4)6.4
五、实验题(本大题共3小题,共23分)
22. (1)①. 试管 ②. B ③. A ④.
(2)①. 炸裂 ②.
(3)①. B ②. 84
23. ①. ②. ③. 溶液由紫色变为蓝色 ④. Cu(OH)2 ⑤. 复分解反应
24. (1)不可再生
(2)A
(3)
(4)11:18
六、计算题(本大题共2小题,共10分)
25. (1)4 (2)10 (3)14
26. (1)烧杯中盛有金属铜和氧化铜的固体粉末10g,其中氧元素的质量分数为16%,氧元素的质量= ,氧化铜的质量= ,
原固体粉末中金属铜的质量:10g-8g=2g
答:原固体粉末中金属铜的质量2g。
(2)设生成硫酸铜的质量为,硫酸的质量为
所得溶液的质量:8g+140g=148g
所得溶液中溶质的质量分数:
答:所得溶液中溶质的质量分数10.8%。
(3)需要60%的硫酸的体积=(9.8g÷60%)÷1.5g/cm3=10.9cm3=10.9mL
答:需要60%的硫酸10.9mL。
选项
劳动项目
化学知识
A
给校园中的花草施用硝酸铵
硝酸铵属于复合肥料
B
饭后洗净铁锅并擦干
铁潮湿环境中易生锈
C
用含有氢氧化钠的清洁剂擦拭灶具
氢氧化钠能去除油污
D
用白醋除水垢(含碳酸钙、氢氧化镁)
水垢与醋酸只发生中和反应
选项
实验目的
实验方案
A
除去氧气中的一氧化碳
将混合气体通过足量的灼热氧化铜
B
鉴别硝酸铵和氯化钠固体
取少量样品分别加等量水,比较温度变化
C
分离氯化钙和氧化钙固体
加入适量水,过滤、蒸发结晶
D
检验碳酸钠中是否含碳酸氢钠
取少量样品,加入足量稀盐酸
选项
甲
乙
丙
丁
A
CuO
H2
H2SO4
Mg
B
HCl
Fe
Fe3O4
O2
C
O2
CO
CO2
C
D
Ca(OH)2
CO2
Na2CO3
HCl
选项
A
B
C
现象
端午时节,粽叶飘香
酒精燃烧,水不燃烧
热水使变瘪的乒乓球复原
解释
分子总是在不断运动
分子不同,化学性质不同
受热后分子体积变大
甲
乙
丙
丁
温度/℃
10
20
30
40
50
60
70
溶解度/g
NH4Cl
33.3
37.2
41.4
45.8
50.4
55.2
60.2
KNO3
20.9
31.6
45.8
63.9
85.5
110
138
目的
操作
现象
分析或解释
探究酸的化学性质
向A中滴加盐酸
粉末逐渐溶解,
形成黄色溶液
盐酸与氧化铁反应
向B中滴加盐酸
产生气泡
B中的化学方程式为______
向C中滴加稀硫酸
溶液红色褪去
C中的化学方程式为______
探究碱的
化学性质
向D中滴加氢氧化钠溶液
D中的现象为______
可溶性碱与指示剂作用
向E中滴加氢氧化钠溶液
产生蓝色沉淀
蓝色沉淀的化学式为______
探究盐的
化学性质
向F中滴加氯化钙溶液
溶液变浑浊
两种物质发生反应的反应类型为______
相关试卷
这是一份[化学]天津市2024年中考真题化学试卷,共6页。试卷主要包含了填写答题卡的内容用2B铅笔填写,提前 xx 分钟收取答题卡等内容,欢迎下载使用。
这是一份2024年天津市中考真题化学试卷和答案,共10页。
这是一份2022年天津市中考化学真题,共11页。试卷主要包含了单选题,多选题,填空题,推断题,实验题,计算题等内容,欢迎下载使用。

