四川省眉山市东坡区22级2023-2024学年高二下学期6月期末联合考试生物试卷(解析版)
展开(本试卷满分100分,答题时间75分钟)
一、单项选择题(本题共30小题,每小题2分,共60分。在每个小题给出的四个选项中,只有一项符合题目要求。)
1. 接种环、培养皿、培养基、实验操作者的双手所采用的灭菌、消毒方法依次是( )
① 煮沸消毒法 ②灼烧灭菌 ③干热灭菌 ④化学药剂消毒 ⑤高压蒸汽灭菌
A. ①②③⑤B. ②③⑤④C. ②③④⑤D. ①②⑤④
【答案】B
【分析】使用强烈的理化因素杀死物体内外一切微生物的细胞、芽孢和孢子的过程称为灭菌,常用的方法有灼烧灭菌(主要适用于金属接种工具)、干热灭菌(主要适用于需要保持干燥的玻璃器具)和高压蒸汽灭菌(主要适用于培养基的灭菌)。消毒是指用较为温和的物理或化学方法仅杀死物体体表或内部的一部分微生物的过程。常用的方法有煮沸消毒法、巴氏消毒法、紫外线或化学药物消毒法等。
【详解】根据分析,接种环可用灼烧灭菌达到迅速彻底的灭菌效果;培养皿能耐高温,需用干热灭菌;培养基用高压蒸汽灭菌;实际操作者的双手用化学药剂进行消毒,用酒精擦拭双手。
故选B。
2. 关于“克隆羊”的叙述合理的是( )
A. “克隆羊”的培育过程用到了体外受精、胚胎移植等技术
B. “克隆羊”的遗传物质只来自于一个亲本
C. “克隆羊”的培育过程属于有性生殖
D. “克隆羊”的培育需要用到减数第二次分裂中期的卵母细胞
【答案】D
【分析】克隆羊是通过核移植、早期胚胎培养、胚胎移植等技术形成的,属于无性生殖,其核基因来自供核亲本,而细胞质基因来自受体卵母细胞。
【详解】A、“克隆羊”的培育过程用到了核移植技术,而没有用到体外受精技术,A错误;
B、“克隆羊”的核基因来自供核亲本,而细胞质基因来自受体卵母细胞,B错误;
C、“克隆羊”的培育过程属于无性生殖,C错误;
D、“克隆羊”的培育用到的受体细胞为减数第二次分裂中期的卵母细胞,D正确。
故选D。
3. 关于腐乳发酵的原理叙述不正确的是( )
A. 多种微生物参与了腐乳发酵
B. 起主要作用的酶是蛋白酶,脂肪酶
C. 发酵过程中蛋白质分解为多肽和氨基酸
D. 发酵过程中毛霉和根霉为互利共生关系
【答案】D
【分析】酿造腐乳的主要生产工序是将豆腐进行前期发酵和后期发酵。前期发酵所发生的主要变化是毛霉在豆腐(白坯)上的生长,发酵的温度为15~18℃,一是使豆腐表面有一层菌膜包住,形成腐乳的“体”;二是毛霉分泌以蛋白酶为主的各种酶,有利于豆腐所含有的蛋白质水解为各种氨基酸.后期发酵主要是酶与微生物协同参与生化反应的过程。通过腌制并配入各种辅料(红曲、面曲、酒酿),使蛋白酶作用缓慢,促进其他生化反应,生成腐乳的香气。
【详解】A、参与豆腐发酵的微生物有青霉、酵母、曲霉、毛霉等多种,其中起主要作用的是毛霉,A正确;
B、腐乳制作时起作用的主要是毛霉中的蛋白酶和脂肪酶等,B正确;
C、毛霉、酵母菌等多种微生物分泌的蛋白酶能将蛋白质分解成小分子的肽和氨基酸,脂肪酶可将脂肪分解成甘油和脂肪酸,C正确;
D、腐乳发酵过程中,有很多微生物的参与,如青霉、酵母、曲霉、毛霉和根霉等,他们之间是竞争的关系,D错误。
故选D。
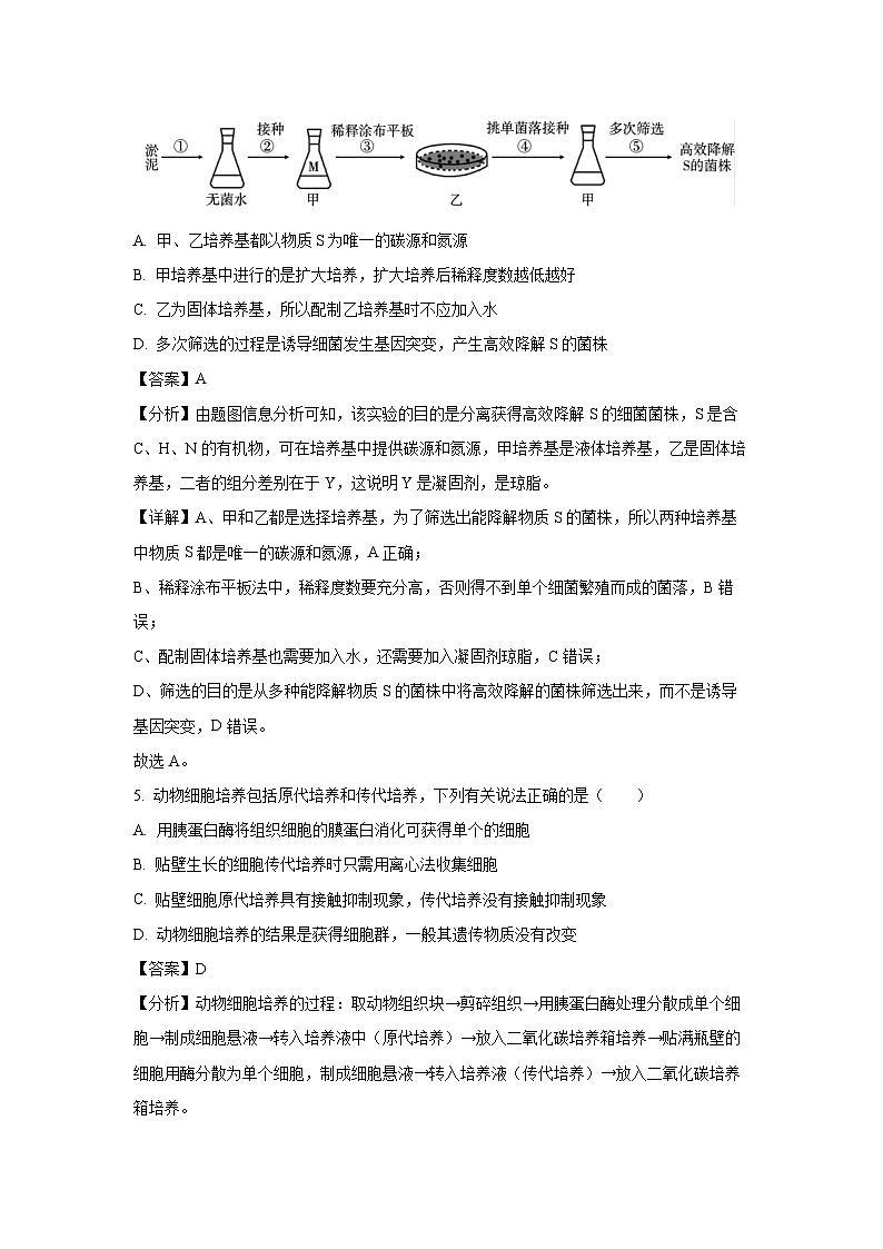
4. 某种物质S(一种含有C、H、N的有机物)难以降解,会对环境造成污染,只有某些细菌能降解S。研究人员按照图所示流程从淤泥中分离得到能高效降解S的细菌菌株。实验过程中需要甲、乙两种培养基,甲的组分为无机盐、水和S,乙的组分为无机盐、水、S和Y。下列相关叙述正确的是( )
A. 甲、乙培养基都以物质S为唯一的碳源和氮源
B. 甲培养基中进行的是扩大培养,扩大培养后稀释度数越低越好
C. 乙为固体培养基,所以配制乙培养基时不应加入水
D. 多次筛选的过程是诱导细菌发生基因突变,产生高效降解S的菌株
【答案】A
【分析】由题图信息分析可知,该实验的目的是分离获得高效降解S的细菌菌株,S是含C、H、N的有机物,可在培养基中提供碳源和氮源,甲培养基是液体培养基,乙是固体培养基,二者的组分差别在于Y,这说明Y是凝固剂,是琼脂。
【详解】A、甲和乙都是选择培养基,为了筛选出能降解物质S的菌株,所以两种培养基中物质S都是唯一的碳源和氮源,A正确;
B、稀释涂布平板法中,稀释度数要充分高,否则得不到单个细菌繁殖而成的菌落,B错误;
C、配制固体培养基也需要加入水,还需要加入凝固剂琼脂,C错误;
D、筛选的目的是从多种能降解物质S的菌株中将高效降解的菌株筛选出来,而不是诱导基因突变,D错误。
故选A。
5. 动物细胞培养包括原代培养和传代培养,下列有关说法正确的是( )
A. 用胰蛋白酶将组织细胞的膜蛋白消化可获得单个的细胞
B. 贴壁生长的细胞传代培养时只需用离心法收集细胞
C. 贴壁细胞原代培养具有接触抑制现象,传代培养没有接触抑制现象
D. 动物细胞培养的结果是获得细胞群,一般其遗传物质没有改变
【答案】D
【分析】动物细胞培养的过程:取动物组织块→剪碎组织→用胰蛋白酶处理分散成单个细胞→制成细胞悬液→转入培养液中(原代培养)→放入二氧化碳培养箱培养→贴满瓶壁的细胞用酶分散为单个细胞,制成细胞悬液→转入培养液(传代培养)→放入二氧化碳培养箱培养。
培养条件:(1)无菌、无毒的环境:①消毒、灭菌;②添加一定量的抗生素;③定期更换培养液,以清除代谢废物。(2)营养物质:糖、氨基酸、促生长因子、无机盐、微量元素等,还需加入血清、血浆等天然物质。(3)温度和pH。(4)气体环境:95%空气(细胞代谢必需的)和5%的CO2(维持培养液的pH值)。
【详解】A、胰蛋白酶可以将动物组织细胞之间相连的蛋白质水解掉,细胞彼此分离,就形成一个个的单个细胞,A错误;
B、贴壁生长的细胞传代培养时需先用胰蛋白酶处理,再用离心法收集细胞,B错误;
C、贴壁细胞在传代培养和原代培养中均存在接触抑制现象,C错误;
D、动物细胞培养利用的原理是细胞增殖,结果是获得细胞群,一般其遗传物质没有改变,D正确。
故选D。
6. 下列关于植物体细胞杂交技术的描述不正确的是( )
A. 可用物理法和化学法诱导原生质体融合
B. 不需要考虑亲本间的生殖隔离问题
C. 此技术没有利用植物细胞的全能性
D. 此技术可获得“番茄一马铃薯”植株
【答案】C
【分析】植物体细胞杂交技术的过程:取植物甲和植物乙的体细胞,先用纤维素酶和果胶酶去除细胞壁,获得具有活力的原生质体甲、原生质体乙,再用化学诱导剂聚乙二醇诱导融合形成杂种细胞;最后借助植物组织培养技术,让杂种细胞先经过脱分化培养形成愈伤组织,再经过再分化形成根、芽,进而长成完整植株。
【详解】A、诱导原生质体融合可采用物理法,如振荡、离心等方法,也可以采用化学法,如PEG诱导,A正确;
B、植物体细胞杂交可以克服远缘杂交不亲和的障碍,不需要考虑亲本间的生殖隔离问题,B正确;
C、植物体细胞杂交技术中需要将融合的杂种细胞培育成植株,所以利用了植物细胞的全能性,C错误;
D、运用植物体细胞杂交技术可获得“番茄—马铃薯”植株,D正确。
故选C。
7. 下列关于哺乳动物胚胎发育和胚胎工程的叙述,正确的是( )
A. 卵裂期胚胎中细胞数目和有机物总量在不断增加
B. 胚胎分割时需将原肠胚的内细胞团均等分割
C. 胚胎移植时要对受体母畜进行免疫排斥检测
D. 胚胎干细胞是一类未分化细胞,可从早期胚胎中分离获取
【答案】D
【分析】胚胎发育的过程一般为:受精卵→卵裂期→桑椹胚→囊胚→原肠胚→幼体。胚胎移植的生理基础(1) 供体与受体相同的生理变化,为供体的胚胎植入受体提供了相同的生理环境;(2)胚胎在早期母体中处于游离状态,这就为胚胎的收集提供了可能;(3) 子宫不对外来胚胎发生免疫排斥反应,这为胚胎在受体内的存活提供了可能;(4)胚胎遗传性状不受受体任何影响。
【详解】A、卵裂期胚胎中细胞数目在不断增加,有机物总量在不断减少,A错误;
B、胚胎分割时需将囊胚的内细胞团均等分割,B错误;
C、胚胎移植时没有排斥反应,不需要进行免疫排斥检测,C错误;
D、胚胎干细胞是一类未分化的细胞,来源于早期胚胎或从原始性腺中分离出来,D正确。
故选D。
8. 我国科学家成功将小鼠卵泡中卵母细胞周围的细胞——颗粒细胞转化为GV卵母细胞,进而恢复减数分裂并顺利培育出健康后代。下列叙述错误的是( )
A. 过程①类似于脱分化,其实质是基因选择性表达
B. 采集的精子可直接与X细胞结合完成受精作用
C. X细胞受精后会继续完成减数第二次分裂,再释放一个极体
D. 上述过程中涉及体外受精、早期胚胎培养及胚胎移植技术
【答案】B
【分析】
题图分析:①表示卵泡中的颗粒细胞经诱导,脱分化为多能干细胞,②表示GV卵母细胞减数分裂产生卵细胞过程,③表示受精作用产生后代过程。
【详解】A、过程①卵泡中的颗粒细胞经诱导,脱分化为多能干细胞,其实质是基因选择性表达,A正确;
B、X细胞应处于减数第二次分裂中期才能与获能的精子完成受精作用,B错误;
C、过程③中,受精时的X细胞将完成减数第二次分裂,因此会再释放出一个极体,C正确;
D、过程③中涉及体外受精、早期胚胎培养及胚胎移植等技术,D正确。
故选B。
9. 下列关于发酵工程的叙述,错误的是( )
A. 由谷氨酸棒状杆菌发酵可得到谷氨酸,谷氨酸经一系列处理后可制成味精
B. 利用发酵工程生产的微生物农药,可以作为生物防治的重要手段
C. 从人工培养的微生物菌体中提取的蛋白质——单细胞蛋白,可作为食品添加剂
D. 将乙型肝炎病毒的抗原基因转入酵母菌,再通过发酵可生产乙型肝炎疫苗
【答案】C
【分析】发酵工程生产的产品有两类:一类是代谢产物,另一类是菌体本身。产品不同,分离提纯的方法一般不同:如果产品是菌体,可采用过滤,沉淀等方法将菌体从培养液中分离出来;如果产品是代谢产物,可用萃取、蒸馏、离子交换等方法进行提取。
【详解】A、由谷氨酸棒状杆菌发酵可得到谷氨酸,谷氨酸经一系列处理后可制成味精,A正确;
B、微生物农药是利用微生物或其代谢物来防治病虫害的,微生物农药作为生物防治的重要手段,将在农业的可持续发展方面发挥越来越重要的作用,B正确;
C、单细胞蛋白指的是微生物菌体本身,C错误;
D、一种生产乙型肝炎疫苗的方法就是将乙型肝炎病毒的抗原基因转入酵母菌,再通过发酵生产,可以大大提高生成效率,D正确。
故选C。
10. 如图是科学家采用不同方法培育良种牛的过程,a~h为操作过程。下列说法正确的是( )
A. A、B、C牛均为雄性
B. 图中d、f均代表胚胎移植,它是胚胎工程的最终技术环节
C. c要注意将桑椹胚的内细胞团均等分割
D. 图中涉及体外受精、动物细胞核移植、胚胎分割、胚胎移植等多项技术
【答案】B
【分析】题图分析:图示是科学家采用不同方法培育良种牛的过程,其中a表示体外受精、b是胚胎发育过程、c是胚胎分割、d和f表示胚胎移植、e和g是妊娠。b过程形成的是囊胚,其中①是滋养层细胞、②是囊胚腔、③是内细胞团细胞。
【详解】A、依据图示信息,题目中未提供精子的染色体核型,所以无法判断A、B、C牛的性别,A错误;
B、图d和f表示胚胎移植,实质是早期胚胎在相同生理环境条件下空间位置的转移,它是胚胎工程的最终技术环节,B正确;
C、要注意将囊胚期胚胎的内细胞团均等分割,C错误;
D、图中未涉及动物细胞核移植技术,D错误。
故选B。
11. 下列关于传统发酵技术叙述,错误的是( )
A. 腌制方法、时间长短和温度高低会影响泡菜发酵液的亚硝酸盐含量
B. 在果酒发酵过程中,每隔12h左右需将发酵瓶的瓶盖先拧松再拧紧
C. 变酸的酒表面和制作泡菜的坛内出现白膜都是醋酸菌大量繁殖形成
D. 家庭制作泡菜时会加入“陈泡菜水”,其作用是提供发酵菌种
【答案】C
【分析】果酒的制作离不开酵母菌,酵母菌是兼性厌氧型生物,在有氧条件下,酵母菌进行有氧呼吸,大量繁殖,在无氧条件下,酵母菌进行酒精发酵。
果醋制作利用的是醋酸菌,醋酸菌是异养需氧型。当氧气充足,糖源充足时,可以直接将葡萄糖分解为醋酸;当氧气充足,糖源不足时先将乙醇分解为乙醛,再讲乙醛分解为醋酸。
泡菜制作的原理是乳酸菌进行无氧呼吸产生乳酸,为了防止微生物污染,制作泡菜过程中应进行无菌操作;泡菜盐水的浓度过高会抑制乳酸菌发酵,造成咸而不酸,盐浓度过低不足以抑制微生物生长,造成杂菌污染;为了缩短制作时间可以加入陈泡菜水,以增加乳酸菌数量。
【详解】A、影响亚硝酸盐含量的因素较多,如制作泡菜时腌制方法、时间长短和温度高低都会影响亚硝酸盐的含量,A正确;
B、在果酒发酵过程中,会产生二氧化碳,故需要每隔12h左右将发酵瓶的瓶盖先拧松再拧紧,B正确;
C、变酸的酒表面和制作泡菜的坛内都会有白膜出现,前者是醋酸菌大量繁殖形成,后者是酵母菌大量繁殖形成的,C错误;
D、家庭中泡菜加入“陈泡菜水” 的作用是提供乳酸菌菌种,D正确。
故选C。
12. 下列有关以 CO2为唯一碳源的自养微生物营养的描述中,不正确的是
A. 铵盐和硝酸盐等无机氮为该微生物提供必要的氮素
B. 碳源物质也是该微生物的能源物质
C. 水、无机盐也是该微生物不可缺少的营养物质
D. 琼脂不是该微生物的营养要素之一
【答案】B
【分析】培养基的组成成分包括碳源、氮源,水、无机盐,有的还有生长因子,以CO2为唯一碳源的培养基培养自养微生物,培养基中还必须提供氮源、水、无机盐。阅读题干可知,根据微生物的营养需求和培养基的组成和功能,梳理相关知识,然后根据选项提示进行判断。
【详解】氮源物质为该微生物提供必要的氮素,A正确;该碳源是二氧化碳,属于无机物,不能作为微生物的能源物质,B错误;水和无机盐都是微生物不可缺少的营养物质,C正确;琼脂属于凝固剂,不是该微生物的营养要素,D正确。
13. 为了培育菊花新品种,科学家利用二倍体野生夏菊和六倍体栽培秋菊进行杂交,培育过程如下图所示。下列有关叙述正确的是( )
A. 野生夏菊和栽培秋菊通过植物体细胞杂交得到四倍体植株
B. d植株含有夏菊和秋菊的遗传物质,形成d植株的过程中,遗传物质的传递遵循孟德尔的遗传规律
C. ①过程常选择酶解法去除细胞壁,一般在等渗溶液中进行
D. 与②过程有关的细胞器只有高尔基体比较活跃
【答案】C
【分析】据图示可知,图示为利用植物体细胞杂交技术培育杂种植物的过程,具体过程包括诱导植物细胞融合成杂种细胞和植物组织培养技术培育成杂种植株两过程,其中过程①表示通过酶解法去除细胞壁获得原生质体a和b,过程②表示融合后的原生质体再生细胞壁形成杂种细胞c,过程③表示脱分化过程形成愈伤组织,过程④表示再分化生成完整植株d。
【详解】A、夏菊是二倍体,栽培秋菊是六倍体,两者通过植物体细胞杂交得到的是八倍体植株,A错误;
B、d植株含有夏菊和秋菊的遗传物质,形成d植株的过程中遗传物质的传递不遵循孟德尔的遗传规律,B错误;
C、①表示通过酶解法去壁,为了防止原生质体变形,该过程需要在渗溶液中进行,C正确;
D、②过程表示融合后的原生质体再生细胞壁形成杂种细胞c,较活跃的细胞器有高尔基体、线粒体,D错误。
故选C。
14. 甲乙两种远缘植物体细胞融合会导致一方的染色体被排出,若甲细胞的染色体在融合前断裂,形成的染色体片段在细胞融合后可能不会被全部排出,未排出的染色体片段可以整合到另一个细胞的染色体上而留存在杂种细胞中。依据该原理,将抗黑胫病的黑芥与不抗黑胫病的甘型油菜进行体细胞杂交获得了抗黑胫病的甘型油菜新品种,过程如下图所示。下列说法错误的是( )
A. ④过程用到了植物组织培养技术
B. 抗黑胫病甘型油菜染色体上整合了黑芥的染色体片段
C. ②紫外线照射剂量不同会导致黑芥染色体断裂程度不同
D. 可利用聚乙二醇或灭活的病毒诱导两种植物原生质体融合
【答案】D
【分析】
植物组织培养过程是:离体的植物器官、组织或细胞脱分化形成愈伤组织,然后再分化生成根、芽,最终形成植物体。植物组织培养依据的原理是植物细胞的全能性。
题图分析:①表示去壁过程,常用酶解法,该过程用到的酶是纤维素酶和果胶酶;②表示用紫外线照射使黑芥的染色体断裂;③表示形成杂种细胞,④表示经过组织培养获得杂种植株的过程。
【详解】A、④过程用到了植物组织培养技术,该技术的原理是植物细胞的全能性,A正确;
B、题意显示,“若其中一个细胞的染色体在融合前由于某种原因断裂,形成的染色体片段在细胞融合后可能不会被全部排出,未排出的染色体片段可以整合到另一个细胞的染色体上而留存在杂种细胞中”,依据该原理,可推测抗黑胫病的甘型油菜染色体上整合了黑芥的染色体片段,因此获得了抗黑胫病的性状,B正确;
C、②表示用紫外线照射使黑芥的染色体断裂,使用剂量不同可能会导致黑芥染色体断裂程度不同,C正确;
D、过程③中常用物理法或化学法处理(聚乙二醇)诱导原生质体融合,而灭活的病毒只能诱导动物细胞融合,D错误。
故选D。
15. 下列关于动物细胞培养和植物组织培养的叙述,错误的是( )
A. 动物细胞培养所用的培养基是液体培养基,植物组织培养所用的培养基是固体培养基
B. 动物细胞培养和植物组织培养过程中都要用到胰蛋白酶
C. 烟草叶片离体培养能产生新个体,小鼠杂交瘤细胞可离体培养增殖
D. 动物细胞培养可用于检测有毒物质,茎尖培养可用于植物脱除病毒
【答案】B
【分析】植物组织培养和动物细胞培养的比较
【详解】A、动物细胞培养和植物组织培养所用培养基不同,动物细胞培养采用的是液体培养基、植物组织培养采用的是固体培养基,A正确;B、动物细胞培养需要用胰蛋白酶处理,但植物组织培养过程不需要胰蛋白酶处理,B错误;
C、植物细胞具有全能性,因此烟草叶片离体培养能产生新个体;小鼠杂交瘤细胞可以在体外培养条件下无限增殖,因此小鼠杂交瘤细胞可离体培养增殖,C正确;
D、动物细胞培养可以用于检测有毒物质,茎尖(几乎不含病毒)培养可用于植物脱除病毒,D正确。
故选B。
16. 关于下面制备单克隆抗体过程示意图的叙述,不正确的是
A. ①表示已免疫的B淋巴细胞和骨髓瘤细胞均是从小鼠的脾脏中提取的
B. ②促进细胞融合的方法可以利用聚乙二醇作介导
C. ④中的筛选是通过抗原—抗体反应进行的
D. ⑤可以无限增殖
【答案】A
【分析】
【详解】A、B淋巴细胞是从小鼠脾脏中提取的,而骨髓瘤细胞是从小鼠的骨髓中提取的,脾脏中无骨髓瘤细胞,A错误,
B、单克隆抗体是利用效应B淋巴细胞和小鼠骨髓瘤细胞融合得到,融合方法可以有化学方法如聚乙二醇,生物方法如灭活病毒,B正确;
C、如果要筛选能产生特定抗体的杂交瘤细胞,可以通过检测抗原、抗体反应,如果有反应说明表达产生了抗体,C正确;
D、融合细胞具有双亲特点,既能无限增殖又能产生单一抗体,D正确。
故选A
17. 下图表示精子入卵后,发生(或引起)一系列变化形成受精卵的过程,下列叙述错误的是( )
A. 图中X指卵细胞膜反应,Y指卵子的减数第二次分裂
B. 经图中Y过程只形成了雌原核
C. 精子入卵主要指精子的头部外膜与卵细胞膜融合
D. 精子入卵后精子尾部留在外面,并在溶酶体的作用下自溶
【答案】B
【分析】受精过程为:顶体反应→穿越放射冠→穿越透明带(透明带反应)→X卵细胞膜反应(卵黄膜封闭作用)→Y卵子完成减数第二次分裂并释放第二极体→雌雄原核的形成、核膜消失,雌、雄原核融合形成合子→第一次卵裂开始。
【详解】A、X表示卵细胞膜反应,是防止多精入卵的第二道屏障,Y表示减数第二次分裂,在受精过程中卵子完成减数第二次分裂,A正确;
B、经图中Y过程,除形成雌原核外,还形成极体,B错误;
C、精子入卵时,精子不会全部进入卵细胞,精子入卵主要指精子的头部外膜与卵细胞膜融合,C正确;
D、精子入卵后,尾部留在外面并在溶酶体的作用下自溶分解吸收掉,D正确。
故选B。
18. 下图为烟草植物组织培养过程的示意图。下列有关叙述正确的是( )
A. 烟草组织块用酒精消毒后立即用次氯酸钠消毒
B. 过程②应使用适宜的培养基,在有光环境中进行
C. 过程④获得的X细胞可用来生产植物生命活动必需的次生代谢物
D. 从根组织块到幼苗形成的过程说明植物根细胞具有全能性
【答案】D
【分析】植物组织培养的原理是植物细胞具有全能性。植物组织培养广义上又叫离体培养,是指从植物体上分离出符合需要的组织、器官或细胞、原生质体等,在无菌条件下接种在含有各种营养物质及植物激素的培养基上进行培养以获得再生的完整植株或生产具有经济价值的其他产品的技术。
【详解】A、烟草组织块用酒精消毒后立即用无菌水清洗2-3次,再用次氯酸钠消毒,A错误;
B、过程②为脱分化,需要避光,而再分化过程需要光照,B错误;
C、次级代谢物不是植物生命活动必需的,C错误;
D、由植物细胞培养成完整个体体现植物细胞具有全能性,因此从根组织块到幼苗形成的过程说明植物根细胞具有全能性,D正确。
故选D。
19. 研究发现,因餐厨垃圾水分和有机物含量丰富、极易腐败、发臭,包括大肠杆菌在内的细菌会大量繁殖,严重影响城市环境及资源利用。研究人员研究了不同保存方式对抑菌效果的影响,测定了各组大肠杆菌数量随保存时间的变化,具体结果如图所示(CFU/ml是每毫升检样所生长出来的细菌菌落总数)。下列说法正确的是( )
A. 大肠杆菌属于化能自养型生物,具有核糖体和细胞壁
B. 据图分析,直接厌氧保存组的保存方式抑菌效果最好
C. 乳酸菌的代谢产物可对大肠杆菌起到一定的抑制作用
D. 餐厨垃圾中大肠杆菌的数量是通过平板划线法测得的
【答案】C
【分析】由图可知:灭菌+乳酸菌厌氧保存组大肠杆菌数为0;加入乳酸菌后厌氧保存对大肠杆菌起到一定的抑制作用,但不如直接厌氧保存组显著;与自然保存相比,直接厌氧保存可以有效抑制大肠杆菌的生长增殖。
【详解】A、大肠杆菌属于原核生物,细胞结构中具有核糖体和细胞壁,由题干“因餐厨垃圾水分和有机物含量丰富、极易腐败、发臭,包括大肠杆菌在内的细菌会大量繁殖”,说明大肠杆菌的营养类型属于化能异养型生物,A错误;
B、据图分析,与灭菌+乳酸菌厌氧保存组大肠杆菌数为0效果最好的应为灭菌+乳酸菌,即厌氧保存组,B错误;
C、与自然保存相比,加入乳酸菌后厌氧保存对大肠杆菌起到一定的抑制作用,大肠杆菌数量减少,C正确;
D、平板划线法不能统计大肠杆菌数量,D错误
故选C。
20. 微生物的培养需要适宜的条件。下列相关叙述正确的是( )
A. 培养基中必须添加水、碳源、氮源、无机盐和生长因子等
B. 培养基制备过程中需要将pH调至中性,然后灭菌
C. 发酵工程的产品主要包括微生物的代谢物、酶及菌体本身
D. 为便于接种,培养基中都要添加琼脂或其他的凝固剂
【答案】C
【分析】培养基的营养构成:各种培养基的具体配方不同,但一般都含有水、碳源、氮源和无机盐;不同培养基还要满足不同微生物对pH、特殊营养物质以及氧气的要求。
【详解】A、培养基中不一定都要添加水、碳源、氮源、无机盐和生长因子等,比如培养能利用CO2的自养型微生物,培养基中可以不添加碳源,A错误;
B、培养基制备过程中需要调节pH然后灭菌,但要依据微生物的生长需求调节,不一定调至中性,B错误;
C、发酵工程是指利用微生物的特定功能,通过现代工程技术,规模化生产对人类有用的产品,主要包括微生物的代谢物、酶及菌体本身,C正确;
D、需要将菌种接种到固体培养基时才要在培养基中添加琼脂或其他的凝固剂,D错误。
故选C。
21. 下图为实验室培养和纯化大肠杆菌过程中的部分操作步骤,下列说法正确的是( )
A. 接种结束后,将④倒置培养,皿底上标注菌种及接种日期等信息
B. 制作①步骤使用的培养基制备过程是先灭菌再调pH
C. ②③④步骤操作时只需要在接种前和划线结束后灼烧灭菌
D. 操作②到④的过程中,接种环共灼烧处理了5次
【答案】A
【分析】由图可知,①是倒平板,②是用接种环沾取菌液,③是进行平板划线,④是培养。制备牛肉膏蛋白胨固体培养基的基本过程为计算、称量、溶化、调pH、灭菌、倒平板五个步骤。
【详解】A、图中操作结束后,为了防止培养皿盖上的水珠滴落到培养基造成污染,需要将培养皿倒置培养,且同时在培养基皿底标注菌种及接种日期等信息,A正确;
B、①步骤表示倒平板,倒平板的培养基需要先调节pH后灭菌,否则容易杂菌污染,B错误;
C、②③④步骤操作时需要在酒精灯火焰旁进行,防止被杂菌污染,同时在接种前和每次划线结束后都要灼烧灭菌,C错误;
D、接种环在每次接种前和接种结束后都要通过灼烧来灭菌,所以完成步骤④中5次划线操作前都要灼烧灭菌,接种结束后还需灼烧灭菌1次,防止造成污染,由此可见,完成步骤④共需灼烧接种环6次,D错误。
故选A。
22. 下列有关微生物分离、培养和计数的叙述,正确的是( )
A. 分离土壤中微生物时,需要先对土壤灭菌,再进行培养
B. 测定土壤中细菌数量时,一般选用1×103~1×106倍的稀释液
C. 测定土壤样品中的细菌数目,常用稀释涂布平板法或平板划线法进行计数
D. 统计菌落数目时,当样品的稀释度足够高时,一个活菌会形成一个菌落
【答案】D
【分析】微生物接种的方法中最常用的是平板划线法和稀释涂布平板法,前者是指通过接种环在琼脂固体培养基表面连续划线的操作,将聚集的菌种,逐步稀释分散到培养基的表面,后者是将菌液进行一系列的梯度稀释,然后将不同稀释度的菌液分别涂布到琼脂固体培养基的表面,进行培养。
【详解】A、分离土壤中微生物时,不能先对土壤灭菌,因为灭菌可能杀死目的菌种而导致实验失败,A错误;
B、测定土壤中细菌数量时,一般选用104∼106倍的稀释液,B错误;
C、测定土壤样品中的细菌数目,常用稀释涂布平板法进行计数,平板划线法不适宜进行计数,C错误;
D、统计菌落数目时,常用稀释涂布平板法进行计数:当样品的稀释度足够高时,一个活菌会形成一个菌落,D正确。
故选D。
23. 下列关于果酒、泡菜、酸奶等发酵食品制作工艺的叙述,正确的是( )
A. 自然发酵制作草莓果酒时,榨出的草莓果汁需要进行高压蒸汽灭菌
B. 酸奶涨袋的原因是长期存放,乳酸菌发酵产生许多气体导致酸奶涨袋
C. 泡菜咸而不酸可能是因为在制作中盐水中盐分太高抑制了乳酸菌繁殖
D. 在无氧条件下,温度升高至30~35℃,醋酸菌可以利用酒精生产醋酸
【答案】C
【分析】与酒与醋的生产有关的微生物,分别是酵母菌(真菌)和醋杆菌(细菌),它们各有不同的菌种,菌种的不同,所产生的酒和醋的风味也不同。酿酒所用的原料是葡萄或其它果汁,酵母菌在无氧条件下利用葡萄糖进行酒精发酵;果醋的制作是以果酒为原料,利用醋酸杆菌,将酒精氧化成醋酸的过程。酸奶的制作离不开乳酸菌。在无氧条件下,乳酸菌将葡萄糖分解成乳酸。
【详解】A、自然发酵制作草莓果酒时,榨出的草莓汁不需要进行高压蒸汽灭菌,A错误;
B、乳酸菌发酵只能产生乳酸,酸奶涨袋的原因是长期存放,杂菌发酵产生许多气体,引起酸奶变质涨袋,B错误;
C、泡菜咸而不酸可能是因为在制作中盐水中盐分太高抑制了乳酸菌繁殖,导致乳酸菌不能正常繁殖,C正确;
D、醋酸菌是好氧菌,只有在有氧条件下才可以将酒精转化为醋酸,D错误。
故选C。
24. 如图为“土壤中分解尿素的细菌的分离和计数”实验中样品稀释示意图。据图分析错误的是( )
A. 某一稀释度下至少涂3个平板,该实验方法统计得到的结果常会比实际活菌数目少
B. 利用以尿素作为唯一氮源的选择培养基,可以从土壤中分离出分解尿素的细菌
C. 5号试管的实验结果表明每克土样中能分解尿素的细菌数为1.7×108个
D. 该实验需设置牛肉膏蛋白胨培养基作对照,用以判断选择培养基是否有选择作用
【答案】C
【分析】稀释涂布平板法:稀释涂布平板法除了可以用于分离微生物外,也常用来统计样品中活菌的数目。当样品的稀释度足够高时培养基表面生长的一个单菌落,来源于样品稀释液中的一个活菌。通过统计平板上的菌落数,就能推测样品大约含有多少活菌。
【详解】A、为了减小实验误差,某一稀释度下至少涂3个平板。稀释涂布平板得到的菌落可能存在两个或多个细菌细胞长成一个菌落,使该实验方法统计得到的结果往往会比实际活菌数目要少,A正确;
B、培养基的唯一氮源为尿素,只有能合成脲酶的微生物才能分解尿素,以尿素作为氮源,缺乏脲酶的微生物由于不能分解尿素,缺乏氮源而不能生长发育繁殖,而受到抑制,所以用此培养基就能够分离出分解尿素的微生物,B正确;
C、5号试管的实验结果中,菌落的平均数为(168+175+167)÷3=170个,故每克土样中能分解尿素的细菌数为170÷0.1×106=1.7×109个,C错误;
D、要判断选择培养基是否起到选择作用,需设置接种了的牛肉膏蛋白胨培养基作对照,若牛肉膏蛋白胨培养基培养基上的菌落种类数目多于选择培养基上的菌落类型,则说明起到了选择作用,D正确。
故选C。
25. 下面是两种“生物导弹”的作用原理示意图,没有与肿瘤细胞结合的“生物导弹”一段时间后被机体清除。阿霉素是一种抗肿瘤药,可抑制DNA和RNA的合成;细胞毒素可有效杀伤肿瘤细胞,但没有特异性;在杀伤肿瘤细胞的同时还都会对健康细胞造成伤害。下列说法正确的是( )
A. 单克隆抗体是杂交瘤细胞合成和分泌的,其技术的基础是动物细胞融合
B. 两种生物导弹治癌的作用机理不完全相同,使用的单克隆抗体可能不同
C. 单克隆抗体直接携带两种药物,通过体液定向运输到癌细胞并与之结合
D. 单克隆抗体特异性强、灵敏度高,因而药物不会再对正常细胞造成伤害
【答案】B
【分析】据左图分析,抗体携带碱性磷酸酶,碱性磷酸酶可以激活阿霉素,抑制肿瘤细胞DNA和RNA的合成;据由右图分析,抗体上带有细胞毒素,抗体与靶细胞膜上的特异性受体结合通过胞吞的方式把细胞毒素一并带进靶细胞,引起靶细胞溶酶体膜的破裂,最后导致细胞凋亡。
【详解】A、单克隆抗体是杂交瘤细胞合成和分泌的,其技术的基础是动物细胞培养,A错误;
B、由分析可知,两种生物导弹治癌的作用机理不完全相同,使用的单克隆抗体可能不同,B正确;
C、单克隆抗体直接携带两种药物,通过体液运输到癌细胞并与癌细胞表面特有的受体结合,C错误;
D、由题目可知,药物会对正常细胞造成伤害,单克隆抗体会减弱伤害,D错误。
故选B。
26. 啤酒生产的简要流程如图所示,制麦时用赤霉素溶液浸泡大麦种子,糖化主要是将麦芽中的淀粉等有机物水解为小分子。下列说法不正确的是( )
A. 用赤霉素溶液浸泡大麦种子,使种子无需发芽就能产生淀粉酶
B. 糖化前破碎有利于淀粉与a-淀粉酶充分接触,使糖化过程缩短
C. 在接种酵母菌前进行冷却处理,是为了避免高温杀死酵母菌种
D. 发酵过程中要适时往外排气,发酵后期在低温、通气环境进行
【答案】D
【分析】果酒的制作离不开酵母菌,酵母菌是兼性厌氧微生物,在有氧条件下,酵母菌进行有氧呼吸,大量繁殖,把糖分解成二氧化碳和水;在无氧条件下,酵母菌能进行酒精发酵。故果酒的制作原理是酵母菌无氧呼吸产生酒精,酵母菌最适宜生长繁殖的温度范围18~30℃,生产中是否有酒精的产生,可用酸性重铬酸钾来检验,该物质与酒精反应呈现灰绿色。
【详解】A、大麦种子萌发的过程中,赤霉素可诱导胚乳的糊粉层大量合成-a淀粉酶,故制麦时可用赤霉素溶液浸泡大麦种子,使种子无需发芽就能产生a-淀粉酶,促进淀粉的水解,A正确;
B、糖化前破碎有利于淀粉与a一淀粉酶充分接触,加快淀粉水解成麦芽糖并进一步水解成小分子的过程,使糖化过程缩短,B正确;
C、接种前需要灼烧接种环,在接种酵母菌前进行冷却处理,是为了避免高温杀死酵母菌种,C正确;
D、酵母菌的有氧呼吸和无氧呼吸都会产生二氧化碳,故发酵过程中要适时往外排气,发酵后期也应在密闭条件下进行,D错误。
故选D。
27. 某地土壤有机物X污染严重,为改善土壤环境,研究人员从土壤中分离出可高效降解有机物X的细菌菌株。以下是研究人员分离细菌菌株的示意图。下列说法错误的是( )
A. 制备降解X的细菌初筛平板时,调节pH、湿热灭菌后分装到培养皿
B. 实验结果显示E是降解X较理想的菌株,可将其进一步划线纯化
C. 接种后未长出菌落的培养基可以直接丢弃
D. 纯化培养时应用涂布器从盛有菌液的试管中蘸取菌液均匀涂布于平板上
【答案】CD
【分析】 微生物常见的接种的方法:
(1)平板划线法:把混杂在一起的微生物或同一微生物群体中的不同细胞用接种环在平板培养基,通过分区划线稀释而得到较多独立分布的单个细胞,经培养后生长繁殖成单菌落,通常把这种单菌落当作待分离微生物的纯种。
(2)稀释涂布平板法:将菌液进行一系列的梯度稀释,然后将不同稀释度的菌液分别涂布到琼脂固体培养基的表面,进行培养。在稀释度足够高的菌液里,聚集在一起的微生物将被分散成单个细胞,从而能在培养基表面形成单个的菌落。
【详解】A、培养基配制过程为:称量→溶解→调pH值→融化琼脂→过滤分装→包扎标记→灭菌→倒平板,因此制备降解X的细菌初筛平板时,先调节pH,再湿热灭菌,最后进行倒平板分装到培养皿中,A正确;
B、据图可知,实验结果显示A-E五种菌株中,E菌株的透明圈面积最大,说明其水解有机物X的能力最强,故E是降解X最理想的菌株,可将其进一步划线纯化,B正确;
C、接种后未长出菌落的培养基,也可能有少量微生物,所以不能直接丢弃,C错误;
D、用稀释涂布平板法进行纯化培养时,应该用微量移液器从盛有菌液的试管中取0.1mL菌液,再用涂布器涂布,D错误。
故选CD。
28. 三亲婴儿有三个亲代,可避免夫妻将某些致病基因传递给婴儿,如图是三亲婴儿培育流程示意图,有关叙述正确的是( )
A. 精子和两种卵母细胞取出后需要用获能液处理
B. 该技术流程主要是避免由父亲携带的细胞质基因控制的遗传病
C. 三亲婴儿DNA、染色体都由母亲、父亲、捐献者共同提供
D. 三亲婴儿的培育需要使用核移植、胚胎移植等技术
【答案】D
【分析】体外受精的原理:人工模拟体内环境(包括营养、温度、pH等),使次级卵母细胞成熟和精子获能,最终完成受精和胚胎保存。体自外受精主要操作步骤:①卵母细胞的采集和培养;②精子的采集和获能:在体外受精前,要对精子进行获能处理;③受精:获能的精子和培养成熟的卵细胞在获能溶液或专用的受精溶液中完成受精过程。
【详解】A、只有精子取出后需要用获能液处理,A错误;
B、细胞质基因控制的遗传病属于母系遗传,来自于母亲,B错误;
C、三亲婴儿染色体由母亲、父亲共同提供,DNA中部分细胞质DNA由捐献者提供,C错误;
D、三亲婴儿的培育需要使用核移植、早期胚胎培养、胚胎移植等技术,D正确。
故选D。
29. 在草莓脱毒苗组织培养过程中,诱导生根是很重要一步。研究生根培养的过程中,不同培养基和NAA浓度对草莓脱毒苗生根情况的影响结果如表所示,下列相关说法错误的是( )
(注:1/2MS培养基指微量元素减少一半的MS培养基)
A. 将消毒后的茎尖置于无菌培养基中诱导其出现愈伤组织
B. 与MS培养基相比,1/2MS培养基更适合草莓脱毒苗脱分化生根
C. 在1/2MS培养基中,使用NAA促进脱毒苗生根效果更显著
D. 茎尖等分生区部位的细胞几乎不含病毒,可培育出脱毒苗
【答案】B
【分析】植物分生区附近(如茎尖)的病毒极少,甚至无病毒,因此切去一定大小的茎尖进行组织培养,再生的植株就有可能不带病毒,从而获得脱毒苗。
【详解】A、将消毒后的茎尖置于无菌培养基中诱导其出现愈伤组织实现脱分化过程,为后续的再分化过程做准备,A正确;
B、由表格数据可知,与MS培养基相比,1/2MS更适合草莓脱毒苗再分化生根,B错误;
C、由表可知,使用NAA比不使用NAA在1/2MS培养基中促进脱毒苗生根效果更显著,C正确;
D、植物分生区附近(如茎尖)的病毒极少,甚至无病毒,因此切去一定大小的茎尖进行组织培养,再生的植株就有可能不带病毒,从而获得脱毒苗,D正确。
故选B。
30. 花粉植株是体细胞遗传研究和突变育种的理想材料。下面是培育四季橘(2n=18)花粉植株的过程示意图,下列有关叙述错误的是( )
A. 观察处于分裂中期的四季橘花粉植株根尖细胞,可观察到18条染色体
B. 过程③是细胞再分化,其根本原因是基因选择性表达
C. 4种培养基均属于固体培养基,其中所含植物激素的种类和比例有所差异
D. 花粉植株培育的原理是花粉粒细胞具有全能性,其技术是植物组织培养
【答案】A
【分析】花药离体培养是指将发育到一定阶段的花药接种到培养基上,来改变花药内花粉粒的发育程序,使其分裂形成细胞团,进而分化成胚状体,形成愈伤组织,并由愈伤组织再分化成植株。而花粉离体培养是指将花粉从花药中分离出来,以单个花粉粒作为外植体进行离体培养的技术。由于花粉已是单倍体细胞,诱发它经愈伤组织或胚状体发育而成的植株都是单倍体,且不受花药的药隔、药壁、花丝等体细胞的干扰。可见花药离体培养与花粉离体培养是存在差异的,花药离体培养属器官培养,而花粉离体培养属细胞培养。不过两者的培养目的是一致的,都需要诱导花粉细胞发育成单倍体细胞,最后发育成单倍体植株。
【详解】A、该植物细胞为2倍体,每个染色体组有9条染色体,因此观察处于分裂中期的四季橘花粉植株根尖细胞,其染色体数为9条,A错误;
B、由愈伤组织到从芽的过程是再分化,其根本原因是基因选择性表达,B正确;
C、图中四种培养基都是固体培养基,他们的差异主要表现在植物激素的种类和含量,例如:在诱导生根时,生长素的比例较高,在诱导生芽时,细胞分裂素的比例较高,C正确;
D、花粉细胞培育成单倍体植株,培育的原理是花粉粒细胞具有全能性,其技术是植物组织培养,D正确;
故选A。
二、非选择题(共两题,共40分)
31. I.以鲜苹果汁为原料利用发酵瓶制作果酒和果醋的过程如图1所示,请分析回答:
(1)甲、乙过程发酵选用的菌种分别是____、____,二者结构上的主要区别是____,经过10~12d,样液中是否含有酒精,可以用____来检验。
(2)若利用图2所示装置制作果醋,制作过程中充气口应____,排气口要通过一个长而弯曲的胶管与瓶身相连,这样做的目的是____。
(3)利用苹果酒制作苹果醋的反应简式是____。
Ⅱ.某兴趣小组试图从土壤中分离能分解尿素的细菌,相关流程如图所示。回答下列问题:
(4)某同学配置以下的培养基成分:葡萄糖10.0g、蛋白胨5.0g、KH2PO41.4g、Na2HPO42.1g、尿素1.0g、琼脂15.0g、H2O(定容至1L)。分析培养基的成分可知,上述培养基____(填“能”或“不能”)用于分离出能分解尿素的细菌,理由是____。
(5)将配置好的培养基灭菌,待培养基冷却至____℃左右时在酒精灯火焰附近倒平板,培养基冷却凝固后,将培养皿倒过来放置的原因是____(答出1点)。
(6)据图分析,该兴趣小组设置了三个培养皿进行接种,所采用的接种方法是____,培养一段时间后,选择菌落数为____的平板进行计数,统计结果比实际活菌数____(“偏大”或“偏小”),原因是____。
【答案】(1)①. 酵母菌 ②. 醋酸菌 ③. 酵母菌有以核膜为界限的细胞核,醋酸菌没有 ④. 酸性重铬酸钾
(2)①. 打开 ②. 防止杂菌污染
(3)
(4)①. 不能 ②. 蛋白也能够提供氮源,尿素不是唯一氮源
(5)①. 50 ②. 防上水分过快蒸腾或者防止培养基上的水珠掉落培养基造成二次污染
(6)①. 稀释涂布平板法 ②. 30~300 ③. 偏小 ④. 两个或多个细胞连在起时,平板上观察到的只是一个菌落
【分析】(1)甲过程属于果酒发酵,所用菌种为酵母菌,乙过程为果醋发酵,所用菌种为醋酸菌,二者结构上的主要区别是酵母菌有以核膜为界限的细胞核,醋酸菌没有,样液中是否含有酒精,可以用酸性重铬酸钾来检测。
(2)果醋制作应保持氧气充足,若利用图2所示装置制作果醋,制作过程中充气口应打开,排气口要通过一个长而弯曲的胶管与瓶身相连,这样做的目的是防止杂菌污染。
(3)利用苹果酒制作苹果醋的反应简式是。
(4)培养基成分:葡萄糖10.0g、蛋白胨5.0g、KH2PO41.4g、Na2HPO42.1g、尿素1.0g、琼脂15.0g、H2O(定容至1L)。该培养基中蛋白胨也能够提供氮源,尿素不是唯一氮源,所以该培养基不能用于分离出能分解尿素的细菌。
(5)将配置好的培养基灭菌,待培养基冷却至50℃左右时在酒精灯火焰附近倒平板,培养基冷却凝固后,将培养皿倒过来放置的原因是防上水分过快蒸腾或者防止培养基上的水珠掉落培养基造成二次污染。
(6)图中平板用于计数菌落,故所采用的接种方法是稀释涂布平板法,培养一段时间后,选择菌落数为30~300的平板进行计数,由于两个或多个细胞连在起时,平板上观察到的只是一个菌落,所以统计结果比实际活菌数偏小。
32. Ⅰ.下图表示科学家通过植物细胞工程,培育“矮牵牛-粉蓝烟草”杂种植株的过程。根据所学知识完成下列问题:
(1)在自然条件下,“矮牵牛”和“粉蓝烟草”进行有性杂交不能产生后代,原因是两者之间存在______________________________。
(2)利用矮牵牛的茎尖分生组织经过一系列实验操作可得到新的矮牵牛植株的根本原因是__________________。
(3)植物体细胞杂交依据的生物学原理主要有______。人工诱导原生质体融合的方法基本可分为两大类—物理法和化学法,其中化学法包括______、______,植物体细胞融合完成的标志是________________________。
(4)“矮牵牛-粉蓝烟草”杂种植株的体细胞内含______条染色体,属于______倍体植株。
Ⅱ.我国科兴及北京生物两款新冠灭活疫苗均使用Ver细胞(非洲绿猴肾细胞的传代细胞系)进行病毒扩增培养(见下图)。
(5)动物细胞工程常用的技术手段有多种,其中______是其他动物细胞工程技术的基础。Ver细胞的培养应在培养箱中进行,箱内的气体环境条件为______。
(6)Ver细胞的传代培养过程中需要使用______酶使细胞分散,并在合成培养基中加入______等天然成分。此外,在培养过程中,应定期更换培养液,目的是______。
(7)将已对新冠病毒发生免疫的B淋巴细胞和Ver细胞系获得杂交细胞,再经过______筛选、克隆化培养和______检测,获得产生特定抗体的______,用以生产单克隆抗体。单克隆抗体的优点是:______。
【答案】(1)生殖隔离
(2)矮牵牛的茎尖分生组织含有矮牵牛的全部遗传物质
(3)①. 细胞膜的流动性 ②. PEG(或聚乙二醇)促融 ③. 高Ca2+-高pH融合法 ④. 杂种细胞再生出细胞壁
(4)①. 38 ②. 四
(5)①. 动物细胞培养 ②. 5%CO2、95%空气
(6)①. 胰蛋白酶(或胶原蛋白酶)②. 血清 ③. 清除代谢废物;防止细胞代谢产物积累对细胞自身造成危害
(7)①. (特定的)选择培养基 ②. 专一抗体 ③. 杂交瘤细胞 ④. 能准确地识别抗原的细微差异,与特定抗原发生特异性结合、并且可以大量制备
【分析】(1)矮牵牛和粉蓝烟草属于不同的物种,两者之间存在生殖隔离,因此在自然条件下矮牵牛和粉蓝烟草杂交不能产生后代。
(2)由于矮牵牛的茎尖分生组织含有矮牵牛的全部遗传物质,所以在特定条件下其可发育为完整的植株。
(3)植物体细胞杂交依据的原理是细胞膜的流动性和植物细胞的全能性。人工诱导原生质体融合的方法很多,基本可分为两大类——物理法和化学法,其中化学法主要用PEG(或聚乙二醇)促融、高Ca2+-高pH融合法等,杂种细胞再生出细胞壁是植物体细胞融合完成的标志。
(4)“矮牵牛-粉蓝烟草”杂种植株的体细胞内含有的染色体数目是矮牵牛和粉蓝烟草的体细胞中染色体数目之和,为14+24=38,属于四倍体植株。
(5) 动物细胞工程常用的技术包括动物细胞培养、动物细胞融合和动物细胞核移植等,其中动物细胞培养是动物细胞工程的基础;Ver细胞的培养应置于含有95%空气和5%CO2混合气体的CO2培养箱进行培养。
(6)Ver细胞的传代培养过程中需要使用胰蛋白酶或胶原蛋白酶水解细胞之间的粘连蛋白,使细胞分散;由于人们对细胞所需的营养物质尚未全部研究清楚,因此在使用合成培养基时,通常需要加入血清等一些天然成分;为了清除代谢废物、防止细胞代谢产物积累对细胞自身造成危害,在培养过程中,应定期更换培养液。
(7) 据图分析,单克隆抗体制备流程:将已对新冠病毒发生免疫的B淋巴细胞和Ver细胞系用PEG或灭活的病毒诱导细胞融合,可获得杂交细胞;再经过(特定的)选择培养基筛选、筛选出杂交细胞;接着对选择培养的杂交细胞进行克隆化培养和专一抗体检测;获得产生特定抗体的杂交细胞,用以生产单克隆抗体;单克隆抗体的优点在于单克隆抗体能准确地识别抗原的细微差异,与特定抗原发生特异性结合、并且可以大量制备。
比较项目
植物组织培养
动物细胞培养
原理
细胞的全能性
细胞增殖
培养基性质
固体培养基
液体培养基
培养基成分
营养物质(蔗糖)、植物激素等
营养物质(葡萄糖)、动物血清等
培养结果
植物体
细胞株、细胞系
培养目的
快速繁殖、培育无毒苗等
获得细胞或细胞产物
分散处理
无
有
脱分化
有
无
精子进入卵子后
X
形成第二道屏障
尾部脱离,核膜破裂
形成雄原核
受精卵
Y
形成雌原核
组别
培养基类型
NAA浓度/(mg·L-1)
平均生根数/条
1
MS
0.0
2.47
2
MS
0.1
2.87
3
1/2MS
0.0
5.53
4
1/2MS
0.1
6.80
四川省眉山市东坡区2023-2024学年高一下学期期末联合考试生物试卷(解析版): 这是一份四川省眉山市东坡区2023-2024学年高一下学期期末联合考试生物试卷(解析版),共22页。试卷主要包含了选择题,非选择题等内容,欢迎下载使用。
[生物][期末]四川省眉山市东坡区2023-2024学年高二下学期期末考试试题(解析版): 这是一份[生物][期末]四川省眉山市东坡区2023-2024学年高二下学期期末考试试题(解析版),共21页。试卷主要包含了单选题,非选择题等内容,欢迎下载使用。
四川省眉山市东坡区2023-2024学年高二下学期7月期末考试生物试卷(PDF版附答案): 这是一份四川省眉山市东坡区2023-2024学年高二下学期7月期末考试生物试卷(PDF版附答案),共10页。

