还剩4页未读,
继续阅读
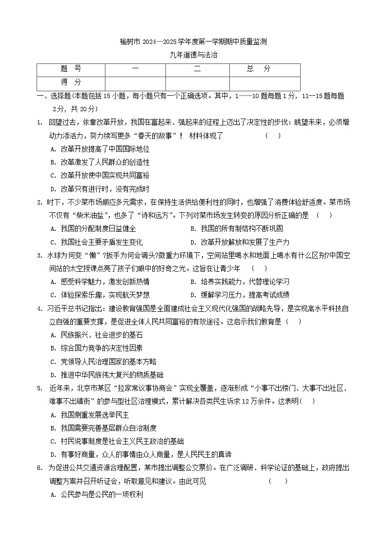
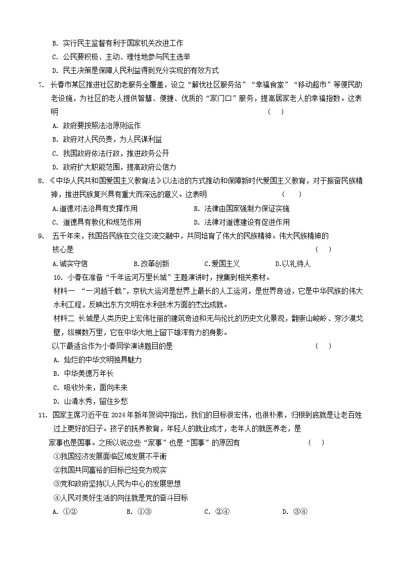
吉林省长春市榆树市两校联考2024-2025学年九年级上学期10月期中道德与法治试题
展开相关试卷
吉林省长春市榆树市第二实验中学2024-2025学年九年级上学期10月期中道德与法治试题:
这是一份吉林省长春市榆树市第二实验中学2024-2025学年九年级上学期10月期中道德与法治试题,共6页。
2023-2024学年吉林省长春市榆树市九年级(下)期中道德与法治试卷:
这是一份2023-2024学年吉林省长春市榆树市九年级(下)期中道德与法治试卷,共8页。试卷主要包含了单项选择题,非选择题等内容,欢迎下载使用。
吉林省长春市榆树市多校联考2024届九年级下学期3月月考道德与法治试卷(含答案):
这是一份吉林省长春市榆树市多校联考2024届九年级下学期3月月考道德与法治试卷(含答案),共10页。试卷主要包含了单选题,材料分析题等内容,欢迎下载使用。

