还剩2页未读,
继续阅读
吉林省长春市农安县 2024-2025学年九年级上学期10月期中道德与法治试题
展开相关试卷
2024年吉林省长春市农安县中考一模道德与法治试题:
这是一份2024年吉林省长春市农安县中考一模道德与法治试题,共14页。试卷主要包含了单项选择题等内容,欢迎下载使用。
80,2024年吉林省长春市农安县中考一模道德与法治试题:
这是一份80,2024年吉林省长春市农安县中考一模道德与法治试题,共14页。试卷主要包含了单项选择题等内容,欢迎下载使用。
吉林省长春市农安县2023-2024学年九年级上学期期末学情调研道德与法治试题:
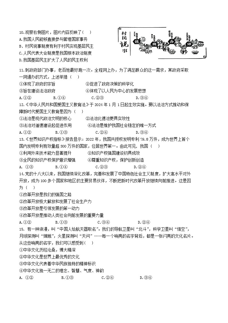
这是一份吉林省长春市农安县2023-2024学年九年级上学期期末学情调研道德与法治试题,共4页。

