新高考生物二轮复习重难点专练专题03 细胞的能量供应和利用(原卷版+解析版)
展开
这是一份新高考生物二轮复习重难点专练专题03 细胞的能量供应和利用(原卷版+解析版),文件包含新高考生物二轮复习重难点专练专题03细胞的能量供应和利用原卷版docx、新高考生物二轮复习重难点专练专题03细胞的能量供应和利用解析版docx、新高考生物二轮复习重难点专练专题03细胞的能量供应和利用限时检测卷docx等3份试卷配套教学资源,其中试卷共48页, 欢迎下载使用。
高考感知
命题趋势
1.物质进出细胞的方式、酶在代谢中的作用、ATP在能量代谢中的作用该部分内容的命题以选择题为主。常以特定细胞或细胞器中多种物质协同转运的文字或图例为情境,考查学生利用教材知识准确辨析这些物质跨膜运输的方式;ATP常融合其他知识一块考查;酶常通过曲线分析、实验结果的分析等形式考查。
2.光合作用和细胞呼吸的过程及其相互关系、影响光合作用速率的环境因素该部分内容的命题以非选择题为主,属于年年必考的题目。试题情境以下两种居多:
(1)以大学教材中有氧呼吸和光合作用过程的文字或图解为情境;
(2)以科学家所做的一种或多种环境因素对两过程影响的实验数据表或坐标曲线为情境。
知识必备
重点:
一、降低化学反应活化能的酶
1.细胞中每时每刻都进行着许多化学反应,统称为细胞代谢,它是细胞生命活动的基础,其进行的主要场所是细胞质。(P76)
2.实验过程中的变化因素称为变量。其中人为控制的对实验对象进行处理的因素叫作自变量,因自变量改变而变化的变量叫作因变量。除自变量外,实验过程中还存在一些对实验结果造成影响的可变因素,叫作无关变量。(P78“科学方法”)
3.除作为自变量的因素外,其余因素(无关变量)都保持一致并将结果进行比较的实验叫作对照实验,它一般要设置对照组和实验组,如果实验中对照组未作任何处理,这样的对照组叫作空白对照。(P78“科学方法”)
4.分子从常态转变为容易发生化学反应的活跃状态所需要的能量称为活化能。(P78)
5.酶在细胞代谢中的作用是降低活化能。酶既没有为反应提供能量,反应前后酶的性质也没有改变。无机催化剂也能降低活化能,但没有酶的显著。加热的作用不是降低活化能,是使反应分子得到能量,从常态转变为容易反应的活跃状态。(如图)(P78)
6.1926年,美国科学家萨姆纳利用丙酮作溶剂从刀豆种子中提取出了脲酶的结晶,然后又用多种方法证明脲酶是蛋白质。(P79“思考·讨论”)
7.20世纪80年代,美国科学家切赫和奥尔特曼发现少数RNA也具有生物催化功能。(P80“思考·讨论”)
8.酶是活细胞产生的具有催化作用的有机物,酶的化学本质是蛋白质或RNA,其基本组成单位是氨基酸或核糖核苷酸。(P81)
9.酶有如下的特性:高效性、专一性和酶的作用条件较温和。(P81)
10.无机催化剂催化的化学反应范围比较广。例如,酸既能催化蛋白质水解,也能催化脂肪水解,还能催化淀粉水解。(P81)
11.细胞中几乎所有的化学反应都是由酶催化的。酶催化特定化学反应的能力称为酶活性。(P82“探究·实践”)
12.建议用淀粉酶探究温度对酶活性的影响,用过氧化氢酶探究pH对酶活性的影响。(P82“探究·实践”)
13.过酸、过碱或温度过高,会使酶的空间结构遭到破坏,使酶永久失活。在0 ℃左右时,酶的活性很低,但酶的空间结构稳定,在适宜的温度下酶的活性可以升高。因此,酶制剂适宜在低温下保存。(P84)
14.果胶酶能分解果肉细胞壁中的果胶,提高果汁产量,使果汁变得清亮。(P85“科学·技术·社会”)
二、细胞的能量“货币”ATP
1.生物生命活动的能量最终来源是太阳能,主要能源物质是糖类,ATP是驱动细胞生命活动的直接能源物质。(P86)
2.ATP是腺苷三磷酸的英文名称缩写。ATP分子的结构可以简写成A—P~P~P,其中A代表腺苷,由一分子的腺嘌呤和一分子核糖组成,P代表磷酸基团,~代表一种特殊的化学键,A—P可代表腺嘌呤核糖核苷酸。(注:ATP初步水解得ADP(A-P~P)和磷酸;继续水解得AMP(A-P)和磷酸;彻底水解得核糖、腺嘌呤和磷酸。水解的程度与酶的种类相关)(P86)
3.对于动物、人、真菌和大多数细菌来说,产生ATP的生理过程是呼吸作用,场所是细胞质基质和线粒体;对于绿色植物来说,产生ATP的生理作用是呼吸作用和光合作用,场所是细胞质基质、线粒体和叶绿体。(P87)
4.ATP在细胞中含量少,转化迅速,含量处于动态平衡。(P87)
5.细胞内的化学反应有些是需要吸收能量的,有些是释放能量的。吸能反应一般与ATP水解的反应相联系,由ATP水解提供能量;放能反应一般与ATP合成相联系,释放的能量储存在ATP中。(P89)
三、细胞呼吸的原理和应用
1.呼吸作用的实质是细胞内的有机物氧化分解,并释放能量,因此也叫细胞呼吸。(P90)
2.CO2可使澄清石灰水变混浊,也可使溴麝香草酚蓝溶液由蓝变绿再变黄。根据石灰水混浊程度或溴麝香草酚蓝溶液变成黄色的时间长短,可以检测酵母菌培养液中CO2的产生情况。(P91“探究·实践”)
3.检测酒精的产生:橙色的重铬酸钾溶液,在酸性条件下与乙醇发生化学反应,变成灰绿色。(P91“探究·实践”)
4.对比实验:设置两个或两个以上的实验组,通过对结果的比较分析,来探究某种因素对实验对象的影响,这样的实验叫作对比实验。(P92“科学方法”)
5.有氧呼吸最常利用的物质是葡萄糖,其化学反应式可以简写成:C6H12O6+6H2O+6O2eq \(――→,\s\up7(酶),\s\d5( ))6CO2+12H2O+能量。(P92)
6.
7.概括地说,有氧呼吸是指细胞在氧的参与下,通过多种酶的催化作用,把葡萄糖等有机物彻底氧化分解,产生二氧化碳和水,释放能量,生成大量ATP的过程。(P93)
8.在细胞内,1 ml葡萄糖彻底氧化分解可以释放出2 870 kJ的能量,可使977.28 kJ左右的能量储存在ATP中,其余的能量则以热能的形式散失掉了。(P93“思考·讨论”)
9.无氧呼吸的全过程,可以概括地分为两个阶段,这两个阶段需要不同酶的催化,但都是在细胞质基质中进行的。第一个阶段与有氧呼吸的第一个阶段完全相同。第二个阶段是,丙酮酸在不同酶的催化作用下,分解成酒精和二氧化碳,或者转化成乳酸。(P94)
10.无论是分解成酒精和二氧化碳或者是转化成乳酸,无氧呼吸都只在第一阶段释放出少量的能量,生成少量ATP。葡萄糖分子中的大部分能量则存留在酒精或乳酸中。(P94)
11.无氧呼吸的化学反应式可以概括为以下两种:
C6H12O6eq \(――→,\s\up7(酶),\s\d5( ))2C3H6O3(乳酸)+少量能量
C6H12O6eq \(――→,\s\up7(酶),\s\d5( ))2C2H5OH(酒精)+2CO2+少量能量P(94)
12.破伤风由破伤风芽孢杆菌引起,这种病菌只能进行无氧呼吸。(P95“思考·讨论”)
四、光合作用与能量转化
1.“绿叶中色素的提取和分离”实验
(1)提取色素的原理是绿叶中的色素能够溶解在有机溶剂无水乙醇中,分离色素的原理是色素在层析液中的溶解度不同,溶解度越高, 随层析液在滤纸上扩散的速度越快。
(2)色素提取和分离实验中几种药品的作用:无水乙醇:提取色素;SiO2:使研磨更充分;CaCO3:防止色素被破坏。
2.叶绿素a和叶绿素b主要吸收蓝紫光和红光,胡萝卜素和叶黄素主要吸收蓝紫光。这些色素吸收的光都可用于光合作用。(P99)
3.光合作用的化学反应式:
CO2+H2Oeq \(――→,\s\up7(光能),\s\d5(叶绿体))(CH2O)+O2。(P102)
4.叶绿体增大膜面积的方式: 类囊体垛叠形成基粒。光合色素分布于类囊体薄膜上。(P100)
5.色素的功能:吸收、传递、转化光能。
6.光反应的场所是类囊体薄膜,包括水的光解和ATP的合成。暗反应的场所是叶绿体基质,包括CO2的固定和C3的还原。
7.将光反应和暗反应联系起来的物质是ATP和NADPH,光反应的产物是ATP、NADPH、O2。
8.突然停止光照,相关物质的量变化情况为:NADPH、ATP下降、C3增加、C5下降。
9.突然停止CO2,相关物质的量变化情况为:NADPH、ATP增加、C3下降、C5增加。
10.总光合作用可用O2的产生量或CO2的消耗量(固定量)或光合作用制造的有机物量表示。净光合作用可用CO2的吸收量或O2的释放量或光合作用积累的有机物量表示。
难点:
1.酶在生活中的应用
(1)人发烧时不想吃东西,原因是体温升高导致消化酶活性降低,食物在消化道中消化缓慢。
(2)唾液淀粉酶随食物进入胃内就会失活,原因是唾液淀粉酶的最适pH为6.8,而胃液的pH为0.9~1.5。
(3)胰岛素等蛋白质类或多肽类激素只能注射,不能口服,原因是口服会导致该类激素被蛋白酶和肽酶分解成氨基酸而失效。固醇类激素(如性激素)和氨基酸衍生物类激素(如甲状腺激素)不会被消化酶分解,既可以注射,也可以口服。
2.影响光合作用的因素及应用
内部因素
(1)植物自身的遗传特性(如植物品种不同),以阴生植物、阳生植物为例,如图所示。
(2)植物叶片的叶龄、叶绿素含量及酶
(3)叶面积指数
外部因素
(1)单因子变量对光合作用影响的曲线分析
①光照强度
②CO2浓度
③温度
④水分或矿质元素 影响气孔的开闭
超过一定浓度后,植物会因土壤溶
液浓度过高而渗透失水,出现萎蔫。
(2)多因子对光合速率的影响
3.辨析净光合速率与总光合速率
(1)微观辨析
(2)结合曲线辨析
(3)从语言文字中辨析
还有“叶绿体吸收”也表示总光合速率
注 真正光合速率=净光合速率+呼吸速率
①光合作用消耗的CO2量=从环境中吸收的CO2量+呼吸释放的CO2量
②光合作用产生的O2量=释放到环境中的O2量+呼吸作用消耗的O2量
4.自然环境与密闭环境中一昼夜内光合速率曲线的比较
长难句突破
1.酶具有高效性的原理是同无机催化剂相比,酶能显著降低化学反应的活化能。
2.生物体内酶的化学本质:绝大多数酶是蛋白质,少数酶是RNA。酶的特性有高效性、专一性、酶的作用条件较温和。
3.过酸、过碱或温度过高使酶永久失活的原因:酶的空间结构遭到破坏。
4.有氧呼吸:是指细胞在氧的参与下,通过多种酶的催化作用,把葡萄糖等有机物彻底氧化分解,产生二氧化碳和水,释放能量,生成大量ATP的过程。
5.无氧呼吸:在没有氧气参与的情况下,葡萄糖等有机物经过不完全分解,释放少量能量的过程,就是无氧呼吸。
6.细胞呼吸:是指有机物在细胞内经过一系列的氧化分解,生成二氧化碳或其他产物,释放能量并生成ATP的过程。
7.土壤板结,光合速率下降的原因是土壤板结,导致土壤中缺氧,根细胞进行无氧呼吸,产生的ATP减少,供给根细胞用于矿质元素吸收的能量减少,光合色素的合成和酶数量减少,光合作用减弱。
8.北方夏季中午时,光照强度很强,植物出现“午休”现象的原因是:光照强度过强,温度升高,导致气孔关闭,细胞CO2供应不足,光合作用减弱。
9.大棚种植使用有机肥有利于增产,请从影响光合作用的因素角度分析原因。
满分技巧
1.多因素对呼吸速率影响曲线图的分析方法
2.教材规定实验中的“显色”归纳
3.环境改变时光合作用各物质含量的变化分析
(1)“过程法”分析各物质变化
下图中Ⅰ表示光反应,Ⅱ表示CO2的固定,Ⅲ表示C3的还原,当外界条件(如光照、CO2)突然发生变化时,分析相关物质含量在短时间内的变化:
(2)“模型法”表示C3和C5的含量变化
起始值C3高于C5(约为其2倍)
4.光合作用曲线中的“关键点”移动
(1)A点:代表呼吸速率,细胞呼吸增强,A点下移;反之,A点上移。
(2)B点与C点的变化(注:只有横坐标为自变量,其他条件不变)
注意:细胞呼吸速率增加,其他条件不变时,CO2(或光)补偿点应右移,反之左移。
(3)D点:代表最大光合速率,若增大光照强度或增大CO2浓度使光合速率增大时,D点向右上方移动;反之,移动方向相反。
易错点拨
1.酶活性实验探究中的4个易错易混点
(1)若底物选择淀粉和蔗糖,用淀粉酶来验证酶的专一性时,检测底物是否被分解的试剂“宜”选用斐林试剂,“不宜”选用碘液,因为碘液无法检测蔗糖是否被分解。
(2)若选择淀粉和淀粉酶探究酶的最适温度,检测底物被分解的试剂“宜”选用碘液,“不宜”选用斐林试剂,因为用斐林试剂鉴定时需水浴加热,而该实验中需严格控制温度。
(3)在探究酶的适宜温度的实验中,“不宜”选择过氧化氢(H2O2)和过氧化氢酶作实验材料,因为过氧化氢(H2O2)在常温常压时就能分解,加热的条件下分解会加快,从而影响实验结果。
(4)在探究pH对酶活性影响时,“宜”保证酶的最适温度(排除温度干扰),且将酶溶液的pH调至实验要求的pH后再让酶与底物接触,“不宜”在未达到预设pH前,让底物与酶接触。
2.有关细胞呼吸过程的9个易错点
(1)有氧呼吸的场所并非只是线粒体:真核细胞有氧呼吸的场所是细胞质基质和线粒体;原核细胞无线粒体,有氧呼吸在细胞质中和细胞膜上进行。
(2)细胞呼吸中有H2O生成一定是有氧呼吸,有CO2生成不一定是有氧呼吸,但对动物和人体而言,有CO2生成一定是有氧呼吸,因为动物及人体无氧呼吸产物为乳酸。
(3)线粒体是进行有氧呼吸的主要场所。无线粒体的真核细胞(或生物)只能进行无氧呼吸,如哺乳动物成熟红细胞、蛔虫等,一些原核生物无线粒体,但可进行有氧呼吸。
(4)葡萄糖分子不能直接进入线粒体被分解,必须在细胞质基质中被分解为丙酮酸后才能进入线粒体被分解。
(5)无氧呼吸只在第一阶段产生ATP和[H],第二阶段不产生ATP,还要消耗第一阶段产生的[H]。
(6)无氧呼吸有机物氧化分解不彻底,还有大量能量储存在乳酸或者酒精中。
(7)脂肪进行有氧呼吸时消耗O2的量≠产生CO2的量。脂肪与葡萄糖相比,含H量高,含O量低,因此有氧呼吸消耗O2的量大于产生CO2的量。
(8)有氧呼吸第二阶段消耗水,第三阶段产生水。
(9)有氧呼吸O2的消耗发生在第三阶段,但第二阶段的完成也依赖O2的存在。
3.与光合作用有关的5个易错点
(1)光合作用的场所不一定是叶绿体:原核生物不含叶绿体,但某些原核生物也可以进行光合作用,如蓝细菌;对于真核生物,光合作用的场所一定是叶绿体。
(2)绿色植物进行光合作用的全过程并非都发生在生物膜上:绿色植物进行光合作用的场所为叶绿体,其中光反应在类囊体薄膜上进行,暗反应则在叶绿体基质中进行。
(3)光合作用全过程并非都需要酶:光反应中光合色素吸收光能不需要酶,但光能转化为化学能需要酶参与。
(4)叶绿体中的色素并非都吸收蓝紫光和红光:叶绿体中的色素包括叶绿素和类胡萝卜素,其中叶绿素主要吸收蓝紫光和红光,类胡萝卜素主要吸收蓝紫光,两类色素一般情况下吸收的都是可见光。
(5)光反应产生的ATP主要用于暗反应,进而实现光能转化为有机物中稳定的化学能,一般不用于叶绿体外进行的生命活动。
限时检测 (限时30分钟)
一、单选题
1.(2023·吉林·统考一模)ATP生物荧光检测仪广泛应用于物品表面清洁度测评。原理是利用荧光素酶测定环境物体表面ATP的含量,再通过检测仪器上的荧光强度反映环境中微生物的数量。下列说法错误的是( )
A.萤火虫发光的原理是荧光素接受ATP提供的能量被激活被氧化而发光
B.荧光素的激活属于吸能反应过程,与ATP水解相关联
C.ATP生物荧光检测仪的发光值大反映出微生物菌体储存大量ATP
D.ATP生物荧光检测仪的发光值与物体表面的污染程度呈正相关性
2.(2023·吉林·统考一模)多酶片具有糖衣与肠溶衣双层包衣,外层含胃蛋白酶,内层含脂肪酶、淀粉酶等多种酶,用于治疗消化不良。以下的叙述错误的是( )
A.多酶片咀嚼服用比整颗服用时药效高
B.双层包衣可防止胃蛋白酶将其它酶催化水解失效
C.多酶片的作用机理是降低食物中大分子水解所需的活化能
D.双层包衣和酶的分层设计,可使不同的酶在不同部位释放并发挥作用
3.(2023上·重庆·高三重庆八中校考阶段练习)糖酵解是葡萄糖氧化分解成2分子丙酮酸的过程。葡萄糖可在己糖激酶作用下,磷酸化成1,6-二磷酸葡萄糖,是糖酵解过程中的关键步骤。科研人员找到一种代糖——脱氧葡萄糖。该代糖同样可被己糖激酶磷酸化,但磷酸化后的产物不能参与后续反应,而是在胞内积累。下列说法错误的是( )
A.己糖激酶具有一定的专一性
B.摄入该代糖后,细胞内的ATP含量显著下降
C.己糖激酶直接参与反应,过程中自身构象会改变
D.代糖对以无氧呼吸为主的癌细胞的抑制效果更显著
4.(2023上·广西南宁·高三统考阶段练习)拟南芥中的RuBP羧化酶在一定条件下既能催化CO2固定,又能催化C5与氧反应生成CO2和C3,下列有关RuBP羧化酶的叙述,正确的是( )
A.与其他酶相比较,RuBP羧化酶不具有专一性
B.RuBP羧化酶能为CO2固定提供所需的活化能
C.提取RuBP羧化酶时,研磨叶片时应加入无水乙醇
D.RuBP羧化酶发挥作用需适宜的温度和pH等条件
5.(2023上·河北张家口·高三河北省尚义县第一中学校联考阶段练习)2021年9月,我国科学家宣布在国际上首次利用非自然固碳的淀粉合成途径(ASAP),完成从CO2到淀粉的合成。该人工合成途径只需11步反应,淀粉合成速率是玉米的8.5倍。图中甲、乙途径分别表示植物光合作用和ASAP,I和Ⅱ是叶绿体中的特定结构。对两个途径的比较中,说法正确的是( )
A.ASAP过程与结构Ⅱ内暗反应一样都能循环进行
B.与光合作用一样,ASAP过程中CO2转变为淀粉也储存了能量
C.ASAP的三碳聚合过程在叶绿体结构I上进行时需NADPH作还原剂
D.在固定等量CO2的情况下,ASAP积累的淀粉量与植物光合作用时相等
6.(2023上·四川泸州·高三四川省泸县第四中学校考阶段练习)种子居于农业生产链条的最上源,是农业生产中最基本、最重要的生产资料,也是人类生存和发展的基础。下列关于种子的形成、贮藏和萌发过程中的叙述正确的是( )
A.种子萌发时所需的能量全部由线粒体提供
B.种子的最适贮藏条件是干燥、低温和无氧
C.萌发时,贮藏的有机物分解,有机物的种类增加
D.种子形成过程中有机物积累迅速时,细胞呼吸减弱
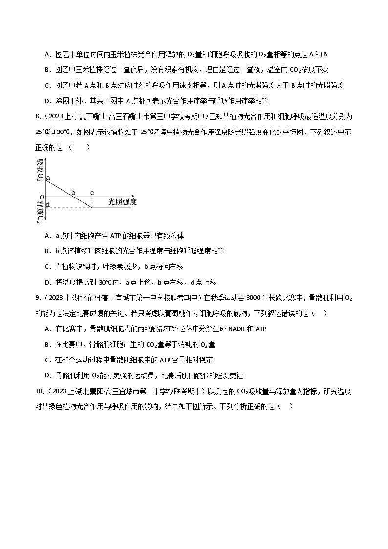
7.(2023上·宁夏石嘴山·高三石嘴山市第三中学校考期中)某校生物兴趣小组以玉米为实验材料,研究不同条件下的光合作用速率和呼吸作用速率,绘制了如甲、乙、丙、丁所示的四幅图,相关叙述错误的是( )
A.图乙中单位时间内玉米植株光合作用释放的O2量和细胞呼吸吸收的O2量相等的点是A和B
B.图乙中玉米植株经过一昼夜后,没有积累有机物,理由是经过一昼夜,温室内CO2浓度不变
C.图乙中若A点和B点对应时刻的呼吸作用速率相等,则A点时的光照强度大于B点时的光照强度
D.除图甲外,其余三图中A点都可表示光合作用速率与呼吸作用速率相等
8.(2023上·宁夏石嘴山·高三石嘴山市第三中学校考期中)已知某植物光合作用和细胞呼吸最适温度分别为25℃和30℃,如图表示该植物处于25℃环境中植物光合作用强度随光照强度变化的坐标图,下列叙述中不正确的是 ( )
A.a点叶肉细胞产生ATP的细胞器只有线粒体
B.b点该植物叶肉细胞的光合作用强度与细胞呼吸强度相等
C.当植物缺镁时,叶绿素减少,b点将向右移
D.将温度提高到30℃时,a点上移,b点右移,d点上移
9.(2023上·湖北襄阳·高三宜城市第一中学校联考期中)在秋季运动会3000米长跑比赛中,骨骼肌利用O2的能力是决定比赛成绩的关键。若只考虑以葡萄糖作为细胞呼吸的底物,下列叙述错误的是( )
A.在比赛中,骨骼肌细胞内的丙酮酸都在线粒体中分解生成NADH和ATP
B.在比赛中,骨骼肌细胞产生的CO2量等于消耗的O2量
C.在整个运动过程中骨骼肌细胞中的ATP含量相对稳定
D.骨骼肌利用O2能力更强的运动员,比赛后肌肉酸胀的程度更轻
10.(2023上·湖北襄阳·高三宜城市第一中学校联考期中)以测定的CO2吸收量与释放量为指标,研究温度对某绿色植物光合作用与呼吸作用的影响,结果如下图所示。下列分析正确的是( )
A.两曲线的交点表示光合作用制造有机物的量与呼吸作用消耗的量相等
B.温度高于25℃时,光合作用制造的有机物的量开始减少
C.光照相同时间,20℃时植物积累的有机物的量高于25℃
D.光照相同时间,35℃时光合作用产生的氧气量与30℃相等
二、综合题
11.(2023上·福建莆田·高三校考期中)叶绿体是植物进行光合作用的场所。在叶绿体膜上有磷酸转运器,可将磷酸丙糖运出叶绿体用于合成蔗糖,同时将释放的Pi运回叶绿体(图甲)。图乙是温度影响某植物光合作用和呼吸作用的曲线。
(1)甲图中,光反应为暗反应提供的物质D是 。
(2)研究表明,磷酸转运器工作时,并不会直接改变叶绿体内磷酸丙糖和Pi的总含量,推测磷酸转运器对这两类物质的转运比例为 。若磷酸转运器的工作效率下降,可能会导致 。
(3)据图乙分析,该植物生长的适宜环境温度约为 ℃。在环境温度高于45℃时,该植物不能生长,原因是 。
12.(2023上·宁夏石嘴山·高三石嘴山市第三中学校考期中)图甲中曲线Ⅰ表示夏季某一天的温度变化,图乙曲线表示放置于密闭玻璃罩内的某植物在这一天内引起的玻璃罩内CO2浓度变化,请据图分析回答下列问题:
(1)若图甲曲线Ⅱ和Ⅲ中有一条代表该植物的总光合速率,则应该是曲线 ;结合曲线Ⅰ分析,曲线Ⅲ的A点出现小波动的原因是 。
(2)若第(1)小题的分析正确,则曲线Ⅱ的B点和曲线Ⅲ的E点分别代表 和 。
(3)曲线Ⅲ的D点对应图乙曲线中 段的某一点,此时限制光合速率的外因主要是 ;图乙曲线中H点对应图甲中 点;图乙曲线FG段斜率下降的原因是 。
(4)图甲中可用 表示该植物一昼夜内的有机物积累量;而由图乙可知,该植物在密闭玻璃罩的一昼夜时间内,植物体内的有机物量 (填“增加”“减少”或“基本不变”)。
内容导航
高考感知:明考向知规律
长难句突破
命题趋势:知己知彼
满分技巧
知识必备:重点讲解(全面梳理)
易错点拨
难点突破1.酶在生活中的应用
2.影响光合作用的因素及应用
3.辨析净光合速率与总光合速率
4.自然环境与密闭环境中一昼夜内光合速率曲线的比较
1.酶活性实验探究中的4个易错易混点
2.有关细胞呼吸过程的9个易错点
3.与光合作用有关的5个易错点
限时检测:30min:及时训练与检测
(压缩包中含有单独的检测卷,方便练习使用)
课标要求——明考向
近年考情——知规律
3.1 阐明质膜具有选择透过性
3.2 举例说明有些物质顺浓度梯度进出细胞,不需要额外提供能量;有些物质逆浓度梯度进出细胞,需要能量和载体蛋白
3.3 举例说明大分子物质可以通过胞吞、胞吐进出细胞
3.4 说明绝大多数酶是一类能催化生化反应的蛋白质,酶活性受到环境因素(如pH和温度等)的影响
3.5 解释ATP是驱动细胞生命活动的直接能源物质
3.6 说明植物细胞的叶绿体从太阳光中捕获能量,这些能量在二
氧化碳和水转变为糖与氧气的过程中,转换并储存为糖分子
中的化学能
3.7 说明生物通过细胞呼吸将储存在有机分子中的能量转化为生命活动可以利用的能量
(2023·广东)酶的作用、酶的特性
(2023·北京)有氧呼吸过程、无氧呼吸过程、脂质的种类及功能
(2023·山东)主动运输、无氧呼吸过程
(2023·湖北)细胞呼吸原理在生产和生活中的应用、影响光合作用的因素
(2023·广东)有氧呼吸过程
(2023·甲卷)有氧呼吸过程、无氧呼吸过程、自由扩散
(2023·新课标)细胞呼吸原理在生产和生活中的应用、光合作用原理的应用、植物对温度、光周期等的响应
(2023·山东)有氧呼吸过程、无氧呼吸过程、细胞呼吸在生产和生活中的应用
(2023·浙江)影响细胞呼吸的因素、叶绿体中色素的种类、含量及功能、影响光合作用的因素
(2023·海南)叶绿体中色素的种类、含量及功能、绿叶中色素的提取和分离实验、验证性实验与探究性实验
(2023·山东)光反应、暗(碳)反应的物质变化和能量变化、影响光合作用的因素、验证性实验与探究性实验
(2023·湖南)光反应、暗(碳)反应的物质变化和能量变化、光合作用综合
(2023·广东)叶绿体中色素的种类、含量及功能、影响光合作用的因素、总、净光合与呼吸
阶段
场所
原料
产物
能量
第一阶段
细胞质基质
葡萄糖
丙酮酸、[H]
少量能量
第二阶段
线粒体基质
丙酮酸、水
CO2、[H]
少量能量
第三阶段
线粒体内膜
[H]、O2
水
大量能量
总(真正)光合速率
净(表观)光合速率
呼吸速率
“同化”“固定”或“消耗”的CO2的量
“从环境(容器)中吸收”或“环境(容器)中减少”的CO2的量
黑暗中释放的CO2的量
“产生”或“制造”的O2的量
“释放至容器(环境)中”或“容器(环境)中增加”的O2的量
黑暗中吸收的O2的量
“产生”“合成”或“制造”的有机物的量
“积累”“增加”或“净产生”的有机物的量
黑暗中消耗的有机物的量
B点(补偿点)
C点(饱和点)
适当增大CO2浓度(光照强度)
左移
右移
适当减小CO2浓度(光照强度)
右移
左移
土壤缺Mg2+
右移
左移
相关试卷
这是一份新高考生物二轮复习讲练测第03讲 酶和ATP(讲义)(2份,原卷版+解析版),文件包含新高考生物二轮复习讲练测第03讲酶和ATP讲义原卷版docx、新高考生物二轮复习讲练测第03讲酶和ATP讲义解析版docx等2份试卷配套教学资源,其中试卷共37页, 欢迎下载使用。
这是一份新高考生物二轮复习讲练测第03讲 酶和ATP(练习)(2份,原卷版+解析版),文件包含新高考生物二轮复习讲练测第03讲酶和ATP练习原卷版docx、新高考生物二轮复习讲练测第03讲酶和ATP练习解析版docx等2份试卷配套教学资源,其中试卷共38页, 欢迎下载使用。
这是一份新高考生物二轮复习讲练测专题二 细胞的能量供应和利用(测试)(2份,原卷版+解析版),文件包含新高考生物二轮复习讲练测专题二细胞的能量供应和利用测试原卷版docx、新高考生物二轮复习讲练测专题二细胞的能量供应和利用测试解析版docx等2份试卷配套教学资源,其中试卷共31页, 欢迎下载使用。

