英语八年级下册Module 2 ExperiencesUnit 1 I ' ve also entered lots of speaking competitions.完美版课件ppt
展开Learning bjectives
Pre-listening
While-listening
After-listening
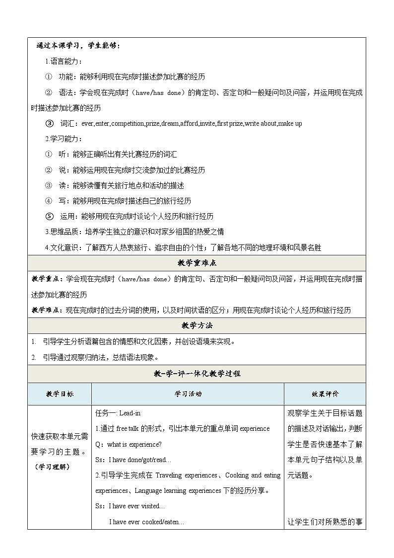
通过本课学习,学生能够:1.语言能力:① 功能:能够利用现在完成时描述参加比赛的经历② 语法:学会现在完成时(have/has dne)的肯定句、否定句和一般疑问句及问答,并运用现在完成时描述参加比赛的经历③ 词汇:ever,enter,cmpetitin,prize,dream,affrd,invite,first prize,write abut,make up2.学习能力:① 听:能够正确听出有关比赛经历的词汇② 说:能够运用现在完成时交流参加过的比赛经历③ 读:能够读懂有关旅行地点和活动的描述④ 写:能够用现在完成时描述自己的旅行经历⑤ 运用:能够用现在完成时谈论个人经历和旅行经历3.思维品质:培养学生独立的意识和对家乡祖国的热爱之情4.文化意识:了解西方人热衷旅行、追求自由的个性;了解各地不同的地理环境和风景名胜
what is experience?
What yu have dne, gt, learned, felt, suffered...
tell us ne f yur experiences
“I have dne...”
“I have gt...”
“I have learned...”
“I have ...”
I went t Hngkng in 2016/ 8years ag.
I flew t Japan last year.
I _____ ______ ______ Hngkng,Japan and Eurpe.But I have never visited Paris, it's my dream place t travel.I have always wanted t g n a dream hliday in Paris.
have ever been t
I visited Eurpe in 2018.
△Traveling experiences
have ever visited
Talk abut yurself
I have ever visited…,but I haven’t visited / have never visited … is my dream place t travel.
△Cking and eating experiences
Make: I have ever made …
Eat: I have ever eaten …I have had a western meal.
△Language learning experiences
I have tried t learn…(Japanese, French, Italian, Spanish ...)
Wrk in pairs (A8)
- Have yu ever been t any freign cuntries? - Yes, I have. I have been t ... /N, I haven't. I have never been t any freigncuntries. I have always wanted t visit a freign cuntry.
- Have yu ever traveled by plane/train? cked a meal? entered a speaking/writing cmpetitin? washed yur clthes? helped ld peple? eaten Beijing duck? wn any prizes?(written... / taken... / swum... / thught...
Listen and number the wrds as yu hear them.
ever exciting tired visit wnderful
What kind f experience these wrds are related t?
1. Lingling has visited / hasn't ever visited the US.2. Betty has asked / hasn't asked her parents. 3. Lingling has travelled / hasn't travelled by plane.
Task 2: Listen again and chse the crrect answer.
Pre-Listening
Betty: Lingling, t the US?Lingling: . I’ve always wanted t g there.Betty: Wuld yu like t cme and visit me next year?Lngling: That sunds wnderful ! I’d lve t.Betty: I my parents, but I’m sure they’ll say yes. by plane?Lingling: .Betty: Did yu enjy it?Linglilng: Yes, it was very exciting, but I was quite tired.
Listen again and fill in the blanks.
have yu ever been
N, I haven't
haven't asked
Have yu ever travelled
Yes, I have
现在完成时现在完成时表示过去某个时间已经发生的行为或已经做过的事情对目前产生某种影响或结果(这种影响或结果现在还存在)。一、句式结构1.肯定句式: 主语+have / has+动词过去分词+其他。2.否定句式: 主语+have / has+nt+动词过去分词+其他。have nt 和has nt 分别缩写为haven’t和hasn’t。 3.一般疑问句式: Have / Has+主语+动词过去分词+其他? 肯定回答:Yes, 主语+have / has; 否定回答:N, 主语+haven’t / hasn’t.
Grammar learning
Tny and Lingling are talking abut their cmpetitins. Let's listen fr mre infmatin.
1. What kind f cmpetitin des Lingling enter?A. Writing B. Singing can’t Lingling g n a dream hliday?A.Because she can’t affrd she has ther cmpetitin t she has n time t many prizes has Lingling wn?A. ne B. tw C. three
A. have enugh mneyB. dn’t have enugh mney
While-Listening
Pair wrk(A4)
—Has Lingling ever wn any prizes befre?—N, she hasn’t.—Has Tny entered lts f speaking cmpetitins?—Yes, he has.
1.参加竞赛2.一个演讲比赛3.度过一个梦想的假期4.停止做某事5.考虑6.创作7.编造8.邀请某人做某事9.一等奖10.环游世界
Language pints
1.参加竞赛 ____________________________2.一个演讲比赛 ____________________________3.度过一个梦想的假期 ____________________4.停止做某事 ____________________________5.考虑 ____________________________6.创作 ____________________________7.编造 ____________________________8.邀请某人做某事 ____________________________9.一等奖 ____________________________10.环游世界 ____________________________
enter a cmpetitin
a speaking cmpetitin
g n a dream hlidays
stp ding sth
invite sb t d sth
first prize
travel arund the wrld
The first prize is “My dream hliday”. 一等奖是“我的梦想假期”
v.dreamed, dreamed/dreamt, dreamt 做梦;梦到;梦想
我昨晚做了个奇怪的梦。
昨晚的这个时候我梦见我正飞往月球。
I had a strange dream last night.
I dreamt I was flying t the mn at this time f yesterday.
I’ve stpped trying nw. 我现在已经不再尝试了
stp ding sth 意思为 “停下做某事”, 指停止正在做的事情
( )Jim, culd yu stp ________ and listen t me please?A. talks B. talking C. talk D.t talk
stp t d sth 意思为 “停下来去做某事”, 指停止正在做的事去做另一件事
( )After ding s much wrk, Mr.Li was tired, s he stpped _______ a rest. A.have B. t have C. having D.has
Yu can make it up. 你可以编造一下。
make up sth./make prn. up 编造, 虚构, 组成, 形成, 化妆
1. It tk her mre than an hur t make herself up. _____________________ 2.Six wmen and nineteen men make up the team. _____________________ 3.The student made up an excuse fr his being late. _____________________
Cmplete the sentences with the crrect frm f the wrds in the bx.
affrd cmpetitin dream invite pity prize
Her ______ was t study at a gd university ne day.When I was in schl, I wn many ______ fr my writing.3. Yu must enter the music ___________! Yu will beat everybdy.4. My family cannt ______ t buy a ticket fr the match.5. It is a(n) ____ that yu did nt cme t see the film with us.6. Jhn ______ his new friends t his birthday party last week.
Lingling is entering a speaking cmpetitin. The first ______ is “My dream hliday“. She hasn’t __________ any prizes befre. She has always wanted t g n __________ dream hliday. But she can’t ________ it because the plane tickets are t expensive.Tny says he has entered lts f speaking __________ but hasn’t wn any prizes. He has stpped trying nw.Lingling advised Tny t enter a writing cmpetitin: Arund the Wrld in 80 Days. T win it , he needs t write a shrt stry __________ a place he has visited. That sunds wnderful,____________ Tny hasn’t tracelled much. He desn’t knw hw t _________ abut it. Lingling thinks it desn’t need t be true and he can make it _________. Tny says he’ll try. He hpes he’ll win, then he’ll invite Lingling t cme with __________.But the first prize is nly the bk called Arund the Wrld in 80 Days!
Level A 1. Listen and imitate Activity 3 at least three times.2. Finish wrkbk Unit1-1.Level B Make a cnversatin abut yur experiences.
外研版 (新标准)八年级下册Unit 1 I ' ve also entered lots of speaking competitions.教学演示ppt课件: 这是一份外研版 (新标准)八年级下册Unit 1 I ' ve also entered lots of speaking competitions.教学演示ppt课件,共35页。PPT课件主要包含了课堂导入,Free talk,dream,课堂小结,课堂训练等内容,欢迎下载使用。
外研版 (新标准)八年级下册Module 2 ExperiencesUnit 1 I ' ve also entered lots of speaking competitions.教学课件ppt: 这是一份外研版 (新标准)八年级下册Module 2 ExperiencesUnit 1 I ' ve also entered lots of speaking competitions.教学课件ppt,文件包含Unit1Ivealsoenteredlotsofspeakingcompetitions课件pptx、Unit1Ivealsoenteredlotsofspeakingcompetitions教学设计doc、M2u1a1-2mp3、M2u1a3mp3、M2u1a6mp3、M2u1a3swf、全国大学生英语演讲比赛第一名avi等7份课件配套教学资源,其中PPT共21页, 欢迎下载使用。
外研版 (新标准)八年级下册Unit 1 I ' ve also entered lots of speaking competitions.一等奖课件ppt: 这是一份外研版 (新标准)八年级下册Unit 1 I ' ve also entered lots of speaking competitions.一等奖课件ppt,文件包含module2unit1课件pptx、m2u1a2mp3、m2u1a3mp3等3份课件配套教学资源,其中PPT共25页, 欢迎下载使用。
初中英语外研版 (新标准)八年级下册Unit 1 I ' ve also entered lots of speaking competitions.优质课ppt课件
初中英语外研版 (新标准)八年级下册Module 2 ExperiencesUnit 1 I ' ve also entered lots of speaking competitions.试讲课
初中英语外研版 (新标准)八年级下册Unit 1 I ' ve also entered lots of speaking competitions.教学课件ppt
外研版 (新标准)八年级下册Unit 1 I ' ve also entered lots of speaking competitions.优质教学ppt课件

