2024--2025学年安徽省池州市贵池区九年级(上)第一次月考化学试卷
展开
这是一份2024--2025学年安徽省池州市贵池区九年级(上)第一次月考化学试卷,文件包含精品解析安徽省池州市贵池区2024--2025学年九年级上学期第一次联考化学试卷原卷版docx、精品解析安徽省池州市贵池区2024--2025学年九年级上学期第一次联考化学试卷解析版docx等2份试卷配套教学资源,其中试卷共19页, 欢迎下载使用。
1. “神箭冲碧宇,天和傲苍穹”。神州十七号于2023年10月26号在酒泉卫星发射中心成功发射,神州十七号载人飞行的主要任务包括实施航天员出舱活动和货物气闸舱出舱任务等重要活动。下列研究不属于化学范畴的是
A. 研制火箭的燃料B. 空间站内氧气的制取
C. 计算返回舱落地点D. 返回舱外层耐高温涂料的制造
【答案】C
【解析】
【详解】A、研制火箭的燃料,燃料的研发属于化学研究范畴,不符合题意;
B、空间站内氧气的制取,物质的制取属于化学研究范畴,不符合题意;
C、计算返回舱,不属于化学研究范畴,符合题意;
D、返回舱外层耐高温涂料的制造,材料的制造属于化学研究范畴,不符合题意。
故选C。
2. 秋天金黄的银杏树叶是一道美丽的风景,下列关于银杏树叶的说法中属于物理变化的是( )
A. 银杏树叶进行光合作用B. 银杏树叶由绿变黄
C. 银杏树叶从树上掉落下来D. 落在地上的银杏树叶慢慢腐烂
【答案】C
【解析】
【详解】A.光合作用有新物质氧气、有机物等生成,属于化学变化;
B. 银杏树叶由绿变黄过程有新物质生成,属于化学变化;
C. 银杏树叶从树上掉落下来过程没有新物质生成,属于物理变化;
D. 落在地上的银杏树叶慢慢腐烂过程有新物质生成属于化学变化;
故选C。
3. 下列有关化学反应的现象描述错误的是
A. 硫在空气中燃烧火焰呈淡蓝色,而在氧气中燃烧火焰呈蓝紫色
B. 红磷在空气中燃烧产生大量的白雾,放热
C. 木炭在氧气中燃烧,发出白光,放出热量,产生能使澄清的石灰水变浑浊的气体
D. 铁丝在氧气中燃烧,火星四射,生成黑色的固体
【答案】B
【解析】
【分析】
【详解】A、硫在空气中燃烧产生淡蓝色火焰,在氧气中燃烧产生明亮的蓝紫色火焰,故A选项正确,不符合题意;
B、红磷在空气中燃烧产生大量的白烟,且放出热量,故B选项不正确,符合题意;
C、木炭在空气中燃烧发出红光,在氧气中燃烧发出白光,且都能放出热量,生成的气体可使澄清的石灰水变浑浊,故C选项正确,不符合题意;
D、铁丝在氧气中燃烧,火星四射,生成黑色固体,故D选项正确,不符合题意。
故选B。
【点睛】本题主要考查白烟与白雾的区别,白烟指的是固体小颗粒,而白雾指的是小液滴。
4. 有关实验室制取氧气,如图操作正确的是
A. 检查气密性B. 液体倾倒
C. 验满D. 处理实验废液
【答案】B
【解析】
【详解】A、该装置未构成封闭体系,即左边的长颈漏斗与大气相通,无论该装置气密性是否良好,导管口都不会有气泡产生,不能判断气密性是否良好,图示操作错误;
B、向试管中倒入液体时,试管应倾斜,瓶塞要倒放在桌面上,标签朝向手心,瓶口紧挨试管口,图示操作正确;
C、氧气具有助燃性,验满的方法为:将带火星的木条放在集气瓶口,木条复燃,则说明氧气已收集满,图示操作错误;
D、实验的废液应倒入废液缸内,而不是直接倒入下水道,防止污染水体,图示操作错误;
故选:B。
5. 下列生活中常见现象用微观粒子解释正确的是
A. 液氧和氧气都能使带火星小木条复燃,是因为它们都含有氧分子
B. 温度计中的水银球受热体积膨胀,这是因为汞原子受热体积变大了
C. 深色衣服和浅色衣服浸泡在一起,会使衣服上染上颜色,这是因为原子发生了变化
D. 擦黑板时看到粉尘在空中飞舞,这是分子在运动
【答案】A
【解析】
【详解】A、液氧和氧气都能使带火星小木条复燃,是因为它们都含有氧分子,同种分子的化学性质相同,故选项解释正确;
B、温度计中的水银球受热体积膨胀,这是因为汞原子间的间隔受热变大,而汞原子的体积不变,故选项解释错误;
C、深色衣服和浅色衣服浸泡在一起,会使衣服上染上颜色,这是因为深色染料中含有的分子是在不断地运动,向四周扩散,使浅色衣服染上深颜色,故选项解释错误;
D、擦黑板时看到粉尘在空中飞舞,粉尘是宏观的物质,不能用分子的观点进行解释,故选项解释错误;
故选:A。
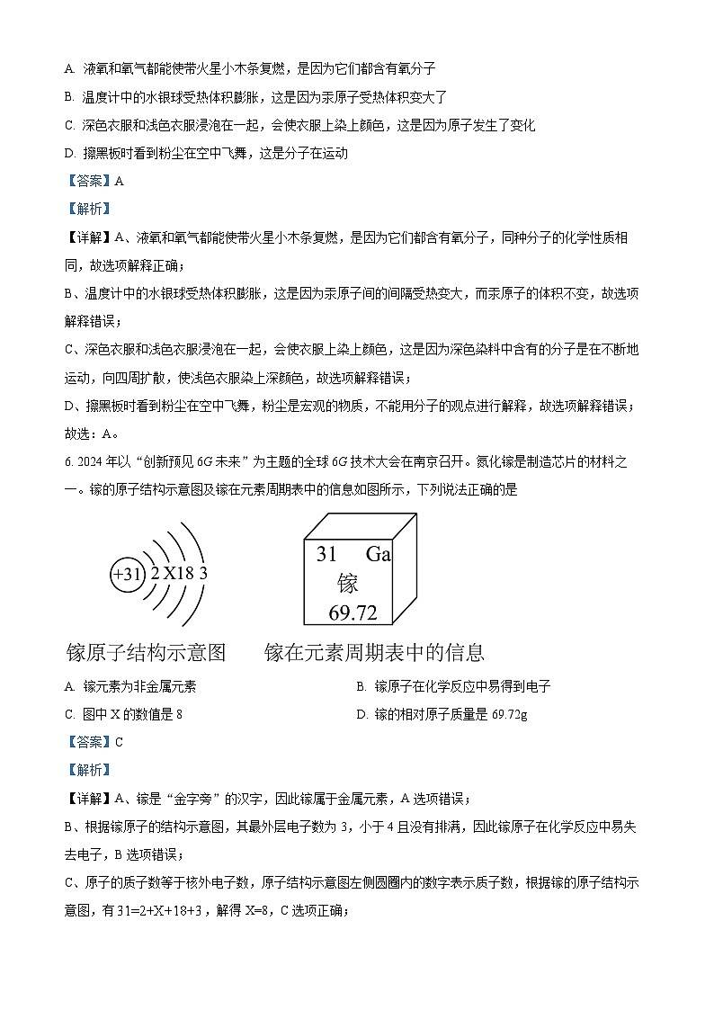
6. 2024年以“创新预见6G未来”为主题的全球6G技术大会在南京召开。氮化镓是制造芯片的材料之一。镓的原子结构示意图及镓在元素周期表中的信息如图所示,下列说法正确的是
A. 镓元素为非金属元素B. 镓原子在化学反应中易得到电子
C. 图中X的数值是8D. 镓的相对原子质量是69.72g
【答案】C
【解析】
【详解】A、镓是“金字旁”的汉字,因此镓属于金属元素,A选项错误;
B、根据镓原子的结构示意图,其最外层电子数为3,小于4且没有排满,因此镓原子在化学反应中易失去电子,B选项错误;
C、原子的质子数等于核外电子数,原子结构示意图左侧圆圈内的数字表示质子数,根据镓的原子结构示意图,有,解得X=8,C选项正确;
D、元素信息示意图正下方的数字代表相对原子质量,根据图示,镓的相对原子质量是69.72,相对原子质量单位为“1”,通常省略不写,而不是“g”,D选项错误。
故选:C。
7. 研究发现,达菲(Tamiflu)对流感病毒有抑制作用,从香料八角中提取的莽草酸(C7H6O5)是合成达菲的原料之一。下列对莽草酸的说法正确的是
A. 莽草酸中含有三种非金属
B. 莽草酸分子由7个碳原子、6个氢原子、5个氧原子构成
C. 莽草酸由7个碳元素、6个氢元素、5个氧元素组成
D. 莽草酸由莽草酸分子构成
【答案】D
【解析】
【详解】A、莽草酸是含有碳、氢、氧三种元素的化合物,莽草酸中不含金属元素,选项错误;
B、由莽草酸的化学式可知,1个莽草酸分子是由7个碳原子、6个氢原子和5个氧原子构成的,选项错误;
C、莽草酸由碳元素、氢元素、氧元素组成,元素论种类不论个数,选项错误;
D、莽草酸由莽草酸分子构成,一个莽草酸分子由7个碳原子、6个氢原子、5个氧原子构成,选项正确。
故选:D。
8. 诺贝尔化学奖得主德国化学家GerhardErtl对CO在催化剂【Pt】表面进行的研究,催生了汽车尾气净化装置。下图为汽车尾气净化装置内发生反应的微观示意图,有关说法错误的是
A. 该反应中的四种物质都是由分子构成的B. 该反应是化合反应
C. 该反应分子种类改变、原子种类不变D. 该装置的应用能减少汽车尾气对空气的污染
【答案】B
【解析】
【详解】A、该反应中的四种物质分别是一氧化碳、一氧化氮、二氧化碳、氮气,它们均是由分子构成,故选项不符合题意;
B、化合反应符合“多变一”的特点,该反应的生成物有两种,不属于化合反应,故选项符合题意;
C、由反应的微观示意图可知,该反应分子种类发生了改变,由质量守恒定律可知,化学反应前后原子种类不变,故选项不符合题意;
D、该反应将两种有害气体转化为无毒气体,该装置的应用能减少汽车尾气对空气的污染,保护环境,故选项不符合题意;
故选:B。
9. 我国“天问一号”探测器登陆火星,发现火星大气稀薄;“含有二氧化碳(体积分数为95.3%)、氮气、氧气等物质,平均温度为,冬天的低温使多达25%的二氧化碳凝华成干冰。下列说法不正确的是
A. 火星大气中氮气含量比空气中低B. 干冰与冰的化学性质相似
C. 燃着的木条在火星上不能燃烧D. 火星大气稀薄导致保温性能差
【答案】B
【解析】
【详解】A、火星大气中气体含有二氧化碳(体积分数为95.3%)、氮气、氧气等物质,空气中氮气约占总体积的78%,火星大气中氮气含量比空气中低,故A说法正确;
B、干冰是固态二氧化碳,是由二氧化碳分子构成的,冰是固态的水,是由水分子构成的,二者的分子构成不同,不同种分子的化学性质不同,所以二者的化学性质不相似,故B说法不正确;
C、火星大气中气体含有二氧化碳(体积分数为95.3%)、氮气、氧气等物质,平均温度为 −60℃ ,其中二氧化碳和氮气均不能燃烧且不支持燃烧,可以支持燃烧的氧气含量很少,且温度很低,所以燃着的木条在火星上不能燃烧,故C说法正确;
D、火星大气中气体含有二氧化碳(体积分数为95.3%)、氮气、氧气等物质,平均温度为 −60℃ ,火星大气稀薄导致保温性能差,故D说法正确;
故选:B。
10. 逻辑推理是化学学习中常用的思维方法。下列推理错误的是
A. 阳离子是带正电的粒子,带正电的粒子不一定是阳离子
B. 燃烧一定放出热量,但放出热量变化不一定是燃烧
C. 分子可以构成物质,但构成物质的不一定是分子
D. 铁丝在氧气中能燃烧,则铁丝在空气也能燃烧
【答案】D
【解析】
【详解】A、阳离子是带正电的粒子,带正电的粒子不一定是阳离子,如质子带正电,A选项正确;
B、燃烧一定放出热量,但放出热量的变化不一定是燃烧,如稀释浓硫酸,放热,不是燃烧,B选项正确;
C、分子可以构成物质,但构成物质的不一定是分子,如铁由原子构成,C选项正确;
D、铁丝在氧气中能燃烧,但铁丝在空气中不能燃烧,D选项错误。
故选:D。
11. 现有甲乙丙三种气体,如下图,将乙气体倒入放有填充空气气球的一个空烧杯里,发现气球飘起来了,把分别盛满甲、丙气体的试管倒插入盛有水的烧杯中,一段时间后,观察到如图所示的现象,对甲、乙、丙气体的分析正确的是
A. 甲气体可以用排水法收集
B. 丙气体只能用排气法收集
C. 若乙气体可以用排气法收集,则一定是向下排空气法
D. 不能确定乙气体是否可以用排水法收集
【答案】D
【解析】
【详解】A、试管中的液面上升,说明试管内压强减小,甲气体溶于水。因此甲气体不能用排水法收集,故A错误;
B、丙气体并不溶于水,可采用排水法收集,故B错误;
C、乙气体可使空气气球飘起来,证明乙气体的密度比空气大,则应采用向上排空气法,故C错误;
D、没有设计实验证明乙是否溶于水,且是否与水反应,因此不能确定乙是否可以用排水法收集。故D正确。
故选D。
12. 利用图甲所示装置可以测定空气中氧气的体积分数,其中燃烧匙内的白磷用电加热装置点燃,瓶内气压用气体压强传感器测定,其变化如图乙所示。则下列分析合理的是
A. t1s-t2s压强迅速升高到最高点,容器中温度保持不变
B. t2s-t3s压强迅速下降,只是瓶内氧气被消耗的过程
C. 根据t4s时瓶内的气压值,能计算出氧气约占空气质量的五分之一
D. t5s后的实验操作是打开弹簧夹使水进入瓶内的过程
【答案】D
【解析】
【详解】A、t1s-t2s压强迅速增大到最高点的原因是红磷燃烧放热,温度升高,导致气体膨胀,压强增大,故A分析不合理;
B、t2s-t3s压强迅速下降,不只是因为瓶内氧气被消耗,还与温度下降有关,故B分析不合理;
C、t4s时压强为80kPa,开始是100kPa,可以得出减少的体积为原来体积的五分之一 ,因此可计算出空气中氧气约占空气体积的五分之一,故C分析不合理;
D、t5s后气压又显著增加其原因是打开弹簧夹使水进入瓶内,液体进入瓶内后,瓶内气体体积减小,导致气压显著增大,故D分析合理;
故选D。
二、非选择题(本大题包括5小题,共28分)
13. 现有下列四种物质:A氧气、B氮气、C稀有气体、D二氧化碳、E臭氧(用字母代号填空)
(1)属于混合物的是__________。
(2)用于抢救危重病人的是__________。
(3)可用于电光源的是__________。
(4)空气中体积分数最高的气体__________。
(5)属于空气污染物的是__________。
【答案】(1)C (2)A
(3)C (4)B
(5)E
【解析】
【小问1详解】
稀有气体中含有氦气、氖气等多种物质,属于混合物,故填:C;
【小问2详解】
氧气可以供给呼吸,可用于抢救危重病人,故填:A;
【小问3详解】
稀有气体通电可以发出不同颜色的光,可用于电光源,故填:C;
【小问4详解】
空气中体积分数最高的气体是氮气,故填:B;
【小问5详解】
臭氧属于空气污染物,故填:E。
14. 高压钠灯发出的黄光射程远,透雾能力强,常用于道路和广场的照明。在实验室里,金属钠保存在煤油中,用镊子从煤油中取出金属钠,再用滤纸吸干表面的油。在空气中,用小刀切下绿豆大小的一块,切开后银白色的金属表面迅速产生了白色物质氧化钠,但该过程不会发生燃烧。再取一大块冰,在其表面挖一个较深的抗(如图)。用遥控车将钠放入冰坑底部,刹那间,冰火两重天的壮美奇观瞬时产生,钠变成了一个大火球,噼里啪啦看巨响,火光四射,火花飞溅。燃烧殆尽,观察到冰块上裂纹纵横交错。
回答下列问题。
(1)根据阅读材料得出钠具有的物理性质是________(写一点即可)。
(2)钠不能保存在水中的原因是________。
(3)钠切开后表面产生白色物质,写出该反应的文字表达式________。
(4)冰坑周围裂纹纵横,说明反应过程________(填“吸热”或“放热”)。
【答案】(1)硬度小(合理即可)
(2)常温下与水反应(合理即可)
(3)
(4)放热
【解析】
【小问1详解】
钠呈银白色,质软,密度比水的小,都属于物理性质;
【小问2详解】
从题干中可知钠要与水发生化学反应,钠的密度比水小,钠会浮在水的表面,钠会与空气接触,与空气中的氧气反应,所以钠不能保存在水中;
【小问3详解】
钠与氧气反应生成了白色的氧化钠,该反应的文字表达式为:;
【小问4详解】
燃烧完后,冰坑周围裂纹纵横,说明钠与水反应放出了热量。
15. 如图所示的装置常用于实验室中制取气体,请回答下列问题。
(1)仪器①的名称是__________。
(2)实验室中用高锰酸钾制取氧气,应选择的发生装置是__________(填字母),反应的文字表达式是__________该反应属于__________(填“分解”或“化合”)反应。
(3)若用C装置收集氧气,收集的氧气不纯,可能的原因是__________(答1点即可)。
(4)D装置为气体的收集装置,若用排空气法收集氧气,气体的进气口为__________(选填“a”或“b”)。
【答案】(1)铁架台 (2) ①. A ②. ③. 分解
(3)未等到导管口有连续均匀的气泡冒出就开始收集(合理即可)
(4)a
【解析】
【小问1详解】
根据图像,仪器①是铁架台。
【小问2详解】
实验室中用高锰酸钾制取氧气,高锰酸钾在加热条件下分解生成锰酸钾、二氧化锰、氧气,属于固体加热型反应,应选择的发生装置是A;
该反应的文字表达式为:;
该反应由一种物质反应生成生成三种物质,属于分解反应。
【小问3详解】
C装置采用排水法收集气体,若用C装置收集氧气,收集的氧气不纯,可能的原因是:未等到导管口有连续均匀的气泡冒出就开始收集(会收集到装置内原有的空气导致氧气不纯);收集氧气前集气瓶内没有装满水(集气瓶内有空气残留导致氧气不纯);排水法收集到的气体会混有水蒸气。
【小问4详解】
氧气密度比空气大,可用向上排空气法收集。若用D装置采用排空气法收集氧气,则氧气应从长管(a端)通入,空气从短管(b端)排出,因此气体的进气口为a。
16. 在宏观、微观和符号之间建立联系是化学学科的重要思维方式。
(1)B微粒属于_______(填“原子”、“阳离子”或“阴离子”),它的化学符号是______。
(2)A、B、C、D、E属于同种元素的是__________。
(3)写出C的符号__________。
(4)E为硒的原子结构示意图,它与F表中__________(填元素名称)的原子化学性质相似。
【答案】(1) ①. 原子 ②. Na
(2)A C (3)Cl-
(4)氧元素
【解析】
【小问1详解】
A中质子数=核外电子数=11,属于原子;A为11号的钠原子,化学符号为Na;
【小问2详解】
元素是具有相同质子数或核电荷数的一类原子的总称,A、C质子数相同,属于同种元素;
【小问3详解】
C质子数为17,核外电子数为18,表示带1个单位负电荷的氯离子,表示为Cl-;
【小问4详解】
元素的性质是由原子的最外层电子数决定的,在元素周期表中,同一族(纵行)的元素最外层电子数相同,具有相似的化学性质,根据E为硒的原子结构示意图可知,原子最外层有6个电子,氧原子的最外层有6个电子,因此硒元素与氧元素的化学性质相似。
17. 小焦同学用“双氧水”(过氧化氢溶液)冲洗伤口时,不小心将过氧化氢溶液滴到水泥地板上,发现有大量气泡产生。
【查阅资料】
①水泥块中含有的氯化铁,二氧化锰,碘化钾都可以作过氧化氢分解的催化剂。
②气压传感器能描绘出密闭容器中压强随时间的变化曲线(如图1)。曲线斜率越大,说明过氧化氢分解速度越快,则该条件对过氧化氢分解速率影响越大。
实验一:探究氯化铁能否做过氧化氢分解的催化剂。
(1)在进行实验前,要注意检查装置的气密性。检查图2装置气密性的方法是玻璃管右侧加橡皮管,用止水夹夹住橡皮管,再拉注射器,一段时间后,注射器_______(填“能”、“不能”)回到原来的位置,则表明气密性良好。
(2)小芳认为:仅凭上述两个实验不能证明氯化铁为过氧化氢分解的催化剂,她觉得还需要证明它在化学反应前后_______不变。经实验证明,氯化铁能做过氧化氢分解的催化剂,写出此反应的文字表达式_______。
实验二:探究过氧化氢分解速率的影响因素。
将体积相同、浓度不同的过氧化氢溶液和不同质量的二氧化锰、氯化铁、碘化钾分别放在如图2的密闭容器中,并用气压传感器采集数据:
(3)由实验1和2对比得出结论是_______。
(4)小明认为:不采用气压传感器,还可用100mL量筒、水槽、秒表等,通过测量_______,判断过氧化氢的分解速率。
(5)分析上表,过氧化氢分解速率的影响因素,除了温度,还有_______、_______(填两种即可)。
【答案】(1) ①. 能 ②. 向装有过氧化氢溶液的试管中加入氯化铁,再伸入带火星的木条
(2) ①. 质量和化学性质 ②. 过氧化氢水+氧气
(3)相同条件下,温度越高过氧化氢的分解速率越快
(4)收集相同体积气体所需的时间
(5) ①. 催化剂种类 ②. 过氧化氢溶液浓度
【解析】
【小问1详解】
检查图2装置气密性的方法是玻璃管右侧加橡皮管,用止水夹夹住橡皮管,再拉注射器,锥形瓶内压强减小,装置不漏气,一段时间后,注射器能回到原来的位置,则表明气密性良好;
②根据实验结论氯化铁能加快过氧化氢的分解速率,即加快氧气的生成速率,根据实验现象为木条复燃,则实验操作为向装有过氧化氢溶液的试管中加入氯化铁,再伸入带火星的木条;
【小问2详解】
由于催化剂是在化学反应里能改变化学反应速率,而本身的质量和化学性质在化学反应前后都没有发生改变的物质,所以仅凭上述两个实验不能证明氯化铁为过氧化氢分解的催化剂,还需要证明它在化学反应前后质量和化学性质不变;过氧化氢在氯化铁催化作用下反应生成水和氧气,文字表达式为:;
【小问3详解】
根据表格可以看出,实验1温度为10℃,实验2温度为20℃,所以由实验1和2对比得出在其他条件相同时,温度越高,过氧化氢溶液分解速率越快结论;
【小问4详解】
不采用气压传感器,还可用100mL量筒、水槽、秒表等,通过测量收集相同气体体积所需的时间等,可判断过氧化氢的分解速率;
【小问5详解】
经过分析表格可知,过氧化氢分解速率的影响因素,除了温度,还有催化剂种类(过氧化氢浓度、催化剂质量等合理即可)。实验步骤
实验现象
实验结论
①向装有过氧化氢溶液的试管中,伸入带火星的木条
木条不复燃
常温时过氧化氢溶液不分解
②_______
木条复燃
氯化铁能加快过氧化氢分解速率
实验序号
催化剂种类
催化剂质量/g
温度/℃
过氧化氢浓度
曲线斜率
1
二氧化锰
0.1
10
2%
0.383
2
0.1
20
2%
2.145
3
0.3
20
5%
6.637
4
氯化铁
03
20
5%
0.099
5
碘化钾
0.3
20
5%
0.163
相关试卷
这是一份安徽省淮南市潘集区2024--2025学年九年级上学期第一次月考化学试题(无答案),共5页。试卷主要包含了选择题,非选择题等内容,欢迎下载使用。
这是一份安徽省池州市贵池区2023-2024学年九年级下学期开学考试化学试题(原卷版+解析版),文件包含精品解析安徽省池州市贵池区2023-2024学年九年级下学期开学考试化学试题原卷版docx、精品解析安徽省池州市贵池区2023-2024学年九年级下学期开学考试化学试题解析版docx等2份试卷配套教学资源,其中试卷共19页, 欢迎下载使用。
这是一份安徽省池州市贵池区2023-2024学年九年级下学期开学考试化学试卷,共5页。

