安徽省池州市贵池区2023-2024学年九年级下学期开学考试化学试题(原卷版+解析版)
展开1.化学试卷共两大题17小题,满分40分,化学与物理的考试时间共120分钟。
2.本试卷包括试题卷和答题卷两部分,其中试题卷4页,答题卷2页。
3.请务必在答题卷上答题,在试题卷上答题是无效的。
4.本试卷可能用到的相对原子质量:H-1;C-12;O-16;Mg-24;Fe-56;Cu-64
一、选择题(本大题包括12小题,每题1分,共12分。每小题的4个选项中只有1个符合题意)
1. 人类生活需要能量。下列能量主要由物理变化产生的是
A. 生石灰用于自热米饭中加热B. 太阳能热水器加热冷水
C 铁粉用于冬天暖宝宝中取暖D. 天然气用于烹饪菜肴
【答案】B
【解析】
【详解】A.生石灰用于自热米饭中加热,生石灰与水反应生成熟石灰,有新物质生成,属于化学变化,故选项不符合题意;
B.太阳能热水器中的水所吸收的热量,没有生成新物质,属于物理变化,故选项符合题意;
C.铁粉用于冬天暖宝宝中取暖,铁粉发生缓慢氧化放出热量,有新物质生成,属于化学变化,故选项不符合题意;
D.天然气用于烹饪菜肴,天然气主要成分为甲烷,甲烷燃烧生成二氧化碳和水,有新物质生成,属于化学变化,故选项不符合题意;
故选:B。
2. 构建人类命运共同体,促进人与自然和谐共生。下列说法合理的是
A. 防治雾霾天气,禁止使用化石燃料B. 提倡节能环保,全面推广使用氢能源
C. 减少重金属污染,废旧电池深埋处理D. 为防止水污染,污水处理达标再排放
【答案】D
【解析】
【详解】A.防治雾霾天气,减少使用化石燃料,无法禁止,故选项说法错误;
B.使用氢能源,可以节能环保,但现阶段由于氢能源制取成本高,且贮存不方便,无法全面推广使用,故选项说法错误;
C.电池中含有重金属,如果将废旧电池深埋,易导致重金属污染土壤、地下水等资源,故选项说法错误;
D.污水集中处理达标后排放,可以减少水体污染,有利于保护环境,故选项说法正确;
故选:D。
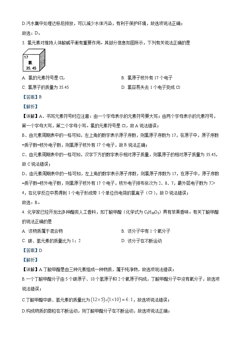
3. 氯元素对维持人体酸碱平衡有重要作用。其部分信息如图所示,下列有关说法正确的是
A. 氯的元素符号是CLB. 氯原子核外有17个电子
C. 氯原子的质量为35.45D. 氯容易失去1个电子变成Cl-
【答案】B
【解析】
【详解】A、书写元素符号时应注意:由一个字母表示的元素符号要大写;由两个字母表示的元素符号,第一个字母大写,第二个字母小写。氯的元素符号是Cl,故A说法错误;
B、由元素周期表中的一格可知,左上角的数字表示原子序数,则氯原子序数为17,在原子中,原子序数=质子数=核外电子数,则氯原子核外有17个电子,故B说法正确;
C、由元素周期表中的一格可知,汉字下方的数字表示相对原子质量,则氯原子的相对原子质量为35.45,故C说法错误;
D、由元素周期表中的一格可知,左上角的数字表示原子序数,则氯原子序数为17,在原子中,原子序数=质子数=核外电子数,则氯原子核外有17个电子,核外电子排布依次为2、8、7,最外层电子数为7>4,在化学反应中易得到1个电子形成带1个单位负电荷的氯离子(Cl-),故D说法错误;
故选:B。
4. 化学家已经开发出多种酯类人工香料,如丁酸甲酯(化学式为C5H10O2)具有苹果香味。有关丁酸甲酯的说法正确的是
A. 该物质属于混合物B. 该分子中有1个氧分子
C. 碳、氢元素的质量比为1:2D. 该分子在不断运动
【答案】D
【解析】
【详解】A.丁酸甲酯是由三种元素组成一种物质,属于纯净物,故选项说法错误;
B.一个丁酸甲酯分子由5个碳原子、10个氢原子和2个氧原子构成,丁酸甲酯分子中没有氧分子,故选项说法错误;
C.丁酸甲酯中碳、氢元素的质量比为,故选项说法错误;
D.构成物质的微粒在不断运动,则丁酸甲酯分子在不断运动,故选项说法正确;
故选:D。
5. 化学知识可以解决生活中许多实际问题,下列实验方案不能解决相应实际问题的是
A. AB. BC. CD. D
【答案】D
【解析】
【详解】A.黄铜是合金硬度大,纯铜硬度小,取样后相互刻画,留下痕迹的是纯铜,故实验方案能解决相应实际问题,不符合题意;
B.活性炭能够吸附色素、异味,加入适量的活性炭除去水中的异味,故实验方案能解决相应实际问题,不符合题意;
C.区分和,取样后通入澄清石灰水,石灰水变浑浊的为二氧化碳,无明显现象的为氧气,故实验方案能解决相应实际问题,不符合题意;
D.加水溶解时,氯化钠溶解在水中,过滤得到二氧化锰和氯化钠溶液,洗涤、干燥,得到的是二氧化锰,故实验方案不能解决相应实际问题,符合题意;
故选:D。
6. 实验室制取氢气的部分操作如下图所示,其中正确的是
A 连接仪器B. 加入锌粒
C. 倾倒稀硫酸D. 收集氢气
【答案】C
【解析】
【详解】A、把橡胶塞塞进试管时,试管悬空,左手拿容器,右手拿橡胶塞,把橡胶塞慢慢转动塞进容器口,切不可把容器放在桌上再使劲塞进塞子,以免压破容器,故A错误,不符合题意;
B、向试管中加入金属颗粒,先把试管横放,用镊子把锌粒放入试管口,然后把试管慢慢竖立起来,使药品缓缓地滑落至试管底部,以免打破试管,故B错误,不符合题意;
C.倾倒液体时,标签朝向手心,试管稍稍倾斜,瓶口紧挨试管口,瓶塞应倒放在桌面上,故C正确,符合题意;
D、氢气密度比空气小,故用向下排空气法收集,D错,不符合题意;
故选C。
7. 物质的用途与性质对应关系不合理的是
A. 石墨作铅笔芯——石墨具有导电性B. 病人需要输氧——氧气能供给呼吸
C. 氮气常作保护气——氮气化学性质稳定D. 一氧化碳具有还原性——用于冶炼金属
【答案】A
【解析】
【详解】A、石墨作铅笔芯是因为其具有质软,且为灰黑色,不是导电性,符合题意;
B、氧气能供给呼,可用于医疗急救,不符合题意;
C、利用氮气的化学性质不活泼的性质,可做物质的保护气,不符合题意;
D、一氧化碳具有还原性,可用于冶炼金属,符合题意。
故选A。
8. 近期,我国科学家成功研制出天然气(主要成分为甲烷)在液态锡催化作用下的高效制氢设备,该设备发生反应的微观原理如图所示,下列说法正确的是
A. 该化学反应前后原子种类发生了改变
B. 反应前后液态锡的质量和性质不变
C. 从甲烷高效制氢能缓解温室效应
D. 此反应的化学方程式为CH4C+H2
【答案】C
【解析】
【详解】A、根据质量守恒定律,化学反应前后,原子的种类和数目不变,不符合题意;
B、在该反应中,液态锡是催化剂,化学反应前后,催化剂的质量和化学性质不变,物理性质可能改变,不符合题意;
C、用甲烷高效制氢,对天然气资源综合利用,将天然气转化为氢气,氢气燃烧产物只有水,可以减少二氧化碳的排放,缓解温室效应,符合题意;
D、由图可知,该反应为甲烷在液态锡的催化下反应生成碳和氢气,该反应的化学方程式为:,错误是:化学方程式未配平,不符合题意。
故选C。
9. 推理是学习化学的一种方法。以下推理正确的是
A. 离子是带电的粒子,所以带电的粒子一定是离子
B. 在化合物中金属元素只显正价,所以非金属元素只显负价
C. 某物质燃烧有水生成,所以该物质一定含有氢、氧元素
D. 点燃可燃性气体前都需要验纯,所以点燃氢气前需要验纯
【答案】D
【解析】
【详解】A、离子是带电的粒子,但是带电的粒子不一定是离子,还有可能是质子或者电子,A不正确,不符合题意;
B、化合物中金属元素显正价,但非金属元素不一定显负价,比如在中,硫元素显+4价,故B不正确;
C、某物质在空气燃烧有水生成,根据质量守恒定律可证明有氢元素,不一定有氧元素,空气中有氧气,氧气中含氧元素,C不正确,不符合题意;
D、不纯的可燃性气体点燃时容易发生爆炸,因此点燃可燃性气体前要验纯,所以点燃氢气前一定要验纯,故D正确,符合题意;
故选D。
10. 为了探究分子性质,小明同学在T形管的粗玻璃管里固定一根湿润的酚酞滤纸布条,将浓氨水滴入弯管处,然后用橡皮帽封闭管口,观察现象。以下有关实验的说法不正确的是
A. 观察到c点处纱布比a点处纱布先变红
B. 加热装有浓氨水的细弯管处,纱布条会更快变红
C. 该实验可以证明分子运动速率与温度有关
D. 若将浓氨水换成浓盐酸,纱布条将不会变红
【答案】A
【解析】
【详解】A、浓氨水具有挥发性,挥发出的分子在不断运动,氨气溶于水形成氨水,氨水能使酚酞溶液变红色,且氨气密度比水小,则可观察到a点处纱布比c点处纱布先变红,该选项说法不正确;
B、温度越高,分子运动越剧烈,则加热装有浓氨水的细弯管处,纱布条会更快变红,该选项说法正确;
C、加热后,纱布条更快变红,说明分子运动速率与温度有关,该选项说法正确;
D、浓盐酸也具有挥发性,但盐酸显酸性,不能使酚酞溶液变红色,该选项说法正确。
故选A。
11. 下列有关化学反应与反应时间对应的图形正确的是
A. 等质量、等质量分数的稀硫酸中分别加入足量Mg粉、Fe粉
B. 加热一定量的高锰酸钾固体
C. 电解一定质量的水
D. 过氧化氢溶液中加入二氧化锰制取氧气
【答案】A
【解析】
【详解】A.等质量、等质量分数的稀硫酸中分别加入足量粉、粉,完全反应后产生氢气的质量相等;因为镁比铁活泼,所以镁最先反应结束,故图像正确;
B.加热高锰酸钾时,随着反应的进行,剩余物的质量不断减少,当反应完全后,质量不再减少,因生成物有锰酸钾和二氧化锰固体,所以剩余固体质量不会减少到0,故图像错误;
C.电解水时,生成氢气和氧气的体积比为,生成氢气和氧气的质量比是,故图像错误;
D.过氧化氢分解制取氧气时同时生成水,所以剩余物中水的质量不断增加,当反应完全后,质量不再增加,由于原过氧化氢溶液中含有水,则水的起点不是0,故图像错误;
故选:A。
12. 某化学兴趣小组在老师的指导下,设计了如图实验验证可燃物燃烧的条件,说法不正确的是
A. 步骤Ⅱ白磷燃烧产生大量白烟
B. 步骤Ⅰ、Ⅱ红磷对比说明燃烧需要氧气
C. 该实验可以推测出白磷着火点比红磷低
D. 在密闭装置中进行实验可减少环境污染
【答案】B
【解析】
【详解】A.步骤Ⅱ白磷燃烧产生大量白烟,故说法正确;
B.步骤Ⅰ中红磷不能燃烧,是因为温度没有达到着火点,步骤Ⅱ中红磷不能燃烧,是因为温度没有达到着火点且没有与氧气接触,则步骤Ⅰ、Ⅱ红磷不能形成对比,故说法错误;
C.该实验中白磷能燃烧,红磷不能燃烧,红磷和白磷的温度相同,且都与氧气接触,能推测出白磷着火点比红磷低,故选项说法正确;
D.在密闭装置中进行实验,产生的五氧化二磷白烟不会逸散到空气中,可减少环境污染,故说法正确;
故选:B。
二、非选择题(本大题包括5小题,共28分。)
13. 阅读下列科普短文并回答问题。
硫在远古时代就被人们所知晓。世界现存最古的炼丹著作——《周易参同契》中记述了硫和易挥发的汞化合成不易挥发的硫化汞固体。中国的黑火药是由硝酸钾(KNO3)、硫黄(S)和碳(C)组成,火药的制造促进了硫磺的提取和精制技术的发展,《太清石壁记》记载用升华法精制硫磺,《天工开物》书中叙述从黄铁矿石和含煤黄铁矿石制取硫磺的操作方法。纯硫呈浅黄色,质地柔软,燃烧时的火焰是蓝色的,并散发出刺激性气味。对所有的生物来说,硫是必不可少的元素,它是大多数蛋白质的组成部分,广泛地用在肥料、火药、润滑剂、杀虫剂和抗真菌剂中。
(1)中国的黑火药中涉及到的物质中属于单质的有______种,标出硝酸钾中氮元素的化合价______。
(2)写出硫燃烧的化学方程式______。
(3)下列说法中正确的是______(填序号)。
A. 若水银温度计打碎了可用硫处理B. 中国古书中记载的硫的制取都是化学方法
C. 硫燃烧产生的气体可以用水吸收D. 硫有很广泛的用途,在生物体内也同样重要
【答案】13. ①. 二##2 ②.
14 15. ACD
【解析】
【小问1详解】
单质只有一种元素组成,黑火药中硫磺和碳是单质,硝酸钾是化合物,故①填二或者2;
根据化合物中各元素的化合价代数和为零,钾为+1,氧为-2,故氮元素的化合价为+5,标出硝酸钾中氮元素的化合价,则需要写出化学式,然后标出化合价,故②填。
【小问2详解】
硫燃烧生成二氧化硫,故填。
【小问3详解】
A、《周易参同契》中记述了硫和易挥发的汞化合成不易挥发的硫化汞固体,A正确,符合题意;
B、《太清石壁记》记载用升华法精制硫磺,属于物理变化,B错,不符合题意;
C、二氧化硫易溶于水,可以用水来吸收,C正确,符合题意;
D、对所有的生物来说,硫是必不可少的元素,它是大多数蛋白质的组成部分,D正确,符合题意;
故选ACD。
14. 实验室制取气体时可从下列仪器中选取,CO2和N2都可用于灭火。
(1)仪器的E名称为______,实验室用锌粒和稀硫酸制取并收集H2需选用的是______(填序号)。
(2)写出实验室制备CO2的化学方程式为______。使用碳酸钠粉末和稀硫酸制备CO2,是否可行?______(不行,请说明理由或结合上图给出改进措施)。
(3)如图所示,向燃烧器内通入CH4和空气,点燃,待火焰稳定后,再从进口A分别通入CO2和N2,改变通入的两种气体用量,测得火焰刚好熄灭时,通入的CO2和N2在混合气体中的体积分数分别为17.65%和27.15%,则两种气体中灭火效果较好的是______(填化学式)。
【答案】(1) ①. 锥形瓶 ②. BCEF
(2) ①. ②. 不行,碳酸钠和硫酸反应速率太快,不易收集。改进措施,控制滴加硫酸的速度,故用分液漏斗代替长颈漏斗。
(3)
【解析】
【小问1详解】
E仪器的名称为锥形瓶,故①填锥形瓶;
实验室用锌粒和稀硫酸制取氢气是固液常温型,组装发生装置为CEF,氢气密度比空气小,采取向上排空气法收集,故收集装置选B,故②填BCEF。
【小问2详解】
实验室利用碳酸钙和稀盐酸制取二氧化碳,故①填;
不能用碳酸钠粉末和稀硫酸制备,碳酸钠粉末与稀硫酸的接触面积大,反应速率快,不易收集;改进的话是控制滴加硫酸的速度,故用分液漏斗代替长颈漏斗,控制反应速率,故②填不行,不行,碳酸钠和硫酸反应速率太快,不易收集。改进措施,控制滴加硫酸的速度,故用分液漏斗代替长颈漏斗。
【小问3详解】
根据数据可知的体积分数小,故灭火效果好,故填。
15. 工业上用赤铁矿石(主要成分为Fe2O3)冶炼钢铁的主要工艺流程如下:
(1)流程中涉及到的物质属于铁合金的是______。
A. 铁矿石B. 生铁C. 钢
(2)石灰石(主要成分为CaCO3)在高温下可将铁矿石中的SiO2转变为炉渣(CaSiO3),同时生成一种氧化物______(填化学式),生铁的含碳量大于钢,炼钢炉中通入O2的目的是______。
(3)焦炭制取一氧化碳的变化途径为:CCO2CO,在第②步变化中,碳作还原剂,反应的基本类型是______,写出一氧化碳还原铁矿石炼铁的化学方程式______。
【答案】(1)BC (2) ①.
②. 使生铁中的碳充分反应,降低含碳量
(3) ①. 化合反应 ②.
【解析】
【小问1详解】
生铁和钢是常见的两种铁的合金,生铁的含碳量为,钢的含碳量为,故选:BC;
【小问2详解】
①石灰石(主要成分为)在高温下可将铁矿石中的转变为炉渣(),发生的反应是:在高温下分解生成和,再与在高温下反应生成(),则生成的氧化物为二氧化碳,化学式为,故填:;
②炼钢炉中通入,可以使生铁中的碳充分反应,降低含碳量,故填:使生铁中的碳充分反应,降低含碳量;
【小问3详解】
①第②步变化是,是由两种物质生成另外一种物质的反应,属于化合反应,故填:化合反应;
②工业上用一氧化碳还原氧化铁炼铁,主要是利用CO的还原性,在高温下和氧化铁反应生成铁和二氧化碳,反应的化学方程式为,故填:
16. 市场或网店上销售一种叫“氧立得”便携式制氧器,能有效缓解缺氧症状,及时补足氧气,可用于急救,减少缺氧风险。化学探究小组对便携式制氧器(如图所示)产生浓厚的兴趣,仔细阅读下表的使用说明书,了解其工作原理和所用的药品。
【活动1 认识制氧机】
“氧立得”复方制氧剂
性状:耗材制氧剂A为白色粉末和耗材制氧剂B为黑色粉末
规格:耗材制氧剂A每包100克,耗材制氧剂B每包3克,内装A剂、B剂各10包。
用法与用量:将A剂、B剂先后放入装好水的“氧立得”制氧器反应仓中,通过导管和鼻塞吸氧A剂:一种白色颗粒状固体过碳酸钠,俗称固体双氧水,过碳酸钠(化学式2Na2CO3·3H2O2)溶于水或受热时,分解生成碳酸钠和过氧化氢,是很好的固体氧释放剂,可用于生活和医学上制备氧气;B剂:不溶于水的固体,保证出氧速率温度。
设计实验:将一包A剂(100g/包)和一包B剂(3g/包)先后放在盛有水的制氧仓中,制完气体之后,取出剩余物。
(1)在制取的气体中______,证明该气体是氧气。
(2)将取出剩余物过滤、洗涤、干燥、称重,称得固体质量为3g,则说明B剂在制氧气前后质量______(选填“增加”、“减少”或“相等”);还需要证明B剂在制氧气前后______不变。
结论:B剂在反应仓中的作用是催化剂。
(3)A剂溶于水有过氧化氢生成,B剂若为MnO2,在反应仓中加快过氧化氢的反应速率,起到催化作用。请写出过氧化氢溶液在B剂作用下的化学方程式为______。过滤仓中水的作用______(合理即可)。
【活动2 合理使用制氧机】
资料卡片:吸氧浓度与氧流量的关系:吸入氧浓度(%)=21 %+4×氧流量(L/min)%。吸入氧浓度(%)在29%以下,与空气中氧气浓度差别不大则吸氧无医疗效果,37%以上氧疗会出现氧中毒。
(4)调控病人的给氧流量应控制在______L/min范围内,且每天吸氧时间不得超过1小时。
(5)当氧流量为7L/min,此时氧浓度=______%,可使带火星的木条复燃,所以在使用制氧机时需要远离火源,若此氧浓度用排水法收集,瓶内装水量为______%(保留整数即可)。
【答案】(1)放入带火星的木条,木条复燃
(2) ①. 相等 ②. 化学性质
(3) ①. ②. 湿润氧气(合理即可)
(4)2~4 (5) ①. 49 ②. 36
【解析】
【小问1详解】
氧气的检验是将带火星的木条伸入瓶中,木条复燃,则证明是氧气,故填:放入带火星的木条,木条复燃;
【小问2详解】
开始取样3g,取出剩余物过滤、洗涤、干燥、称重,称得固体质量为3g,则说明B剂在制氧气前后质量相等;B剂在反应仓中的作用是催化剂(反应前后质量和化学性质不变),还需要证明B剂在制氧气前后化学性质不变;
【小问3详解】
过氧化氢在二氧化锰的催化作用下生成水和氧气,反应的化学方程式为:;过滤仓中水的作用是湿润氧气(合理即可);
【小问4详解】
根据吸入氧浓度(%)=21 %+4×氧流量(L/min)%。吸入氧浓度(%)在29%以下,即29%=21 %+4×氧流量(L/min)%,此时的氧流量是2L/min;37%以上氧疗会出现氧中毒,即37%=21 %+4×氧流量(L/min)%,此时的氧流量是4L/min;则填2~4;
【小问5详解】
当氧流量为7L/min,此时氧浓度=21 %+4×7(L/min)%=49%;设集气瓶的体积是100mL,装入水的体积是x,则有,解得,瓶内装水量为36%。
17. 实验室中常用木炭还原氧化铜的方法提炼金属铜。
(1)计算:要使8g氧化铜完全还原,需要碳的质量至少是多少?
(2)分析:做该实验时,实际取用木炭的质量应略多于理论值,可能的原因是______。
【答案】(1)解:需要碳的质量为x
答:需要碳的质量至少是0.6g。
(2)碳具有可燃性,加热时木炭会与试管内空气中的氧气先反应,会消耗一部分木,故实际加入的木炭粉比理论值要多。
【解析】
【小问1详解】
解析见答案。
【小问2详解】
由于碳具有可燃性,加热时木炭会与试管内空气中的氧气先反应,会消耗一部分木,故实际加入的木炭粉比理论值要多。选项
实际问题
实验方案
A
区分纯铜和黄铜
取样后相互刻画
B
除去水中的异味
加入适量的活性炭
C
区分O2和CO2
取样后通入澄清石灰水
D
除去NaCl中的MnO2
加水溶解、过滤、洗涤、干燥
广东省河源市龙川县老隆中学2023-2024学年九年级下学期开学考试化学试题(原卷版+解析版): 这是一份广东省河源市龙川县老隆中学2023-2024学年九年级下学期开学考试化学试题(原卷版+解析版),文件包含精品解析广东省河源市龙川县老隆中学2023-2024学年九年级下学期开学考试化学试题原卷版docx、精品解析广东省河源市龙川县老隆中学2023-2024学年九年级下学期开学考试化学试题解析版docx等2份试卷配套教学资源,其中试卷共25页, 欢迎下载使用。
河南省信阳市第一初级中学2023-2024学年九年级下学期开学考试化学试题(原卷版+解析版): 这是一份河南省信阳市第一初级中学2023-2024学年九年级下学期开学考试化学试题(原卷版+解析版),文件包含精品解析河南省信阳市第一初级中学2023-2024学年九年级下学期开学考试化学试题原卷版docx、精品解析河南省信阳市第一初级中学2023-2024学年九年级下学期开学考试化学试题解析版docx等2份试卷配套教学资源,其中试卷共22页, 欢迎下载使用。
安徽省池州市贵池区2023-2024学年九年级下学期开学考试化学试卷: 这是一份安徽省池州市贵池区2023-2024学年九年级下学期开学考试化学试卷,共5页。

