资料中包含下列文件,点击文件名可预览资料内容






还剩4页未读,
继续阅读
所属成套资源:2023-2024学年高三历史二轮(专题训练)(2份,原卷版+解析版)
成套系列资料,整套一键下载
- 经济类热点--防疫抗疫-2023-2024学年高三历史二轮(专题训练)(2份,原卷版+解析版) 试卷 0 次下载
- 西方国家古代和近代政治制度的演变--2023-2024学年高三历史二轮(专题训练)(2份,原卷版+解析版) 试卷 0 次下载
- 西汉与东汉一统一多民族封建国家的巩固--2023-2024学年高三历史二轮(专题训练)(2份,原卷版+解析版) 试卷 0 次下载
- 货币的使用与世界货币体系的形成-2023-2024学年高三历史二轮(专题训练)(2份,原卷版+解析版) 试卷 0 次下载
- 资本主义制度的确立-2023-2024学年高三历史二轮(专题训练)(2份,原卷版+解析版) 试卷 0 次下载
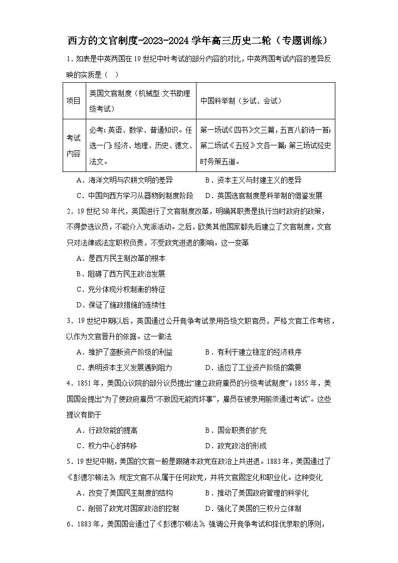
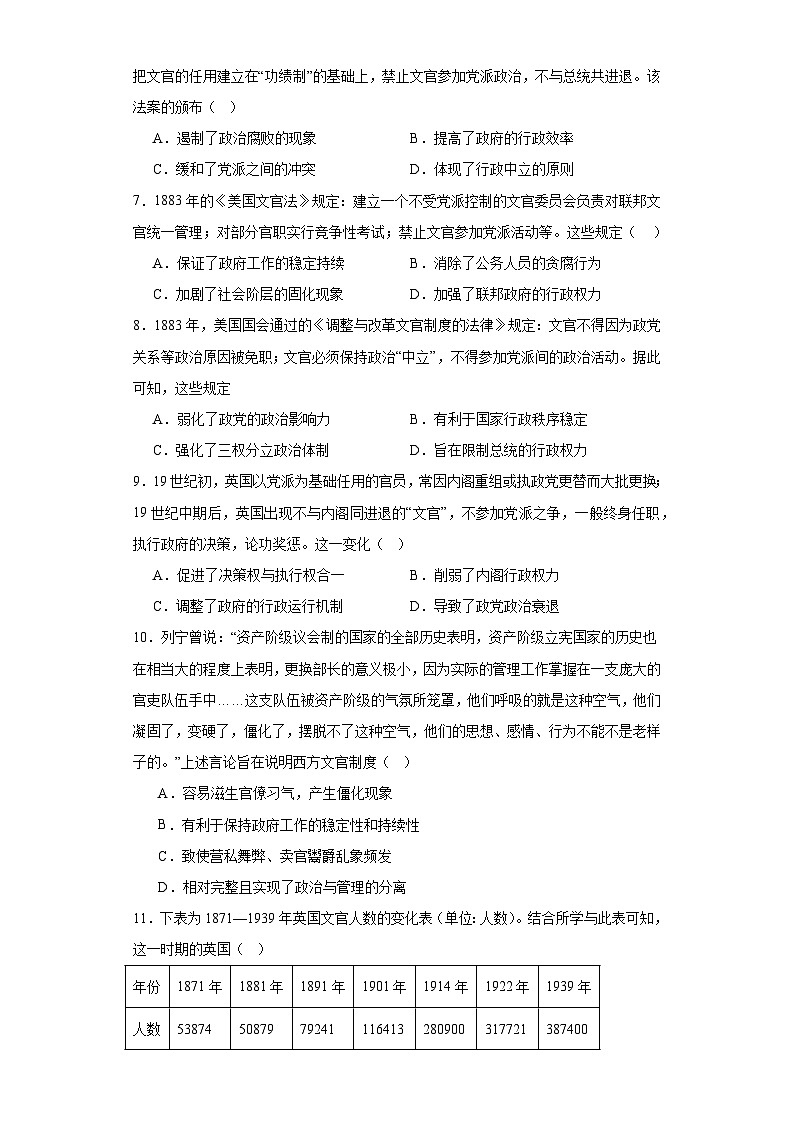
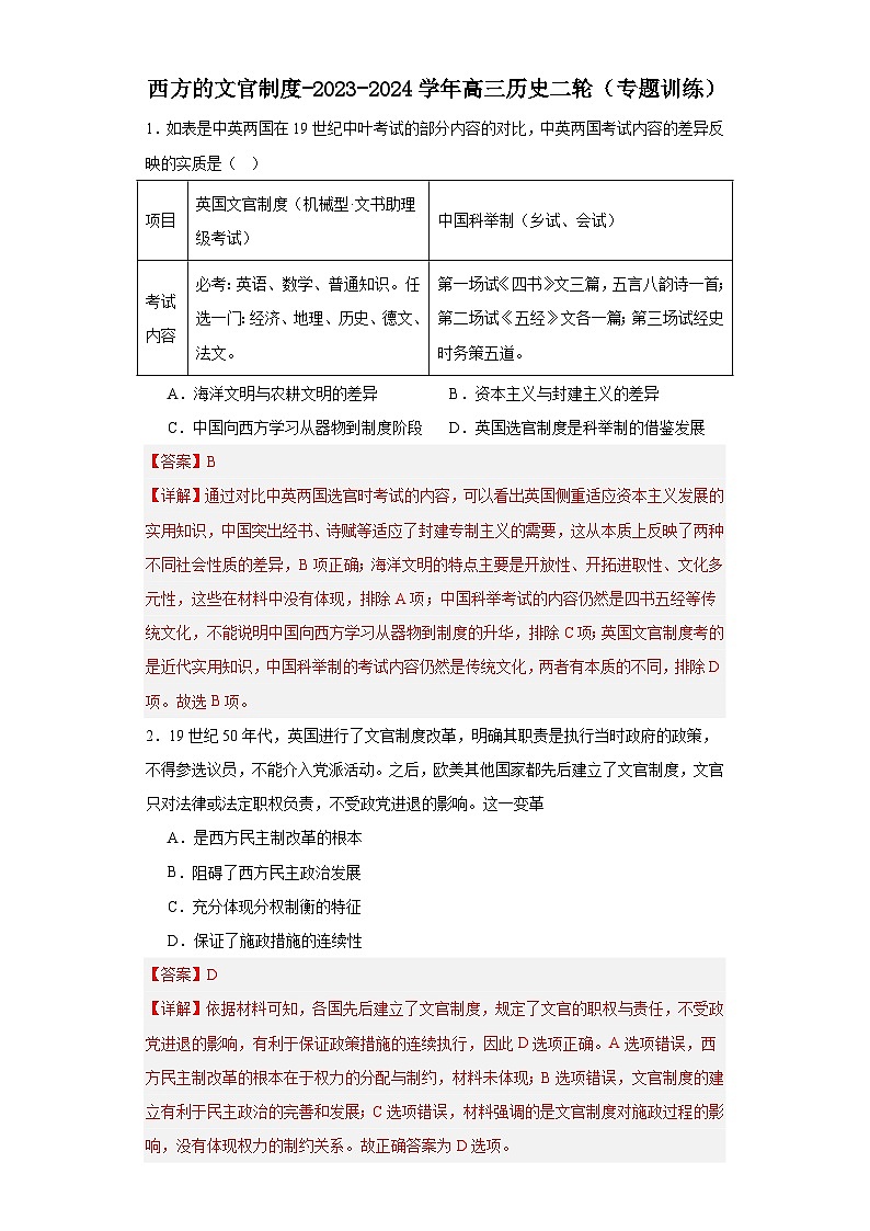
西方的文官制度-2023-2024学年高三历史二轮(专题训练)(2份,原卷版+解析版)
展开相关试卷
隋唐制度的变化与创新--2023-2024学年高三历史二轮(专题训练)(2份,原卷版+解析版):
这是一份隋唐制度的变化与创新--2023-2024学年高三历史二轮(专题训练)(2份,原卷版+解析版),文件包含隋唐制度的变化与创新--2023-2024学年高三历史二轮专题训练原卷版docx、隋唐制度的变化与创新--2023-2024学年高三历史二轮专题训练解析版docx等2份试卷配套教学资源,其中试卷共17页, 欢迎下载使用。
近代西方的法律与教化-2023-2024学年高三历史二轮(专题训练)(2份,原卷版+解析版):
这是一份近代西方的法律与教化-2023-2024学年高三历史二轮(专题训练)(2份,原卷版+解析版),文件包含近代西方的法律与教化-2023-2024学年高三历史二轮专题训练原卷版docx、近代西方的法律与教化-2023-2024学年高三历史二轮专题训练解析版docx等2份试卷配套教学资源,其中试卷共21页, 欢迎下载使用。
西方国家古代和近代政治制度的演变--2023-2024学年高三历史二轮(专题训练)(2份,原卷版+解析版):
这是一份西方国家古代和近代政治制度的演变--2023-2024学年高三历史二轮(专题训练)(2份,原卷版+解析版),文件包含西方国家古代和近代政治制度的演变--2023-2024学年高三历史二轮专题训练原卷版docx、西方国家古代和近代政治制度的演变--2023-2024学年高三历史二轮专题训练解析版docx等2份试卷配套教学资源,其中试卷共21页, 欢迎下载使用。
