所属成套资源:【高考一轮】2025年高考地理一轮复习知识点精讲精练
专题14 城镇和乡村(思维导图 4大知识点 5个能力拓展)-2025年高考地理一轮复习知识点讲义
展开这是一份专题14 城镇和乡村(思维导图 4大知识点 5个能力拓展)-2025年高考地理一轮复习知识点讲义,共28页。学案主要包含了地租曲线图判读,城市功能分区示意图的判读,拓展的答题模板等内容,欢迎下载使用。
第一部分:打牢基础,构建知识框架
1. 回归课本,梳理知识点 2. 理解原理,深化概念
3. 练习题海战术,巩固知识
第二部分:提升能力,拓展思维深度
1. 强化地图技能,提升空间思维 2. 分析热点问题,培养综合分析能力
3. 模拟考试,适应考试节奏
一轮复习结束后,要进行至少一次的全真模拟考试,以检验复习效果,并适应高考的考试节奏。模拟考试后,要认真分析试卷,找出自己的薄弱环节,有针对性地进行强化训练。同时,要学会合理分配答题时间,确保在真实考试中能够稳妥应对。
专题14 城镇与乡村
内容速览
►高考考情·速览(三年考情分析)
►知识体系·构建(思维导图建构)
►基础知识·清单(4大知识点)
●城乡空间结构●城乡区位因素
●城镇化 ●地域文化与城乡景观
►关键能力·拓展(5个能力点)
能力点一 地租曲线图判读 能力点二 合理规划城市功能分区
能力点三 城市功能分区示意图的判读 能力点四 城市中易出现的五种效应
能力点五 拓展的答题模板
►素养提升·训练(模拟+真题)
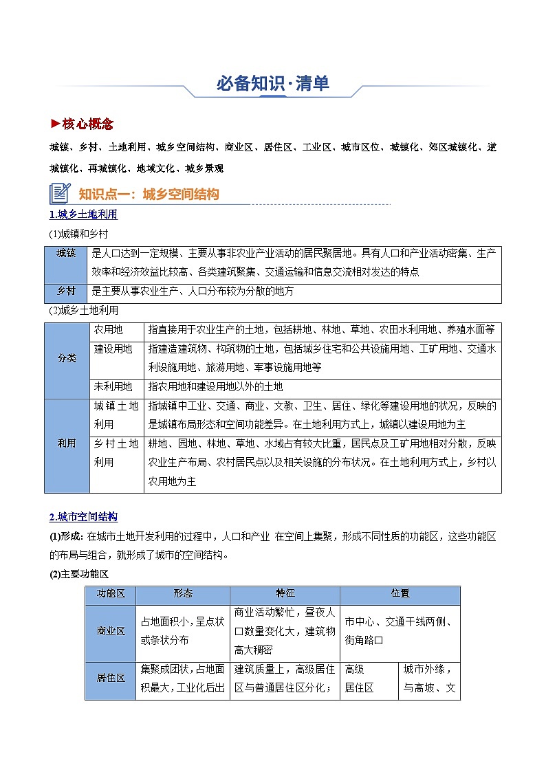
►核心概念
城镇、乡村、土地利用、城乡空间结构、商业区、居住区、工业区、城市区位、城镇化、郊区城镇化、逆城镇化、再城镇化、地域文化、城乡景观
1.城乡土地利用
(1)城镇和乡村
(2)城乡土地利用
2.城市空间结构
(1)形成:在城市土地开发利用的过程中,人口和产业 在空间上集聚,形成不同性质的功能区,这些功能区的布局与组合,就形成了城市的空间结构。
(2)主要功能区
城镇功能分区≠城镇用地
城镇功能分区和城镇用地是两个不同的概念。比如商业用地不等同于商业区,商业用地是指商业活动占用的土地,而商业区中除了商业活动外,还有其他活动,即用地类型除了商业用地外,还有居住用地、交通用地等。
(3)城市功能区的影响因素
所有城市的中心地区都是商业区吗?
提示:不一定。商业区往往分布在城市中心地区,但并非所有城市的中心地区都是商业区,如北京的中心地区是行政区。
(4)城市空间结构:
较小的城市多表现为同心圆状、扇状和条带状,较大的城市多表现为多核心状、棋盘格状等。
3.乡村空间结构
(1)乡村空间结构特点
►土地利用方式较为简单 。
►聚落空间形态有密集型、 分散型和半聚集型等。
►集市流通和地方服务功能相对突出。
(2)村落的形态比较
4.城乡发展一体化的意义
►能够集约节约用地,提高土地的利用效率。
►节省基础设施和公共服务设施的建设费用,提高这些设施的运行效率。
►促进城镇与周边地区和谐发展,减少城镇对生态环境的不利影响。
►营造良好的人居环境,为居民营造温馨的生活氛围和丰富的文化空间。
1.城镇化的意义
城镇人口比重大≠城镇人口数量多
城镇人口比重是指城镇人口占总人口的比重,计算公式:城镇人口比重=城镇人口数/总人口数。城镇人口比重是一个相对数值,城镇人口数量多的国家或地区,城镇人口占总人口的比重不一定大。例如,与日本相比,中国城镇人口数量多,而日本城镇人口比重大。
2.世界城镇化进程
(1)时间进程
城镇化水平与城镇化速度
城镇化水平主要通过城镇人口占总人口的比重来反映,比重越大,表明城镇化水平越高。城镇化速度表示某一时间段城镇化水平变化的快慢,目前发达国家城镇化水平高,城镇化速度慢;而发展中国家虽然城镇化速度快,但城镇化水平仍然低于发达国家。
(2)城镇化进程的四个阶段——城镇化、郊区城镇化、逆城镇化及再城镇化
(3)地区差异
(4)我国的城镇化
3.城镇化对地理环境的影响
(1)对自然地理环境的影响
►不利影响
►有利影响:平整土地、修建水利工程、绿化环境,如铺透水砖、建设雨水花园、增加绿地,可以降低人类活动对环境的压力,改善环境。
解决城镇内涝的工程措施有哪些?
提示:①整治河道:如采取挖、扩、分等综合措施整治河道。②改造地下管网:如适当扩大管径,解决雨、污分流问题。③增加排涝设施:如建排涝挡潮闸、排涝泵站。④增强调蓄能力:如修建蓄水池等。⑤增强渗透能力:如铺设透水路面、下凹式绿地等。
(2)对人文地理环境的影响
►不利影响
►有利影响
4.保护和改善城市环境的主要措施
5.地理信息技术在城市管理中的应用
1.地域文化和城乡景观的内涵
2.地域文化在城乡景观上的体现
3.民居特点与气候特征
4.民居与自然环境
1.坐标图的判读
2.立体图的判读
3.等值线图的判读
城市功能区布局的原则:①各功能区应力求完整连片,提高用地的经济效益,并充分满足环保、卫生防疫、防火安全等多方面的要求;②不同功能区之间应有便捷的交通联系,同时又要避免相互干扰;③功能区的空间组合还应考虑城市景观和形象的需要。
1.工业区
2.居住区
一般居住区要建在城市盛行风的上风向、河流的上游;工业区与居住区之间要有卫生防护带,既可对居住区起到防护作用,又可增加绿地面积,美化城市环境。
3.商业区
4.功能区分布是否合理的评价思路
判断功能区的布局是否合理,主要从工业区和居住区的布局,如通过距城市中心的远近、常年的风向、河流流向等来判断。
►根据材料信息、图中的经纬度位置及相关的地理事物、图中的指向标等判断风向。
►根据图中等高线、河流的粗细变化等判断河流的流向。
►注意高级居住区一般和风景区、文教区相连;高新技术产业区应接近高等院校,建在环境优美、交通便利的地方。
5.常见功能区的布局原则
1.热岛效应
2.雨岛效应
3.干岛效应
与热岛效应通常是相伴存在的。由于城市的主体为连片的钢筋水泥筑就的不透水下垫面,因此,降落地面的水份大部分都经人工铺设的管道排至他处,形成径流迅速,缺乏天然地面所具有的土壤和土壤的吸收和保蓄能力。因而平时城市近地面的空气就难以像其他自然区域一样,从土壤和植被的蒸发中获得持续的水份补给。这样,城市空气中的水分偏少,湿度较低,形成孤立于周围地区的“干岛”。
4.混沌岛效应
5.雾岛效应
其原因主要是城市颗粒污染物增加,凝结核过多,引起雾日的增加。如伦敦为国际著名的雾都,重庆为我国的雾都,除自然条件外,城市雾岛也是一个重要原因。伦敦近年来进行环境治理后,雾日大大减少就是最好的证明。
►.如何描述某一国家或地区的城镇化进程特点?
提示:所处阶段(初期阶段、中期阶段或后期阶段);城镇化水平的高低;城镇化速度的快慢;城镇化起步的早晚。
►.如何描述某国家或地区的城镇化进程?
提示:①城镇化水平高低。②城镇化速度快慢。③城镇化起步的早晚。④出现的城镇化问题。
►解决城镇化问题的途径(生态城市建设)
1.发展节能建筑和绿色交通,重视城市绿化,改善城市环境。
2.加强卫星城镇和城市新区建设,减轻中心城区的压力;
3.加强城市规划与管理,改善城市交通和居住条件。
4.使城市景观尽可能地与山、河、湖、海、植被等自然景观保持协调,建立一种良性循环。
5.治理污染,保护城市水域;因地制宜发展城市产业等。
►逆城市化问题
表现:①城市人口向乡村或小城镇回流;乡村人口数量增多。 ②大城市中心区萎缩;中小城镇发展迅速;
原因:①人们对环境质量要求提高;私家车或公共交通完善。②乡村地区和小城镇基础设施逐步完善:
►城市绿地的生态效益、社会效益
生态效益:美化环境、调节气候、减轻城市热岛效应;减轻城市内涝;净化空气和水体;增加城市的生物多样性;降低噪声等;
社会效益:为城市居民提供绿色生活空间和休憩场所,提高人居环境质量;
►卫星城建设对城市发展的意义
吸引城市人口和产业的转移,缓解城市土地、交通压力,有利于保护和改善城市环境;促进城市合理化发展;
►简述我国推进中小城市城镇化的意义
促进中小城镇经济增长;改善居住环境,提高中小城市生活品质;促进产业合理布局;提高区域资源利用率;促进区域协调发展;
►提高城市人才吸引力提出合理化建议
改善城市环境;完善生活配套设施;提供更多创业、就业机会;缓解交通拥堵、住房紧张等社会问题等。
►缩小我国户籍城镇化率与常住人口城镇率之差,请提出合理化建议
进一步放开城镇落户门槛,降低城镇落户要求;加强对农业转移人口的职业技能培训,提高农业转移人口就业能力;加大农业转移人口及随迁子女教育、医疗等社会保障力度;完善城镇基本公共服务提供机制等。
►我国城镇化发展对乡村发展的有利影响
减轻了乡村的资源环境压力;促进了乡村和城市的联系;带动了乡村的经济发展等。
(2024·全国·高考真题)苏州工业园区是中国和新加坡两国政府间的重要合作项目。图1示意苏州工业园区中的中新合作区1994-2000年实施的功能区布局规划。规划思路是通过基础设施建设,优先开发工业用地;当人口集聚到一定规模后,加大开发居住用地;当人口进一步集聚后,再重点开发商业用地。据此完成下面小题。
1.中新合作区的工业区对商业区形成强力支撑的原因是工业区带动了( )
①人口集聚 ②服务业集聚 ③人才集聚 ④技术集聚
A.①②B.②③C.③④D.①④
2.将中新合作区的住宅区规划在商业区和工业区之间,主要有利于( )
A.节约土地资源B.增加绿地面积C.组织内外交通D.完善市政设施
3.从苏州老城主干道向东延伸串联中新合作区各功能区,体现的布局思路是( )
①轴向发展 ②职住平衡 ③均衡发展 ④地租递减
A.①③B.②④C.②③D.①④
(2024·山东·高考真题)新城生活空间是指新城居民在日常生活中各种行为活动所占据的场所和空间。如图示意2017年我国某大都市某新城生活空间现状和新城生活空间理想模式。调查显示,该新城的社区居民休息日与工作日的出行率、人均出行次数均相当。据此完成下面小题。
4.该新城的社区居民非工作活动大部分在新城外或社区附近,主要是因为新城( )
A.交通方式较为单一B.生活服务设施不足
C.生态环境质量较差D.居民消费能力较弱
5.为达到新城生活空间理想模式状态,该新城未来发展的首要任务是( )
A.扩大新城空间范围B.增加休闲娱乐场所
C.促进就业本地化D.完善社会保障体系
6.达到新城生活空间理想模式状态后,该新城的社区居民日常( )
A.平均出行距离增加B.工作出行次数减少
C.平均出行成本增加D.出行方式更加多元
(2024·江苏·高考真题)城镇化主要表现为人口在城乡间的迁移,一般分为集中城市化、郊区化、逆城市化和再城市化4个阶段。下图为“城镇化阶段模式图”。据此完成下面小题。
7.城镇化进入郊区化阶段时,郊区的人口( )
A.增长数量高于城市核心区B.迁出规模大于城市核心区
C.主要来自于乡村人口迁入D.大量向周边乡村地区迁移
8.通过再城市化,可判断出( )
A.城市与乡村的人口数量基本相等B.乡村人口的数量再次大规模减少
C.城市核心区的人口数量恢复增加D.城市的郊区人口规模进一步扩大
9.经历4个阶段后,城镇化带来了( )
A.社会流动性不断增加B.乡村生产生活单一化
C.地域景观多样性增加D.区域文化逐渐差异化
(2024·江苏·三模)江苏省区域自然环境及经济文化差异明显,形成了多样化的乡村聚落空间格局。图为“该省西南部丘陵、沿海垦区、苏中里下河低地及苏北平原四地典型乡村土地利用示意图”。完成下面小题。
10.甲~丁四地乡村聚落类型是( )
A.甲-苏北平原团块型B.乙-西南部丘陵分散型
C.丙-沿海垦区条带型D.丁-里下河低地团簇型
11.甲、丁两地乡村聚落空间格局差异的主要影响因素是( )
A.气候B.地貌C.土壤D.水源
(2024·江苏徐州·模拟预测)剩余空间是城市中面向公众开放的、可发挥公共效益且未被充分合理利用的存量空间,不包括居住区和企事业单位的内部空间。如高架桥下、街角地块、滨水河岸、交通设施周边等。据此完成下面小题。
12.推测老城区内剩余空间的主要特征是( )
A.地价较高B.分布集中C.边界明确D.面积较小
13.剩余空间适宜规划为( )
A.健身广场B.高品质住宅C.大型商超D.中小学校
(2024·北京海淀·三模)城市健康资源主要包括医疗健康资源(医院、诊所、药房等)、体育健康资源(球类场馆、健身中心等)、自然健康资源(公园绿地、广场绿地等),在促进市民身心健康、提高生活质量等方面发挥着重要作用。下图为我国某市主城区健康资源空间分布图。读图,完成下面小题。
14.该区域健康资源的空间布局主要趋近于( )
A.居住区B.办公区C.工业区D.文教区
15.下列关于该市主城区健康资源的叙述,正确的是( )
A.自然健康资源西北地区分布最大B.医疗健康资源密度最大
C.体育健康资源空间可达性差D.城市健康资源分布均衡
16.图中自然健康资源空间分布信息的获取,主要利用的地理信息技术是( )
A.北斗导航系统B.遥感技术C.全球卫星导航系统D.地理信息系统
(2023·浙江绍兴·模拟预测)智慧城市应用场景已经清晰可见,比如智能交通包含电子警察、视频监控、信号控制、交通类平台、智能公交等,正在越来越多的城市普及应用。完成下面小题。
17.智慧城市建设对城市发展最重要的作用是( )
A.调整地域结构B.加速人口集散C.扩大空间规模D.提升服务功能
18.利用测速雷达获取车辆高速公路超速行驶的证据,主要应用的技术是( )
A.GISB.RSC.GNSSD.VR
(2024·河北衡水·模拟预测)定制公交是乘客提前通过互联网发布需求,公交公司综合区域乘客需求开行的个性化公交线路。除已有站台的常规站点,定制公交还能设置虚拟站点,即根据乘客的需求在不干扰正常交通秩序的前提下即时停车。据此完成下面小题。
19.上午8—9时,定制公交下车的虚拟站点多设置在( )
A.住宅区B.商业区C.文教区D.风景区
20.与常规站点相比,设置虚拟站点能够( )
①方便乘客乘降 ②减少交通拥堵 ③提高行车速度 ④促进公交出行
A.①②B.①④C.②③D.③④
(2024·浙江杭州·模拟预测)就近城镇化是指农村人口近距离迁移到户籍所在地附近的中小城镇就业和居住,实现农民非农化、生活城市化和身份市民化的过程,其农村劳动力转移主要来自本镇、县内及省内。近年来,湖南省就近城镇化发展迅速。下图为湖南省就近城镇化过程示意图。完成下面小题。
21.利于湖南省就近城镇化的是( )
A.加快承接东部地区产业B.农村基础设施不断完善
C.东部地区经济快速发展D.省内大中城市房价上涨
22.就近城镇化对湖南省的影响有( )
A.降低老龄化水平B.提高城市化水平
C.提高老龄化水平D.降低城市化水平
(2024·江苏淮安·模拟预测)位于西班牙西北部内多,海拔约1300米,西侧地势较低,三面环山。下图为该村传统民居,其外观呈圆形,墙壁主要由石头垒成,内部有木架支撑,上部覆有黑麦秸秆和茅草。完成下面小题。
23.房屋低矮,门窗较小,屋顶呈锥形的主要原因( )
A.防寒保暖,利于雨雪滑落B.减少占地,抵御强风天气
C.夏季隔热,便于通风散热D.安全防卫,躲避外族入侵
24.推测甲建筑的主要用途及其立柱顶部扁平的圆形石块功能( )
A.粮仓;防止鼠害B.卧室;方便上下C.储物;晾晒物品D.圈舍;增强支撑
(2024·安徽合肥·模拟预测)梧州地处岭南,有“五里不同音,十里不同俗”的语言和文化。在“美丽广西”宜居乡村建设中,田园建筑设计的基本要求是:“功能合理,适用经济;建筑美观,传承文化;绿色一生态,环境协调;建筑安全,质量可靠;农民满意,易于推广。”据此完成下面小题。
25.对梧州“五里不同音,十里不同俗”的语言和文化传承有利的是( )
A.靠近市区,便于交流B.交通便利,利于迁移
C.位置偏僻,多山多水D.风俗相近,便于传承
26.下列设计理念符合该地宜居乡村建设的是( )
A.屋顶采用双层瓦屋面主要为了提高保温效果B.建筑采用“前低后高”退台式设计利于采光
C.通过设计凹进式门斗,获得更好的采光条件D.门窗上部挑檐,可避免冬季阳光的直接照射
27.(2024·辽宁辽阳·模拟预测)阅读图文材料,完成下列要求。
人口地理集中度实际上是利用人口规模在不同土地面积上的分布来测算人口分布的不均度。系数值越大,其代表的人口分布越不均衡,区域越可能出现人口集中的情况。目前,“京津冀一体化发展”已上升为国家战略,设立河北雄安新区,对于集中疏解北京非首都功能有重大现实意义。下图为1990~2020年京津冀地区人口与经济地理集中度指数的均值变化统计图。
(1)描述1990~2020年京津冀地区人口集中度的变化特点。
(2)京津冀地区人口集聚态势表现出明显的临海性,试分析原因。
(3)分析北京进行城市功能疏解的主要背景及对北京的意义。
【试题解析】
【答案】1.A 2.C 3.A
【解析】1.结合所学知识,阅读图文材料可知,中新合作区的工业区的建立,将吸引大量的人口集中到居住区,对商业区带来大量的人流量,①正确;同时工业区就业人数数量大,可以带动服务业的发展,促进服务业在商业区集中,②正确;人才的集聚和技术的集聚对商业区的影响起不到支撑作用,③和④错误。答案选择A。
2.结合所学知识,阅读图文材料可知,住宅区规划在商业区和工业区之间,并不能节约土地资源,A错误;住宅区范围较大,位于两者之间,绿化带的范围大小主要看设计思想,于位置关系不大,B错误;图中显示城市主干道贯穿住宅区、商业区和工业区,而住宅区位于中间,主要是为了加强居民工作和休闲的交通,因此主要有利于组织内外交通,C正确;住宅区所处任何位置都可以完善市政设施,因此主要目的不是完善市政设施,D错误。答案选择C。
3.结合所学知识,阅读图文材料可知,图中显示其整体功能分区明确,商业区位于老城区和住宅区之间,体现功能中心地位,同时向城市主干道方向发展,最终延伸到最外围的工业区,体现其轴向发展的布局思想,①正确;老城区主干道延伸串联各功能区后,老城区在工业区居住人员较远,没有体现职住平衡的思路,②错误;将各功能区串联后,可以促进新区的发展,平衡老城和新城共同发展,③正确;图中显示老城区地租较高,串联新合作区功能各功能区后,地租逐渐升高的是商业区,且商业区地租将高于老城区,并未体现地租递减的思路,④错误。答案选择A。
【答案】4.B 5.C 6.D
【解析】4.根据题干和新城生活空间现状图分析可知,该新城的社区居民非工作活动大部分在新城外或社区附近,主要是因为新城超市、公园、医院、娱乐等生活服务设施不足,居民需到新城外或者社区进行消费等生活活动,与交通方式是否单一关系不大,B正确,A错误;新城选址时应该充分考虑了生态环境质量,且居民居住在新城,生态环境质量应该能满足需求,C错误;新城居民有非工作活动,而且居民休息日与工作日的出行率、人均出行次数均相当,说明居民消费需求较多,消费能力较高,D错误。故选B。
5.通过对比新城生活空间现状和新城生活空间理想模式图可知,新城现状是工作活动和非工作活动均主要在新城外,那新城主要是居住功能,也就是“卧城”,为达到新城生活空间理想模式状态,该新城未来发展的首要任务是引进产业,提供就业机会,促进就业本地化,使人口在新城稳定下来,C正确;当新城人口工作和非工作活动均主要在新城后可以增加休闲娱乐场所,完善社会保障体系,BD错误。新城空间稍未充分开发,扩大新城空间范围不是首要任务,A错误。故选C。
6.根据材料和图可知,达到新城生活空间理想模式状态后,该新城的社区居民日常平均出行距离减小,非机动化出行、工作活动可能导致工作出行次数增加,AB错误;公共交通出行为主,平均出行成本减少,C错误;出行方式包括非机动化出行、小汽车出行、公共交通出行,出行方式更加多元,D正确。故选D。
【答案】7.A 8.C 9.A
【解析】7.结合所学知识和图文材料可知,图示城镇化进入郊区化阶段,大量乡村人口和城市核心区人口迁入郊区,虽然大量乡村人口也迁入城市核心区,但是数量没有郊区数量大,因此郊区增长的人口数量高于城市核心区,故A 正确;郊区化阶段郊区内迁出人口数量较少,故B错误;图中显示郊区人口主要来自城市核心区,故C错误;郊区人口少量迁入城市核心区,但没有向周边乡村迁移,故D错误。答案选择A。
8.结合所学知识,阅读图文材料可知,再城市化后,城市核心区得到充分改造,将吸引大量人口回迁进入核心区,因此城市核心区人口数量回复增加,城市和乡村人口数量再次拉开差距,故A错误,C正确;经历再城市化后,乡村的基础设施更加完善,经济条件也较好,因此不会出现大规模减少,故B错误;再城市化现象主要影响的是核心区和乡村,郊区的人口规模变化不大,故D错误。答案选择C。
9.阅读图文材料,结合所学知识可知,城市经历四个阶段以后,区域内城市布局更加合理,乡村基础设施更加完善,整体经济水平得到提升,导致人口的流动性增加,乡村生产生活逐渐复杂化,故A正确,B错误;城镇化阶段内区域内景观差异和文化差异都不会太大,故CD错误。答案选择A。
【答案】10.A 11.B
【解析】10.读图可知,团块型乡村聚落一般分布在平原地区,甲为苏北平原团块型,A正确;条带型乡村聚落通常沿着河流、山谷或交通线分布,乙为沿海垦区条带型,B错误;团簇型乡村聚落常见于地势低洼、水网密布的地区,结合图中水域图例可知,丙为里下河低地团簇型,C错误;分散型乡村聚落多分布在地形复杂的山区或丘陵地区,结合图中林地可知,丁为西南部丘陵分散型,D错误。故选A。
11.甲、丁两地乡村聚落空间格局差异的主要影响因素是地貌。甲地为苏北平原,地势平坦,聚落分布较为集中;丁地为西南部丘陵,地形有一定起伏,聚落分布较为分散。气候、土壤、水源等因素对两地乡村聚落空间格局的影响相对较小,B正确,ACD错误。故选B。
【答案】12.D 13.A
【解析】12.老城区居住条件差,布局紧凑,较拥挤,地价较低,剩余空间比较分散,面积小,AB错误,D正确;一般没有墙体等设置作为边界,边界不明确,C错误。故选D。
13.由于老城区内剩余空间面积较小,高品质住宅、大型商超、中小学校占地大,老城区的剩余空间不适宜规划为高品质住宅、大型商超、中小学校,故BCD错误;健身广场占地小,靠近居民区有利于居民健身、休闲,A正确。故选A。
【答案】14.A 15.B 16.B
【解析】14.据题干信息材料可知城市健康资源主要分布在医院、健身场所、公园广场附近,而这些区域主要是为市民服务的,对应的相关场所应靠近居住区,且一般城市的居住区在城市功能分区中占地面积最大,符合图示信息特征,A正确;办公区和文教区面积较小,工业区主要分布在城市的外围、都不符合条件,BCD错误。故选A。
15. 图中的医疗健康资源所示的“小黑点”在该城市分布的最多,密度也相对最大,这反映了医疗健康资源密度最大,B正确;自然健康资源分布分散,A错误;图示信息中不能反映体育健康资源空间可达性差,C错误;城市健康资源分布不均衡,整体呈现西少东多的特征,D错误。故选B。
16. 获取所在地的位置主要利用了全球卫星导航系统,获取地物信息及变化主要用遥感,自然健康资源空间分布信息的获取是对地物信息的判断,需要用到遥感技术,B正确,AC错误;地理信息系统无法直接获取地理信息,D错误。故选B。
【答案】17.D 18.B
【解析】17.根据材料“智能交通包含电子警察、视频监控、信号控制、交通类平台、智能公交等,正在越来越多的城市普及应用”可知,智慧城市的建设,有利于方便城市管理,方便人们的生活,有效提升城市服务功能,D正确;智慧城市建设对城市地域结构、人口集散、城市规模等影响不大,ABC错误。故选D。
18.测速雷达是利用电磁波探测目标的电子设备。发射电磁波对目标进行照射并接收其回波,由此获得目标至电磁波发射点的距离、距离变化、方位、高度等信息,所以测速雷达属于雷达遥感(RS),B正确;GNSS用于点状地理事物的定位与导航,GIS用于地理信息的查询、分析、预测,VR为虚拟现实技术,均与题干信息无关,ACD错误。故选B。
【答案】19.C 20.B
【解析】19.由已学可知,上午8—9时,这个时间恰逢上班时间,因此定制公交下车的虚拟站点应该设在上班的场所,C正确;住宅区应为傍晚定制公交下车的虚拟站点或早晨的上车站点,A错误;商业区和风景区流动人口多,到达或离开的时间多在白天,没有在特点的时间点,BD错误。故选C。
20.由材料“除已有站台的常规站点,定制公交还能设置虚拟站点,即根据乘客的需求在不干扰正常交通秩序的前提下即时停车”可知,设置虚拟站点能够方便乘客乘降,可以更好覆盖到离真实站点较远的市民,更便于市民采用定制公交出行,①④对;由于“在不干扰正常交通秩序的前提下即时停车”,因此设置虚拟站点与交通拥堵和行车速度关系不大,②③错。综上所述,B正确,排除ACD。故选B。
【答案】21.A 22.B
【解析】21.加快承接东部地区产业,能提供更多的就业岗位,吸引农村人口在本镇、县内及省内就近就业和居住,促进就近城镇化,A正确;农村基础设施不断完善,对人口的吸引力有限,不一定能促进就近城镇化,B错误;东部地区经济快速发展,可能会导致湖南人口外流,不利于就近城镇化,C错误;省内大中城市房价上涨,会使人们更倾向于就近城镇化,但这不是主要促进因素,仍需要社会经济不断发展,D错误。故选A。
22.就近城镇化使农村人口转移到城镇,农村人口减少,城镇人口增加,提高了城市化水平,B正确,D 错误;人口迁移主要是省内劳动力的迁移,对湖南省的整体老龄化水平影响不大,AC错误。故选B。
【答案】23.A 24.A
【解析】23.根据材料信息可知该地海拔较高,气温较低,冬季可能较为寒冷,低矮的房屋和小门窗有利于保温,减少热量散失,该地冬季受西风带影响,降水较多,锥形屋顶的设计有利于雨雪迅速滑落,避免积雪压垮屋顶,A正确;房屋低矮与减少占地关系不大,B错误;门窗小不利于通风散热,C错误;材料中未提及外族入侵的相关信息,D错误。所以选A。
24.在农村地区,粮食是宝贵的资源,需要妥善保存,西班牙西北部为温带海洋性气候,降水较多,该建筑远离地面具有防潮的作用,扁平的圆形石块可以阻挡老鼠等小动物进入内部,起到防鼠的作用,故该建筑为粮仓,A正确;顶部的扁平圆形石块不利于上下,B错误;立柱顶部的扁平圆形石块并不适合用于晾晒物品,C错误;圈舍用于饲养动物,通常需要有足够的空间和通风设施,而甲建筑的结构和位置并不适合作为圈舍,立柱顶部的扁平圆形石块与增强支撑无关,D错误。所以选A。
【答案】25.C 26.B
【解析】25.据材料可知,梧州地处岭南,位置偏僻,多山多水、交通不便,不利于迁移,风俗相差较大,不便于交流,因此形成“五里不同音,十里不同俗”的语言和文化传承,ABD错误,C正确。故选C。
26.岭南纬度低,气温高,需要通风散热,A错误;该区域多山,“前低”就是需要住宅前面地势较低,保证不被其他楼宇遮挡视线,建筑采用“前低后高”退台式设计利于采光,B正确;通过设计凹进式门斗,可以更好的遮阳,C错误;门窗上部挑檐,可避免夏季阳光的直接照射,冬季,正午阳光又恰能照入建筑的最深处,D错误。故选B。
27【答案】(1)整体呈下降趋势;2000年以后变化幅度较小。
(2)沿海地区海陆空交通便利;城市化水平高,经济发达;教育、科技实力雄厚。
(3)背景:交通拥堵;大气污染日趋严重;城市用地紧张,地价高。意义:有利于缓解北京的城市化问题。
【详解】(1)据图可知,人口集中度柱状图中,1990年-2000年明显逐年整体降低,但是2000年-2020变化很小。故变化特点为:呈下降趋势;2000年以后变化幅度较小。
(2)京津冀沿海地区,各种交通网络交织,海陆空交通便利;有首都、直辖市和众多大城市,城市化水平高,经济发达,就业机会多,吸引力强;该地区有众多全国有名高校和重点三甲医疗机构,教育、医疗实力雄厚;
(3)北京是我国的首都,首都的功能主要是政治和文化中心,而现在的北京不仅是首都,还是华北地区的经济重心,人口、工业集中,交通拥堵;大气污染日趋严重;很多地方都已经被开发,并且较完善,城市用地紧张,地价高;城市功能疏解主要是疏解北京非首都功能,即把北京的产业疏解出首都,有利于缓解北京的城市化问题。
知识点
三年考情
具体考点
城乡空间结构
2024全国、2023山东、2023北京、2023浙江
城市功能分区的布局、城市土地利用
城乡区位因素
2023浙江、2023山东
城市和乡村区位因素
城镇化
2024江苏、2024山东、2024广西、2023山东、2023湖北
城镇化进程、城镇化的意义、城镇化问题及措施、地理信息技术在城市管理中的应用
地域文化与城乡景观
2024江苏、2023河北、2023海南、2023湖南、2022上海、2022湖南
地域文化对城乡景观的影响
城镇
是人口达到一定规模、主要从事非农业产业活动的居民聚居地。具有人口和产业活动密集、生产效率和经济效益比较高、各类建筑聚集、交通运输和信息交流相对发达的特点
乡村
是主要从事农业生产、人口分布较为分散的地方
分类
农用地
指直接用于农业生产的土地,包括耕地、林地、草地、农田水利用地、养殖水面等
建设用地
指建造建筑物、构筑物的土地,包括城乡住宅和公共设施用地、工矿用地、交通水利设施用地、旅游用地、军事设施用地等
未利用地
指农用地和建设用地以外的土地
利用
城镇土地利用
指城镇中工业、交通、商业、文教、卫生、居住、绿化等建设用地的状况,反映的是城镇布局形态和空间功能差异。在土地利用方式上,城镇以建设用地为主
乡村土地利用
耕地、园地、林地、草地、水域占有较大比重,居民点及工矿用地相对分散,反映农业生产布局、农村居民点以及相关设施的分布状况。在土地利用方式上,乡村以农用地为主
功能区
形态
特征
位置
商业区
占地面积小,呈点状或条状分布
商业活动繁忙,昼夜人口数量变化大,建筑物高大稠密
市中心、交通干线两侧、街角路口
居住区
集聚成团状,占地面积最大,工业化后出现分化
建筑质量上,高级居住区与普通居住区分化;位置上,高级居住区与普通居住区背向发展
高级
居住区
城市外缘,与高坡、文化区联系
普通居
住区
内城、工业区附近,与低地、工业区相联系
工业区
集聚成片
向外缘移动,并趋向于沿主要交通干线分布
市区外缘、交通干线两侧
经济因素对城市功能区的影响
①距市中心的远近对城市功能区的影响
②交通通达度对城市功能区的影响
交通通达度越高,土地价格或地租越高。城市不同区位土地的交通通达度不同,地租高低也就相应地存在差异,因而形成不同的功能区
其他因素对城市功能区的影响
形状
自然环境
位置
团状
地形为平原、盆地
农业用地一般分布在村落周围
带状
地势高,水源近
沿河道伸展,或避免洪水浸淹而沿高地呈条带状延伸
环状
地形为山地,水源为池塘、井等
绕山环水而建
零散
分布
自然条件差(生产力水平低),田块小
绿洲地区、丘陵和山地缓坡处等
主导因素
优势条件
举例
自然
因素
河流
供水和水运
我国南方多沿河设城
地形
平原地区地势平坦,土壤肥沃,便于农耕和交通联系
我国大城市多分布在地势第三级阶梯上
山区的河谷和开阔低地自然条件优越
汾河谷地和渭河平原的城市分布
气候
适宜的温度,适中的降水
世界大城市多位于中低纬度的沿海地区
自然
资源
矿产资源丰富
英国伯明翰、美国匹兹堡等
社会经
济因素
交通
沿铁路干线、高速公路等,交通便捷
古代的扬州,现在的郑州、株洲等
政治
地区的政治中心
以政治职能为主,如华盛顿、堪培拉等
军事
军队物资需求带动商业等产业发展
大连、葫芦岛等
宗教
地区的宗教中心
耶路撒冷、拉萨等
文化
教育、文学、艺术等吸引人口迁入
苏州、维也纳
概念
一般是指乡村人口向城镇地区集聚和乡村地区转变为城镇地区的过程
主要标志
城镇人口增加、城镇人口占区域总人口的比例上升、城镇建设用地规模扩大。衡量城镇化水平的最重要指标是城镇人口占总人口的比例
意义及表现
促进区域经济增长
有助于推动区域工业和服务业的发展,改善产业结构;城镇基础设施、公共服务设施和住宅建设等会拉动内需,为经济发展提供持续的动力
提高资源利用效率
可提高土地、水等资源的利用效率
改善城乡居住环境
便于人们对污染物进行集中处理,提升环境质量;改善城乡居住环境
增强区域社会和谐
为城乡居民提供优质服务;使城乡居民的价值观念和生活方式等逐渐趋同
与经济发展的关系
经济发展是城镇化的主要动力。一般来说,经济越发达,城镇化水平越高,反之就越低
城镇发展与工业化进程的关系尤为密切。工业化与城镇化相互促进,相互影响
城镇的兴起又与第三产业的发展密切相关。经济繁荣的城镇,服务业相对发达
发展阶段
城镇化水平
主要特点
问题
发展新趋势
A:初期阶段
低于30%
区域经济中第一产业所占比例较大。城镇化水平较低,发展较慢
处于城镇化低水平时期
发展水平缓慢提高
B:中期阶段
30%~70%
人口和产业向城镇集中,城镇快速发展
出现劳动力过剩、交通拥挤、住房紧张、环境恶化等问题
加速发展,出现郊区城镇化现象
C:后期阶段
超过70%
城镇化水平比较高,城镇人口比例的增长趋缓甚至停滞
中心城区再现衰落迹象
增速趋缓,出现逆城镇化现象
城镇化
郊区城镇化
逆城镇化
再城镇化
表现
人口由乡村转向城镇,乡村地域转变为城镇地域
人口、产业由市区迁往郊区及郊区农业人口转化为非农业人口,市中心衰落,城镇总人口增加
人口继续迁往中小城镇和乡村,大城市人口出现负增长
人口迁回市区
成因
生产力的发展,尤其是工业革命促使人口和产业向城镇集中,城镇数量和规模逐渐扩大
市区人口激增,地价上涨,交通拥挤
城镇人口为追求更好的生活环境,中小城镇和乡村基础设施更加完善,环境优美
开发市中心衰落区,调整产业结构,积极发展高新技术产业和第三产业
图解
联系
都是社会经济发展的必然结果,是社会进步的表现;它们之间是一个持续发展的动态过程,城镇化发展到一定阶段出现郊区城镇化,随后出现逆城镇化,最后为保持城市的可持续发展,又出现再城镇化
发达国家
发展中国家
起步
时间
早晚
早
晚
原因
工业化早
国家独立较晚,工业化晚
目前
速度
快慢
趋缓(甚至停滞)
快
原因
城镇化已发展到相对成熟阶段
民族经济发展,人口增长迅速
城镇人口比重
大小
大
较小
原因
起步早,城镇化水平高
起步晚,城镇化水平一般较低
所处阶段
后期阶段
初期阶段或中期阶段
城镇化表现及原因
表现
逆城镇化现象
城市发展不合理
原因
人们对环境质量的要求提高,乡村地区和小城镇基础设施完善
城市经济畸形发展,人口增长快,农村劳动力过剩
状况
城镇人口快速增长,城镇数量不断增加,城镇化水平持续提高
意义
拓展了高效率的成长空间,拉动了生产与消费,创造了大量的就业机会,提高了区域对外开放程度,提升了经济社会发展质量
不利影响
表现形式
人口问题
城镇人口大量增加,就业压力加大,失业人数上升,导致部分低收入者陷入贫困
住房问题
居住环境差;住宅质量低劣、设备缺少、住房破损;房价昂贵、空房率上升;出现贫民窟
交通问题
交通拥堵,特别是上下班高峰期;交通事故频发;公共交通发展缓慢;停车位紧张
城市社会问题
就业困难、失业现象严重;贫困问题,特别是失业者、技术过时者和缺乏充分教育的群体增加;人口老龄化;内城经济衰退
建立卫星城,开发新区,控制城市中心区的规模
建立与城市经济相适应的城市发展机制;向郊区分散人口和工业,建设卫星城
合理规划,改善城市交通和居住条件
对城市进行功能分区,妥善安排各种用地的相对位置;对工业企业合理布局,适当分散污染源;改善交通和住房条件
生态城市建设
①发展低污染的节能建筑和绿色交通,减少城市各类活动对环境的污染
②使城市景观尽可能与自然景观保持协调,建立良性循环
在城市管理中的应用
借助地理信息系统对各类空间信息的储存、分析和处理功能,结合全球卫星导航系统的定位、导航功能,可为市民衣食住行等日常生活搭建信息平台,提供便利
在城市规划和建设管理中的应用
地理信息系统依托其强大的数据管理、图层分析、制图等功能,为政府、企业等提供全方位的应用服务
地域文化
概念
是指在一定的地理环境中成长起来、独具特色、传承至今仍发挥作用的文化传统,是一定地域内自然和人文因素综合作用的结果
表现形式
多种多样,如历史遗存、文化形态、社会习俗、生产生活方式等
形成
是一个长期的过程,是不断发展变化的,但在一定阶段内又具有相对的稳定性
城乡景观
是人们适应自然、改造自然的结果,其外部形态和组合类型与当地的自然地理环境密切相关,能够在很大程度上反映出不同地域的文化内涵、价值观、审美观
二者关系
地域文化对城乡建设具有深刻影响,而城乡建设反过来又影响并提升了地域文化
影响方面
表现
民居特色
民居适应当地的自然地理环境,建筑材料的选用也具有鲜明的地域性,必须因地制宜、就地取材
城市
格局
中国
我国古代城市建设体现了皇权至上的思想,在功能分区上反映出严格的等级制度。都城以宫殿为中心并确定中轴线
欧洲
多围绕教堂、市政厅、城市广场布局,中心与四周的建筑物高度差别小,高层建筑一般在城市外围
美国
城市中心多围绕摩天大楼布局,外围建筑高度逐渐下降,并逐渐形成连绵的城市带
建筑
风格
中国
砖墙木梁架结构、斗拱飞檐、雕梁画栋
西方
柱廊、尖塔、喷泉、雕塑
民居要素
气候要素
反映的气候特征
墙体厚度
冷暖、昼夜温差
寒冷的地方,民居的墙体厚度大;温暖的地方,民居的墙体厚度小;昼夜温差大的地方,墙体厚度大
屋顶坡度、
房檐宽度
降水量
降雨(雪)量大的地方,屋顶坡度大,有利于排水(积雪滑落);降水稀少的地方,民居屋顶坡度较小,多为平顶。房檐越宽,越利于遮挡风雨,因此我国北方地区的房檐宽度一般小于南方地区
窗户大小
风力、风向
北方地区冬季寒冷,民居的窗户较小,且北窗较南窗小;南方夏季湿热,民居窗户较大,以利于通风;风沙大的地方,民居窗户很小
房屋朝向
光照、热量
北方地区的民居多坐北朝南,而南方地区则表现不明显。原因:北方冬季寒冷,为了获取更多的阳光,民居多坐北朝南;南方夏季炎热,对日照没有较高的要求,所以民居朝向一般更为自由
民居的用材
气候的干湿
以砖土建造的砖墙结构民居主要分布在我国北方地区,一般来说气候相对干旱,降水偏少;以木结构为主的民居主要分布在西南地区,气候湿热;江南地区的民居主要是内部主体为木结构、外包砌墙体的砖木混合结构;新疆地区民居多以黏土制作的土坯墙、土块墙为主要材质,说明当地气候干旱、降水少
传统民居
民居特点
环境特点
黄土高原窑洞
冬暖夏凉,节省建筑材料
冬季寒冷,夏季高温,降水较少,黄土直立性强
我国北方民居
屋顶较平,门窗少且小,墙较厚
冬季寒冷,降水较少,多大风
新疆平顶屋
屋顶平,墙厚窗小
气候干燥,多风沙,太阳辐射强
蒙古包
便于拆卸、架设和搬运
冬季寒冷,草地广阔,居民以游牧生活为主
江南民居
屋顶倾斜,门窗多且大,墙较薄
气候湿热,降水量大
云南傣族竹楼
上下两层,底层架空,多不用墙壁,四无遮拦
湿热,爬行动物、虫类多
青藏高原碉楼
平顶,门窗少,墙厚
气候高寒、光照强
东南亚民居
屋顶倾斜,门窗多且大,多木桩支撑,且密集排列(类似于我国的吊脚楼)
湿热、河流密布、多沼泽
因纽特人冰屋
圆顶,外壁无角度,为牢固的球状结构
终年寒冷
原则
布局要求
人口指向
集中于人口密集区,市中心会形成中心商务区
交通指向
布局于人流集中区,如火车站、汽车站、码头等
配套服务功能指向
商业服务功能在旅游地、学校、政府机关、大型企业附近相对齐全
一般布局原则
具体要求与污染
举例
布局在远离居民区的下风地带或与盛行风向垂直的郊外,尽可能接近原料、燃料产地
垃圾污染、大气污染
钢铁厂、发电厂、水泥厂
布局在远离居民区的河流下游
水污染
印染厂、造纸厂、电镀厂
布局在城区和近郊交通便利区
噪声污染
纺织厂、仪表厂、机床厂
布局在河流上游
要求水源清洁
自来水厂
布局在高等院校和科研机构附近
需要高科技人才
高新技术开发区
布局在城市交通中心
要求客流量大
商贸中心
布局在港口、码头、车站附近
用地多,交通方便
仓库
布局在近郊、交通便利地区
靠近市场
奶牛场、蛋鸡场
判读内容
分析解决问题
读图名、图例,辨功能区
有时图名、图例中会明确标注图中有哪几种功能区
读面积大小,辨功能区
城市功能区中,一般居住区面积最大,其次是工业区,再次是商业区
读位置特征,辨功能区
商业区一般位于交通便利的市中心,居住区在其外围,工业区一般分布在城市外围;靠近工业区的一般为普通居住区,靠近文化区、行政区和风景名胜区的一般为高级居住区;工业区与其他功能区之间要设防护带
读地租高低,辨功能区
地租最高的为商业区,其次为居住区,再次为工业区
读典型特征,辨功能区
商业区一般高楼林立,经济活动频繁,白天人流、车流量大,人口密度和停车率高;居住区一般夜晚人口密度和停车率高
读风向及河流流向,辨功能区
工业区一般位于盛行风下风向、城区河流下游;高级居住区、文化区、高新技术区等一般位于盛行风上风向和城区河流上游地区
读功能区、交通状况等,辨地租高低
地租高低:商业区>居住区>工业区;交通发达地区>交通落后地区;高新技术区(文化区)>工业区;城市中心>郊区
原理
热岛效应是指一个地区的气温高于周围地区的现象。中心的高温区就象突出海面的岛屿,所以就被形象地称为热岛。常见的是城市热岛效应,即城市气温高于郊区气温的现象
成因
城市人口密集、工厂及车辆排热、居民生活用能的释放、城市建筑结构及下垫面特性的综合影响等是其产生的主要原因
特征
热岛强度有明显的日变化和季节变化。日变化表现为夜晚强、白天弱,最大值出现在晴朗无风的夜晚
影响
①增强空气对流,形成“热岛环流”;城市“热岛”引起空气在市区上升,导致市区降水多,上升气流在郊区下沉,近地面风由郊区吹向市区。②在“热岛效应”的影响下,市区上空的云雾会增加,使有害气体、烟尘在市区上空累积,形成严重的大气污染,影响人类健康。
原理
城市中林立的高楼大厦比喻为“钢筋水泥的森林”。而随着“森林”密度不断地增加,尤其一到盛夏,建筑物空调、汽车尾气更加重了热量的超常排放,使城市上空形成热气流,热气流越积越厚,最终导致降水形成。这种效应被称之为”雨岛效应”
成因
城市雨岛形成的条件是在大气环流较弱,有利于在城区产生降水的大尺度天气形势下,由于城市热岛所产生的局地气流的辐合上升,有利于对流雨的发展;
下垫面粗糙度大,对移动滞缓的降雨系统有阻障效应,使其移速更为缓慢,延长城区降雨时间;
城区空气中凝结核多,当有较多大核(如硝酸盐奖)存在时有促进暖云降水作用,会“诱导”暴雨最大强度的落点位于市区及其下风方向,形成城市雨岛。
人工热源的影响,工业生产、交通运输以及居民生活中燃烧各种燃料,向大气中排放大量的热量,这些热量自然增加城市的温度。
影响
“雨岛效应”集中出现在汛期和暴雨之时,这样易形成大面积积水,甚至形成城市区域性内涝。
城市绿地具有缓解“雨岛效应”的能力,是改善城市“雨岛效应”的有效途径之一
原理
混浊岛效应是指城市市区由于厂矿企业集中、机动车辆众多、人口密集,致使排出的污染气体和空气中的尘埃等混浊程度都大大高于周边地区,形成“混浊岛”
特征
城市大气中的污染物质比郊区多;低云量和阴天日数远比郊区多;混浊度强;城区的能见度小于郊区
影响
而尘埃等混浊物恰恰是云层中的水汽变成降雨最需要的“凝结核”,于是产生了这样的效应:城市上空的凝结核越多,水汽就越容易在此凝结造成降水,从而增加雨量
相关学案
这是一份专题19 区域发展(思维导图 4大知识点 6个能力拓展)-2025年高考地理一轮复习知识点讲义,共27页。学案主要包含了大都市辐射功能示意图及影响因素,产业结构的优化及产业结构升级,资源区域可持续发展的分析思路等内容,欢迎下载使用。
这是一份专题18 认识区域(思维导图 3大知识点 3个能力拓展)-2025年高考地理一轮复习知识点讲义,共18页。学案主要包含了区域特征描述等内容,欢迎下载使用。
这是一份专题15 产业区位选择(思维导图 3大知识点 6个能力拓展)-2025年高考地理一轮复习知识点讲义,共32页。学案主要包含了农业主导因素分析,农业生产技术能力点四,工业集聚与分散的对比等内容,欢迎下载使用。

