所属成套资源:2025年高考地理一轮复习全程跟踪讲与练
第12讲 海水的性质(知识清单)-2025年高考地理一轮复习全程跟踪讲与练(含答案)
展开这是一份第12讲 海水的性质(知识清单)-2025年高考地理一轮复习全程跟踪讲与练(含答案),文件包含第12讲海水的性质知识清单-2025年高考地理一轮复习全程跟踪讲与练教师版docx、第12讲海水的性质知识清单-2025年高考地理一轮复习全程跟踪讲与练学生版docx等2份试卷配套教学资源,其中试卷共17页, 欢迎下载使用。
【必备知识】
一、海水的温度
1.分布规律
(1)垂直分布规律:
(2)水平分布规律:
(3)海洋表层海水的温度状况还受海陆分布、大气运动、海水运动等因素的影响。
【思考图】在下面坐标系中用曲线表示出海水温度的纬度变化规律。
2.产生的影响
(1)影响海洋生物:_____________是海洋生物的主要聚集地。
(2)影响海洋运输:冰封海域航行时需要装备_____________设施。
(3)影响气候特征:从全球尺度说,对_______________起着调节作用;从区域尺度说,影响气温的季节变化和日变化。
二、海水的盐度和密度
1.海水的盐度
(1)分布规律:世界大洋表层海水盐度以副热带海域最高;由副热带海域向赤道和两极,海水盐度递减。
【思考图】在如图中画出海水盐度的纬度分布规律示意图。
(2)影响因素:
【思考图】为什么60°N附近海水的盐度低于相同纬度的南半球海域?
(3)对人类活动的影响:
①利用海水晒盐,________充足、降水较_____的沿海地区适宜建造晒盐场。
②利用海水制_______,从海水中提取镁、溴等资源。
③稳定的盐度对海水________极其重要。
④海水成为___________资源的重要补充。
2.海水的密度
(1)影响因素:影响海水密度的因素主要有_______、______和深度(压力)。其中,表层海水密度与____的关系最为密切。一般来说,温度越______,密度越_______。
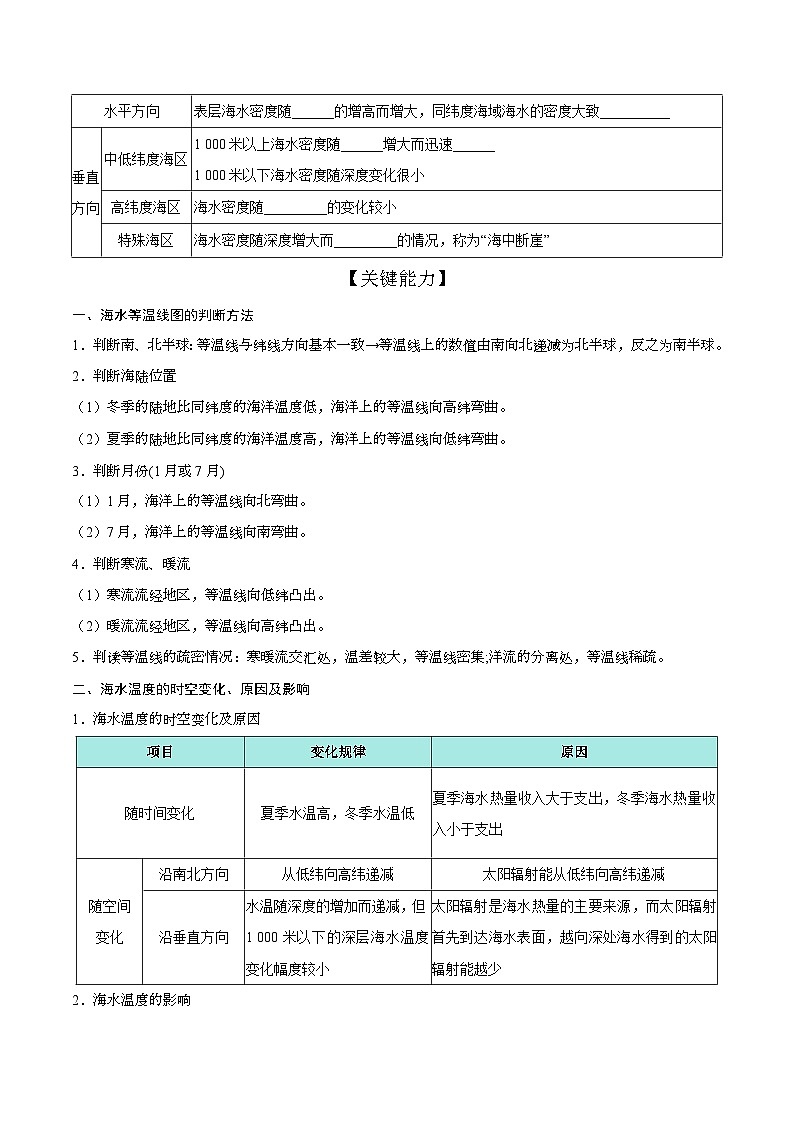
(2)分布规律:
【关键能力】
一、海水等温线图的判断方法
1.判断南、北半球:等温线与纬线方向基本一致→等温线上的数值由南向北递减为北半球,反之为南半球。
2.判断海陆位置
(1)冬季的陆地比同纬度的海洋温度低,海洋上的等温线向高纬弯曲。
(2)夏季的陆地比同纬度的海洋温度高,海洋上的等温线向低纬弯曲。
3.判断月份(1月或7月)
(1)1月,海洋上的等温线向北弯曲。
(2)7月,海洋上的等温线向南弯曲。
4.判断寒流、暖流
(1)寒流流经地区,等温线向低纬凸出。
(2)暖流流经地区,等温线向高纬凸出。
5.判读等温线的疏密情况:寒暖流交汇处,温差较大,等温线密集;洋流的分离处,等温线稀疏。
二、海水温度的时空变化、原因及影响
1.海水温度的时空变化及原因
2.海水温度的影响
三、从六个角度分析影响海水盐度的因素
四、影响盐场分布的因素
五、影响盐场分布的因素
【拓展提高】
一、我国主要盐场及有利条件
二、影响盐场选址的主要自然条件和海水盐度分布因素的分析思路
1. 影响盐场选址的主要自然条件:海水盐度(附近无大河流入,海水盐度较高,有利于提高盐产量)、地势(地势平坦开阔,有利于盐田布局)、海滩(泥质海滩,有利于提高盐产量)、气候条件(晴天多,降水少,蒸发旺盛,平均风速大,有利于海盐晒制)。
2. 海水盐度分布因素的分析思路:一般先考虑纬度的影响,不同纬度海区的降水量和蒸发量不同,盐度也不同。如果是同一纬度地区,第一要考虑寒、暖流的影响:受寒流影响的海域,海水蒸发弱,盐度较低;受暖流影响的海域,海水蒸发强,盐度较高。第二要考虑近海岸地区河流注入水量的大小:河水注入量较大的海域,受河水稀释作用强,盐度较低;河水注入量较小的海域,受河水稀释作用弱,盐度较高。第三应考虑海域封闭度的影响。海域封闭度高,与外海海水交换少,容易形成独特的盐度特征。另外,高纬度海区结冰量大或融冰量小的海域盐度高,而结冰量小或融冰量大的海域盐度低。
【典例指引】
一、选择题
某海湾冬季会出现不同程度的结冰现象,统计发现积雪日数与海冰冰情密切相关,积雪日数多,海冰冰情严重。2011年该海湾跨海大桥竣工,大桥全长41.58 km,共有桥墩864个。大桥建成之后,该海域海冰冰情及空间分布发生明显变化。如图为该区域等深线分布图(单位:m)。据此完成(1)~(3)题。
(1)一般年份,图中四个地点初冰日期最早的是( )
A.甲 B.乙 C.丙 D.丁
(2)该区域积雪日数多,冰情严重的原因是( )
A.大气保温作用强 B.雪落入海洋融化吸热
C.地面辐射强 D.冬季风强劲
(3)跨海大桥修建后,该海域海冰及空间分布的变化是( )
A.跨海大桥降温速度快,导致海域温度降低,冰情加重
B.跨海大桥阻挡冬季风,风力减弱,冰情减轻
C.跨海大桥阻挡水流及海冰运动,加剧南北差异,海冰北多南少
D.在冬季风影响下,海冰沿桥梁运动,海冰西多东少
(2023·山东)马德雷湖位于墨西哥湾沿岸(如图),水体较浅,湖水盐度通常维持在50‰以上。据此完成(4)~(5)题。
(4)该湖湖水盐度通常维持在50‰以上的主要原因是( )
A.气候相对干旱 B.河流带来盐分较多
C.沿岸流影响大 D.湖海水量交换较大
(5)在帕德雷岛南北两侧的水体出入口处,表层水流动方向通常为( )
A.由海向湖 B.南口由海向湖,北口由湖向海
C.由湖向海 D.北口由海向湖,南口由湖向海
二、非选择题
1.阅读图文材料,完成下列要求。
材料 阿拉伯海是北印度洋的一部分,面积约386万平方千米,是全球表层海水温度最高的海域之一。图甲为“阿拉伯海海底地形图”,图乙为“7月份阿拉伯海表层海水温度分布图”。
(1)简析阿拉伯海成为全球表层海水温度最高海域之一的原因。
(2)说明7月份阿拉伯海表层海水温度的分布特征。
2.阅读图文材料,完成下列要求。
材料 海水盐度是指海水中全部溶解固体与海水重量之比,通常以每千克海水中所含的克数表示。如图为钱塘江口海水平均盐度(单位:‰)水平分布示意图。有研究性学习小组研究得知,钱塘江口海水盐度等值线的走向与长江入海淡水有关。
(1)指出钱塘江口海水平均盐度的水平分布规律。
(2)说明钱塘江口海水平均盐度等值线的走向及原因。
位置
变化规律
总体趋势
随深度增加而______________
深度差异
1 000米以上,随深度变化幅度_____
1 000米以下,随深度变化幅度_____
时空分布
变化规律
同一季节
由低纬度向高纬度递减
同一海区
夏季水温普遍高于冬季
因素
影响
温度
温度越高,盐度越__________
蒸发量
蒸发量越大,盐度越高
降水量
降水量越大,盐度越_________
径流
有___________注入的海域,海水盐度一般较低
方向
规律
水平方向
表层海水密度随______的增高而增大,同纬度海域海水的密度大致__________
垂直方向
中低纬度海区
1 000米以上海水密度随______增大而迅速______
1 000米以下海水密度随深度变化很小
高纬度海区
海水密度随_________的变化较小
特殊海区
海水密度随深度增大而_________的情况,称为“海中断崖”
项目
变化规律
原因
随时间变化
夏季水温高,冬季水温低
夏季海水热量收入大于支出,冬季海水热量收入小于支出
随空间变化
沿南北方向
从低纬向高纬递减
太阳辐射能从低纬向高纬递减
沿垂直方向
水温随深度的增加而递减,但1 000米以下的深层海水温度变化幅度较小
太阳辐射是海水热量的主要来源,而太阳辐射首先到达海水表面,越向深处海水得到的太阳辐射能越少
降水与蒸发的关系
降水量>蒸发量
盐度降低
降水量<蒸发量
盐度升高
河流径流注入量
注入量多
盐度降低
注入量少或无
不影响盐度
结冰或融冰
结冰
盐度升高
融冰
盐度降低
温度
温度低
盐度低
温度高
盐度高
洋流(同一纬度)
寒流流经
盐度降低
暖流流经
盐度升高
海域形状
开敞
盐度适中
闭塞
盐度较高或较低
因素
盐度最高的海域
盐度最低的海域
红海
波罗的海
位置
气候
位于副热带海区,降水少而蒸发旺盛,蒸发量大于降水量
位于副极地海区,降水较多而蒸发量小,降水量大于蒸发量
淡水汇入
两岸为干燥的沙漠地区,几乎没有陆地淡水注入
四周陆地河流众多,有大量淡水注入
海区形状
海域较封闭,仅有狭窄水道与外海相通,与低盐度的海水交换少
海域封闭,仅有狭窄水道与外海相通,高盐度的海水流入少
盐场
分布
条件
长芦盐场——我国产盐量最大的盐场
河北、天津的渤海沿岸地区
地势平坦,海滩宽广;风大雨少,日照充足,海水蒸发旺盛
布袋盐场——“东南盐仓”
台湾岛西南沿海平原
海滩广布;注入淡水少;位于北回归线附近,夏半年受副热带高气压带控制,气流下沉,同时该地位于台湾山脉的背风坡,降水少,多晴天,气温高,有利于海水蒸发;冬半年干燥少雨,日照时间长,气温高,蒸发快
莺歌海盐场
海南岛西南海滨
位于热带,地势低平;地处东南季风的背风坡,长年烈日当空,日照充足,海水盐度高
相关试卷
这是一份第13讲 海水的运动(知识清单)-2025年高考地理一轮复习全程跟踪讲与练(含答案),文件包含第13讲海水的运动知识清单-2025年高考地理一轮复习全程跟踪讲与练教师版docx、第13讲海水的运动知识清单-2025年高考地理一轮复习全程跟踪讲与练学生版docx等2份试卷配套教学资源,其中试卷共17页, 欢迎下载使用。
这是一份第12讲 海水的性质(专项训练)-2025年高考地理一轮复习全程跟踪讲与练(含答案),文件包含第12讲海水的性质专项训练-2025年高考地理一轮复习全程跟踪讲与练教师版docx、第12讲海水的性质专项训练-2025年高考地理一轮复习全程跟踪讲与练学生版docx等2份试卷配套教学资源,其中试卷共22页, 欢迎下载使用。
这是一份第8讲 常见的天气系统(知识清单)-2025年高考地理一轮复习全程跟踪讲与练(含答案),文件包含第8讲常见的天气系统知识清单-2025年高考地理一轮复习全程跟踪讲与练教师版docx、第8讲常见的天气系统知识清单-2025年高考地理一轮复习全程跟踪讲与练学生版docx等2份试卷配套教学资源,其中试卷共20页, 欢迎下载使用。

