广西壮族自治区河池市十校2024-2025学年高一上学期10月第一次联考生物试题(无答案)
展开
这是一份广西壮族自治区河池市十校2024-2025学年高一上学期10月第一次联考生物试题(无答案),共5页。
注意事项:
1.答题前,务必将自己的姓名、班级、准考证号填写在答题卡规定的位置上。
2.答选择题时,必须使用2B铅笔将答题卡上对应题目的答案标号涂黑,如需改动,用橡皮擦干净后,再选涂其它答案标号。
3.答非选择题时,必须使用0.5毫米黑色签字笔,将答案书写在答题卡规定的位置上。
4.所有题目必须在答题卡上作答,在试题卷上答题无效。
一、单项选择题:本题共16小题,每题只有一个选项符合题意。其中1~12题每题2分,13~16题每题4分,共40分。
1.现在你正在参加考试,直接参与“认真思考”活动的最基本生命系统是( )
A.细胞B.组织C.器官D.系统
2.蓝细菌与新冠病毒都具有的结构或物质是( )
A.拟核B.细胞核C.细胞膜D.遗传物质
3.生命活动离不开细胞,下列事实或证据,不能支持该观点的是( )
A.草履虫的运动和繁殖离不开细胞的运动和增殖
B.膝跳反射的完成离不开多种细胞的协调配合
C.一切生物都是由细胞构成的
D.人的生殖和发育离不开细胞的增殖和分化
4.“没有碳就没有生命”,对此观点最有说服力的解释是( )
A.碳在细胞的各种化合物中含量最多B.碳在自然界中含量最为丰富
C.在细胞的各种化合物中都含有碳D.碳链构成了有机物的基本骨架
5.下图是对刚收获的种子所做的一系列处理,据图分析有关说法正确的是( )
A.④和⑤是同一种物质,但是在细胞中存在形式不同
B.①和②均能够萌发形成幼苗
C.③在生物体内主要以化合物形式存在
D.点燃后产生的CO2中的C只来自种子中的糖类
6.研究人员在对离体蛙心进行试验时发现,用不含Ca2+和K+的生理盐水灌注离体蛙心时,蛙心收缩不能维持;用含有少量Ca2+和K+的生理盐水灌注离体蛙心时,心脏能持续跳动数小时。据此,对Ca2+和K+的作用,正确的推测是( )
A.是构成细胞某些复杂化合物的重要成分B.对维持细胞形态有重要作用
C.对维持生物体正常生命活动有重要作用D.为蛙心脏的持续跳动直接提供能量
7.下列有关细胞膜结构和功能的叙述,不正确的是( )
A.用台盼蓝染液对细胞进行染色来判断细胞的死活
B.功能越复杂的细胞膜,蛋白质的种类和数量越多
C.细胞膜的功能之一是进行细胞间的信息交流,以保持细胞间功能的协调
D.向细胞内注射物质后,细胞膜上会留下一个洞
8.烫发时,先用还原剂使头发角蛋白的二硫键断裂,再用卷发器将头发固定形状,最后用氧化剂使角蛋白在新的位置形成二硫键。这一过程改变了角蛋白的( )
A.空间结构B.氨基酸种类C.氨基酸数目D.氨基酸排列顺序
9.下列关于人体脂质的叙述,正确的是( )
A.组成脂肪与糖原的元素种类不同
B.磷脂水解的终产物为甘油和脂肪酸
C.性激素属于固醇类物质,能维持人体第二性征
D.维生素D是构成骨骼的主要成分,缺乏维生素D会影响骨骼发育
10.“有收无收在于水,收多收少在于肥。”这句谚语形象地说明了植物的生长发育离不开水和无机盐,适时适量地灌溉和施肥是农作物高产、稳产的保障。下列关于水和无机盐的叙述错误的是( )
A.水在植物细胞内主要以自由水的形式存在
B.植物生长旺盛时结合水与自由水的比值会下降
C.植物体中的无机盐都以离子形式存在
D.N是合成叶绿素、磷脂等化合物的元素
11.生物大分子是由许多单体连接成的多聚体,下列生物大分子中,构成它们的单体种类最多的是( )
A.纤维素B.RNAC.淀粉D.胰岛素
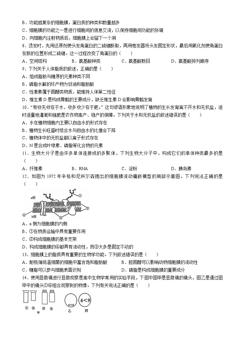
12.如图为1972年辛格和尼科尔森提出的细胞膜流动镶嵌模型的局部示意图,下列说法正确的是( )
A.a侧为细胞膜的内侧
B.①在物质运输中具有重要作用
C.②构成细胞膜的基本支架
D.构成细胞膜的④都具有流动性,而③大多是固定不动的
13.细胞膜上的脂质具有重要的生物学功能。下列叙述错误的是( )
A.耐极端低温细菌的细胞中富含饱和脂肪酸B.胆固醇可以影响动物细胞膜的流动性
C.糖脂可以参与细胞表面识别D.磷脂是构成细胞膜的重要成分
14.使用显微镜进行显微观察是高中生物学常用的实验手段,下图中图甲是显微镜的镜头,图乙是通过图甲中的镜头①④组合观察到的物像。下列有关说法正确的是( )
A.①②为目镜,③④为物镜,放大倍数为①>②,③<④
B.从乙转为丙的操作步骤:转动转换器→调节光圈→转动粗准焦螺旋
C.用显微镜观察颜色较浅的材料时,应调大光圈、用凹面镜
D.转动转换器换用高倍镜之前,应将装片向下移动
15.下列关于检测生物组织中还原糖的叙述,正确的是( )
A.常用苹果、西瓜等的组织样液作为检测生物组织中还原糖的实验材料
B.检测还原糖时,加入斐林试剂后溶液的颜色变化是从无色到红色
C.甘蔗茎的薄壁组织细胞含糖较多且颜色较浅,可用于进行还原糖的检测
D.检测还原糖时需要水浴加热才能发生颜色反应
16.核酸最初是从细胞核中分离出来的酸性物质,故名核酸,是细胞内主要的生命物质。下列关于核酸的叙述中,错误的是( )
A.组成核酸的碱基共有4种
B.核酸是控制细胞生命活动的生物大分子
C.DNA和RNA的组成元素都有C、H、O、N、P
D.组成核酸的基本单位是核苷酸,核苷酸的组成成分包括五碳糖、磷酸基团和含氮碱基
二、非选择题:本题共5小题,共60分。
17.(12分)下图是人们常见的几种生物。据图回答下面的问题:
(1)图中属于原核生物的是______(填序号),判断依据是______。
(2)图中能进行光合作用的生物是______(填序号)。其中______不含叶绿体,但含有______和叶绿素。
(3)从细胞的结构组成来看,图①②③④的生物,细胞大小和形态各不相同,但是它们都有相似的结构,都有细胞膜,细胞质中都有______这种细胞器,且都以______作为遗传物质,这体现了细胞的______性。
(4)从生命系统的结构层次来看,与图③相比,图④生物没有______这一结构层次。而图⑤中的生物由于只能寄生在活细胞,因此,它______(填“属于”或“不属于”)生命系统。
18.(12分)中秋节是中国四大传统节日之一,素有赏月、吃月饼等习俗。奶黄月饼因其入口即化、风味独特而广受人们喜爱。某品牌奶黄月饼的配料表如图所示。请回答下列问题。
(1)从配料表可知,月饼中含有的糖类有葡萄糖、______(答出3种)等。
(2)月饼制作过程中,鸡蛋经高温加热后,蛋白质的______变得伸展、松散,更易被人体消化吸收。
(3)某兴趣小组设计实验探究某无糖月饼是否不含糖,实验步骤如下。
a.取该无糖月饼适量,加水,研磨成匀浆;
b.A试管取一定量的月饼匀浆,B试管取等量的葡萄糖溶液;
c.向A、B试管中分别加入______,再进行水浴加热;
d.观察实验现象。
实验结果:A试管没有出现砖红色沉淀,B试管出现砖红色沉淀。
根据以上实验结果,你______(填“能”或“不能”)得出“该无糖月饼不含糖”的实验结论。理由是______。
(4)该月饼中除含有糖类,还有脂肪等物质。在鉴定脂肪的实验中,用______染液进行染色,静置2~3min后去除多余染液,再滴加50%酒精,其目的是______,制成临时装片后,可在高倍显微镜下观察到脂肪颗粒。
19.(12分)多巴胺和内啡肽都是人体产生的调节性物质,多巴胺带来即时但短暂的快乐,而内啡肽则是通过努力和自律带来的持久的愉悦感。下图是内啡肽的结构式。请根据图回答问题:
(1)图中D表示______,A表示______。(写出基团的中文名称)
(2)不同种类氨基酸之间的区别是______的不同,图中表示该基团的字母是______,含有肽键的字母是______。氨基酸的结构通式是______。
(3)氨基酸形成内啡肽的反应叫做______,形成该化合物脱去______分子水。
(4)内啡肽的功能与血红蛋白的功能不同,是因为它们的分子结构不同,蛋白质结构多样是因为组成蛋白质的氨基酸的______不同,肽链______不同。
(5)组成人体蛋白质的氨基酸有21种,包括______种为必需氨基酸,必需氨基酸不能在人体细胞中合成,必须从______中获取,偏食挑食会使人体缺乏某些必需氨基酸而导致某些蛋白质不能合成,从而影响生命活动。
20.(12分)如图所示的图解表示构成生物体的元素、化合物及其作用,其中a、b、d、e、f代表小分子,A、B、E代表不同的生物大分子,请据图回答下列问题。
(1)物质A表示______,其在细胞中共有两大类。DNA和RNA在化学组成上的相同点是都含有磷酸、腺嘌呤、鸟嘌呤和胞嘧啶,不同点是DNA含有______、RNA含有______,刑侦人员可以通过DNA指纹技术获得嫌疑人信息的根本原因是______。
(2)若E是动物细胞特有的储能物质,则E是______,其在人体中主要分布于______细胞。
(3)物质f是______,其在动植物细胞中均可含有,并且由于含能量多而且占体积小被生物作为长期储备能源的物质。在植物体细胞中,物质f在室温下通常呈______态,原因是______。
21.(12分)细胞膜的功能是由它的成分和结构决定的。人们对细胞膜的化学成分与结构的认识经历了很长的过程。其中,1972年,辛格和尼科尔森提出的流动镶嵌为大多数人所接受。请分析回答下列问题:
(1)科学家将哺乳动物细胞膜结构中的磷脂分子提取出来,在空气-水界面上铺展成单分子层,测得磷脂占有面积为S,那么该细胞膜的表面积约为______。
(2)研究人员通过多种方法,测得多种细胞膜的化学成分,结果如下表:
依据表格数据,分析构成不同细胞的细胞膜在化学组成上的共同点是______,主要区别是______。
(3)科学家用绿色荧光的燃料标记小鼠细胞表面的蛋白质分子(鼠膜蛋白抗体),用红色荧光的燃料标记人细胞表面的蛋白质分子(人膜蛋白抗体),用荧光标记的人—鼠细胞融合的实验过程及结果如下图所示。此实验结果直接证明了细胞膜中的______,由此能较好地解释细胞膜结构的______性。
(4)有人发现,在一定温度条件下,细胞膜中的磷脂分子均垂直排列于膜表面,当温度上升到一定程度时,细胞膜的磷脂分子有75%排列不整齐,细胞膜厚度变小,而膜的表面积扩大,膜对离子和分子的通透性提高。对上述实验现象合理的解释是______。
(5)在流动镶嵌模型中,构成生物膜基本支架的是______,由于______的分布使生物膜的结构表现出不对称性。
【产品名称】奶黄月饼【净含量】360克(8个)
【原产地】中国香港【保质期】90天
【配料】小麦面粉、椰浆、白糖、牛油、麦芽糖、咸蛋黄、鸡蛋、玉米淀粉等等。
【月饼种类】港式月饼【储存方式】阴凉干燥
膜的类别
蛋白质/%
脂质(主要是磷脂)/%
糖类/%
变形虫细胞膜
54
42
4
小鼠肝细胞膜
44
52
4
人红细胞膜
49
43
8
相关试卷
这是一份[生物]广西壮族自治区河池市十校联盟体2023-2024学年高二下学期5月月考生物试题,共6页。试卷主要包含了填写答题卡的内容用2B铅笔填写,提前 xx 分钟收取答题卡等内容,欢迎下载使用。
这是一份[生物]广西壮族自治区河池市十校联盟体2023-2024学年高一下学期5月月考试题,共6页。试卷主要包含了填写答题卡的内容用2B铅笔填写,提前 xx 分钟收取答题卡等内容,欢迎下载使用。
这是一份[生物]广西壮族自治区河池市十校联盟体2023-2024学年高二下学期5月月考试题,共7页。试卷主要包含了填写答题卡的内容用2B铅笔填写,提前 xx 分钟收取答题卡等内容,欢迎下载使用。

