所属成套资源:2024-2025学年高一上学期各地月考历史试题(75份)
广东省深圳市聚龙科学中学2024-2025学年高一上学期第一次段考历史试题
展开
这是一份广东省深圳市聚龙科学中学2024-2025学年高一上学期第一次段考历史试题,文件包含广东省深圳市聚龙科学中学2024-2025学年高一上学期第一次段考历史试题原卷版docx、广东省深圳市聚龙科学中学2024-2025学年高一上学期第一次段考历史试题解析版docx等2份试卷配套教学资源,其中试卷共21页, 欢迎下载使用。
一、单选题(本大题共30小题,共60分。在每小题列出的选项中,选出符合题目的一项)
1. 元谋猿人遗址位于云南省元谋县,遗址出土了元谋人制造和使用的各种骨器、石器工具,以及云南马、剑齿虎、剑齿象等多种动物化石,还找到了炭屑和烧黑的物件。据此推知,元谋猿人( )
A. 使用磨制石器,提高了生产效率B. 已出现明显的贫富分化
C. 会使用火,食用熟食可能性较大D. 懂得饲养家畜改善生活
【答案】C
【解析】
【详解】本题是单类型单项选择题。据本题主题干的设问词,可知这是推断题。据本题时间信息可知准确时空是:旧石器时代(中国)。根据材料“还找到了炭屑和烧黑的物件”可推知,元谋猿人已会使用火,食用熟食可能性较大,C项正确;元谋猿人生活在旧石器时代,使用打制石器,排除A项;材料未涉及贫富分化的信息,根据所学可知,在新石器时代晚期我国开始出现贫富分化现象,而元谋猿人处于旧石器时代,排除B项;材料中云南马、剑齿虎、剑齿象不属于家畜,排除D项。故选C项。
2. 三星堆青铜器在合金成分、铸造方法和装饰工艺上,均表现出与中原地区商文化青铜器基本一致趋势,但器物种类、器形、纹饰等又与中原地区同时期青铜器风格迥异。这体现了中华文明( )
A. 源远流长B. 多元一体C. 领域广泛D. 影响深远
【答案】B
【解析】
【详解】本题是单类型单项选择题。据本题主题干的设问词,可知这是本质题。据本题时间信息可知准确时空是:先秦时期中国。根据材料“表现出与中原地区商文化青铜器基本一致的趋势”“器物种类、器形、纹饰等又与中原地区同时期青铜器风格迥异”并结合所学可知,三星堆青铜器在铸造方法等方面与中原地区基本一致,体现了“一体”,“风格迥异”体现了三星堆青铜器有其自身特色,这体现了“多元”,反映了中华文明具有多元一体的特征,B项正确;材料未说明三星堆青铜器出现的具体时间,看不出源远流长,排除A项;材料仅涉及青铜器,看不出“领域广泛”,排除C项;材料未说明三星堆青铜器对后世的影响,看不出“影响深远”,排除D项。故选B项。
3. 甲骨文是商朝后期统治者因占卜记事而刻在龟甲、兽骨上的文字,综合现已发现的卜辞,共有不重复单字4500个左右,具有一定体系并有比较严密的规律。这可说明,商代
A. 国家机构更加完善B. 祭祀占卜盛行
C. 文化为统治者垄断D. 文字较为成熟
【答案】D
【解析】
【详解】根据材料“共有不重复单字4500个左右,具有一定体系并有比较严密的规律”结合所学知识可知,甲骨文是我国目前已知最早的文字,也是我国比较成熟的文字,材料内容强调甲骨文有一定体系并有比较严密的规律,体现了其较为成熟的特点,D项正确;材料内容主要体现了商代的文字,而不是国家机构,不能得出其国家机构更加完善的结论,排除A项;材料内容强调的是商代文字甲骨文主要用于祭祀,不能得出商代祭祀占卜盛行的结论,排除B项;商代甲骨文知识商代文化的一部分,并且材料内容主要强调的是商代甲骨文比较成熟的特点,没有强调商代文化被统治者垄断的信息,排除C项。故选D项。
【点睛】
4. 周公率师东征,使周王朝对东方广大地区的控制成为了现实。他的儿子伯禽由于父亲的功勋,被封于山东曲阜,建立鲁国。“其分器之多,土地之广,人民之众,实非他国可比。”这说明分封制
A. 受封者以王族成员为主B. 有益于加强对地方统治
C. 任人唯亲阻碍阶层流动D. 激化了封国之间的矛盾
【答案】B
【解析】
【详解】根据材料“周公率师东征,使周王朝对东方广大地区的控制成为了现实。他的儿子伯禽由于父亲的功勋,被封于山东曲阜,建立鲁国”并结合所学知识可知,西周实行分封制,将土地连同居民分赏王室子弟和功臣,诸侯在其封国内享有世袭统治权,也有服从天子命令、定期朝贡、提供军赋和力役、维护周室安全的责任,所以B正确;材料内容仅涉及到伯禽被封于山东曲阜建立鲁国,不能体现“受封者以王族成员为主”,所以A错误;材料没有体现“任人唯亲阻碍阶层流动”,所以C错误;材料没有涉及封国之间的矛盾,所以D错误。
5. 春秋时代的战争,强调“两国交战不斩来使”“师出有名”,事先要下战书,对方不同意也不能开战。这表明春秋时代( )
A. 兼并战争日益剧烈B. 战争一定程度受到礼的约束
C. 礼乐制度日益完备D. 传统的政治秩序彻底被破坏
【答案】B
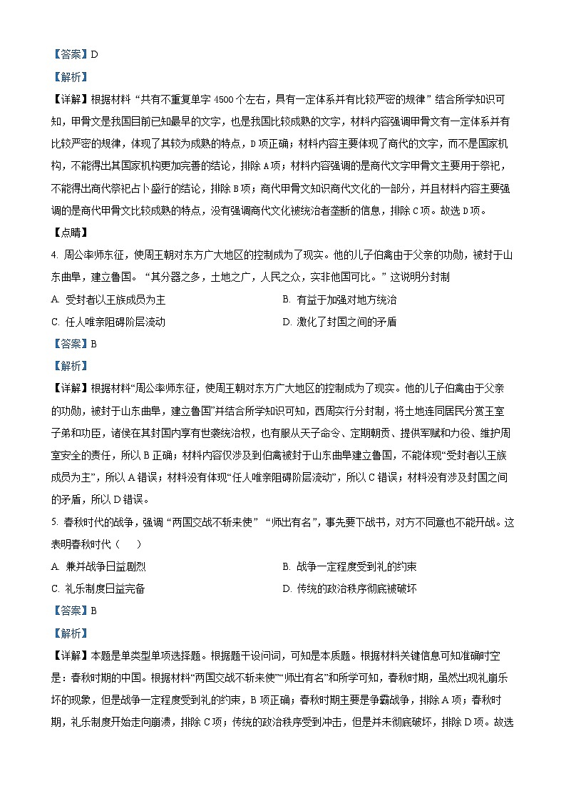
【解析】
【详解】本题是单类型单项选择题。根据题干设问词,可知是本质题。根据材料关键信息可知准确时空是:春秋时期的中国。根据材料“两国交战不斩来使”“师出有名”和所学可知,春秋时期,虽然出现礼崩乐坏的现象,但是战争一定程度受到礼的约束,B项正确;春秋时期主要是争霸战争,排除A项;春秋时期,礼乐制度开始走向崩溃,排除C项;传统的政治秩序受到冲击,但是并未彻底破坏,排除D项。故选B项。
6. 公元前9世纪,楚国先祖雄渠自称”我蛮夷也”;楚国崛起后,其国君称:”楚之先祖出自帝颛顼高阳(黄帝之孙)。”这一变化说明先秦时期( )
A. 中央集权形成B. 华夏认同加强C. 楚国疆域扩大D. 夷夏差异消失
【答案】B
【解析】
【详解】本题是单类型单项选择题。据本题主题干的设问词,可知这是本质题。据本题时间信息可知准确时空是:先秦时期(中国)。据材料信息可知,楚国的先祖本以蛮夷自居,但伴随着楚国的崛起,其国君自称是华夏族黄帝的后裔,反映了楚国对华夏文化的认同,B项正确;材料反映的是楚国的华夏认同,没有涉及中央对地方的控制,排除A项;材料没有涉及楚国的疆域,排除C项;楚国的华夏认同有利于推动民族间的交融,但民族间的差异并没有完全消失,排除D项。故选B项。
7. 《史记·苏秦列传》中苏秦描绘了战国时期齐国都城临淄的繁荣景象:“临淄甚富而实,其民无不吹竽鼓瑟,弹琴击筑,斗鸡走狗,六博蹋鞠者。临淄之涂,车毂击,人肩摩,连衽成帷,举袂成幕,挥汗成雨,家殷人足,志高气扬。”这一景象出现的根本原因是( )
A. 列国纷争促进人口大迁徙B. 分封制和宗法制瓦解的结果
C. 生产力发展,推动社会分工D. 临淄经济繁荣
【答案】C
【解析】
【详解】本题是单类型单项选择题。根据题干设问词,可知是原因题。根据题干关键信息可知准确时空是:战国时期的中国。材料描述的是战国时期齐国都城临淄经济繁荣的现象,其根本原因是生产力发展,推动社会分工,C项正确;材料中现象出现的根本原因是生产力发展,非列国纷争促进人口大迁徙,排除A项;分封制和宗法制瓦解的根本原因也是生产力发展的结果,排除B项;临淄经济繁荣是表象,排除D项。故选C项。
8. 西周时期,公社农民聚族而居,集体劳动。到春秋战国时期,出现以家庭为单位经营农业。出现这一变化的主要原因是( )
A. 土地国有制确立B. 分封制逐步完善
C. 国家统一的推动D. 铁犁牛耕的使用
【答案】D
【解析】
【详解】本题是单类型单项选择题。据本题主题干的设问词,可知这是原因题。据本题时间信息可知准确时空是:西周到战国(中国)。据本题材料信息得出主要结论:与西周时期必须集体劳动不同,春秋战国时期,个体家庭即可完成农业生产,主要原因在于铁犁牛耕的使用,推动生产力的进步,导致了小农经济的产生,D项正确;据所学,早在西周时期就已确立土地国有制并非小农经济产生的原因,排除A项;据所学,春秋战国时期,分封制逐步瓦解而非完善,排除B项;据所学,国家统一是小农经济发展的需要,而非小农经济产生的原因,排除C项。故选D项。
9. 春秋后期和战国时代,各诸侯国纷纷抛弃“用贵治贱”的陈旧观念,礼贤下士,甚至“与其分土”,形成了“七国虎争天下,莫不招致四方游士”的繁荣景象。这反映出当时
A 官僚政治取代贵族政治B. 学术下移促进思想解放
C. 社会转型推动人才流动D. 社会动乱鼓舞养士之风
【答案】C
【解析】
【详解】根据材料可知,春秋战国处于社会转型时期,各诸侯国注意礼贤下士,纷纷招徕士人,士人为了得到诸侯的任用,纷纷周游诸国,C项正确;此时是官僚政治逐渐形成时期,还没有取代贵族政治,排除A项;材料没有涉及思想解放,排除B项;春秋战国时期,诸侯割据混战迫使诸侯重视人才,以富国强兵,“鼓舞”的说法不准确,排除D项。故选C项。
10. 秦帝国中央和地方均设有军队。为了有效控制军权,采用铜虎符发兵制,虎符剖半,左右合符,才能调动军队。秦朝虎符的掌握者是( )
A. 太尉B. 丞相C. 皇帝D. 御史大夫
【答案】C
【解析】
【详解】本题是单类型单项选择题。据本题主题干的设问词,可知这是正向题。据本题时间信息可知准确时空是:秦朝(中国)。根据所学知识可知,秦朝皇帝控制军权,采用铜虎符发兵制,虎符剖半,右半由皇帝掌握,左半在领兵者之手,左右合符,才能调动军队,C项正确;太尉是秦朝三公之一,主管军事,但是在秦朝,太尉一直没有人担任,排除A项;丞相是三公之一,主要掌握行政,是皇帝的高级助手,不管军事,排除B项;御史大夫,主要负责监察工作,不负责军事,无法掌握虎符,排除D项。故选C项。
11. 秦朝的中央机构中,丞相为最高行政长官,被视为百官之首。太尉为最高武官,掌军事,但秦朝仅存其职,实际上并未授人。御史大夫为丞相副职,负责监察百官。三公互不统属,直接向皇帝负责。这一制度安排旨在( )
A. 提高中央行政效率B. 分散丞相权力C. 维护君主专制统治D. 确保官员廉洁
【答案】C
【解析】
【详解】本题是单类型单项选择题。据本题主题干的设问词,可知这是目的题。据本题时间信息可知准确时空是秦朝时期(中国)。结合所学内容可知,秦朝中央实行三公九卿制,三公互不统属,直接向皇帝负责。这一制度安排旨在将权力集中于皇帝手中,维护君主专制统治,C项正确;提高中央行政效率事制度设置带来的影响,不是目的,排除A项;三公九卿制中丞相位高权重,没有分散丞相权力,排除B项;秦朝的上计制度对官员进行考核,但不能确保官员廉洁,排除D项。故选C项。
12. 秦王朝将中央政府统一规划的交通建设视为执政要务之一,除了“决通川防,夷去险阻”之外,还由中央直接主持,进行了“治驰道”的伟大工程。秦“为驰道于天下,东穷燕齐,南极吴楚,江湖之上,濒海之观毕至”,全国交通网的基本形成,成为大一统的专制王朝施行统治的重要条件。秦朝重视驰道建设旨在( )
A. 促进经济发展B. 巩固封建统治
C. 密切各地联系D. 加强交通建设
【答案】B
【解析】
【详解】本题是单类型单项选择题。据本题主题干的设问词可知这是本质题。据本题时间信息可知准确时空是:秦朝(中国)。据题干“全国交通网的基本形成,成为大一统的专制王朝施行统治的重要条件”信息,并结合所学知识可知,秦朝修驰道主要目的在于巩固大一统的中央王朝,巩固秦朝的封建统治,B项正确;材料描述的是交通建设之于国家政治稳定的作用,并非强调其经济上的作用,交通建设促进经济发展表述正确但与材料主旨不符,排除A项;材料描述的是交通建设之于国家政治稳定的作用,并非强调其加强各地域之间联系的作用,密切各地联系表述正确但与材料主旨不符,排除C项;加强交通建设是表现并非材料设问主旨,排除D项。故选B项。
13. 睡虎地秦简《效律》记载,国家规定经营商贾和客店的不准立户,不分给田地房屋;此类人在三代以后才准许做官;商贾带头不耕种要杀之,且罚其同族弟兄从军。此举旨在( )
A. 规范商业活动B. 维护统治基础
C. 降低商人地位D. 增加政府收入
【答案】B
【解析】
【详解】本题是单类型单选题,据题干可知是目的题,据材料时间信息得出准确时空是秦朝。根据材料“经营商贾和客店的不准立户...商贾带头不耕种要杀之”看出当时奉行重农抑商政策,目的是为了维护封建统治巩固统治,B项正确。材料中做法主要目的是维护统治而不是规范商业活动,排除A项;降低商人地位是客观效果,不是目的,排除C项;材料没有涉及增加政府收入,排除D项。故选B项。
14. 在地方管理上,从商朝附属国内居民多是聚族而居的内外服制度,到西周“封建亲戚,以藩屏周”的分封制制度,再到秦汉实行郡县制度,这一发展轨迹( )
A. 推动血缘政治向地缘政治转向B. 意味着华夏认同观念逐渐增强
C. 使地方割据势力逐渐得到遏制D. 反映了主流意识形态最终确立
【答案】A
【解析】
【详解】根据材料“聚族而居”“封建亲戚,以藩屏周”“秦汉实行郡县制度”并结合所学可知,商朝的内外服制和西周分封制都重视血缘关系,体现了血缘政治,秦汉时期按照地域划分郡县体现了地缘政治,由此可见,这一发展轨迹推动血缘政治向地缘政治转向,A项正确;材料信息反映的是商周到秦汉地方管理制度的演变,与华夏认同无关,排除B项;秦汉以后的某些朝代仍然存在地方割据势力,“得到遏制”说法不符合史实,排除C项;主流意识形态最终确立是在汉武帝时期,与材料信息无关,排除D项。故选A项。
15. 西汉初年的各种制度基本沿袭秦朝,但施政方针有了重大调整。主要表现在( )
A. 确立儒学独尊地位B. 采取“与民休息”政策
C. 设置西域都护府D. 任用酷吏治理地方
【答案】B
【解析】
【详解】本题是单类型单项选择题。据本题主题干的设问词,可知这是本质题。据本题时间信息可知准确时空是:西汉初年(中国)。结合所学知识可知,西汉初年,统治集团吸取秦朝速亡的教训,尊奉黄老无为思想,采取“与民休息”政策,减轻赋税、徭役和刑罚,提倡节俭,减少财政支出,B项正确;尊崇儒术是汉武帝加强专制主义中央集权统治的措施,是秦朝创立的专制主义中央集权制度的延续,排除A项;公元前60年,设置西域都护府,时间与题干不符,排除C项;汉初并未任用酷吏治理地方,排除D项。故选B项。
16. 史籍记载:“武帝元朔二年,令诸王得推恩分众子土,国家为封,亦为列侯。”材料中的措施主要是为了( )
A. 增加财政收入B. 强化思想控制C. 加强中央集权D. 促进对外交往
【答案】C
【解析】
【详解】本题是单类型单项选择题。据本题主题干设问词,可知这是目的题,时空是西汉时期。根据材料“武帝元朔二年,令诸王得推恩分众子土,国家为封,亦为列侯。”及所学可知,汉武帝时期,采纳了主父偃“推恩”的建议,削弱了诸侯国势力,加强了中央集权,C项正确;材料未涉及汉武帝加强中央集权的经济措施,“增加财政收入”与题意不符,排除A项;汉武帝采纳了董仲舒“罢黜百家,独尊儒术”的主张,确立了儒学的正统地位,强化了思想控制,排除B项;丝绸之路的开通促进了对外交往。材料未涉及对外交往的信息,排除D项。故选C项。
17. 秦统一后,建立了一套以丞相为核心的中央官僚体制。西汉建立后,基本上没有突破秦代模式,故有“汉承秦制”之说。只是在汉武帝时,中央官制发生变化,皇权进一步集中。这里的“变化”指的( )
A. 采用郡县与分封并行制B. 出现中朝与外朝的划分
C. 颁布“推恩令”D. 地方监察制度形成
【答案】B
【解析】
【详解】本题是单类型单项选择题。据本题主题干的设问词,可知这是推断题。本题准确时空是:秦汉时期(中国)。汉武帝时为加强皇权,削弱丞相权力,设立直接为皇帝所掌控的中朝,原来的三公九卿称为外朝,B项正确;汉初采用郡县与分封并行制,是地方管理制度,排除A项;汉武帝时期,汉武帝用“推恩令”削弱诸侯势力,属于地方治理范畴,不属于中央官制的变化,排除C项;地方监察制度不符合“中央官制”,排除D项。故选B项。
18. 钱穆在《国史大纲》中写道:“此项制度之演进,一面使布衣下吏皆有政治上的出路,可以奖励人才,鼓舞风气;一面使全国郡县常得平均参加中央政局,对大一统政府之维系,必为有效,则在朝廷用人,渐渐走上了客观的标准,使政府性质确然超乎王室之上而独立。”此项制度( )
A. 适应了士族门阀政治的发展B. 发展为维护士族特权的工具
C. 为两汉政权选拔了大批人才D. 解决了中央与王国之间矛盾
【答案】C
【解析】
【详解】本题是单类型单项选择题。据本题次题干的设问词,可知这是影响题、推断题,时空是两汉时期。根据材料“一面使布衣下吏皆有政治上的出路,可以奖励人才,鼓舞风气;一面使全国郡县常得平均参加中央政局,对大一统政府之维系,必为有效”及所学可知,汉代实行察举制有利于选拔人才,维护大一统局面,从而巩固了封建王朝的统治,C项正确;士族门阀政治是东晋时期出现的士族与皇权共治天下的历史现象,与题意无关,排除A项;九品中正制是维护士族特权的工具,排除B项;汉武帝时期采取了“推恩”的做法,有利于解决中央与王国之间矛盾。察举制无法解决中央与王国之间矛盾,排除D项。故选C项。
19. 西汉前期,冶铸技术一般都是父死子继,师徒相传,冶铸技术传播较慢。西汉中期后,在政府强制力推动下,先进的冶铸技术得以快速传播,冶铸技术水平整体有所提高。这一变化( )
A. 说明冶铁技术取得重大突破B. 反映民营手工业发展迅速
C. 满足了汉代政府经费的需求D. 源于国家经济政策的调整
【答案】D
【解析】
【详解】本题是多类型单项选择题。据本题次题干设问词,可知这是原因题、本质题、影响题,时空是西汉时期。根据材料及所学可知,汉武帝时期实行盐铁官营,垄断盐铁的生产和销售,因此当时先进的冶铸技术得以快速传播,使得冶铸技术水平整体有所提高,说明该变化是国家经济政策调整的结果,D项正确;材料强调的是西汉中期后冶铁技术的传播情况,无法直接得出冶铁技术取得重大突破的结论,排除A项;汉武帝时期实行盐铁官营制度,这一变化反映官营手工业发展迅速,排除B项;材料无法得出冶铸技术的传播与政府经费需求得到满足的关系,选项表述不准确,排除C项。故选D项。
20. 张骞通西域使天山南北地区在历史上第一次与中原连为一体,中原与西域乃至更西地区的交通线路逐步开辟,形成了饮誉中外的丝绸之路”。它的开通
A. 消除了匈奴对汉王朝的威胁B. 延缓了少数民族封建化进程
C. 造成了西域地区的野蛮落后D. 促进了东西方经济文化交流
【答案】D
【解析】
【详解】根据“中原与西域乃至更西地区的交通线路逐步开辟”可得出丝绸之路有利于东西文化的交流,故D正确;“消除”的表述不符合史实,排除A;丝绸之路与少数民族的封建化及西域地区的野蛮落后没有直接关系,排除BC。
21. 光武帝刘秀吸取教训,调整统治政策,使得东汉经济稳定发展,史称“光武中兴”。其加强中央集权的措施有( )
①增强尚书台作用 ②严格控制外戚平政
③清查全国垦田、户口数量 ④释放奴婢
A. ①②③B. ①②④C. ②③④D. ①②③④
【答案】D
【解析】
【详解】本题是组合选择题。时空是:东汉时期(中国)。据所学知识可知,东汉光武帝采取了一系列措施加强专制主义中央集权,增强尚书台作用、严格控制外戚干政,加强皇权;同时清查全国垦田、户口数量、释放奴婢,缓和阶级矛盾,①②③④符合题意,D项正确;①②③④都符合题意,排除ABC项。故选D项。
22. 《后汉书》载:“豪人货殖,馆舍布于州郡,田亩连于方国,不为编户一伍之长,而有千室名邑之役。荣乐过于封君,势力伴(相等)于首令。财赂自营,犯法不坐,刺客死士为之投命”。这说明东汉后期的豪强地主( )
A. 形成强大的地方势力B. 发展成为累世公卿
C. 通过经营货殖敛财致富D. 形成自给自足的田庄
【答案】A
【解析】
【详解】根据材料可知,东汉时期豪强地主势力大量兼并土地的现象,说明东汉豪强势力膨胀,A项正确;自汉武帝以来崇尚儒术,官僚多以经术起家,至东汉时逐渐形成了累世公卿的状况。曹魏实行九品中正制,使得世族地主能够凭借家世出身参与政权,排除B项;C项经营货殖敛财致富只是手段之一,排除C项;材料不是田庄经营,排除D项。故选A项,
23. 如表所示内容显示了东汉中后期部分皇帝的继位年龄及寿命,这一现象导致( )
A. “七国之乱”的爆发B. 外戚与宦官交替专权
C. “中朝”制度的出现D. 东汉末黄巾起义爆发
【答案】B
【解析】
【详解】本题是单类型单项选择题。据本题主题干的设问词,可知这是影响题。据本题时间信息可知准确时空是:东汉时期的中国。根据表格数据可知,东汉中后期皇帝大多年幼继位,皇帝年少不能亲政,太后掌握朝政,实际权力控制在外戚手中,皇帝逐渐长大,不满外戚干政,便依靠宦官铲除外戚势力,宦官又因此掌控朝政,从而出现外戚宦官交替专权的局面,B项正确;“七国之乱”爆发与西汉景帝时期,排除A项;汉武帝设立中朝,排除C项;黄巾起义与皇帝年幼继位没有直接关系,排除D项。故选B项。
24. 三国两晋南北朝时期政权更迭频繁。如下图中①政权统治时期( )
A. 开辟了丝绸之路B. 实现了短暂统一
C. 发行了纸质货币D. 出现了活字印刷
【答案】B
【解析】
【详解】本题是单类型单项选择题。据本题主题干的设问词,可知这是正向题。据本题时间信息可知准确时空是:三国两晋南北朝时期(中国)。根据材料并所学可知,三国后期,魏国实力增强,吴、蜀两国日益衰落。263年,魏灭蜀。266年,司马懿的孙子司马炎自立为帝,改国号为晋,以洛阳为都,史称西晋。司马炎就是晋武帝。280年,西晋灭吴,统一了全国。316年,内迁的匈奴人灭掉西晋。随后,镇守长江下游的皇族司马睿于317年重建晋王朝,以建康为都城,史称东晋,与北方游牧民族建立的十六国对峙,B项正确;汉朝开辟了丝绸之路,排除A项;北宋时期,由于商品经济的发展,北宋前期在四川地区出现了世界上最早的纸币-交子,排除C项;北宋匠人毕昇发明了活字印刷术,排除D项。故选B项。
25. 梁启超曾经说,“战国以后至今日”间的一段时代,社会阶层被区分为界限森严的高门、寒门、役门、吏门,各阶层的政治地位或社会地位有霄壤之别。发生在这一“时代”的史实是( )
A 焚书坑儒B. 文景之治C. 黄巾起义D. 淝水之战
【答案】D
【解析】
【详解】本题为单类型单项选择题。根据设问词可知,这是推断题。时空范围为魏晋时期(中国)。根据材料可以看出,这一时期一些声名显赫的士大夫家族世代把持官位,形成了特殊的社会阶层——士族。士族制度下等级森严,导致出现了材料中的“高门、寒门、役门、吏门”等现象,结合所学知识可知,这是为东晋时期,当时门阀士族政治达到顶峰,而淝水之战正处于这一时期,D项正确;焚书坑儒发生在秦朝,排除A项;文景之治发生在汉初,排除B项;黄巾起义发生在唐代,排除C项。故选D项。
26. 东晋建立之初,高门士族琅琊王氏当权。其代表人物王导在朝中担任宰相,王敦统重兵坐镇长江中游,内外呼应。司马睿即位接受百官朝贺时,甚至请王导和他并排上坐,王导坚决推辞,方才作罢,时称“王与马,共天下。”此现象可以佐证东晋政治的基本特点是( )
A. 门阀士族强大B. 豪强地主衰落C. 政权更迭频繁D. 皇权逐渐加强
【答案】A
【解析】
【详解】本题是单类型单项选择题。据本题主题干设问词,可知这是本质题,时空是东晋时期。根据材料“东晋建立之初,高门士族琅琊王氏当权。……王与马,共天下”及所学可知,东晋初年,世家大族的力量很强大,出现了士族专权的局面,A项正确;材料未涉及豪强地主衰落的相关内容,不符合题意,排除B项;材料仅涉及东晋时期的政治特征,未涉及政权更迭的信息,排除C项;材料反映了高门士族在政治领域有较大权力,甚至威胁皇权,说明此时皇权相对削弱,排除D项。故选A项。
27. 魏晋时期、地方撰写的有关名士和豪强的人物传记,是州郡长官了解地方社会的重要信息来源,也是中正评定士人资品的主要依据之一。这反映了该时期( )
A. 士人社会地位提升B. 历史书写对象的转移
C. 地方豪强势力的上升D. 国家治理机制的调适
【答案】C
【解析】
【详解】本题是单类型单项选择题。据本题主题干设问词,可知这是本质题。据本题时间信息可知准确时空是魏晋时期中国。材料主要反映了魏晋时期地方豪强势力的上升,影响州郡长官管理以及人才选拔等,C项正确;材料反映的不是士人社会地位提升而是地方豪强势力的上升,排除A项;材料不涉及魏晋时期历史书写对象转移的信息,通过这一时期名士和豪强的人物传记可以推断出地方豪强势力上升,排除B项;材料不涉及国家治理机制调整问题,材料反映出魏晋时期地方豪强势力上升这一社会现象,排除D项。故选C项。
28. 十六国时期,内迁的少数民族建立了自己的民族割据政权,其统治之下的人民主要是汉族,为了统治和在新的社会条件下生活的需要,采取了一些汉化政策。内迁少数民族采取的汉化政策( )
A. 促进了江南地区的开发B. 消除了少数民族与汉族的隔阂
C. 加速了自身封建化进程D. 为隋唐盛世局面出现奠定基础
【答案】C
【解析】
【详解】本题是单类型单项选择题。据本题主题干的设问词,可知这是推断题。据本题时间信息可知准确时空是:十六国时期中国。结合所学可知,十六国时期的中原汉族封建化程度已发展到较高的水平,内迁少数民族的汉化政策有利于促进自身的封建化进程,C项正确;促进江南地区开发的是南迁的汉族而非内迁的少数民族,排除A项;“消除了”表述绝对,少数民族的汉化政策有利于民族融合但无法消除民族隔阂,排除B项;为隋唐盛世局面出现奠定基础的是北魏孝文帝改革,排除D项。故选C项。
29. 汉代以前中原人民习惯于席地而坐,即跪坐。魏晋以来,随着胡汉杂居,胡床自北而 南广为流行,促使高足家具出现,改变了过去席地而坐的习惯。这说明( )
A. 民族交融推动汉人生活习惯改变B. 胡汉交融以汉族吸收胡人文化为主
C. 胡人汉化与汉人的胡化同步进行D. 胡族文化在中原地区得到广泛传播
【答案】A
【解析】
【详解】本题是单类型单项选择题。据本题主题干的设问词,可知这是本质题。据本题时间信息可知准确时空是:汉朝、魏晋时期(中国)。根据材料可知,少数民族家具的传入使汉族改变了席地而坐的习惯,这是民族交融的表现,说明民族交融推动了汉人生活习惯的改变,A项正确;胡汉交融是相互的,并不是以汉族吸收胡人文化为主,排除B项;同步进行的说法过于绝对,是相互融合的过程,排除C项;材料内容无法体现“广泛传播“,侧重胡床这一件事,排除D项。故选A项。
30. 北魏孝文帝将都城南迁千余里,在洛阳的废墟上建立起了一座壮丽的城市。他将鲜卑姓改为汉姓,为皇室取姓元。他命令包括鲜卑族在内的官员,在朝中一律用汉语,着汉服。他也鼓励鲜卑与汉族士族通婚。孝文帝的做法( )
A. 顺应了民族融合的历史趋势B. 推动了南方经济的发展
C. 导致了南北朝对峙局面出现D. 为统一北方奠定了基础
【答案】A
【解析】
【详解】本题是多类型单项选择题。据本题次题干的设问词,可知这是推断题、影响题。据本题时间信息可知准确时空是:北魏时期(中国)。据本题材料“他命令包括鲜卑族在内的官员,在朝中一律用汉语,着汉服。他也鼓励鲜卑与汉族士族通婚。”并结合所学知识可知,北魏孝文帝改革,迁都洛阳,将鲜卑姓改为汉姓,朝中统一说汉语,鼓励鲜卑与汉族士族通婚等措施,促进了民族融合,增强了国家实力,A项正确;北魏在北方,排除B项;导致了南北朝对峙局面出现,说法错误,排除C项;北方已经一统,说法错误,排除D项。故选A项。
二、非选择题(共3题,40分)
31. 阅读材料,回答问题。
材料一 臣(李斯)请史官非秦记皆烧之。非博士官所职,天下敢有藏《诗》《书》、百家语者,悉诣守、尉杂烧之。……所不去者,医药、卜筮、种树之书。
——《史记·秦始皇本纪》
材料二 今师异道,人异论,百家殊方,指意不同,是以上亡以持一统……臣愚以为诸不在六艺之科孔子之术者,皆绝其道,勿使并进。邪辟之说灭息,然后统纪可一而法度可明,民知所从矣。
——《汉书·董仲舒传》
(1)概括指出李斯、董仲舒提出不同建议,并说明其共同目的。
(2)指出汉武帝采纳了董仲舒的建议后采取的措施,并说明其历史影响。
【答案】(1)建议:李斯建议把除秦国史书以及民间收藏的医药、卜筮、种树之外的书籍全部焚毁;董仲舒建议罢黜百家,独尊儒术。
目的:都是通过思想上的统一实现政治上的统一。
(2)措施:尊崇儒术,设立五经博士。
影响:儒学获得独尊地位,成为我国封建社会的主流意识形态,促进了文化教育的发展;遏制了学术思想的自由发展。
【解析】
【分析】
【小问1详解】
建议:由材料“臣(李斯)请史官非秦记皆烧之。非博士官所职,天下敢有藏《诗》《书》、百家语者,悉诣守、尉杂烧之。……所不去者,医药、卜筮、种树之书。”得出,李斯建议把除秦国史书以及民间收藏的医药、卜筮、种树之外的书籍全部焚毁;由材料“臣愚以为诸不在六艺之科孔子之术者,皆绝其道,勿使并进。邪辟之说灭息,然后统纪可一而法度可明,民知所从矣”得出,董仲舒建议“罢黜百家,独尊儒术”。
目的:由所学知识可知,李斯、董仲舒都是通过各种手段来达到控制人们思想的目的,以思想上的统一实现政治上的统一。
【小问2详解】
措施:由所学知识可知,汉武帝采纳了董仲舒的建议,尊崇儒术,在朝廷设立五经博士。
影响:由所学知识可知,汉武帝“罢黜百家,独尊儒术”,使官方儒学获得独尊地位,将儒家思想作为意识形态,促进了文化教育的发展;但也遏制了学术思想的自由发展。
32. 阅读材料,完成下列要求。
材料一 魏晋南北朝时期,中原地区由于战乱频繁,经济发展相对缓慢,但江南、辽西和河西凉州地区,经济却有很大发展,其中江南尤其突出。江南气候温暖湿润,土壤肥沃,农作物可以一年两熟或三熟,基础条件很优越。孙吴出于立国、争霸的需要,大力推进军屯、民屯,兴修水利,使江南经济得到开发。西晋“永嘉之乱”后,中原人民多次大规模地迁移至江南,给江南带来了充足的劳动力和先进的技术,加上东晋、南朝相对安定的政治环境,使这里的经济得到迅速发展。
—摘编自朱绍侯主编《中国古代史教程》(上)
材料二 少数民族在中原地区建立割据政权后,使用“以汉制汉、以夷制夷”之策略进行统治。“以汉制汉”之方:一是仿侨置州郡县之制。 西晋亡,东晋建立后,为安抚中原南迁之世家大族,曾有“侨置州郡县”之制。建立前燕的慕容廆在辽东崛起,正值西晋八王之乱,有许多中原士大夫世家豪族率乡里、部曲、佃客投奔慕容廆,他承认来归汉人原来的地望,在辽东另设相同地名以安置他们,这与“侨置州郡县”的方法相类似,使来归者有宾至如归之感。二是重用汉族文人,提倡儒学等。“胡化”主要指本身虽为汉族,但接受胡族文化。如北魏时的高欢,已彻底鲜卑化,其后人所建的北齐,也为鲜卑化王朝。
—摘编自吴楚克、王浩《魏晋南北朝:中华民族共同体意识形成的历史关键期》
(1)根据材料一并结合所学知识,简析魏晋南北朝时期江南地区得到开发的原因。
(2)根据材料二并结合所学知识,概括魏晋南北朝时期民族交融的表现。
【答案】(1)原因:北方战乱频繁,南方相对稳定;南方的自然条件相对优越;北方人口的大量南迁;北方先进耕作技术的南传;统治者的重视;人民的辛勤劳作。
(2)表现:少数民族政权积极推行汉化政策;各民族频繁迁徙,交错杂居;各民族具有一定的华夏文化认同;儒家思想仍作为正统精神纽带;中原汉族吸纳借鉴了少数民族的文化风俗。
【解析】
【小问1详解】
本题是原因类材料分析题,时空是魏晋南北朝时期。由材料“魏晋南北朝时期,中原地区由于战乱频繁,经济发展相对缓慢,但江南、辽西和河西凉州地区,经济却有很大发展,其中江南尤其突出。”及所学可得出北方战乱频繁,南方相对稳定;由材料“江南气候温暖湿润,土壤肥沃,农作物可以一年两熟或三熟,基础条件很优越。”可得出南方的自然条件相对优越;由材料“孙吴出于立国、争霸的需要,大力推进军屯、民屯,兴修水利,使江南经济得到开发。”可得出统治者的重视;由材料“西晋‘永嘉之乱’后,中原人民多次大规模地迁移至江南,给江南带来了充足的劳动力和先进的技术”可得出北方人口的大量南迁;北方先进耕作技术的南传;结合所学可得出人民的辛勤劳作。
小问2详解】
本题是特点类材料分析题,时空是魏晋南北朝时期。由材料“少数民族在中原地区建立割据政权后,使用‘以汉制汉、以夷制夷’之策略进行统治。”可得出少数民族政权积极推行汉化政策;由材料“西晋亡,东晋建立后,为安抚中原南迁之世家大族,曾有‘侨置州郡县’之制。建立前燕的慕容廆在辽东崛起,正值西晋八王之乱,有许多中原士大夫世家豪族率乡里、部曲、佃客投奔慕容廆”及所学可得出各民族频繁迁徙,交错杂居;由材料“他承认来归汉人原来的地望,在辽东另设相同地名以安置他们,这与‘侨置州郡县’的方法相类似,使来归者有宾至如归之感。”及所学可得出各民族具有一定的华夏文化认同;由材料“二是重用汉族文人,提倡儒学等。”及所学可得出儒家思想仍作为正统精神纽带;由材料“‘胡化’主要指本身虽为汉族,但接受胡族文化。如北魏时的高欢,已彻底鲜卑化,其后人所建的北齐,也为鲜卑化王朝。”及所学可得出中原汉族吸纳借鉴了少数民族的文化风俗。
33. 阅读材料,回答问题。
材料
选取材料三中的一个阶段,并结合所学知识进行说明。
【答案】阶段:春秋战国时期是中华文明的突破期。说明:经济上,春秋战国之际,农耕开始广泛使用铁农具和牛耕,井田制逐渐被封建土地私有制取代,“男耕女织”的小农经济形态和文明逐渐形成。政治上,周王室衰微,礼崩乐坏,宗法制、分封制逐渐遭到破坏,诸侯国间的争霸和兼并战争纷起,各国先后进行了变法,创立了集权制、官僚制及郡县制等一系列新制度,出现了中央集权政治的萌芽。思想文化上,旧的思想观念受到冲击,学在官府的局面被打破,私人讲学开始出现,出现了对后世影响巨大的道家、儒家、法家等学派,形成了中国历史上第一次思想解放潮流——“百家争鸣”的局面,奠定了中华文化的精神基因。总体而言,春秋战国时期是旧文明秩序解体、新文明秩序建立的文明突破时期。
【解析】
【详解】本题是论述题之历史事物阐释题,时空是古代中国。首先,阅读材料,材料涉及新石器时代晚期至秦汉时期对文明特点的总结,题干要求任选一个时段,结合所学知识说明,这里不妨选择春秋战国时期,据材料可知,春秋战国时期是中华文明的突破期,可以就此拟定论题。
其次,结合史实阐述。结合所学知识可以结合春秋战国时期的时代特征,围绕政治、经济、思想、民族关系等方面进行说明。如经济上,春秋战国之际,农耕开始广泛使用铁农具和牛耕,井田制逐渐被封建土地私有制取代,“男耕女织”的小农经济形态和文明逐渐形成。政治上,周王室衰微,礼崩乐坏,宗法制、分封制逐渐遭到破坏,诸侯国间的争霸和兼并战争纷起,各国先后进行了变法,创立了集权制、官僚制及郡县制等一系列新制度,出现了中央集权政治的萌芽。思想文化上,旧的思想观念受到冲击,学在官府的局面被打破,私人讲学开始出现,出现了对后世影响巨大的道家、儒家、法家等学派,形成了中国历史上第一次思想解放潮流——“百家争鸣”。
最后,强调春秋战国时期是中国的社会转型时期,这一时期,奴隶制秩序走向解体,封建秩序逐步建立,因此这一时期是中华文明的突破时期。皇帝
和帝
殇帝
顺帝
冲帝
质帝
继位年龄
10
1
11
2
8
卒年
27
2
30
3
9
中华文明的奠基期
第一阶段
邦国并立时期
文明曙光初现
第二阶段
夏商西周
文明中心产生和发展
第三阶段
春秋战国
文明突破
中华文明的成长期
第一阶段
秦汉时期
大一统的起点
相关试卷
这是一份广东省深圳市聚龙科学中学2024-2025学年高一上学期第一次段考历史试题(解析版),共22页。试卷主要包含了单选题,非选择题等内容,欢迎下载使用。
这是一份广东省深圳市聚龙科学中学2024-2025学年高一上学期第一次段考历史试题,共7页。试卷主要包含了单选题,非选择题等内容,欢迎下载使用。
这是一份广东省河源市河源中学2024-2025学年高一上学期第一次段考历史试题(解析版),共13页。试卷主要包含了单项选择题,非选择题等内容,欢迎下载使用。

