[生物][期中]备战2024-2025学年高一上学期期中真题分类汇编2(人教版)(解析版)
展开这是一份[生物][期中]备战2024-2025学年高一上学期期中真题分类汇编2(人教版)(解析版),共19页。试卷主要包含了单选题,多选题,非选择题等内容,欢迎下载使用。
一、单选题:本题共15小题,每小题2分,共30分。每小题只有一个选项符合题目要求。
1.下列有关细胞膜的叙述,正确的是( )
A.细胞膜两侧的离子浓度差是通过自由扩散实现的
B.细胞膜与线粒体膜、核膜中所含的蛋白质功能相同
C.膜中的磷脂分子是由胆固醇、脂肪酸和磷酸组成的
D.分泌蛋白分泌到细胞外的过程存在膜脂的流动现象
【答案】D
【分析】细胞膜中的磷脂分子是由甘油、脂肪酸和磷酸组成的,磷酸“头”部是亲水的,脂肪酸“尾”部是疏水的。不同的生物膜中所含的蛋白质种类和数量不同,执行的功能也有差异。分泌蛋白分泌到细胞外的方式是胞吐,该过程进行的基础是细胞膜的流动性。
【详解】A、细胞膜两侧的离子浓度差是通过主动运输实现的,A错误;
B、细胞膜与线粒体膜、核膜中所含的蛋白质功能不同,B错误;
C、膜中的磷脂分子是由甘油、脂肪酸和磷酸组成的,C错误;
D、分泌蛋白分泌到细胞外的过程存在膜脂的流动现象,D正确。
故选D。
2.小麦细胞细胞膜的主要组成元素是( )
A.C、H、O、NB.C、H、O、N、P
C.C、H、O、SD.C、H、O、N、S
【答案】B
【详解】小麦细胞膜的组成成分是蛋白质、磷脂、糖类,蛋白质的组成元素是C、H、O、N,磷脂的组成元素是C、H、O、N、P,糖类的组成元素是C、H、O,因此小麦细胞细胞膜的主要组成元素是C、H、O、N、P.故选B.
3.下列关于蛋白质的叙述错误的是( )
A.组成蛋白质的肽链不一定是一条
B.组成每种蛋白蛋的氨基酸都有20种
C.蛋白质是一种生物大分子
D.绝大多数的酶是蛋白质
【答案】B
【分析】蛋白质是生命活动的主要承担者,蛋白质的基本单位是氨基酸,构成蛋白质的氨基酸约20种。
【详解】A、一个蛋白质含有一条或多条肽链,A正确;
B、组成每种蛋白质的氨基酸最多有20种,B错误;
C、蛋白质是一种生物大分子,其基本组成单位是氨基酸,C正确;
D、绝大多数酶是蛋白质,少数酶是RNA,D正确。
故选B。
4.下列有关物质跨膜运输的叙述,正确的是( )
A.酵母菌无氧呼吸的产物通过自由扩散的方式排出细胞
B.水分子进入肾小管细胞,是通过协助扩散方式进行的
C.糖蒜在腌制中变甜,是细胞通过主动运输吸收蔗糖的结果
D.胃黏膜细胞通过主动运输的方式排出胃蛋白酶原到胃腔中
【答案】A
【分析】物质跨膜运输主要包括两种方式被动运输和主动运输,被动运输又包括自由扩散和协助扩散,被动运输是由高浓度向低浓度一侧扩散,而主动运输是由低浓度向高浓度一侧运输。其中协扩散需要载体蛋白的协助,但不需要消耗能量而主动运输既需要消耗能量,也需要载体蛋白的协助。生物大分子通过胞吞和胞吐进出细胞。
【详解】A、酵母菌无氧呼吸的产物是CO2和酒精,两者均以自由扩散的方式排出细胞,A正确;
B、水分子进入肾小管细胞的方式有自由扩散和协助扩散,B错误;
C、糖蒜在腌制过程中细胞死亡,蔗糖扩散进入细胞,C错误;
D、胃蛋白酶原为大分子化合物,所以胃黏膜细胞通过胞吐的方式排出胃蛋白酶原到胃腔中,D错误。
故选A。
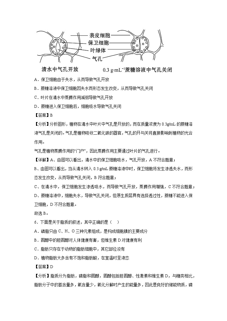
5.把蚕豆植株放在湿润的空气中照光一段时间后,取蚕豆叶下表皮制作临时装片,先在清水中观察,然后用 0.3 g·mL-1蔗糖溶液取代清水,继续观察,结果如图所示。对此现象的推断最合理的是( )
A.保卫细胞由于失水,从而导致气孔开放
B.蔗糖溶液中保卫细胞因失水而形态发生改变,从而导致气孔关闭
C.叶片在清水中蒸腾作用减弱导致气孔开放
D.蔗糖进入保卫细胞后,细胞吸水导致气孔关闭
【答案】B
【分析】分析图形,植物在清水中叶片中气孔是开放的,而在质量浓度为0.3g/mL的蔗糖溶液气孔是关闭的。气孔是植物吸收二氧化碳的器官,气孔的开与关将直接影响到植物的光合作用。
气孔是植物蒸腾作用的“门户”,因此蒸腾作用主要通过叶片的气孔进行。
【详解】A、由图可以看出,清水中的保卫细胞吸水,气孔开放,A不符合题意;
B、由图可以看出,当从清水转入0.3 g/mL蔗糖溶液中时,保卫细胞将发生渗透失水,而形态发生改变,从而导致气孔关闭,B符合题意;
C、在清水中,保卫细胞发生渗透吸水,而导致气孔开放,蒸腾作用增强,C不符合题意;
D、蔗糖溶液中,细胞失水,导致气孔关闭,但原生质层具有选择透过性,蔗糖不能进入保卫细胞,D不符合题意。
故选B。
6.下面是关于脂质的叙述,其中正确的是( )
A.磷脂只由C、H、О三种元素组成,是构成细胞膜的主要成分
B.固醇中的胆固醇对人体健康有害,但维生素D对健康有利
C.脂肪只存在于动物的脂肪细胞中,其它部位没有
D.植物脂肪大多含有不饱和脂肪酸,在室温时呈液态
【答案】D
【分析】脂质分为脂肪,磷脂和固醇,固醇包括胆固醇、性激素和维生素D,与糖类相比,脂肪分子中的氢含量多,氧含量少,氧化分解时产生的能量多,因此是良好的储能物质,磷脂双分子层构成生物膜的基本骨架,固醇中的胆固醇是动物细胞膜的重要组成成分,也参与脂质在血液中的运输。
【详解】A、磷脂由C、H、O、N、P五种元素组成,是构成细胞膜的主要成分,A错误;
B、胆固醇是动物细胞膜的成分,同时还参与人体血液中脂质的运输,对人体有益的,B错误;
C、脂肪是良好的储能物质,脂肪不仅存在于动物细胞中,还可以存在于动物皮下以及内脏器官周围,植物细胞中也存在,如花生,C错误;
D、植物脂肪大多含不饱和脂肪酸,熔点较低,因此室温时呈液态,D正确。
故选D。
7.下列有关物质跨膜运输的说法,错误的是( )
A.红细胞去除膜蛋白后水的运输速率会降低
B.一种物质不会有多种跨膜运输方式
C.通道蛋白介导的水分子的协助扩散速率比自由扩散快
D.通道蛋白只容许与自身通道大小和电荷相适宜的分子或离子通过
【答案】B
【分析】细胞膜等生物膜可以让水分子自由通过,细胞要选择吸收的离子和小分子也可以通过,而其他的离子、小分子和大分子则不能通过,因此生物膜是一种选择透过性膜。
磷脂双分子层和膜上的载体蛋白和通道蛋白决定了细胞膜的选择透过性。
【详解】A、水进入红细胞主要是通过通道蛋白以协助扩散的方式进入的,故去除膜蛋白后水的运输速率降低,A正确;
B、一种物质可以有多种跨膜运输方式,比如水可以自由扩散,也可以借助水通道蛋白进行协助扩散,B错误;
C、细胞膜上磷脂分子具有疏水的尾部,对水分子的跨膜运输有一定的阻碍作用,故通道蛋白介导的水分子的协助扩散速率比自由扩散更快,C正确;
D、通道蛋白只容许与自身通道的直径和形状相适配、大小和电荷相适宜的分子或离子通过,被转运物质不需要与通道蛋白结合,D正确。
故选B。
8.滴灌施肥技术是在灌水的同时可以把肥料均匀地带到作物根部,实现水肥一体化管理。下列叙述错误的是( )
A.传统施肥和灌溉是分开进行的,肥料施入土壤中,由于没有及时灌水,从而无法以无机盐离子形式被吸收
B.滴灌施肥优先选择硝酸铵等在水中溶解度低的无机盐
C.滴灌克服了传统灌溉所造成的土壤板结问题,可以保持土壤良好的通气状况
D.滴灌有利于土壤微生物将有机物分解成无机物,从而被植物再利用
【答案】B
【分析】细胞中的无机盐:
(1)存在形式:细胞中大多数无机盐以离子的形式存在,叶绿素中的Mg、血红蛋白中的Fe等以化合态。
(2)无机盐的功能有:a、细胞中某些复杂化合物的重要组成成分;如Fe2+是血红蛋白的主要成分;Mg2+是叶绿素的必要成分。b、维持细胞的生命活动,如Ca可调节肌肉收缩和血液凝固,血钙过高会造成肌无力,血钙过低会引起抽搐。c、维持细胞的酸碱度。
【详解】A、植物吸收矿质元素是以离子的形式,传统施肥和灌溉是分开进行的,肥料施入土壤中,由于没有及时灌水,从而无法以无机盐离子形式被吸收,A正确;
B、硝酸铵在水中溶解度较高,B错误;
CD、滴灌可以保持土壤良好的水气状况,克服了传统灌溉所造成的土壤板结问题,基本不破坏原有土壤结构,有利于微生物的生长,从而有利于将有机物分解为无机物,从而被植物利用,CD正确;
故选B。
9.3月24日是世界结核病防治日。下列关于结核病的描述正确的是( )
A.高倍显微镜下可观察到该菌的遗传物质分布于细胞核内
B.该菌是好氧细菌,其生命活动所需能量主要由线粒体提供
C.该菌感染机体后能在宿主细胞内快速繁殖,表明其可抵抗溶酶体的消化降解
D.该菌的蛋白质在核糖体合成、内质网加工后由高尔基体分选运输到相应部位
【答案】C
【分析】引起结核病的结核杆菌是原核生物,原核细胞与真核细胞相比,最大的区别是原核细胞没有被核膜包被的成形的细胞核,没有核膜、核仁和染色体;原核生物没有复杂的细胞器,只有核糖体一种细胞器,原核生物含有细胞膜、细胞质结构,含有核酸和蛋白质等物质。
【详解】A、结核杆菌是原核生物,没有被核膜包被的成形的细胞核,A错误;
B、结核杆菌是原核生物,只有核糖体一种细胞器,没有线粒体,B错误;
C、该菌感染机体后能快速繁殖,说明其可抵抗机体中溶酶体的消化降解,C正确;
D、结核杆菌没有内质网和高尔基体,D错误。
故选C。
10.下列有关细胞膜的叙述中,正确的是( )
A.提取出的鸡成熟红细胞的磷脂分子在空气—水界面上的面积是红细胞表面积的两倍
B.细胞膜主要由固醇和蛋白质组成,组成膜的固醇分子和蛋白质分子都是可以运动的
C.用红墨水染色,活的动物细胞不被染成红色是由于活细胞的细胞膜具有选择透过性
D.细胞间的信息交流,全部与细胞膜的结构和功能有关
【答案】C
【分析】细胞膜的主要成分是脂质和蛋白质,其次还有少量的糖类。磷脂双分子层构成膜的基本支架。细胞膜的功能有:将细胞与环境分隔开,保证细胞内部环境的相对稳定;控制物质出入细胞;进行细胞间信息交流。细胞膜的结构特点是具有一定的流动性,功能特性为具有选择透过性。
【详解】A、鸡的成熟红细胞含有细胞膜、多种细胞器膜、核膜,将磷脂分子全部提取出来,在空气—水界面上铺成单分子层,则单分子层的表面积大于红细胞表面积的两倍,A错误;
B、细胞膜主要由脂质和蛋白质组成,组成膜的磷脂分子可以侧向自由移动,膜中的蛋白质大多也能运动,B错误;
C、红墨水中的有机染料分子是不能被活细胞吸收的物质,由于活细胞的细胞膜具有选择透过性,所以用红墨水染色,活的动物细胞不被染成红色,C正确;
D、细胞间的信息交流大多数与细胞膜的结构和功能有关,但高等植物细胞之间通过胞间连丝的相互连接而实现细胞间的信息交流,与细胞膜的结构无关,D错误。
故选C。
11.将相同的两个植物细胞分别放置在A、B两种溶液中,对细胞失水量进行统计后绘制出如下曲线。下列叙述错误的是( )
A.a点之前,B溶液中的溶质已经开始进入细胞
B.A、B两溶液的溶质相同,但A溶液浓度比B大
C.0~10min,植物细胞在A溶液中细胞液浓度一直增大
D.a点到b点,植物细胞在B溶液中处于从外界吸水的状态
【答案】B
【分析】根据题意和图示分析可知:A细胞失水量增加,细胞发生质壁分离;B细胞失水量先增加后减少,说明细胞先发生质壁分离后自动复原。
质壁分离和复原实验中,要选择活的成熟的植物细胞,即含有大液泡的植物细胞;若外界溶液的浓度增大,导致浓度差变大,所以单位时间内,失水程度大,复原所需要的时间相对较长。
【详解】A、a点时,细胞失水量开始减少,说明a点之前,B溶液中的溶质就进入细胞,A正确;
B、由曲线分析可知,植物细胞放置在A溶液中细胞失水,而置于溶液B则先失水后吸水,说明A、B两溶液的溶质不相同,B错误;
C、0~10min,植物细胞在A溶液中一直失水,则细胞液的浓度一直在增大,C正确;
D、a点到b点,植物细胞在B溶液中处于从外界吸水的状态,细胞失水量逐渐减少,D正确。
故选B。
12.将番茄与水稻幼苗分别放在含Mg2+、Ca2+和SiO44-的培养液中,一段时间后,发现番茄营养液中Mg2+、Ca2+浓度下降,而水稻培养液中Mg2+、Ca2+浓度升高。下列叙述不正确的是( )
A.水稻培养液中Mg2+、Ca2+浓度升高,是水稻细胞外排离子的结果
B.植物根成熟区细胞吸收水主要依靠渗透作用
C.番茄与水稻相比,其对Mg2+、Ca2+需要量大,而对SiO44-需要量小
D.此实验说明植物吸水和吸收无机盐离子可能是两个相对独立的过程
【答案】A
【分析】分析题图:图中虚线为参照线,表示培养液中相关离子的初始浓度。培养液中某离子浓度小于初始浓度,是因为植物吸收该无机盐离子的速率大于吸收水的速率;培养液中某离子浓度大于初始浓度,说明植物对该无机盐离子的吸收速率小于吸收水的速率。
【详解】A、水稻培养液中Mg2+、Ca2+浓度升高,是因为水稻细胞吸收Mg2+、Ca2+的速率小于吸收水的速度,A错误;
B、植物根成熟区细胞有中央液泡,原生质层具有选择透过性,吸收水主要依靠渗透作用,B正确;
C、番茄与水稻相比,番茄营养液中Mg2+、Ca2+浓度下降,SiO44-浓度上升,说明番茄对Mg2+、Ca2+需要量大,而对SiO44-需要量小,C正确;
D、一段时间后,番茄与水稻营养液中Mg2+、Ca2+、SiO44-浓度与初始浓度不同,说明番茄与水稻吸收Mg2+、Ca2+、SiO44-的速率与吸水的速率不同,由此说明:植物吸水和吸收无机盐离子可能是两个相对独立的过程,D正确。
故选A。
13.细胞迁移指细胞接收到迁移信号或感受到某些物质的浓度梯度后产生移动。我国科学家在正常细胞、肿瘤细胞和不同动物组织中均发现了一种新型细胞器——迁移体,并证实了该细胞器与一种新型的细胞迁移有关。当细胞迁移离开后,迁移体会继续留在原地直到破裂或被其他细胞吞噬:目前研究表明迁移体在胚胎发育、机体免疫反应、肿瘤转移等细胞迁移活跃的过程中发挥重要的作用。下列推测错误的是( )
A.迁移体可在不同细胞间进行物质传递
B.迁移体的产生及被吞噬的过程体现了生物膜的流动性和信息传递的功能
C.一个细胞的迁移体可被另一个细胞的溶酶体降解
D.癌细胞在低温条件下形成的迁移体更多
【答案】D
【分析】迁移体与细胞迁移有关,迁移体的产生及被吞噬的过程体现了生物膜的流动性和信息传递的功能。
【详解】A、细胞接收到迁移信号或感受到某些物质的浓度梯度后产生移动,细胞迁移与迁移体又有关,故迁移体可在不同细胞间进行物质传递,A正确;
B、细胞迁移要细胞接收到迁移信号或感受到某些物质的浓度梯度,故迁移体存在信息传递的功能,当细胞迁移离开后,迁移体会继续留在原地直到破裂或被其他细胞吞噬,故迁移体的产生及被吞噬的过程体现了生物膜的流动性和信息传递的功能,B正确;
C、当细胞迁移离开后,迁移体会被其他细胞吞噬,而被另一个细胞的溶酶体降解,C正确;
D、癌细胞在低温条件下迁移速度会减慢,形成的迁移体更少,D错误。
故选D。
14.浒苔是一种绿藻,微囊藻属于蓝细菌,两者大量繁殖均能引发水华现象。下列有关叙述正确的是( )
A.两者都能将光能转化为化学能
B.两者的中心体都参与了有丝分裂
C.两者的核糖体的形成都与核仁有关
D.两者都含有生物膜系统
【答案】A
【分析】由原核细胞构成的生物叫原核生物,由真核细胞构成的生物叫真核生物;原核细胞与真核细胞相比,最大的区别是原核细胞没有被核膜包被的成形的细胞核,没有核膜、核仁和染色体,原核细胞只有核糖体一种细胞器,但原核生物含有细胞膜、细胞质等结构,也含有核酸和蛋白质等物质。
【详解】A、绿藻属于真核生物,具有叶绿体,微囊藻属于蓝细菌,具有叶绿素和藻蓝素,两者都能将光能转化为化学能,A正确;
B、微囊藻属于原核生物,无中心体,B错误;
C、微囊藻属于原核生物,无核仁,C错误;
D、微囊藻属于原核生物,其细胞中只有细胞膜一种生物膜,因此不存在生物膜系统,D错误。
故选A。
15.当血糖浓度升高到一定程度时,会使胰岛 B细胞的活动增强,其调节过程如图所示。下列相关叙述错误的是( )
A.葡萄糖以协助扩散的方式进入胰岛 B 细胞中
B.细胞呼吸将葡萄糖中的化学能贮存在ATP 中
C.K+通道蛋白的磷酸化能促进 K+的外流过程
D.Ca2+|内流促使细胞通过胞吐的方式释放胰岛素
【答案】C
【分析】据图可知,细胞呼吸将葡萄糖分解,该过中释放的能一部分用于ADP和Pi合成ATP将葡萄糖中的一部分化学能储在ATP中;Ca2+内流促使细胞通过胞吐的方式释放胰岛素。
【详解】A、图中,葡萄糖进入细胞是顺浓度梯度,且需要载体,不耗能量,可知葡萄糖以协助扩散的方式进入胰岛 B 细胞中,A正确;
B、通过细胞呼吸,可将一些有机物(主要是葡萄糖)中的比较稳定的化学能释放出来,一部分储存于ATP中,一部分以热能形式散失,B正确;
C、据图分析可知,ATP释放P使K+通道磷酸化导致其空间结构改变,K+外流受阻,C错误;
D、从图中可以看出,Ca2+内流后促进小泡中胰岛素的释放,胰岛素属于大分子物质,通过胞吐释放到细胞外,D正确。
故选C。
二、多选题:本题共5小题,共15分。选全得3分,漏选得1分,错选得0分。
16.下列有机物中一定含 N 元素的是( )
A.脱氧核糖B.磷脂C.胆固醇D.氨基酸
【答案】D
【分析】糖类含有C、H、O三种元素。脂质主要含有C、H、O,有的还含有N、P。蛋白质主要含有C、H、O、N,有的还含有S,核酸含有C、H、O、N、P五种元素。
【详解】A、脱氧核糖只含有C、H、O三种元素,不含N,A不符合题意;
B、磷脂均含有C、H、O、P,不一定含有N元素,B不符合题意;
C、胆固醇的组成元素只有C、H、O,不含N,C不符合题意;
D、氨基酸的组成元素为C、H、O、N,含有N元素,D符合题意。
故选D。
17.图为生物种类或生命系统结构层次的概念图,下列对a、b、c所代表的生物种类或生命系统结构层次的分析,错误的是( )
A.a—系统、b—组织、c—器官B.a—生物群落、b—种群、c—个体
C.a—真核生物、b—真菌、c—酵母菌D.a—原核生物、b—细菌、c—蓝细菌
【答案】AD
【分析】通过分析概念图可知,对于a、b、c所代表的生物种类或生命系统结构层次的分析来说,a的范围大于b,b的范围大于 c,且b属于a的一种,c属于b的一种。
【详解】A、人和动物的系统由多个器官构成,器官由组织构成,组织不能包含器官,A错误;
B、生物群落是指生活在一定的自然区域内相互之间有直接或间接关系的各种生物的总和,由许多种群构成,种群是指在一定的区域内的同种生物的所有个体,B正确;
C、真核生物包括动物、植物和真菌,酵母菌属于真菌,C正确;
D、原核生物包括细菌、蓝藻、放线菌、衣原体和支原体等,蓝细菌又叫蓝藻,蓝藻不属于细菌,D错误。
故选A和D。
18.如图为真核细胞中某分泌蛋白的合成和运输的部分过程示意图,下列有关分析正确的是( )
A.分泌蛋白的合成与运输过程体现了生物膜在功能上的协调配合
B.破伤风杆菌分泌外毒素(一种蛋白质)离不开上述过程
C.在化学成分上,内质网膜和高尔基体膜具有相似性
D.若囊泡转运机制发生缺陷,可能使内质网与高尔基体间积累大量囊泡
【答案】ACD
【分析】分泌蛋白的合成过程大致是:首先,在游离的核糖体中以氨基酸为原料开始多肽链的合成。当合成了一段肽链后,这段肽链会与核糖体一起转移到粗面内质网上继续其合成过程,并且边合成边转移到内质网腔内,再经过加工、折叠,形成具有一定空间结构的蛋白质。内质网膜鼓出形成囊泡,包裹着蛋白质离开内质网,到达高尔基体,与高尔基体膜融合,囊泡膜成为高尔基体膜的一部分。高尔基体还能对蛋白质做进一步的修饰加工, 然后由高尔基体膜形成包裹着蛋白质的囊泡。囊泡转运到细胞膜,与细胞膜融合,将蛋白质分泌到细胞外。在分泌蛋白的合成、加工、运输的过程中,需要消耗能量。这些能量主要来自线粒体。
【详解】A、分泌蛋白的运输是以囊泡形式运输,存在膜形态结构的变化,依赖于生物膜的流动性特点,体现了生物膜在功能上的协调配合,A正确;
B、破伤风杆菌为原核生物,只有核糖体一种细胞器,所以破伤风杆菌分泌外毒素(一种蛋白质)没有上述过程,B错误;
C、由题图可知,内质网膜与高尔基体膜可以通过囊泡进行转化,说明内质网膜和高尔基体膜有相似的组成成分,C正确;
D、由题图可知,内质网膜与高尔基体膜可以通过囊泡进行转化,所以若囊泡转运机制发生缺陷,可能使内质网与高尔基体间积累大量囊泡,D正确。
故选ACD。
19.下列有关生物体内化合物的说法错误的是( )
A.组成蛋白质、核酸、糖原的单体都具有多样性
B.脂肪具有缓冲和减压的作用,但过多的脂肪会增加内脏器官的负担
C.在鸡蛋清中加入一些食盐,会看到白色的絮状物,这是蛋白质变性的结果
D.细胞骨架与细胞运动、分裂、分化及物质运输能量转换和信息传递有关
【答案】AC
【分析】脂质的种类及其功能:
【详解】A、组成蛋白质的基本单位是氨基酸,组成核酸的基本单位是核苷酸,二者具有多样性,但糖原的单体都是葡萄糖,不具有多样性,A错误;
B、脂肪具有缓冲和减压的作用,但过多的脂肪会增加内脏器官的负担,B正确;
C、在鸡蛋清中加入一些食盐,会看到白色的絮状物,这是蛋白质盐析的结果,该过程中蛋白质没有变性,C错误;
D、细胞骨架与细胞运动、分裂、分化及物质运输能量转换和信息传递有关,D正确。
故选AC。
20.下列叙述与细胞学说相符的是( )
A.植物和动物都是由细胞构成的,这反映了生物界的统一性
B.植物和动物有着共同的结构基础
C.人体每个细胞都能单独完成各项生命活动
D.新细胞是通过已存在的细胞分裂产生的
【答案】ABD
【分析】细胞学说是由德植物学家施莱登和动物学家施旺提出的,其内容为:
(1)细胞是一个有机体,一切动植物都是由细胞发育而来,并由细胞和细胞的产物所构成;
(2)细胞是一个相对独立的单位,既有它自己的生命,又对与其他细胞共同组成的整体的生命起作用;
(3)新细胞可以从老细胞中产生。
【详解】A、细胞是构成植物和动物的基本单位,这反映生物界的统一性,A正确;
B、细胞是生物体结构和功能的基本单位,植物和动物有着共同的结构基础是细胞,B正确;
C、人是多细胞生物,人体每个细胞只能完成特定的生命活动,而完成各项生命活动往往需要多个细胞的协调与配合,C错误;
D、新细胞是通过已存在的细胞分裂产生的,支持“新细胞可以从老细胞中产生”这一观点,是对细胞学说内容的修正和发展,D正确。
故选ABD。
三、非选择题:5个小题,共55分。
21.下图为动、植物细胞亚显微结构示意图,据图回答:
(1)B细胞属于 植物细胞(填“高等”或者“低等”)。植物细胞的边界是[ ] ,图中9的主要成分 。
(2)植物细胞特有的结构是[ ] 、[ ] 、[ ] 。
(3)蛋白质合成和加工以及脂质合成的场所[ ] 。
(4)蛋白质的合成场所是[ ] 。
(5)蛋白质加工、分类、包装及运输的场所[ ] 。
(6)图中含有色素的细胞器是 。(填序号)
(7)将糖类中的能量在有氧条件下,转化为热能等能量的细胞器[ ] 。
(8)能将光能转化为化学能,并合成有机物的细胞器是[ ] 。
(9)只在动物和低等植物中存在,与细胞有丝分裂有关的细胞器[ ] 。
【答案】(1)高等 2 细胞膜 纤维素和果胶
(2)9 细胞壁 10 叶绿体 8 液泡
(3)5 内质网
(4)1 核糖体
(5)3 高尔基体
(6)8、10
(7)7 线粒体
(8)10 叶绿体
(9)6 中心体
【分析】据图分析,A部分为动物细胞,B部分为高等植物细胞;1为核糖体,2为细胞膜,3为高尔基体,4为细胞核,5为内质网,6为中心体,7为线粒体,8为液泡,9为细胞壁,10为叶绿体。
(1)B细胞无中心体,故属于高等植物细胞。植物细胞的边界是[2 ]细胞膜,图中9细胞壁的主要成分是纤维素和果胶。
(2)植物细胞特有的结构是8液泡,9细胞壁,10叶绿体。
(3)蛋白质合成和加工以及脂质合成的场所是5内质网。
(4)蛋白质的合成场所是[1]核糖体
(5)蛋白质加工、分类、包装及运输的场所[3]高尔基体。
(6)含有色素的细胞器是8液泡和10叶绿体。
(7)将糖类中的能量在有氧条件下,转化为热能等能量的细胞器是7线粒体
(8)能将光能转化为化学能,并合成有机物的细胞器是10叶绿体
(9)只在动物和低等植物中存在,与细胞有丝分裂有关的细胞器是6中心体
22.下图是两个真核细胞的亚显微结构模式图,请据图回答:
(1)图B是 (填“植物”或“动物)细胞,最可靠的判断依据是 。
(2)图A中不含磷脂的细胞器是⑤和[ ] 。
(3)图A中①是 ,它的结构特点是 。
(4)图B中②与植物构建 (细胞结构)有关。
(5)图B中合成蛋白质的场所是细胞器[ ] 。
(6)若图B是紫色洋葱鳞片叶表皮细胞的一部分,相对于A来说特有的细胞器是 。
【答案】(1)植物 有叶绿体、液泡、细胞壁
(2)⑥核糖体
(3)细胞膜 一定的流动性
(4)细胞壁
(5)④核糖体
(6)液泡
【分析】图A为动物细胞的亚显微结构图,其中①~⑨依次表示细胞膜、线粒体、高尔基体、染色质、中心体、核糖体、核膜、核仁、内质网。图B为植物细胞结构示意图,其中结构①~⑦依次表示细胞壁、高尔基体、染色质、核糖体、线粒体、液泡、叶绿体。
【详解】(1)图B是植物细胞,最可靠的判断依据是有叶绿体、液泡、细胞壁,动物细胞没有这些结构。
(2)图A中的⑤中心体和⑥核糖体是没有膜结构的细胞器,不含磷脂。
(3)图A中①是细胞膜,组成细胞膜的磷脂分子可以侧向自由移动,膜中的蛋白质大多也能运动,因此其结构特点具有一定的流动性。
(4)图B中②是高尔基体,与植物构建细胞壁有关。
(5)图B中合成蛋白质的场所是④核糖体。
(6)若图B是紫色洋葱鳞片叶表皮细胞的一部分,细胞中的紫色大液泡是相对于A来说特有的细胞器。
23.早餐是一日三餐中最重要的一餐,一份常见的中式早餐配餐如下:肉饺子、杂粮粥、多种蔬菜、豆浆、煮鸡蛋。请回答下列问题:
(1)该早餐中富含有 K、Ca、Zn、P、Mg、Fe等元素,其中属于微量元素的是 。
(2)某同学将肥肉制成临时装片,滴加苏丹Ⅲ染液,并用体积分数为 溶液洗去浮色,最后在显微镜下观察,会看到脂肪细胞中被染成 色的脂肪颗粒。
(3)有些人选择牛奶作为早餐,评价牛奶营养价值高低的主要标准是看其中 的种类和含量。
(4)中式卷饼也是常见的快餐型早餐,通常在面饼上抹点甜面酱,夹几片肉片,再放些葱,黄瓜、生菜等蔬菜,将饼卷起食用;一份卷饼中至少包括了三种多糖,它们分别是 。
【答案】(1)Zn、Fe
(2)50%酒精 橘黄
(3)(必需)氨基酸
(4)淀粉、糖原、纤维素
【分析】动物细胞的多糖是糖原,分为肌糖原和肝糖原,植物细胞的多糖有淀粉和纤维素。
脂质包括脂肪、磷脂和固醇。3、无机盐离子的作用有:(1)维持细胞和生物体的生命活动有重要作用;(2)维持细胞的酸碱平衡;(3)维持细胞的渗透压;(4)无机盐对维持细胞的形态和功能有重要作用等。4、组成生物体的化学元素根据其含量不同分为大量元素和微量元素两大类,大量元素是指含量占生物总重量万分之一以上的元素,包括C、H、O、N、P、S、K、Ca、Mg,微量元素包括Fe、Mn、B、Zn、M、Cu。
【详解】(1)微量元素有Fe、Mn、B、Zn、M、Cu等必需元素,其中该早餐中属于微量元素的是Zn、Fe。
(2)检验脂肪滴用苏丹Ⅲ染液,并用体积分数为50%酒精溶液洗去浮色,最后在显微镜下观察,会看到脂肪细胞中被染成橘黄色的脂肪颗粒。
(3)评价牛奶营养价值高低的主要标准是看其中必需氨基酸的种类和含量。
(4)肉片里面含有肌糖原,属于多糖;生菜中含有纤维素,属于多糖;面饼中含有淀粉,属于多糖;因此,一份卷饼中至少包括了三种多糖,它们分别是糖原、纤维素和淀粉。
24.2023年10月11日习近平总书记来到婺源县王村石门自然村考察,石门自然村位于饶河源国家湿地公园的中心地带,国际鸟类红皮书急危物种“蓝冠噪鹛”在此栖息。回答下列问题:
(1)若该自然村属于生命系统结构层次中的生态系统,则它是由 和 相互关联形成的一个统一整体。
(2)在这里所有的蓝冠噪鹛组成一个 ,所有的鸟类 (填“能”或“不能”)构成群落这一生命系统层次,原因是 。
(3)以蓝冠噪鹛为例,从细胞代谢、生长发育和遗传与变异等方面简要说明细胞是多细胞生物最基本的生命系统 。
【答案】(1)生物群落 它们所生活的无机环境
(2)种群 不能 群落是一定区域内植物、动物和其他生物的总和
(3)蓝冠噪鹛的各种生理活动是以细胞代谢为基础的,生长发育是以细胞增殖、分化为基础的,遗传与变异是以细胞内基因的传递和变化为基础的,所以说细胞是最基本的生命系统
【分析】生命系统的结构层次:细胞→组织→器官→系统→个体→种群→群落→生态系统→生物圈。其中细胞是最基本的生命系统结构层次,生物圈是最大的结构层次。
【详解】(1)生态系统:生物群落与无机环境相互形成的统一整体。
(2)种群:在一定的自然区域内,同种生物的所有个体是一个种群,因此在这里所有的蓝冠噪鹛组成一个种群;群落是一定区域内植物、动物和其他生物的总和,所以所有的鸟类不能构成群落这一生命系统层次。
(3)蓝冠噪鹛的各种生理活动是以细胞代谢为基础的,生长发育是以细胞增殖、分化为基础的,遗传与变异是以细胞内基因的传递和变化为基础的,所以说细胞是最基本的生命系统
25.成熟的植物细胞具有中央大液泡,可与外界溶液构成渗透系统进行渗透吸水或渗透失水。下图甲表示渗透装置吸水示意图,图乙表示图甲中液面上升的高度与时间的关系,图丙表示成熟植物细胞在某外界溶液中的一种状态(此时细胞有活性)。
请回答下列问题:
(1)图甲中c处的膜为 ,当图中漏斗液面不再上升时,c两侧浓度大小是 。
(2)由图乙可知漏斗中溶液吸水速率的变化是 。
(3)图丙中相当于图甲中c结构的是 (填序号),结构②中充满的液体是 。此时细胞液的浓度与外界溶液的浓度大小关系是 。
(4)把一个已经发生质壁分离的细胞浸入清水当中,发现细胞液泡体积增大,说明细胞在渗透吸水,细胞能否无限吸水? ,原因是 。
(5)把一个已经发生质壁分离的细胞浸入低浓度的蔗糖溶液中,发现细胞液泡体积也在增大。当液泡体积不再增大时,细胞液浓度是否一定和外界溶液浓度相等? 。
【答案】 半透膜 b>a 由大变小,最终为0 ③④⑤ 外界溶液 细胞液大于、小于、等于外界溶液(或都有可能) 不能 细胞壁对原生质层有支持和保护的作用 不一定
【分析】当细胞液的浓度小于外界溶液的浓度时,细胞液中的水分就透过原生质层进入到外界溶液中,由于原生质层比细胞壁的伸缩性大,当细胞不断失水时,液泡逐渐缩小,原生质层就会与细胞壁逐渐分离开来,即发生了质壁分离。当细胞液的浓度大于外界溶液的浓度时,外界溶液中的水分就透过原生质层进入到细胞液中,液泡逐渐变大,整个原生质层就会慢慢地恢复成原来的状态,即发生了质壁分离复原。
【详解】(1)据图甲分析,c处的膜为半透膜,漏斗液面上升,水分是从低浓度溶液流向高浓度溶液,故a小于b。当液面不再上升时,半透膜两侧压力相等,渗透作用平衡,但是a仍然小于b。
(2)由图乙可知漏斗中液面上升速率逐渐降低,所以溶液吸水速率的变化是由大变小,最终为0。
(3)细胞的原生质层(③细胞膜④细胞质⑤液泡膜)相当半透膜。结构②是细胞壁和原生质层的空隙,充满外界溶液。图丙细胞原生质层和细胞壁分离,可能处于质壁分离状态或者复原状态,也可能处于平衡状态,故此时细胞液的浓度与外界溶液的浓度大小关系是细胞液大于、小于、等于外界溶液。
(4)由于细胞壁对原生质层有支持和保护的作用,不会使原生质层无限膨胀,故细胞不会无限吸水。
(5)把一个已经发生质壁分离的细胞浸入低浓度的蔗糖溶液中,发现细胞液泡体积也在增大。当液泡体积不再增大时,细胞液浓度不一定和外界溶液浓度相等,因为细胞壁有保护和支撑的作用,限制了液泡体积的长大。功能分类
化学本质分类
功 能
储藏脂类
脂 肪
储藏能量,缓冲压力,减少摩擦,保温作用
结构脂类
磷 脂
是细胞膜、细胞器膜和细胞核膜的重要成份
调节脂类
固醇
胆固醇
细胞膜的重要成份,与细胞膜的流动性有关
性激素
促进生殖器官的生长发育,激发和维持第二性征及雌性动物的性周期
维生素D
促进动物肠道对钙磷的吸收,调节钙磷的平衡
相关试卷
这是一份[生物][期中]备战2024-2025学年高一上学期期中真题分类汇编2(北京专用)(解析版),共23页。试卷主要包含了三阶段影响较大,D错误等内容,欢迎下载使用。
这是一份[生物][期中]备战2024-2025学年高一上学期期中真题分类汇编2(广东专用)(解析版),共19页。试卷主要包含了单项选择题,非选择题等内容,欢迎下载使用。
这是一份[生物][期中]备战2024-2025学年高一上学期期中真题分类汇编2(山东专用)(解析版),共27页。试卷主要包含了选择题,非选择题等内容,欢迎下载使用。

