山西省临汾市部分学校2024-2025学年八年级上学期第一次能力训练生物试卷(含答案)
展开一、单选题
1.海洋中的动物海百合(如图),形似植物百合,它和植物百合的区别是( )
A.是否由细胞构成B.是否能进行呼吸
C.是否含有细胞壁D.是否能生长繁殖
2.蛔虫与其寄生生活相适应的特点是( )
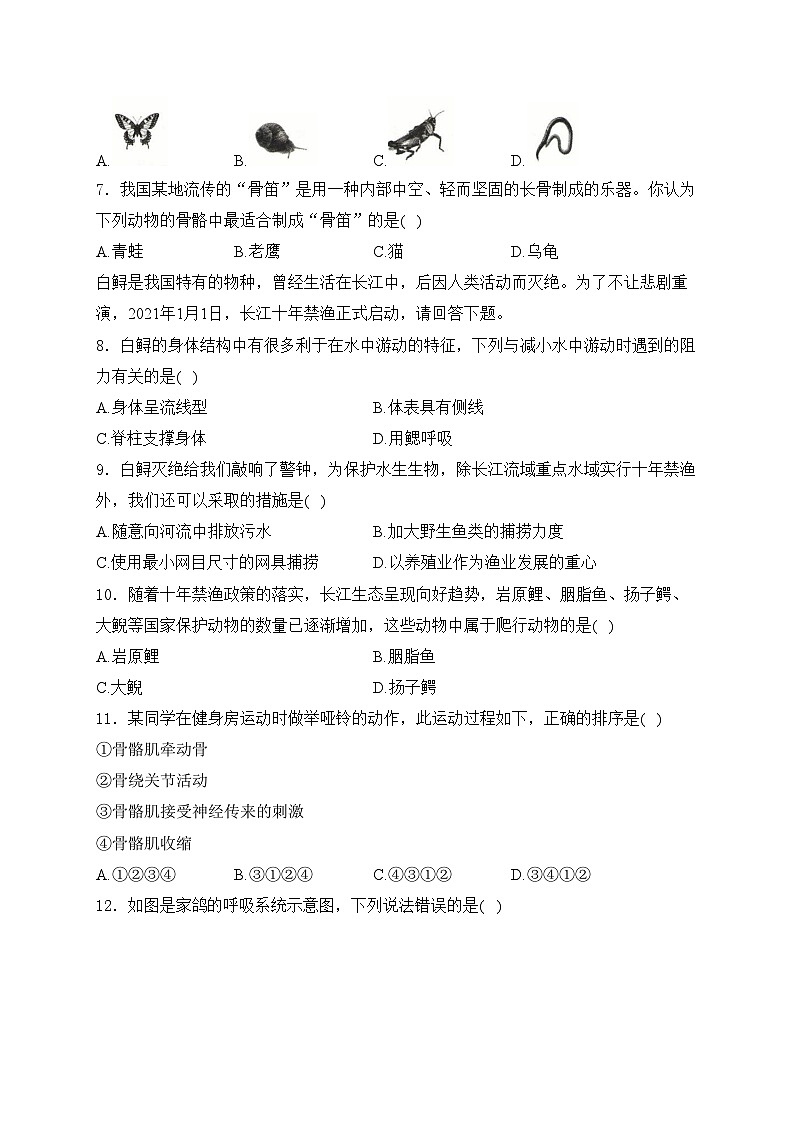
①身体表面有角质层
②身体细长
③消化管长而发达
④生殖能力强
⑤消化管结构简单
A.①②③B.①③④C.①②⑤D.①④⑤
3.“惊蛰”属于二十四节气之一,惊蛰期间,许多动物开始活跃,比如蚯蚓、瓢虫等。这两种动物的共同特征是( )
A.运动器官是足B.体表有角质层
C.具有外骨骼D.身体有分节
4.红点锦蛇,又叫水蛇、水长虫,常栖居于傍水的草丛内,能咏善泅。它的体内有脊柱,体表覆盖角质的鳞片,用肺呼吸,卵生。由此分析它属于( )
A.线虫动物B.两栖动物C.爬行动物D.鱼
5.神舟十六号带回的秀丽隐杆线虫将被用于研发新型抗辐射药物。下列与秀丽隐杆线虫同属于一个类群的是( )
A.绦虫B.蛔虫C.蜈蚣D.变形虫
6.如图所示动物中,属于软体动物的是( )
A.B.C.D.
7.我国某地流传的“骨笛”是用一种内部中空、轻而坚固的长骨制成的乐器。你认为下列动物的骨骼中最适合制成“骨笛”的是( )
A.青蛙B.老鹰C.猫D.乌龟
白鲟是我国特有的物种,曾经生活在长江中,后因人类活动而灭绝。为了不让悲剧重演,2021年1月1日,长江十年禁渔正式启动,请回答下题。
8.白鲟的身体结构中有很多利于在水中游动的特征,下列与减小水中游动时遇到的阻力有关的是( )
A.身体呈流线型B.体表具有侧线
C.脊柱支撑身体D.用鳃呼吸
9.白鲟灭绝给我们敲响了警钟,为保护水生生物,除长江流域重点水域实行十年禁渔外,我们还可以采取的措施是( )
A.随意向河流中排放污水B.加大野生鱼类的捕捞力度
C.使用最小网目尺寸的网具捕捞D.以养殖业作为渔业发展的重心
10.随着十年禁渔政策的落实,长江生态呈现向好趋势,岩原鲤、胭脂鱼、扬子鳄、大鲵等国家保护动物的数量已逐渐增加,这些动物中属于爬行动物的是( )
A.岩原鲤B.胭脂鱼
C.大鲵D.扬子鳄
11.某同学在健身房运动时做举哑铃的动作,此运动过程如下,正确的排序是( )
①骨骼肌牵动骨
②骨绕关节活动
③骨骼肌接受神经传来的刺激
④骨骼肌收缩
A.①②③④B.③①②④C.④③①②D.③④①②
12.如图是家鸽的呼吸系统示意图,下列说法错误的是( )
A.①是气管,②是气囊,③是肺
B.每呼吸一次,进行两次气体交换
C.吸气和呼气时,分别在③②各进行一次气体交换
D.气体进入体内的途径是①→③→②
13.图中的灰色部分表示四种动物的共同特点,则该特点是( )
A.体温恒定B.用肺呼吸
C.体表有覆盖物D.有由脊椎骨组成的脊柱
14.“明月别枝惊鹊,清风半夜鸣蝉”中的鹊和蝉分别是( )
A.哺乳动物、节肢动物B.鸟类、节肢动物
C.鸟类、环节动物D.哺乳动物、环节动物
15.下列关于关节结构与功能的叙述中,正确的是( )
A.关节的结构包括[①][④][⑥]
B.关节在运动中起到杠杆的作用
C.[①]和[⑥]使关节活动更加牢固
D.经常参加体育锻炼可以使[①]增厚
二、实验题
16.小晋非常喜欢蚯蚓,哥哥小明为了让弟弟更好地了解并爱护蚯蚓,和弟弟一起开展了观察蚯蚓的实验。如图是他们观察到的某一条蚯蚓,为探究环境因素对蚯蚓生活的影响,他们还一起设计了以下实验:取两个大小一样的烧杯,贴上甲、乙标签。在甲烧杯中放入湿润的肥沃土壤,在乙烧杯中放入经烘干的肥沃土壤。然后在甲、乙两烧杯中同时各放入5条大小及生活状况相同的蚯蚓。请仔细分析并回答下列问题:
(1)观察蚯蚓的外部形态,其身体由很多相似的______构成,这个特点可以使蚯蚓______。上图中,蚯蚓的______(填“1”或“2”)端为身体的前端。你判断的依据是______。
(2)用放大镜观察蚯蚓的腹部,可以看到很多小突起,这些突起称为______。我们把同一条蚯蚓分别放在光滑的玻璃板上和粗糙的纸上,仔细观察其运动情况,发现适合蚯蚓运动的是______,这说明:蚯蚓的运动不仅需要肌肉的收缩,还需要______的协调配合。
(3)为了观察蚯蚓的运动,小晋特意给蚯蚓体表涂上了一层凡士林油,你认为蚯蚓将会______。
A.运动加快B.死亡
C.身体不动D.运动减慢
(4)上述实验中,实验变量为______。如果要探究“光对蚯蚓生活的影响”,两个烧杯中均放入湿润的肥沃土壤,若将乙瓶放在明亮处,甲瓶应该放在______处。
(5)蚯蚓在土壤中活动,以枯叶、朽根和腐烂的有机物为食,排出的粪便又是植物生长的有机肥料,由此分析它对人类生活的益处是______。(写出一点即可)
三、读图填空题
17.我国幅员辽阔,地貌复杂,湖泊众多,气候多样。丰富的自然地理环境孕育了无数的珍稀野生动物,使我国成为世界上野生动物种类最为丰富的国家之一。下图是我们所学过的几种动物,请据图回答下列问题:
(1)A是缢蛏,其柔软的身体表面有外套膜,具有贝壳,运动器官是足,所以它属于______动物。
(2)B是一种农业害虫,它的体表有______,可以起保护和支持作用,并能防止体内水分蒸发。它的足和触角都______,所以被称为节肢动物。
(3)C是很多农田害虫的天敌,号称“农田卫士”。它的皮肤裸露且能分泌黏液,湿润的皮肤里密布着______,因此皮肤能够辅助______进行呼吸。
(4)D的皮肤干燥,表面覆盖角质鳞片,即可以保护身体又能______,其呼吸器官是______。
(5)E的运动方式是飞行,它适于飞行的形态结构特征有______(请至少答出一点)。
(6)F有牙齿的分化,其生殖发育的特点是______。
(7)图中六种动物中属于无脊椎动物的是______(填字母);属于恒温动物的是______(填字母)。
(8)请你将图中六种动物从低等到高等的顺序排列:______。(填字母)
18.下图是生物兴趣小组的同学利用两片长方形木板(图Ⅰ中标号①②)、两条松紧带(图Ⅰ中标号③④)、一颗螺丝钉(图Ⅰ中标号⑤)制作的肘关节模型,请结合图Ⅱ,思考回答下列问题。(注:[_________]中填字母,横线上填名称)
(1)图Ⅰ中两片长方形木板相当于______,两条松紧带相当于______,螺丝钉相当于______。
(2)按图Ⅰ中虚线箭头判断,③应处于______状态,④应处于______状态(填写“收缩”或“舒张”)。③、④状态的改变受______的调节,该过程所需要的的能量,还需要______、呼吸系统、循环系统等的配合。
(3)据图Ⅱ中的信息,滑液和[______]______的存在使关节可以灵活运动,韧带与[______]______的存在使关节牢固。
(4)小晋玩耍时不小心胳膊脱臼了,脱臼指的是______。
参考答案
1.答案:C
解析:植物细胞与动物细胞的相同点:都有细胞膜、细胞质、细胞核、线粒体;植物细胞与动物细胞的不同点:植物细胞具有细胞壁、叶绿体和液泡,动物细胞不具有细胞壁、液泡、叶绿体。海洋中的动物海百合属于动物,与植物百合相比,动物海百合不具有的细胞结构是细胞壁、叶绿体和液泡;动物海百合和植物百合它们都属于生物,它们都是由细胞构成,都能呼吸,都能生长繁殖。可见C符合题意。
2.答案:D
解析:①蛔虫为了避免寄生动物消化液,所以体表有角质层起到保护作用,正确。②身体细长与寄生生活无关,错误。③蛔虫的消化道简单,与其寄生生活相适应,错误。④发达的生殖器官,产下如此数量的受精卵,目的就是为了增加感染寄主的机会,正确。⑤蛔虫的消化道简单,与其寄生生活相适应,正确。故选:D。
3.答案:D
解析:
4.答案:C
解析:
5.答案:B
解析:A.绦虫属于扁形动物,身体背腹扁平、左右对称、有口无肛门,与秀丽隐杆线虫不同类群,A错误。
B.蛔虫属于线形动物,身体细长,呈圆柱形,有口有肛门,与秀丽隐杆线虫同属一个类群,B正确。
C.蜈蚣属于节肢动物,身体和附肢分节,与秀丽隐杆线虫不同类群,C错误。
D.变形虫属于单细胞的原生动物,与秀丽隐杆线虫不同类群,D错误。
故选B。
6.答案:B
解析:
7.答案:B
解析:多数鸟类营飞行生活,其结构总是与其生活相适应的,如鸟的骨骼的特点就利于飞行,鸟类的骨有的很薄,有的骨愈合在一起,长骨中空,腔内充满空气,可减轻体重,利于飞行。可见老鹰的骨骼特点适合做骨笛。故选:B。
8.答案:A
9.答案:C
10.答案:D
11.答案:D
解析:一骨骼肌有受刺激而收缩的特性,人体内骨骼肌所接受的刺激是来自神经传导的兴奋,肌肉受刺激后就收缩,牵动着它所附着的骨绕着关节活动,因而产生各种动作。要完成举哑铃动作,正确的顺序是:③骨骼肌接受神经传来的兴奋、④骨骼肌收缩、①肌肉附着的骨受到牵拉、②骨绕关节活动。
12.答案:C
解析:C. ③肺能够进行气体交换。②气囊能够暂时储存气体,不能进行气体交换,C错误。
13.答案:D
解析:A.蛇、鲫鱼和能猫体表有覆盖物,青蛙的皮肤裸露,A错误。
B.熊猫、蛇是用肺呼吸:鲫鱼是用鳃呼吸;青蛙是用肺呼吸,皮肤可以辅助呼吸,B错误。
C,青蛙、鲫鱼和蛇的体温不恒定;熊猫的体温恒定,C错误。
D.脊椎动物是身体内有由脊椎骨组成的脊柱的动物。包括鱼类、两栖类、爬行类、鸟类和哺乳类。所以,能猫、蛇、青蛙和鲫鱼体内都有脊柱,D正确。
故选D。
14.答案:B
解析:鹊有喙无齿,身体被覆羽毛,前肢特化为翼,长骨中空,心脏四腔,用肺呼吸,有气囊辅助呼吸,属于鸟类;蝉体表有坚韧的外骨骼;身体和附肢都分节,属于节肢动物。
故选:B。
15.答案:D
解析:关节由①关节囊、④关节面、⑤关节腔和⑥关节软骨等部分组成,A错误;关节在运动中起支点的作用,B错误;关节周围由①关节囊包裹着,关节囊内外有韧带,可增加关节的牢固性,C错误;经常参加体育锻炼,可以使①关节囊和韧带增厚,保证关节在运动中具有牢固性,D正确。
16.答案:(1)体节;运动灵活;2;离环带近的一端是蚯蚓的前端,3是环带
(2)刚毛;粗糙的纸上;刚毛
(3)B
(4)水分;黑暗
(5)疏松土壤,提高土壤的肥力
解析:(1)环节动物的身体呈圆筒形,由许多彼此相似的体节组成:靠刚毛或疣足辅助运动。蚯蚓属于环节动物,其身体由很多相似的体节构成,这个特点可以使蚯蚓运动灵活。蚯蚓身体的前端有几个体节界限不明显,颜色也与其它体节不同,较厚,这一结构叫做环带。靠近环带的一端为蚯蚓的前端。因此,图中,2为前端,理由是离环带近。
(2)用手指触摸蚯蚓身体颜色较淡的腹面处,会有粗糙不平的感觉,用放大镜观察会发现一圈或几圈小突起,这些小突起叫刚毛。
蚯蚓是通过身体肌肉的伸缩和网刚毛的配合运动的,在光滑的玻璃上,刚毛无法固定和支撑身体,因此把蚯蚓放在光滑的玻璃板上运动的速度比放在粗糙的纸上的运动速度慢。因此,同一条蚯蚓分别放在光滑的玻璃板上和粗糙的纸上,仔细观察其运动情况,发现适合蚯蚓运动的是粗糙的纸上,说明羽刚毛能够协助运动,
(3)蚯蚓靠湿润的体壁来呼吸,其体壁密布毛细血管,空气中的氧气先溶解在体表的黏液里,然后渗进体壁,再进入体壁的毛细血管中,体内的二氧化碳也经体壁的毛细血管由体表排出。给蚯蚓体表涂上了一层凡士林油,隔绝了空气和体壁间的气体交换,蚯蚓无法呼吸,会很快死亡,故选B。
(4)上述实验:在甲烧杯中放入湿润的肥沃土壤,在乙烧杯中放入经烘干的肥沃土壤:可见是以水为变量形成的对照实验。
如果要探究光对蚯蚓生活的影响,需要以光为变量形成对照实验,除光照不同外,其他条件相同且适宜:因此,两个烧杯中均放入湿润的肥沃土壤,若将乙瓶放在明亮处,甲瓶应该放在黑暗处。
(5)蚯蚓在土壤中活动,以枯叶、朽根和腐烂的有机物为食,排出的粪便又是植物生长的有机肥料,由此说明:蚯蚓能够改良土壤,增加土壤肥力。
17.答案:(1)软体
(2)外骨骼;分节
(3)毛细血管;肺
(4)减少水分的蒸发;肺
(5)体形流线型(或前肢变成翼、胸肌发达、骨骼轻薄,长骨中空,有龙骨突等等)(写一点即可)
(6)胎生、哺乳
(7)AB;EF
(8)ABCDEF
解析:(1)A缢蛏作为软体动物,外套膜不仅能保护柔软的身体,还能分泌物质形成贝壳。其运动器官足可以帮助它在海底缓慢移动,寻找食物和适宜的生活环境。
(2)B蝗虫的外骨骼就像一层坚硬的盔甲,保护着内部的器官,防止受到外界的伤害。同时,外骨骼还能防止体内水分蒸发,使蝗虫在相对干燥的陆地环境中生存。蝗虫的足和触角分节,使得它们的运动更加灵活多样,可以适应不同的环境和任务。
(3)C是青蛙,它的皮肤裸露且能分泌黏液,湿润的皮肤里密布着毛细血管,因此皮肤能够辅助肺进行呼吸,这是两栖动物适应水陆两栖生活的特点之一。
(4)D是蜥蜴,它的皮肤干燥,表面覆盖角质鳞片,既可以保护身体又能减少体内水分的蒸发,适应陆地干燥的环境。它的呼吸器官是肺,只靠肺呼吸就能满足对氧气的需求。
(5)E是家鸽,它的运动方式是飞行。它适于飞行的形态结构特征有很多,比如身体呈流线型,可以减少飞行时空气的阻力;前肢变成强,是飞行的主要器官:骨骼轻而薄,有的骨中空,减轻体重等。
(6)F是家兔,它有牙齿的分化,分为门齿和臼齿,门齿适于切断食物,臼齿适于磨碎食物。家兔的生殖发育特点是胎生哺乳,这大大提高了后代的成活率。
(7)图中六种动物中,A缢蛏是软体动物,B蝗虫是节肢动物,它们体内没有脊柱,属于无脊椎动物;E家鸽是鸟类,F家兔是哺乳动物,它们的体温恒定,属于恒温动物。
(8)动物进化的总体趋势是从简单到复杂、从低等到高等、从水生到陆生。图中六种动物从低等到高等的顺序是A缢蛏(软体动物)→B蝗虫(节肢动物)→C青蛙(两栖动物)→D蜥蜴(爬行动物)→E家鸽(鸟类)→F家兔(哺乳动物)。
18.答案:(1)骨;肌肉;关节
(2)舒张;收缩;神经系统;消化系统
(3)E;关节软骨;b;关节囊
(4)关节头从关节窝里出来
解析:(1)哺乳动物的运动系统由骨、关节和肌肉(骨骼肌)组成。骨骼肌两端较细呈乳白色的部分是肌腱(属于结缔组织),分别附着在相邻的两块骨上,中间较粗的部分是肌腹,主要由肌肉组织构成,图中①、②两片长方形木板相当于两块骨,③、④
两条松紧带相当于骨骼肌,⑤螺丝钉相当于关节。
(2)骨骼肌只能收缩牵拉骨而不能将骨推开,因此一个动作的完成总是由两组肌肉相互配合活动,共同完成的。屈肘时,肱二头肌收缩,肱三头肌舒张:伸肘时,肱三头肌收缩,肱二头肌舒张。图中虚线箭头判断,此时④肱二头肌处于收缩状态,③
肱三头肌处于舒张状态,结构③、④状态的改变受神经系统的调节。该过程所需要的能量,还需要消化系统(获得有机物)、呼吸系统(获得氧气)、循环系统(运输有机物和氧气)等的配合。
(3)滑液和关节软骨对关节的灵活运动起着重要作用。滑液能减少关节面之间的摩擦,使关节更加灵活;而关节软骨则覆盖在关节面上,同样能减少摩擦,并且还能缓冲运动时的震动和冲击。据图Ⅱ中的信息,滑液和E关节软骨的存在使关节可以灵活运动。
韧带和关节囊侧使关节更加牢固。韧带连接着相邻的两块骨,起到加固关节的作用:关节囊侧是由结缔组织构成的它包绕着整个关节,把相邻的两骨牢固地联系起来。图Ⅱ中的B关节囊和韧带的存在使关节牢固。
(4)脱臼指的是关节头从关节窝中滑脱出来,即关节失去了正常的对合关系。这通常是由于外力作用或关节囊松弛等原因导致的。脱臼后,关节会失去功能,并可能伴有疼痛、肿胀等症状,需要及时就医治疗。
山西省临汾市蒲县多校2024-2025学年八年级上学期第一次月考生物试卷(含答案): 这是一份山西省临汾市蒲县多校2024-2025学年八年级上学期第一次月考生物试卷(含答案),共11页。试卷主要包含了单选题,实验题,读图填空题等内容,欢迎下载使用。
山西省临汾市蒲县2024-2025学年八年级上学期第一次月考生物学试题: 这是一份山西省临汾市蒲县2024-2025学年八年级上学期第一次月考生物学试题,文件包含试题docx、生物答案pdf等2份试卷配套教学资源,其中试卷共6页, 欢迎下载使用。
山西省临汾市蒲县2024-2025学年八年级上学期第一次月考生物学试题: 这是一份山西省临汾市蒲县2024-2025学年八年级上学期第一次月考生物学试题,文件包含山西省临汾市蒲县2024-2025学年八年级上学期第一次月考生物学试题PDF版含答案pdf、生物答案pdf等2份试卷配套教学资源,其中试卷共7页, 欢迎下载使用。

