还剩4页未读,
继续阅读
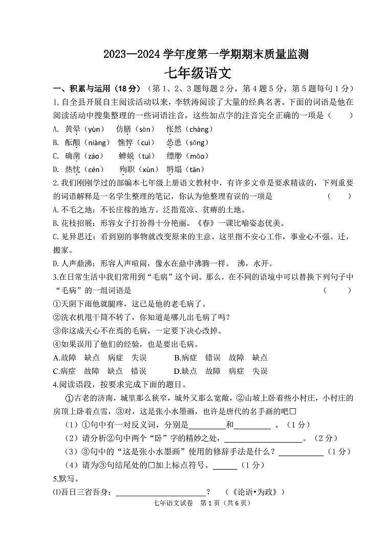
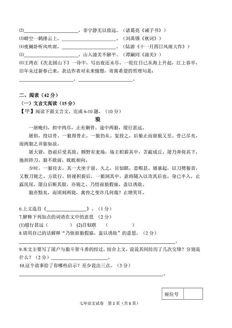
吉林省东辽县2023-2024学年七年级上学期期末考试语文试题
展开
这是一份吉林省东辽县2023-2024学年七年级上学期期末考试语文试题,共7页。
相关试卷
吉林省东辽县2023-2024学年八年级下学期期末考试语文试题(02):
这是一份吉林省东辽县2023-2024学年八年级下学期期末考试语文试题(02),共7页。
吉林省东辽县2023-2024学年八年级下学期期末考试语文试题(01):
这是一份吉林省东辽县2023-2024学年八年级下学期期末考试语文试题(01),共6页。试卷主要包含了积累与运用,阅读,综合性学习与写作等内容,欢迎下载使用。
吉林省辽源市东辽县2023-2024学年上学期七年级语文期末试卷(图片版,含答案):
这是一份吉林省辽源市东辽县2023-2024学年上学期七年级语文期末试卷(图片版,含答案),共6页。

