山东省菏泽市第一中学2024-2025学年高二上学期第一次月考生物试题(解析版)
展开一、单选题(每题2分,共30分)
1. 如图甲、乙、丙表示三种细胞,A、B、C代表细胞生活的三种液体环境。下列叙述错误的是( )
A. 甲、乙、丙细胞通过A、B、C与外界环境进行物质交换
B. B中含有气体,乙细胞不一定消耗和产生气体
C. C中血浆蛋白含量减少会导致B中液体的量增多
D. A、B、C的渗透压和酸碱度都与其中的某些离子有关
【答案】C
【解析】
【分析】由图可知,C单向箭头指向A,A单向箭头指向B,说明A为淋巴(液)、B为血浆、C为组织液。
A、A、B、C分别为淋巴(液)、血浆和组织液,三者均属于细胞外液,细胞外液是细胞与外界环境进行物质交换的媒介,A正确;
B、B为血浆,其中含有气体,在血浆中生活的成熟红细胞进行无氧呼吸,既不消耗氧气也不产生二氧化碳,B正确;
C、C为组织液,没有血浆蛋白,C错误;
D、细胞外液的渗透压与Na+、Cl-有关,酸碱度与HCO3-、HPO42-等离子有关,D正确。
故选C。
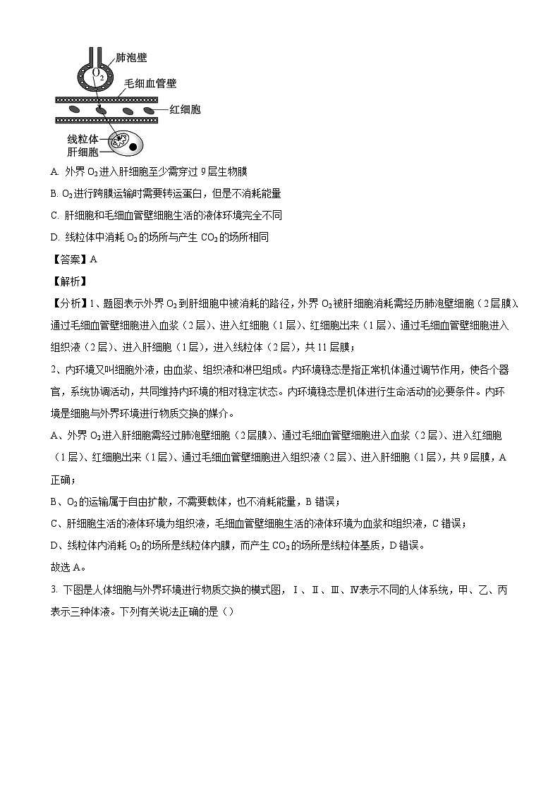
2. 如图所示为外界O2到肝细胞中被消耗的路径,下列相关叙述正确的是()
A. 外界O2进入肝细胞至少需穿过9层生物膜
B. O2进行跨膜运输时需要转运蛋白,但是不消耗能量
C. 肝细胞和毛细血管壁细胞生活的液体环境完全不同
D. 线粒体中消耗O2的场所与产生CO2的场所相同
【答案】A
【解析】
【分析】1、题图表示外界O2到肝细胞中被消耗的路径,外界O2被肝细胞消耗需经历肺泡壁细胞(2层膜)、通过毛细血管壁细胞进入血浆(2层)、进入红细胞(1层)、红细胞出来(1层)、通过毛细血管壁细胞进入组织液(2层)、进入肝细胞(1层),进入线粒体(2层),共11层膜;
2、内环境又叫细胞外液,由血浆、组织液和淋巴组成。内环境稳态是指正常机体通过调节作用,使各个器官,系统协调活动,共同维持内环境的相对稳定状态。内环境稳态是机体进行生命活动的必要条件。内环境是细胞与外界环境进行物质交换的媒介。
A、外界O2进入肝细胞需经过肺泡壁细胞(2层膜)、通过毛细血管壁细胞进入血浆(2层)、进入红细胞(1层)、红细胞出来(1层)、通过毛细血管壁细胞进入组织液(2层)、进入肝细胞(1层),共9层膜,A正确;
B、O2的运输属于自由扩散,不需要载体,也不消耗能量,B错误;
C、肝细胞生活的液体环境为组织液,毛细血管壁细胞生活的液体环境为血浆和组织液,C错误;
D、线粒体内消耗O2的场所是线粒体内膜,而产生CO2的场所是线粒体基质,D错误。
故选A。
3. 下图是人体细胞与外界环境进行物质交换的模式图,Ⅰ、Ⅱ、Ⅲ、Ⅳ表示不同的人体系统,甲、乙、丙表示三种体液。下列有关说法正确的是()
A. Ⅰ表示循环系统,Ⅲ表示消化系统
B. 人体长期营养不良会导致乙的渗透压降低,丙增多
C. 乙的酸碱度能保持相对稳定,是因为乙能及时将多余的酸或碱运走
D. 甲、乙、丙维持了人体稳态,确保人体生命活动的正常进行
【答案】B
【解析】
【分析】题图分析:乙与丙之间是双向箭头,说明一方是血浆一方是组织液,又因为丙的箭头指向甲,说明甲是淋巴(液),丙是组织液,因此乙是血浆。内环境是细胞直接生活的环境,是细胞与外界环境进行物质交换的媒介。
A、图中Ⅰ是循环系统,Ⅲ与内环境是双向交换,可表示呼吸系统,不能表示消化系统,A错误;
B、人体长期营养不良会导致血浆蛋白减少,进而使得乙血浆的渗透压降低,丙组织液渗透压相对升高而增多,B正确;
C、乙血浆的酸碱度能保持相对稳定,是因为乙中有各种缓冲物质,C错误;
D、甲淋巴(液)、乙血浆、丙组织液构成了人体内环境,人体内环境稳态需要靠各个系统的密切配合才可以得到维持,内环境稳态是机体进行正常生命活动的必要条件,D错误。
故选B。
4. 《中国科学报》报道,美国科学家的一项研究发现,当老年人保持活跃时,他们的大脑中会更多含有一类蛋白质,这些蛋白质可以增强神经元之间的联系,从而保持健康的认知(感觉、知觉、记忆、思维、想象和语言等)。下列相关叙述中不正确的是()
A. 神经元是由细胞体,树突和轴突等部分构成
B. 神经胶质细胞广泛分布于神经元之间,其数量为神经元数量的10~50倍
C. 在外周神经系统中,神经胶质细胞参与构成神经纤维表面的髓鞘
D. 神经元和神经胶质细胞是神经系统结构与功能的基本单位
【答案】D
【解析】
【分析】神经胶质细胞广泛分布于神经元之间,其数量为神经元数量的10~50倍,是对神经元起辅助作用的细胞,具有 支持,保护,营养和修复神经元等多种功能。
A、神经元由细胞体和突起组成,其中突起包括树突和轴突,A正确;
B、神经胶质细胞广泛分布于神经元之间,其数量为神经元数量的10~50倍,B正确;
C、在外周神经系统中神经胶质细胞可参与构成神经纤维表面的髓鞘,与神经元一起共同参与神经系统的调节,C正确;
D、神经元是神经系统结构与功能的基本单位,D错误。
故选D。
5. 如下图表示人体的某反射弧模式图,请据图判断,下列叙述正确的( )
A. 该图中,①是神经中枢,②是传出神经,③是传入神经
B. 若④处受到破坏,刺激②时,机体没有出现相应反射活动,但有感觉
C. 反射弧是反射的结构基础,只要反射弧结构完整,给予适当刺激,即可出现反射活动
D. 刺激③时,能产生兴奋的结构是③④①②⑤
【答案】B
【解析】
【分析】反射指在神经系统的参与下,人体对内外环境刺激所作出的有规律性的反应。神经调节的基本方式是反射,反射活动的结构基础称为反射弧,包括感受器、传入神经、神经中枢、传出神经和效应器。反射必须通过反射弧来完成,图中结构:①神经中枢、②传入神经、③传出神经、④效应器、⑤感受器。
A、该图中,①是神经中枢,②是传入神经,③是传出神经,A错误;
B、若④效应器受到破坏,该反射弧结构不完整,刺激②处机体不会有相应的反射活动产生,但是刺激可以上传到大脑皮层产生感觉,B正确;
C、由于低级中枢还受高级中枢的控制,反射弧结构完整,给予适当刺激,不一定会出现反射活动,C错误;
D、刺激传出神经③时,能产生兴奋的结构只有③④,D错误。
故选B。
6. 著名心理学家桑代克曾将一只饥饿的大鼠放在一个箱子中,箱内有一个杠杆能发送食物。在箱内活动过程中,大鼠碰上杠杆,就会获得一份食物。多次意外发生后,大鼠会有意识地按压杠杆获取食物。下列相关叙述错误的是( )
A. 大鼠有意识地按压杠杆是一种建立在非条件反射基础上的条件反射
B. 个体生活过程中非条件反射的数量是无限的,条件反射的数量则是有限的
C. 该条件反射的建立,提高了大鼠对外界复杂环境的适应能力
D. 撤掉食物引起的条件反射消退,可能使大脑皮层神经元间建立新的联系
【答案】B
【解析】
【分析】反射分为非条件反射和条件反射,非条件反射是指人生来就有先天性反射,条件反射是人出生以后在非条件反射的基础上逐渐形成的后天性反射。
A、大鼠有意识地按压杠杆是一种条件反射,条件反射是建立在非条件反射的基础上,通过学习获得的,A正确;
B、个体生活过程中非条件反射的数量是有限的,条件反射的数量则几乎是无限的,B错误;
C、条件反射是后天获得的,是动物通过神经系统,对外界或内部的刺激作出的有规律的反应,提高了动物应对复杂环境变化的适应能力,C正确;
D、条件反射的消退是一个新的学习过程,可能使大脑皮层神经元间建立新的联系,D正确。
故选B。
7. 下图中的甲、乙分别是健康成人神经系统分级调节的两个类型,结合所学知识判断下列描述正确的是()
A. 在运动中身体能够保持平衡是通过途径①的调节来实现的
B. 躯体运动和内脏活动都存在分级调节,它们的中枢都在大脑
C. 通过途径③的调节使膀胱缩小,通过途径④的调节使膀胱扩大
D. 图甲的运动是受意识支配的,而图乙的排尿是不受意识支配的
【答案】A
【解析】
【分析】神经系统包括中枢神经系统和外周神经系统,中枢神经系统由脑和脊髓组成,脑分为大脑、小脑和脑干;外周神经系统包括脊神经、脑神经、自主神经,自主神经系统包括交感神经和副交感神经。交感神经和副交感神经是调节人体内脏功能的神经装置,所以也叫内脏神经系统,因为其功能不完全受人类的意识支配,所以又叫自主神经系统,也可称为植物性神经系统。
A、途径①代表小脑或脑干通过脊髓控制肌肉收缩等运动,人体维持身体平衡的中枢位于小脑,因此在运动中身体能够保持平衡是通过途径①的调节来实现的,A正确;
B、肌肉收缩等运动的调节直接受脊髓低级中枢的调节,同时还受脑中相应高级中枢对脊髓的分级调节,此时高级中枢包括大脑皮层、小脑、脑干等多种,B错误;
C、自主神经系统支配膀胱的扩大和缩小,途径③为交感神经兴奋,不会导致膀胱缩小,途径④为副交感神经兴奋,会导致膀胱缩小,C错误;
D、大脑通过脊髓对排尿活动进行调节,故排尿受意识支配,D错误。
故选A。
8. 尼古丁是一种能使人高度成瘾的物质,主要存在于烟草中。尼古丁具有刺激性气味,可作用于自主神经系统,如图所示。下列相关说法,错误的是()
A. 尼古丁能改变受体的形状,从而为Na+的跨膜运输提供通道
B. 与不吸烟的人相比,吸烟者体内肾上腺素含量会下降
C. 根据图示推测,人在戒烟后很可能会出现体重升高的现象
D. 尼古丁通过呼吸系统进入内环境,经过体液运输到靶细胞发挥作用
【答案】B
【解析】
【分析】据图可知,尼古丁可与POMC神经元上的尼古丁受体结合,使Na+通道打开,Na+内流,引起POMC神经元产生兴奋,该兴奋传至大脑皮层的饱腹感神经元,可使机体的食欲降低。同时尼古丁可作用于下丘脑的神经元,通过交感神经作用于肾上腺,使肾上腺素分泌增加,使脂肪细胞产热增加。
A、由图可以直接看出,尼古丁与其受体结合后,受体的空间结构发生改变,形成通道,Na+进入通道, A正确;
B、与不吸烟的人相比,吸烟者摄入体内尼古丁,刺激 POMC神经元的兴奋性程度增强,通过饱腹感神经元的调节作用对食欲下降,会使机体减少有机物的摄入;同时,由于尼古丁的刺激,交感神经兴奋性增强,肾上腺素的释放增加即吸烟者体内肾上腺素含量会增加,脂肪细胞产热增加,消耗脂肪增加,故体重会下降,B错误;
C、根据图示推测,人在戒烟后,尼古丁摄入减少, POMC神经元的兴奋性程度降低,通过饱腹感神经元对食欲下降的调节作用降低,会使机体增加有机物的摄入;同时,缺少了尼古丁的刺激,交感神经兴奋性减弱,肾上腺素的释放减少,脂肪细胞产热不增加,消耗不增加,故人在戒烟后很可能会出现体重升高的现象,C正确;
D、烟雾中的尼古丁通过呼吸系统进入内环境,经过体液运输到全身,然后在靶细胞处发挥作用,D正确。
故选B。
9. 人体的去甲肾上腺素(NE)既是一种激素也是一种兴奋性神经递质,下图所示为NE的作用示意图。下列说法正确的是()
A. 去甲肾上腺素能神经元兴奋时释放的NE只作用于突触后膜上的受体
B. NE作用于谷氨酸能神经元上相应受体的调节属于负反馈调节
C. NE作用于突触后膜上的受体后,使后膜Na+通道开放,K+通道关闭
D. 使用突触前自身受体a2阻断剂酚妥拉明后,NE的释放量会增加
【答案】D
【解析】
【分析】分析题图可知,去甲肾上腺素(NE) 突触前膜释放后,可作用于突触后膜,与突触后膜上的五种受体结合;也可作用于突触前膜上的自身受体α2,抑制突触前膜释放NE;还可作用于谷氨酸能神经元,与轴突末梢上相应受体结合。
A、分析题图可知,NE能神经元兴奋时释放的NE可作用于突触前膜、突触后膜和其他神经元的轴突末梢上的受体,A错误;
B、分析题图可知,NE作用于谷氨酸能神经元上相应受体后,将兴奋传递给谷氨酸能神经元,这种调节不属于负反馈调节,B错误;
C、由题意可知,NE既是一种激素也是一种兴奋性神经递质,突触后膜上的受体可能是激素的受体,故NE作用于突触后膜上的受体后,不一定能使后膜Na+通道开放,K+通道关闭,C错误;
D、由分析可知,当NE作用于突触前膜上的自身受体α2后,会抑制突触前膜释放NE,若阻断该受体,则会导致NE的释放不受抑制,其释放量公增加,D正确。
故选D。
10. 对健康幼龄狗分别进行如表所示处理,实验处理与实验结果相符合的是( )
A. AB. BC. CD. D
【答案】C
【解析】
【分析】甲状腺激素促进身体代谢和发育,胰岛素促进组织细胞加速对血糖的摄取、利用和储存,性激素促进生殖器官的发育,维持身体第二性征,生长激素促进身体的生长,特别是肌肉和骨骼的生长。
A、促甲状腺激素的靶器官是甲状腺,因摘除了甲状腺,注射适量的促甲状腺激素也不起作用,故实验结果应为发育迟缓,新陈代谢减慢,A错误;
B、因摘除胰腺不仅影响胰岛素的分泌量,也影响胰高血糖素分泌量,所以血糖不可能维持正常,B错误;
C、雌性激素能激发并维持雌性的第二性征,且雌性激素的本质是固醇类,饲喂不会失去作用,故摘除性腺,饲喂适量的雌性激素会出现雌性第二性征,C 正确;
D、生长激素的本质是蛋白质(多肽类),饲喂适量的生长激素会被分而失去作用,故生长发育不正常,D错误。
故选C。
11. 关于激素的发现与探究历程,以下说法正确的是( )
A. 可采用饲喂法研究甲状腺激素对动物生长发育的影响
B. 斯他林和贝利斯通过实验证明了胰液分泌不受神经控制
C. 班廷和贝斯特用正常狗的胰腺提取液进行实验证实了胰岛素由胰腺中的胰岛分泌
D. 给公鸡摘除睾丸和移植睾丸以证明睾丸分泌雄激素实验,运用的是“减法原理”
【答案】A
【解析】
【分析】1、促胰液素是人们发现的第一种激素,是由小肠黏膜产生的,进入血液,由血液传送到胰腺,使胰腺分泌胰液。在发现过程中,沃泰默实验分为三组,两组为对照组,一组对照是排除盐酸对胰腺作用的影响,另一组是想验证胰液分泌是由神经作用的结果,所以将神经切除,斯他林和贝利斯能成功的一个重要原因是具有大胆质疑、探索和创新的精神;
2、与常态相比,人为增加某种影响因素的称为“加法原理”,与常态相比,人为减少某种影响因素的称为“减法原理”。
A、甲状腺激素属于氨基酸衍生物,属于小分子物质,可以通过“饲喂法”研究甲状腺激素对动物生长发育的影响,A正确;
B、斯他林和贝利斯利用盐酸和小肠黏膜提取液静脉注射,刮下小肠黏膜并制成提取液后破坏了细胞结构,但不能说明胰液分泌不受神经控制,B错误;
C、班廷和贝斯特用正常狗的胰腺提取液进行实验证实了胰腺中含有促进血糖降低的物质,但不能证实胰岛素由胰腺中的胰岛分泌,C错误;
D、摘除睾丸体现了“减法原理”,注射移植睾丸体现了“加法原理”,D错误。
故选A。
12. 心肌细胞收缩是由Ca2+内流触发的,这一过程需要Ca2+通道 RyR2来介导,人体对RyR2的精确调控对维持心跳是至关重要的。某科研团队研究了咖啡因对正常RyR2和发生某种突变后的RyR2的影响,结果如下图所示。下列有关说法正确的是( )
A. 低浓度咖啡因可提高RyR2活性,高浓度咖啡因可抑制RyR2活性
B. 上述突变后的RyR2 仍会受到咖啡因影响,但对咖啡因的敏感程度下降
C. 在 1mml/L 咖啡因作用下,Ca2+流入细胞需要的能量比0.1mml/L时多
D. 饮用咖啡引起心跳加快是支配心脏的副交感神经兴奋导致的
【答案】B
【解析】
【分析】自主神经系统由交感神经和副交感神经两部分组成;它们的作用通常是相反的;当人体处于兴奋状态时,交感神经活动占据优势,心跳加快,支气管扩张,但胃肠蠕动和消化腺的分泌活动减弱;当人处于安静状态时, 副交感神经活动占据优势,心跳减慢,但胃肠蠕动和消化液的分泌会加强,有利于食物的消化和营养物质的吸收。
A、由图可知,随着咖啡因浓度的上升, Ca2+释放水平先升高后降低,但无论低浓度的咖啡因,还是高浓度的咖啡因,都会提高RyR2 活性,A错误;
B、由图可知,突变后的RyR2会受咖啡因浓度的影响,但与正常的RyR2相比,突变后的RyR2对咖啡因的敏感程度下降,B正确;
C、Ca2+流入细胞为顺浓度梯度的运输,不需要能量,C错误;
D、正常人饮用咖啡会引起支配心脏的交感神经兴奋,使心跳加快,D错误。
故选B。
13. 小鼠甲状腺的内分泌机能受机体内、外环境因素影响,部分调节机理如图所示。
下列叙述错误的是()
A. TRH遍布全身血液,并定向作用于腺垂体
B. 低于机体生理浓度时的TH对TSH的分泌起促进作用
C. 饮食缺碘会影响下丘脑和腺垂体的功能,引起甲状腺组织增生
D. 给小鼠注射抗TRH血清后,机体对寒冷环境的适应能力减弱
【答案】B
【解析】
【分析】下丘脑分泌促甲状腺激素释放激素,促使垂体分泌促甲状腺激素。促甲状腺激素随血液运输到甲状腺,促使甲状腺增加甲状腺激素的合成和分泌。血液中甲状腺激素含量增加到一定程度时,又反过来抑制下丘脑和垂体分泌相关激素,进而使甲状腺激素分泌减少。
A、下丘脑分泌的TRH随血液运输到全身各处,与腺垂体细胞膜上的受体结合后发挥作用,即定向作用于腺垂体,A正确;
B、机体TH的浓度偏低,则对下丘脑和垂体的抑制作用减弱,故促甲状腺激素释放激素和促甲状腺激素的分泌量会增多,B错误;
C、碘是合成甲状腺激素所必需的,缺碘会导致甲状腺激素合成不足,对下丘脑和垂体的抑制作用减弱,使TRH和TSH分泌增加,TSH可促进甲状腺发育,引起甲状腺组织增生,C正确;
D、给小鼠注射抗TRH血清后,TRH不能作用于垂体,最终导致甲状腺激素减少,机体产热减少,从而使机体对寒冷环境的适应能力减弱,正确。
故选B。
14. 长期过度紧张、焦虑等刺激会导致黑色素细胞和毛囊细胞数量减少从而引起白发、脱发,其调节机制如下图所示。去甲肾上腺素能使黑色素细胞干细胞异常增殖分化,引发干细胞耗竭,黑色素细胞减少;Gas6蛋白能够促进毛囊细胞干细胞正常增殖分化。下列叙述错误的是( )
A. 在途径①中,去甲肾上腺素是一种神经递质
B. 途径③糖皮质激素的分泌体现了激素的分级调节
C. 通过途径②使黑色素细胞干细胞异常增殖的调节方式为神经调节
D. 通过抑制去甲肾上腺素的合成可预防过度紧张、焦虑应激下白发、脱发
【答案】C
【解析】
【分析】题图分析,过度紧张焦虑刺激下丘脑分泌相应激素作用于垂体,垂体分泌相应激素作用于肾上腺皮质,使其分泌糖皮质激素抑制毛乳头细胞中Gas6表达,进而引起毛囊细胞减少。与此同时,过度紧张焦虑会刺激脑和脊髓通过传出神经作用于肾上腺髓质分泌去甲肾上腺素或传出神经分泌去甲肾上腺素作用于黑色素细胞干细胞,使其异常增殖分化,最终黑色素细胞减少。
A、分析题图, 途径①中去甲肾上腺素是由肾上腺髓质通过反射弧释放的,属于神经递质,A正确;
B、途径③中下丘脑通过“下丘脑-垂体-靶腺”调控轴调节肾上腺分泌糖皮质激素,该调节方式能放大激素的调节效应,体现了激素的分级调节,B正确;
C、途径②表示过度紧张焦虑会刺激脑和脊髓通过传出神经作用于肾上腺髓质分泌去甲肾上腺素或传出神经分泌去甲肾上腺素作用于黑色素细胞干细胞,故调节方式为神经-体液调节,C错误;
D、由图可知,在长期过度紧张、焦虑刺激作用下,黑色素细胞干细胞因过度增殖分化耗竭导致黑色素细胞数量减少引起白发,毛囊细胞干细胞增殖分化减弱导致毛囊细胞数量减少引起脱发,故为预防过度紧张、焦虑应激下白发、脱发,可通过抑制去甲肾上腺素的合成(抑制去甲肾上腺素对黑色素细胞干细胞的作用)来预防白发、通过促进毛乳头细胞中Gas6表达(或注射Gas6)预防脱发,D正确。
故选C。
15. 辣椒素受体(TRPV1)是一种阳离子通道受体,广泛分布于人类口腔和皮肤细胞中,TRPV1被辣椒素或较高温度激活后,细胞产生电信号沿传入神经上传至大脑,大脑将之解读为“疼痛”的刺激感。辣椒素所带来的疼痛,会促使身体分泌大量的内啡肽,内啡肽是一种蛋白质类激素,能与吗啡受体结合,产生跟吗啡类似的止痛效果和快感,从而让人越吃越上瘾。下列有关叙述正确的是( )
A. 吃辣椒让人上瘾的过程属于神经-体液-免疫调节
B. 吃辣椒后喝冷饮可以减轻因TRPV1被激活而产生的疼痛感
C. 长期口服富含内啡肽的药物会导致相应的药物依赖
D. 兴奋沿传入神经传至大脑皮层形成痛觉的过程属于非条件反射
【答案】B
【解析】
【分析】反射弧通常由感受器、传入神经、神经中枢、传出神经和效应器组成,一个反射弧至少由2个神经元参与组成;反射活动需要完整的反射弧来实现,如果反射弧中任何环节在结构或功能上受损,反射就不能完成。
A、由题干信息可知:吃辣椒让人上瘾的过程中,先是产生疼痛感,说明有神经系统的参与;之后身体分泌内啡肽,内啡肽与吗啡受体结合起止痛止痛效果和快感,让人越吃越上瘾,该过程存在体液调节,因此吃辣椒让人上瘾的过程属于神经—体液调节,该过程并未涉及到免疫调节,A错误;
B、由题干信息可知“TRPV1会被辣椒素或较高温度激活”,推测低温时TRPV1可能被抑制,因此吃辣椒后喝冷饮可以减轻因TRPV1被激活而产生的疼痛感,B正确;
C、内啡肽是一种蛋白质类激素,容易被消化道内的蛋白酶水解,因此不能口服,C错误;
D、兴奋沿传入神经传至大脑皮层形成痛觉的过程中没有经过完整的反射弧,因此不属于反射,D错误。
故选B。
二、不定项选择(每题3分,漏选1分,错选0分,共15分)
16. 某人进入高原缺氧地区后呼吸困难、发热、排尿量减少,检查发现其肺部出现感染,肺组织间隙和肺泡渗出液中有蛋白质、红细胞等成分,被确诊为高原性肺水肿。下列说法正确的是()
A. 该患者呼吸困难导致其体内CO2含量偏高
B. 体温维持在38℃时,该患者的产热量大于散热量
C. 患者肺部组织液的渗透压升高,肺部组织液增加
D. 若使用药物抑制肾小管和集合管对水的重吸收,可使患者尿量增加
【答案】ACD
【解析】
【分析】本题以高原肺水肿为情境,考察病理情况下内环境稳态的维持和调节,蕴含稳态和平衡观。
A.该患者呼吸困难导致CO2不能够及时排放出去,使体内CO2含量偏高,A正确;
B.体温维持在38℃时,患者的产热量等于散热量,B错误;
C.肺部出现感染,肺组织间隙和肺泡渗出液中有蛋白质,红细胞等成分,使得肺部组织液渗透压升高,对水的吸引力增大,肺部组织液增加,C正确;
D.使用药物抑制肾小管和集合管对水的重吸收,原尿中的水吸收会减少,导致患者尿量增加,D正确。
故选ACD。
【点睛】体温只要维持恒定,机体产热量等于散热量。
17. 反射是神经调节的基本方式,下列关于反射的叙述,正确的是()
A. 望梅止渴需要大脑皮层参与才能完成
B. 一些反射可以形成也可以消失,如学生听到铃声后急速赶往教室
C. 条件反射一定需要神经中枢参与,非条件反射则不一定
D. 高级中枢控制的反射一定是条件反射
【答案】AB
【解析】
【分析】反射一般可以分为两大类:非条件反射和条件反射。非条件反射是指人生来就有的先天性反射,是一种比较低级的神经活动,由大脑皮层以下的神经中枢(如脊髓)参与即可完成;条件反射是人出生以后在生活过程中逐渐形成的后天性反射,是在非条件反射的基础上,在大脑皮层参与下完成的,是高级神经活动的基本方式。
A、望梅止渴是需要大脑皮层参与的条件反射,A正确;
B、学生听到铃声赶往教室,是具体信号刺激下建立在非条件反射基础上的一种条件反射,随信号的刺激或消失而改变,B正确;
C、非条件反射也需要神经中枢的参与,只不过是比较低级的神经中枢,C错误;
D、高级中枢中的呼吸中枢控制的反射是非条件反射,D错误。
故选AB。
18. 细胞所处的内环境变化可影响其兴奋性、膜电位达到阈电位(即引发动作电位的临界值)后,才能产生兴奋。如图所示,甲、乙和丙表示不同环境下静息电位或阈电位的变化情况。下列叙述错误的是( )
A. 正常环境中细胞的动作电位峰值受膜内外钠离子浓度差影响
B. 环境甲中钾离子浓度低于正常环境
C. 细胞膜电位达到阈电位后,钠离子通道才开放
D. 同一细胞在环境乙中比丙中更难发生兴奋
【答案】C
【解析】
【分析】动作电位的形成是Na+内流的结果,Na+的浓度差决定了动作电位的峰值,内外浓度差越大,峰值越大。静息电位的强度与K+的浓度差有关,K+的浓度差越大,静息电位的绝对值越大。负离子例如氯离子的内流会形成抑制作用,导致膜内负电荷增多。
A、动作电位的产生主要与钠离子顺浓度梯度内流有关,细胞内外钠离子浓度差会影响动作电位峰值,A正确;
B、静息电位的产生主要与钾离子顺浓度梯度外流有关,细胞外钾离子浓度降低时,膜两侧钾离子浓度差增大,钾离子外流增多,静息电位的绝对值增大,环境甲中钾离子浓度低于正常环境,B正确;
C、细胞膜电位达到阈电位前,钠离子通道就已经开放,C错误;
D、分析题图可知,与环境丙相比,细胞在环境乙中阈电位与静息电位的差值更大,受到刺激后更难发生兴奋,D正确。
故选C。
19. 迷走神经是与脑干相连的脑神经,对胃肠的蠕动和消化腺的分泌活动起促进作用,还可通过一系列过程产生抗炎效应,如图所示。下列说法正确的是()
A. 迷走神经末梢通过突触作用于肠巨噬细胞
B. 消化液中的盐酸刺激胰腺产生促胰液素,促进胰液分泌,进而促进消化
C. 乙酰胆碱与N受体结合并形成递质-受体复合物,催化肠巨噬细胞代谢
D. 当与N受体结合的乙酰胆碱减少时,能增强机体炎症反应
【答案】AD
【解析】
【分析】分析题图:TNF-α可促进炎症反应;一方面,迷走神经释放的乙酰胆碱作用于肠巨噬细胞膜上的N受体,通过抑制肠巨噬细胞中TNF-α的释放,从而起到抗炎的效应;另一方面,迷走神经可以促进肠腺、胃腺中消化液的分泌。
A、由图可知,迷走神经可释放乙酰胆碱(神经递质)作用于肠巨噬细胞膜上的N受体,即迷走神经末梢是通过突触结构作用于肠巨噬细胞的,A正确;
B、消化液中的盐酸刺激小肠黏膜产生促胰液素,促进胰液分泌,进而促进消化,B错误;
C、乙酰胆碱与N受体结合并形成递质-受体复合物后,抑制肠巨噬细胞中TNF-α的释放,乙酰胆碱发挥其作用后会被相关的酶水解或被迷走神经“再回收”,C错误;
D、由图可知,迷走神经释放的乙酰胆碱作用于肠巨噬细胞膜上的N受体,通过抑制肠巨噬细胞中TNF-α的释放,从而起到抗炎的效应。故当与N受体结合的乙酰胆碱减少时,能增强机体炎症反应,D正确。
故选AD。
20. 如图是下丘脑及其直接或间接支配的有关腺体之间的关系示意图(“+”表示促进,“-”表示抑制),有关说法错误的是()
A. b 与 c 两者的分泌物可对某一生理活动起促进作用
B. a 产生的某种物质可促进生物体的生长发育
C. a、b、c 中,c 对机体内环境稳态的维持影响最小
D. c 不仅有分泌功能,而且有感受刺激和传导兴奋的功能
【答案】AC
【解析】
【分析】本题可以依据反馈调节的特点建立一个模型分析,b为甲状腺或性腺等最下一级腺体(分泌激素对上一级腺体有反馈调节作用)、c是下丘脑(对较下一级有调节作用)、a为垂体,然后分析:a产生促性腺激素来影响动物的性行为;b与c两者的分泌物甲状腺激素与促甲状腺激素释放激素,在促进促甲状腺分泌这一生理效应上可表现为协同作用;c为下丘脑,感受刺激和传导兴奋的功能,而且有分泌功能.c下丘脑对内环境稳态的维持影响是最大。
A、根据图可知,a是垂体,b为腺体,c为下丘脑,若b分泌的是甲状腺激素,能抑制a分泌促甲状腺激素,c分泌的促甲状腺激素释放激素促进a分泌促甲状腺激素,A错误;
B、a是垂体,垂体可以产生生长激素,生长激素可以促进生物体的生长发育,B正确;
C、a是垂体,b是腺体,c是下丘脑,其中c下丘脑是体温调节中枢、水平衡调节中枢和血糖平衡调节中枢,对内环境稳态的维持影响最大,C错误;
D、c为下丘脑,能感受刺激和传导兴奋的功能,而且有分泌功能,如产生抗利尿激素,D正确。
故选AC。
【点睛】
三、非选择题(共55分)
21. 健康是人生最宝贵的财富,内环境稳态的维持与人体健康有密切的关系。某人因咽喉肿痛、声音嘶哑去医院就诊,医生诊断为急性喉炎,需注射头孢呋辛钠治疗。医嘱:使用头孢呋辛钠期间及用药后1~2周内不能饮酒。肝脏是酒精的主要代谢场所,酒精的代谢途径如下图所示。头孢类分子可抑制乙醛脱氢酶活性,造成乙醛中毒,重者可致呼吸抑制、急性心衰等。
乙醇乙醛二氧化碳和水
(1)肌肉注射和静脉滴注头孢呋辛钠治疗时,药物首先进入的内环境是______和______。
(2)乙醛中毒引起的呼吸抑制,使通气量减少导致二氧化碳积累,血浆中的pH呈降低趋势。CO2不从组织液进入组织细胞的原因是______,为维持血浆pH的相对稳定,参与调节的离子主要有______(写一种即可)等。
(3)新冠肺炎患者的肺泡上皮细胞及肺毛细血管壁细胞受损后,出现肺水肿的原因是____________。
(4)酒精过敏的人在饮酒后可能出现皮肤发痒的现象,某科研小组以小鼠为实验对象研究PTEN蛋白和TRPV1蛋白对痒觉的影响。用组胺刺激正常小鼠产生痒觉,引起抓挠行为。用组胺刺激PTEN基因敲除小鼠、PTEN基因和TRPV1基因双敲除小鼠的皮肤,结果如图。请推测:PTEN蛋白______(填“促进”或“减弱”)痒觉的产生,TRPV1蛋白______(填“促进”或“减弱”)痒觉的产生。
【答案】(1) ①. 组织液 ②. 血浆
(2) ①. 组织细胞是产生二氧化碳的场所,其中二氧化碳浓度高,且二氧化碳进出细胞的方式是自由扩散,是顺浓度梯度进行的 ②. HCO3-或HPO42-
(3)新冠肺炎患者的肺泡上皮细胞及肺毛细血管壁细胞受损后,细胞内液和血浆蛋白外渗,使组织液的渗透压升高
(4) ①. 减弱 ②. 促进
【解析】
【分析】内环境又叫细胞外液,由血浆、组织液和淋巴(液)组成。内环境稳态是指正常机体通过调节作用,使各个器官、系统协调活动,共同维持内环境的相对稳定状态。内环境稳态是机体进行生命活动的必要条件,是细胞与外界环境进行物质交换的媒介。
【小问1】
内环境又叫细胞外液,由血浆、组织液和淋巴(液)组成,肌肉注射药物首先进入组织液,静脉滴注药物首先进入血浆,即肌肉注射和静脉滴注头孢呋辛钠治疗时,药物首先进入的内环境依次为组织液和血浆。
【小问2】
乙醛中毒引起的呼吸抑制,使通气量减少导致二氧化碳积累,血浆中的pH呈降低趋势。CO2的产生部位是线粒体,即细胞中的二氧化碳浓度高,进而通过自由扩散方式进入到组织液中,即CO2不从组织液进入组织细胞的原因是组织细胞中二氧化碳浓度高,且二氧化碳进出细胞的方式为自由扩散,需要顺浓度梯度进行,为维持血浆pH的相对稳定,需要血浆中缓冲物质的参与,则参与调节的离子主要有HCO3-、HPO42-等。
【小问3】
新冠肺炎患者的肺泡上皮细胞及肺毛细血管壁细胞受损后,细胞内液和血浆蛋白外渗,使组织液的渗透压升高,组织液渗透吸水,出现肺水肿。
【小问4】
某科研小组以小鼠为实验对象研究PTEN蛋白和TRPV1蛋白对痒觉的影响。根据实验目的可知该实验的自变量是两种蛋白的有无,因变量是30分钟内抓痒的次数;因此实验中采用了敲除相关基因的方式进行设计实验,而后用组胺刺激正常小鼠和实验鼠,检测痒觉的产生情况。即用组胺刺激PTEN基因敲除小鼠、PTEN基因和TRPV1基因双敲除小鼠的皮肤,结果如图。图中显示,PTEN基因敲除小鼠30分钟内抓痒的次数最多,据此推测,PTEN蛋白可减弱”痒觉的产生,而PTEN基因和TRPV1基因双敲除小鼠30分钟内抓痒的次数较少且接近正常鼠,说明TRPV1蛋白可“促进”痒觉的产生。
22. 心率为心脏每分钟搏动的次数。心肌P细胞可自动产生节律性动作电位以控制心脏搏动。同时,P细胞也受交感神经和副交感神经的双重支配。受体阻断剂A和B能与各自受体结合,并分别阻断两类自主神经的作用,以受试者在安静状态下的心率为对照,检测了两种受体阻断剂对心率的影响,结果如图。
回答下列问题:
(1)调节心脏功能的基本中枢位于________。大脑皮层通过此中枢对心脏活动起调节作用,体现了神经系统的________调节。
(2)心肌P细胞能自动产生动作电位,不需要刺激,该过程涉及的跨膜转运。神经细胞只有受刺激后,才引起________离子跨膜转运的增加,进而形成膜电位为________的兴奋状态。上述两个过程中离子跨膜转运方式相同,均为________。
(3)据图分析,受体阻断剂A可阻断________神经的作用。兴奋在此神经与P细胞之间进行传递的结构为________。
(4)自主神经被完全阻断时的心率为固有心率。据图分析,受试者在安静状态下的心率________(填“大于”“小于”或“等于”)固有心率。若受试者心率为每分钟90次,比较此时两类自主神经的作用强度:________________________________________。
【答案】(1) ①. 脑干 ②. 分级
(2) ①. Na+ ②. 外负内正 ③. 协助扩散
(3) ①. 副交感 ②. 突触
(4) ①. 小于 ②. 交感神经和副交感神经都起作用,副交感神经作用更强
【解析】
【分析】静息时,神经细胞膜对钾离子的通透性大,钾离子大量外流,形成内负外正的静息电位;受到刺激后,神经细胞膜的通透性发生改变,对钠离子的通透性增大,钠离子内流,形成内正外负的动作电位。兴奋部位和非兴奋部位形成电位差,产生局部电流,膜外电流由未兴奋部位流向兴奋部位兴奋,膜内电流由兴奋部位流向未兴奋部位兴奋,而兴奋传导的方向与膜内电流方向一致。
【小问1】
调节心脏功能的基本中枢位于脑干。大脑皮层通过此中枢对心脏活动起调节作用,体现了神经系统的分级调节。
【小问2】
神经细胞只有受刺激后,才引起Na+跨膜转运的增加,进而形成膜电位为外负内正的兴奋状态。上述两个过程中离子跨膜转运方式相同,均为协助扩散。
【小问3】
交感神经可以使心跳加快、加强,副交感神经使心跳减慢、减弱,据图分析可知,与对照组相比,当受体阻断剂A与受体结合后,心率比安静时明显加快,而受体阻断剂B与受体结合后,心率下降,所以受体阻断剂A可阻断副交感神经的作用,受体阻断剂B可阻断交感神经的作用。此神经与P细胞之间在反射弧中可以作为效应器,故兴奋在此神经与P细胞之间进行传递的结构为突触。
【小问4】
自主神经被完全阻断时的心率为固有心率,与固有心率(即自主神经完全被阻断也就是最后一组的心率100)相比,心率90较低。如果只有交感神经作用,则应该为115(即第二组副交感被阻断的心率);如果只有副交感神经作用,则应该为50(即第三组交感神经被阻断的心率),现在为90,说明既有交感神经也有副交感神经作用,且副交感神经作用更强。
23. 电压门控钙通道是位于突触小体细胞膜上、通过感受电信号控制Ca2+进入细胞的蛋白质。钙通道可将细胞膜两侧的电信号变化转变为细胞内部的化学信号,引起一系列反应,钙通道是重要的药物作用靶点,与疼痛、心血管系统疾病等都密切相关。
(1)研究发现,病理状态下产生的炎症物质能促进痛觉在_____形成,作用机制如图1,炎症因子促进Ca2+内流,炎症因子可______(填促进、抑制)神经递质的释放。
(2)研究发现,肌细胞外Ca2+会对Na+内流产生竞争性抑制,称为膜屏障作用,因此Ca2+浓度会影响肌细胞的兴奋性。据此分析,血钙过低会引起突触后膜的动作电位_____(增大、不变、减小),常常引发_____(填肌肉抽搐、肌肉不能收缩)。止痛药(如“杜冷丁”)能阻断神经冲动传导,但并不损伤神经元的结构,同时检测到突触间隙中神经递质(乙酰胆碱)的量也不变,据此推测止痛药的作用机制可能是_______。
(3)异搏定是一种ca2+通道阻滞剂,能抑制神经细胞膜Ca2+通道的开放,据图2分析,心率失常的病人服用异搏定能_____(填减缓、加速)心率。
【答案】(1) ①. 大脑皮层 ②. 促进
(2) ①. 增大
②. 肌肉抽搐 ③. 与突触后膜的受体结合(或与乙酰胆碱竞争受体)(3)减缓
【解析】
【分析】1、神经元的轴突末梢经过多次分支,最后每个小枝末端膨大,呈杯状或球状,叫做突触小体。突触小体可以与其他神经元的细胞体、树突相接触,共同形成突触。
2、当神经末梢有神经冲动传来时,突触前膜内的突触小体受到刺激,会释放一种化学物质,即神经递质。神经递质经过扩散通过突触间隙,然后与突触后膜上的特异性受体结合,引发突触后膜电位变化,引发一次新的神经冲动。
3、根据题图1分析:炎症因子能促进通道蛋白合成(翻译)和促进通道蛋白的囊泡与细胞膜融合。细胞膜上的通道蛋白通透性增强后,钙离子内流增加,可提高(增强)神经元的兴奋性。
小问1】
所有感觉包括痛觉都是在大脑皮层形成的;炎症因子促进Ca2+内流,进而促进突触小泡向突触前膜移动,因此促进神经递质的释放。
【小问2】
因为“肌细胞外钙离子会对钠离子内流产生竞争性抑制”,所以血钙过低则对钠离子内流的竞争性抑制减弱,使钠离子内流增多,引起突触后膜的动作电位增大,常常引发肌肉抽搐。由题意可知,“杜冷丁”不损伤神经元的结构,兴奋在神经纤维上的传导不受影响,“杜冷丁”可能是阻断兴奋在突触间的传递,又由题意可知,突触间隙中神经递质的量也不变,说明是“杜冷丁”作用于突触后膜上的受体,可能是与突触后膜上的受体结合从而使神经递质失去与突触后膜上受体结合的机会。
【小问3】
肌细胞外Ca2+会对Na+内流产生竞争性抑制,异搏定是一种Ca2+通道阻滞剂,能抑制神经细胞膜Ca2+通道的开放,导致细胞外Ca2+浓度增加,Na+内流减少,兴奋减弱,因此心率失常的病人服用异搏定能降低心率。
24. 胰岛素在血糖调节中起重要作用,其作用机制如下图(GLUT-4是一种葡萄糖转运蛋白)。请回答下列问题:
(1)当血糖浓度上升时,下丘脑中的葡萄糖感受器接受刺激产生兴奋,使_____分泌活动增强,血糖浓度下降,此过程属于_____调节。
(2)据图分析,发生胰岛素抵抗(对胰岛素不敏感)的可能原因有_____。
a、胰岛素受体数目增加 b、含GLUT-4的囊泡移动受阻
c、GLUT-4基因表达不足 d、信号传导过程受阻
(3)尿液形成过程中,原尿中的葡萄糖通过肾小管上皮细胞的葡萄糖转运蛋白(SGLT-2)被重吸收回血液。血糖浓度超过肾小管对葡萄糖的重吸收能力时,将形成糖尿。试分析SGLT-2抑制剂辅助治疗糖尿病的原理:_____。
(4)研究表明,胰高血糖素能促进胰岛素的分泌。为了验证这一观点,利用细胞体外培养的方法验证胰高血糖素能促进胰岛素分泌的实验方案:第一步,用高糖的动物细胞培养液培养胰岛A细胞,一段时间后过滤得到细胞和滤液:第二步,取第一步得到的适量滤液作为培养液培养胰岛B细胞;一段时间后,测定培养液中胰岛素的含量。该实验方案的错误有:
第一步:_____。
第二步:_____。
【答案】(1) ①. 胰岛B细胞 ②. 神经—体液(2)BCD
(3)SGLT-2抑制剂可以抑制肾小管对葡萄糖的重吸收,使过量的葡萄糖从尿液中排出,降低血糖
(4) ①. 应用低糖培养胰岛A细胞 ②. 缺少对照组
【解析】
【分析】1、题图显示,胰岛素与相应靶细胞表面的受体结合后,一方面促进 了葡萄糖转运蛋白相关基因的表达,进而促进了葡萄糖转运蛋白向细胞膜上的转运,即增加了细胞膜上葡萄糖转运蛋白的数量,另-方面促进了细胞中葡萄糖的利用、贮存和转变。2、胰鸟素的作用:加速组织细胞对葡萄糖的摄取、利用和储存,从而使血糖浓度降低。
【小问1】
当血糖浓度上升时,下丘脑中的葡萄糖感受器接受刺激产生兴奋,这属于神经调节,使胰岛B细胞分泌胰岛素的活动增强,血糖浓度下降,分泌胰岛素属于体液调节,因此此过程属于神经一体液共同调节。
【小问2】
据图分析,发生胰鸟素抵抗(对胰岛素不敏感)的可能原因有:
A、胰岛素受体数目增加不会导致对胰岛素不敏感,A错误;
B、含GLUT-4的囊泡移动受阻会使细胞膜上转运葡萄糖的载体增加受阻,导致细胞对胰岛素不够敏感,B正确;
C、 GLUT-4基因表达不足也会使细胞膜上转运葡萄糖的载体增加受阻,导致细胞对胰岛素不够敏感,C正确;
D、信号传导过程受阻直接导致胰岛素无法发挥作用,D正确。
故选BCD。
【小问3】
SGLT- 2抑制剂可以抑制葡萄糖转运蛋白的功能,进而抑制肾脏对葡萄糖的重吸收,使过量的葡萄糖从尿液中排出,从而达到降低血糖的目的。
【小问4】
本实验的目的是胰高血糖素能促进胰岛素的分泌,因此实验的自变量是胰高血糖素的有无,本题的实验设计中缺乏对照,且应用低糖培养液培养胰岛A细胞,因为低血糖条件能刺激胰高血糖素的合成,因此实验设计应改为用低糖溶液能刺激胰岛A细胞分泌胰高血糖素,进而创造胰高血糖素含量高的条件,为后续胰高血糖素含量上升促进胰岛素分泌提供条件。
25. 由肝细胞合成分泌、胆囊储存释放的胆汁属于消化液,其分泌与释放的调节方式如图所示。
(1)图中所示的调节过程中,迷走神经对肝细胞分泌胆汁的调节属于神经调节,说明肝细胞表面有______。肝细胞受到信号刺激后,发生动作电位,此时膜两侧电位表现为______。
(2)机体血浆中大多数蛋白质由肝细胞合成。肝细胞合成功能发生障碍时,组织液的量______(填“增加”或“减少”)。临床上可用药物A竞争性结合醛固酮受体增加尿量,以达到治疗效果,从水盐调节角度分析,该治疗方法使组织液的量恢复正常的机制为______。
(3)为研究下丘脑所在通路胆汁释放量是否受小肠Ⅰ细胞所在通路的影响,据图设计以下实验,已知注射各试剂所用溶剂对实验检测指标无影响。
实验处理:一组小鼠不做注射处理,另一组小鼠注射______(填序号)。①ACh抑制剂②CCK抗体③ACh抑制剂+CCK抗体
检测指标:检测两组小鼠的______。
实验结果及结论:若检测指标无差异,则下丘脑所在通路不受影响。
【答案】(1) ①. ACh受体或乙酰胆碱受体 ②. 外负内正
(2) ①. 增加 ②. 药物A竞争性结合醛固酮受体,抑制醛固酮的作用,减少肾小管和集合管对钠离子的重吸收,促进钠离子的排泄,从而增加尿量,使组织液的量恢复正常
(3) ①. ② ②. 检测两组小鼠的胆汁释放量
【解析】
【分析】由图可知,食物通过促进下丘脑相关通路,增加Ach的释放,同时通过小肠Ⅰ细胞通路,增加CCK的释放,二者均可作用与肝细胞分泌胆汁,后者汉能促进胆囊平滑肌收缩,进一步促进胆囊胆汁的释放。
【小问1】
迷走神经对肝细胞分泌胆汁的调节属于神经调节,说明肝细胞表面有ACh受体或乙酰胆碱受体。发生动作电位膜两侧电位表现为外负内正。
【小问2】
肝细胞合成功能发生障碍时,血浆蛋白减少,血浆渗透压降低,水分大量渗透到组织液,组织液的量增加,导致组织水肿。药物A竞争性结合醛固酮受体,减少醛固酮的作用,从而减少肾小管对钠离子的重吸收,增加尿量,使组织液的量恢复正常。
【小问3】
研究下丘脑所在通路胆汁释放量是否受小肠Ⅰ细胞所在通路的影响,由图可知,小肠Ⅰ细胞所在通路相关的物质是CCK,即自变量是是否注射CCK抗体,因变量是胆汁释放量。所以实验处理:一组小鼠不做注射处理,另一组小鼠注射CCK抗体。检测指标:检测两组小鼠的胆汁释放量。选项
实验处理
实验结果
A
摘除甲状腺,注射适量的促甲状腺激素
发育加快,新陈代谢加快
B
摘除胰腺,注射适量的胰腺提取液
血糖正常,生命活动正常
C
摘除性腺,饲喂适量的雌性激素
出现雌性第二性征
D
摘除垂体,饲喂适量的生长激素
生长发育正常
山东省菏泽市第一中学2024-2025学年高二上学期第一次月考生物试题: 这是一份山东省菏泽市第一中学2024-2025学年高二上学期第一次月考生物试题,共14页。试卷主要包含了单选题,不定项选择,非选择题等内容,欢迎下载使用。
山东省菏泽市鄄城县第一中学2024-2025学年高二上学期10月月考生物试题(解析版): 这是一份山东省菏泽市鄄城县第一中学2024-2025学年高二上学期10月月考生物试题(解析版),共22页。试卷主要包含了本试卷分选择题和非选择题两部分,答题前,考生务必用直径0,本卷命题范围等内容,欢迎下载使用。
山东省菏泽市鄄城县第一中学2024-2025学年高二上学期10月月考生物试题: 这是一份山东省菏泽市鄄城县第一中学2024-2025学年高二上学期10月月考生物试题,共12页。试卷主要包含了本试卷分选择题和非选择题两部分,答题前,考生务必用直径0,本卷命题范围等内容,欢迎下载使用。

