秘籍02 共点力的静态平衡、动态平衡、临界和极值问题、整体法和隔离法-备战2024年高考物理抢分秘籍(含答案)学案
展开
这是一份秘籍02 共点力的静态平衡、动态平衡、临界和极值问题、整体法和隔离法-备战2024年高考物理抢分秘籍(含答案)学案,文件包含秘籍02共点力的静态平衡动态平衡临界和极值问题整体法和隔离法-备战2024年高考物理抢分秘籍教师版docx、秘籍02共点力的静态平衡动态平衡临界和极值问题整体法和隔离法-备战2024年高考物理抢分秘籍学生版docx等2份学案配套教学资源,其中学案共44页, 欢迎下载使用。
一、共点力的平衡
1.平衡状态:物体受到几个力作用时,如果保持静止或匀速直线运动状态,我们就说这个物体处于平衡状态。
【注意】“静止”和“v=0”的区别和联系
当v=0时:
①a=0时,静止,处于平衡状态
②a≠0时,不静止,处于非平衡状态,如自由落体初始时刻
2.共点力平衡的条件
(1)条件:在共点力作用下物体平衡的条件是合力为0。
(2)公式:F合=0
3.三个结论:
①二力平衡:二力等大、反向,是一对平衡力;
②三力平衡:任两个力的合力与第三个力等大、反向;
③多力平衡:任一力与其他所有力的合力等大、反向。
二、静态平衡与动态平衡的处理方法
1.静态平衡与动态平衡
2.静态平衡的分析思路和解决方法
3.动态平衡的分析思路和解决方法
三、共点力平衡中的临界极值问题
1.临界或极值条件的标志
有些题目中有“刚好”、“恰好”、“正好”等字眼,明显表明题述的过程存在着临界点。
若题目中有“取值范围”、“多长时间”、“多大距离”等词语,表明题述的过程存在着“起止点”,而这些起止点往往就对应临界状态。
若题目中有“最大”、“最小”、“至多”、“至少”等字眼,表明题述的过程存在着极值,这个极值点往往是临界点。
若题目要求“最终加速度”、“稳定加速度”等,即是求收尾加速度或收尾速度。
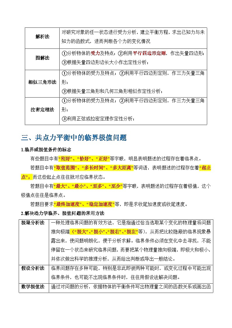
2.解决动力学临界、极值问题的常用方法
四、整体法和隔离法
1.整体法和隔离法
①整体法:将运动状态相同的几个物体作为一个整体进行受力分析的方法。
②隔离法:将研究对象与周围物体分隔开进行受力分析的方法。
2.整体法和隔离法选用原则
①整体法的选用原则:研究系统外的物体对系统整体的作用力,受力分析时不要再考虑系统内物体间的相互作用。
②隔离法的选用原则:研究单个物体所受的作用力,一般隔离受力较少的物体。
3.整体法和隔离法应用时受力分析的基本方法和步骤
①明确研究对象:在进行受力分析时,研究对象可以是某一个物体,也可以是保持相对静止的若干个物体(整体)。研究对象确定以后,只分析研究对象以外的物体施予研究对象的力(既研究对象所受的外力),而不分析研究对象施予外界的力。
②隔离研究对象,按顺序找力:把研究对象从实际情景中分离出来,按先已知力,再重力,再弹力,然后摩擦力(只有在有弹力的接触面之间才可能有摩擦力),最后其它力的顺序逐一分析研究对象所受的力,并画出各力的示意图。
③只画性质力,不画效果力: 画受力图时,只能按力的性质分类画力,不能按作用效果(拉力、压力、阻力等)画力,否则将出现重复。
【题型一】共点力的静态平衡
【典例1】(2024·广东深圳·一模)如图所示,用一轻绳通过定滑轮将质量为m的小球静置在光滑的半圆柱体上,小球的半径远小于半圆柱体截面的半径R,绳AB长度为L,长度为H的杆BC竖直且与半圆柱体边缘相切,OA与水平面夹角为θ,不计一切摩擦,重力加速度为g,下列表达式表示绳对小球的拉力F是( )
A.B.
C.D.
【答案】C
【详解】根据题意,对小球受力分析,受拉力、支持力和重力,把拉力和支持力平移,组成矢量三角形,延长AO和交于点,如图所示
由几何关系和相似三角形有
解得
故选C。
【典例2】(2024·辽宁·一模)如图所示.在房檐上M、N两点间固定一根不可伸长的轻绳,在轻绳的中点O用细线系住鸟笼B,在O点两侧与其间距相同的P、Q两点系住相同的鸟笼A、C。稳定后MP、NQ间轻绳与水平方向夹角均为,OP、OQ间轻绳与竖直方向夹角均为,已知鸟笼质量均为m,重力加速度为g,则( )
A.MP间轻绳弹力为
B.OP间轻绳的弹力大小为
C.
D.如果逐渐增大各鸟笼的质量,则都增大
【答案】B
【详解】ABC.对三个鸟笼整体分析可知
对P点分析可知
,
解得
,
故B正确AC错误;
D.因为,所以两个角度不可能同时增大,故D错误。
故选B。
1.(2024·广东佛山·二模)图甲是一质量分布均匀的长方体药箱,按图乙所示的方式用轻绳悬挂在墙面一光滑的钉子P上,图丙为右视图。已知药箱长,质量,药箱上表面到钉子的距离,轻绳总长度,两端分别系在O、两点,O是ad的中点,是bc的中点,不计药箱与墙壁之间的摩擦力,g取,则轻绳上拉力大小为( )
A.4NB.5NC.8ND.10N
【答案】B
【详解】根据几何关系可知,令的中点为D,则
解得
故选B。
2.(2024·四川南充·二模)物理兴趣小组,在学习了力的合成和分解后,设计了如图所示的情境来体验力的作用效果,细线OB一端系于铅笔右端,另一端栓在手指上,使OA水平,手掌始终伸直,再在O处悬挂一物块,假设铅笔的重力可以忽略不计,在保证装置不散架的情况下,将整个装置绕过A点垂直于纸面的轴在竖直平面内逆时针缓慢转动的过程中,下列说法正确的是( )
A.A点的刺痛感会增强B.A点的刺痛感会减弱
C.OB绳一定不会被拉断D.OB绳可能被拉断
【答案】C
【详解】对O点进行受力分析,如下图所示
根据正弦定理可得
由题意可知,在整个装置绕过A点垂直于纸面的轴在竖直平面内逆时针缓慢转动的过程中,保持不变,即保持不变。由于变小,从钝角变为锐角,先变大后变小,则铅笔的弹力先变大后变小,A点的刺痛感先增强后减弱。由于变大,变小,则OB绳的拉力变小,所以OB绳一定不会被拉断。
故选C。
3.(2024·湖北·模拟预测)抓娃娃机是一种深受青少年喜爱的游戏设备,其利用机器自身所带的爪子抓取箱柜内的物品。下图为某款抓娃娃机结构简图,其中机械臂15一端铰链在水平横梁上,另一端铰链在质量为m的抓手16上。机械臂可当成长度为L的轻绳。12为轻质细绳。设重力加速度为g,机械臂拴结点与横梁左端点水平间距为2L,绳12上拉力为F1,机械臂15上拉力为F2,某次游戏时通过轻绳牵引将抓手从最低点缓慢提升到最高点,针对这个过程中,下列说法正确的是( )
A.机械臂上拉力大于轻绳上的拉力B.轻绳中的张力F1一直在增加
C.机械臂中弹力F2先增大再减小D.
【答案】AB
【详解】ACD.根据题意可知机械臂长度为L不变,其运动轨迹为圆弧,如下图所示。
对抓手进行受力分析,可知力构成的三角形与实物三角形相似(为机械臂拴结点位置,为抓手位置,为绳12的延长线与点竖直方向的交点),则有
且由动态分析图像可知机械臂与轻绳先是锐角后变为直角之后又变为锐角,所以当绳12与圆弧相切时,,此时两力的平方和最小,则有
机械臂与轻绳垂直时长度最大,所以的长度先增大后减小,则比值先减小后增大,因为长度不变,则先减小后增大;根据几何关系可知细绳12与水平方向夹角小于机械臂与水平方向夹角,所以,所以长度一直小于,即机械臂上拉力一直大于轻绳上的拉力。故A正确,CD错误;
B.因为
由分析可得从初始状态到图示状态增大得比更快,所以前一阶段会增大,之后减小,继续增大,则后一阶段继续增大,即轻绳中的张力F1一直在增加。故B正确。
故选AB。
【题型二】 共点力的动态平衡
【典例1】(2024·安徽·一模)如图所示,轻绳1两端分别固定在M、N两点(N点在M点右上方),轻绳1上套有一个轻质的光滑小环O,质量为m的物块P通过另一根经绳2悬挂在环的下方,处于静止状态,。现用一水平向右的力F缓慢拉动物块,直到轻绳2与连线方向垂直。已知重力加速度为g。下列说法错误的是( )
A.施加拉力F前,轻绳1的张力大小为
B.物块在缓慢移动过程中,轻绳2的延长线始终平分
C.物块在缓慢移动过程中,轻绳2的张力越来越大
D.物块在缓慢移动过程中,经绳1的张力可能先增大后减小
【答案】D
【详解】A.施加拉力F前,以小环O为对象,受到轻绳2的拉力等于物块P的重力,竖直方向根据受力平衡可得
解得轻绳1的张力大小为
故A正确,不满足题意要求;
B.物块在缓慢移动过程中,以小环O为对象,由于小环O两侧轻绳1的张力大小总是相等,则小环O两侧轻绳1的张力合力沿平分线上,根据受力平衡可知,轻绳2的延长线始终平分,故B正确,不满足题意要求;
C.物块在缓慢移动过程中,轻绳2与竖直方向的夹角逐渐增大,以物块为对象,根据受力平衡可得
可知
可知轻绳2的张力越来越大,故C正确,不满足题意要求;
D.物块在缓慢移动过程中,由于M、N之间的轻绳1长度不变,根据数学知识可知,小环O的运动轨迹为椭圆,M、N为椭圆的两个焦点;当轻绳2与连线方向垂直时,小环O刚好位于椭圆的短轴顶点上,根据椭圆知识可知此时最大,则此过程逐渐增大,以小环O为对象,根据受力平衡可得
可得
可知此过程经绳1的张力一直增大,故D错误,满足题意要求。
故选D。
【典例2】如图所示,水平地面上半圆柱体B和四分之一圆柱体C紧靠平行放置,重力为G的光滑圆柱体A静置其上,A、B、C的半径分别为r、2r、3r,若向右缓慢移动C,且B始终静止(A未接触水平地面),则( )
A.C对A的作用力变小
B.C对地面的摩擦力变小
C.B对地面的作用力不变,大小为
D.移动C前,B对A的作用力大小为
【答案】D
【详解】A.移动C后,C对A的作用力FCA和B对A的作用力FBA的夹角变大,FCA与FBA的合力为G不变,所以FCA变大,A错误;
B.力的作用是相互的,A对C的作用力FCA变大,水平方向的分力也变大,C处于平衡状态,所以地面对C的摩擦力也变大,B错误;
D.A的受力如图所示
其中
由平衡条件可得,B对A的作用力大小为
D正确;
C.B对地面的作用力等于FAB与B的重力的合力,所以不等于0.5G,C错误;
故选D。
【典例3】(2024·江西·一模)儿童玩具弹射装置模型如图所示。可伸缩轻质弹簧和轻质杆的一端分别用铰链连接在固定竖直板的P、Q处,另一端连接在质量为m的小球上,初始时刻在竖直向上力F的作用下杆处于水平位置,弹簧的原长和杆的长度均为间距为。现保持力F的方向不变缓慢提升小球,直到弹簧呈水平状态。在这个过程中(弹簧在弹性限度内)( )
A.F先变大后一直变小B.小球可能受三个力作用
C.弹簧在末态时的弹力比初态时的大D.轻质杆所受的弹力先变小后变大
【答案】CD
【详解】初始时刻对小球受力分析如图
此时弹簧的长度为
此时弹簧的弹力为
此时水平方向有
竖直方向有
当弹簧处于原长时,如图所示
此时小球受到2个力,;当弹簧呈水平状态时,对小球受力分析如图所示
此时弹簧的长度为
此时弹簧的弹力为
此时水平方向
竖直方向有
A.由图可知,从初始状态到弹簧恢复原长的过程中,F从逐渐增大到mg,然后从原长位置到弹簧呈水平状态位置,F从mg 增大到,故F一直在增大,A错误;
B.综上所述,小球在运动过程中不可能受到3个力的作用,可能受到2个力作用或者4个力的作用,故B错误;
C.因为
,
所以
故弹簧在末态时的弹力比初态时的大,故C正确;
D.初始状态时,轻质杆所受弹力为
当弹簧恢复到原长位置为,轻质杆所受的弹力为
当弹簧处于水平状态时,轻质杆所受的弹力为
又因为
所以轻质杆所受的弹力先变小后变大,故D正确。
故选CD。
1.(2024·辽宁·一模)如图所示,劲度系数为k的橡皮绳的上端固定在O点,下端自然伸长时在P点。现在P点固定一光滑的小钉子,将一质量为m的小物块连在橡皮绳的下端,使其静止在O点正下方的水平地面上,小物块与地面间的动摩擦因数为。某时刻,在小物块上施加一水平向右的拉力F,小物块沿水平地面向右匀速运动的过程中(橡皮绳始终在弹性限度内),下列说法正确的是( )
A.小物块受到橡皮绳的弹力大小不变B.作用在小物块上的力F保持不变
C.小物块受到地面的摩擦力保持不变D.小物块对地面的压力逐渐减小
【答案】C
【详解】A.小物块沿水平地面向右匀速运动的过程中,橡皮绳的伸长量逐渐增加,根据胡克定律可知,小物块受到橡皮绳的弹力大小逐渐增大,故A错误;
BCD.由题意可知为橡皮绳的原长,则P点与小物块连接部分为橡皮绳的伸长量,设P点与小物块连接部分橡皮绳与水平方向的夹角为,P点与地面的高度为,以小物块为对象,竖直方向根据受力平衡可得
可得
可知小物块对地面的压力保持不变,根据
可知小物块受到地面的摩擦力保持不变;水平方向根据受力平衡可得
由于逐渐增大,可知作用在小物块上的力F逐渐增大,故BD错误,C正确。
故选C。
2.(2023·河北石家庄·二模)如图所示,O点为半径为R的半圆形碗的圆心,质量相同的a、b两小球用一长为R的轻质细杆相连,a球表面粗糙,b球表面光滑。现将a、b两小球及杆放入碗内,系统处于静止状态,细杆水平。现将碗绕O点在纸面内逆时针缓慢旋转30°,此过程 a、b两球始终相对碗静止。在旋转过程中,下列说法正确的是( )
A.细杆对b球的弹力逐渐增大
B.碗壁对b球的弹力逐渐增大
C.a球受到碗壁的摩擦力最大值为其重力的倍
D.a球受到碗壁的支持力最大值为其重力的倍
【答案】AC
【详解】AB.对b球受力分析可知,细杆对b球的弹力与碗壁对b球的弹力的夹角始终为,根据受力平衡可知这两个力的合力大小始终等于b球的重力mg,故三个力的矢量三角形始终在同一个圆上,如下图
由图可知,该圆的直径为
当碗绕O点在纸面内逆时针缓慢旋转30°过程中,细杆对b球的弹力Tb逐渐增大,碗壁对b球的弹力Fb逐渐减小,故A正确,B错误;
CD.碗绕O点在纸面内逆时针缓慢旋转30°后,a球在最底端,受力分析如下图
对b球,由几何关系可知、、mg三个力互成,根据受力平衡可得
由受力分析可知,碗绕O点在纸面内逆时针缓慢旋转30°后,a球受到碗壁的支持力和受到碗壁的摩擦力最大,此时
由受力平衡可得
故C正确,D错误。
故选AC。
【题型三】 共点力的临界和极值问题
【典例1】如图所示,两块木板构成夹角为60°的“V”形角架ABC,其间放置一圆球,圆球质量为m,整体竖直放置在水平桌面上绕B点为转轴缓慢顺时针转动角架,不计一切摩擦,重力加速度为g,以下说法正确的是( )
A.板AB受到的弹力减小B.板AB受到的弹力先减小后增大
C.板BC受到的弹力逐渐增大D.两板受到的最大弹力均为
【答案】D
【详解】缓慢顺时针转动角架时,圆球受到三个力作用而平衡,由于两木板间夹角为60°,则两板对圆球弹力间的夹角为120°,设板AB对圆球弹力为,板BC对圆球弹力为,三力动态变化示意图如图所示,在角架转动过程中,变化规律为由mg先增大后减小到零;由零先增大后减小到mg;由图可知两板所受的最大弹力均为。
故选D。
【典例2】如图,倾角为的斜面固定在墙角,质量为M的尖劈放置在斜面上,尖劈的右侧面竖直,用轻绳系住一个质量为m的球紧靠在尖劈的右侧,轻绳与斜面平行,球与尖劈的接触面光滑,斜面对尖劈的静摩擦力恰好为0,整个系统处于静止状态。沿球心O对球施加一个水平向左的恒定推力F,系统仍处于静止状态。则( )
A.尖劈的质量M与球的质量m之比为
B.对球施加水平推力后,轻绳的拉力不变
C.对球施加水平推力后,尖劈对斜面的压力不变
D.对球施加水平推力后,斜面对尖劈的摩擦力可能仍为0
【答案】B
【详解】A.对球施加水平推力前,以尖劈和球整体为研究对象,如图1,可知轻绳的拉力
斜面对尖劈的支持力
以球为研究对象,如图2,可知轻绳的拉力
联立解得
故A错误。
B.以球为研究对象,可知对球施加水平推力后不影响竖直方向力的大小,轻绳的拉力不变,如图3,故B正确。
C.以尖劈和球整体为研究对象,对球施加水平推力后,如图4,有
总重力不变,可得斜面对尖劈的弹力变大,即尖劈对斜面的压力变大;轻绳拉力T不变,总重力不变,施加推力F后,要保持平衡,有
则斜面对尖劈的摩擦力沿斜面向下,斜面对尖劈的摩擦力不可能为0,故CD错误。
故选B。
【典例3】“腊月二十四,掸尘扫房子”,据《吕氏春秋》记载,中国在尧舜时代就有春节扫尘的风俗,寓意在新年里顺利平安.春节前夕,小红需移开沙发,清扫污垢,质量的沙发放置在水平地面上,小红用力F推沙发,当F斜向下与水平成时,如图,若,沙发恰好开始做匀速运动,认为最大静摩擦力等于滑动摩擦力,重力加速度,下列说法正确的是( )
A.沙发与地面间的动摩擦因数
B.沙发开始运动后,保持F大小不变,增大角,物体将做加速运动
C.若F方向能随意改变,想用最小的力推动沙发,应使F沿水平方向
D.若F方向能随意改变,能让沙发匀速运动,力F的最小值为50N
【答案】AD
【详解】A.对物体进行受力分析,水平方向有
竖直方向有
所以,可得
动摩擦因数为
A正确;
B.保持F不变,增大角,水平方向有
增大角,压力增大,减小,合力减小,物体减速运动,B错误;
C. 对物体进行受力分析,水平方向有
竖直方向有
可得,最小的推力应该斜向上,C错误;
D.对物体进行受力分析,竖直方向有
水平方向有
所以,可得
即,当时,F最小,有
D正确。
故选AD。
1.如图所示为某同学设计的简易晾衣装置,一轻绳两端分别固定于天花板上A、B两点,通过光滑轻质动滑轮和另一根轻绳将衣物竖直悬挂在空中,两根轻绳所能承受的最大拉力相同,若晾晒的衣物足够重时绳先断,则( )
A.
B.
C.
D.不论为何值,总是绳先断
【答案】A
【详解】根据对称性可知,绳与绳拉力大小相等,由平衡条件得
当衣物足够重时绳先断说明
则得到
解得
故选A。
2.如图所示,两根相同的轻质弹簧一端分别固定于M、N两点,另一端分别与轻绳OP、OQ连接于O点。现用手拉住OP、OQ的末端,使OM、ON两弹簧长度相同(均处于拉伸状态),且分别保持水平、竖直。最初OP竖直向下,OQ与OP成120°夹角。现使OP、OQ的夹角不变,在保持O点不动的情况下,将OP、OQ沿顺时针方向缓慢旋转70°。已知弹簧、轻绳始终在同一竖直平面内,则在两轻绳旋转的过程中( )
A.OP上的作用力一直减小
B.OQ上的作用力一直减小
C.OP上的作用力先增大后减小
D.OQ旋转至水平位置时,OQ上作用力最大
【答案】A
【详解】初状态系统平衡时,两弹簧弹力相等,合力与两弹簧夹45°斜向左上方,则由O点受力平衡知:OP、OQ两绳拉力合力斜向下与OP夹45°角。保持O点不动,则两弹簧伸长状态不变,合力不变,将OP、OQ沿顺时针方向缓慢旋转70°,此过程OP、OQ合力不变,而两力夹角不变,根据力三角形法可作图如下:红线表示OQ拉力,蓝线表示OP拉力。
由图可以看出,在旋转70°的过程中,表示OP的拉力TOP长度一直在减小,说明OP上的作用力一直减小;表示OQ的拉力TOQ长度线增大后减小,说明上的作用力先增大后减小;当OQ旋转至水平位置时,OQ对应的圆周角为
180°-60°-45°=75°
相关学案
这是一份秘籍14 电磁感应中的动力学、能量、动量问题(含答案)-备战2024年高考物理抢分秘籍学案,文件包含秘籍14电磁感应中的动力学能量动量问题教师版-备战2024年高考物理抢分秘籍docx、秘籍14电磁感应中的动力学能量动量问题学生版-备战2024年高考物理抢分秘籍docx等2份学案配套教学资源,其中学案共47页, 欢迎下载使用。
这是一份秘籍11 带电粒子在电场中的直线、偏转、交变电场中运动的综合问题(含答案)-备战2024年高考物理抢分秘籍学案,文件包含秘籍11带电粒子在电场中的直线偏转交变电场中运动的综合问题教师版-备战2024年高考物理抢分秘籍docx、秘籍11带电粒子在电场中的直线偏转交变电场中运动的综合问题学生版-备战2024年高考物理抢分秘籍docx等2份学案配套教学资源,其中学案共43页, 欢迎下载使用。
这是一份秘籍10 电场中的功能关系和图像问题(含答案)-备战2024年高考物理抢分秘籍学案,文件包含秘籍10电场中的功能关系和图像问题教师版-备战2024年高考物理抢分秘籍docx、秘籍10电场中的功能关系和图像问题学生版-备战2024年高考物理抢分秘籍docx等2份学案配套教学资源,其中学案共29页, 欢迎下载使用。

