所属成套资源:2024-2025学年高一上学期各地月考历史试题(72份)
陕西省咸阳市武功县普集高级中学2024-2025学年高一上学期第一次月考历史试题(解析版)
展开这是一份陕西省咸阳市武功县普集高级中学2024-2025学年高一上学期第一次月考历史试题(解析版),共13页。试卷主要包含了二单元等内容,欢迎下载使用。
试题范围:纲要第一、二单元
第 I 卷(选择题60分)
一 、单项选择题(每小题3分,共16小题,满分48分)
1.下图为中国旧石器时代重要人类遗址分布图,观察此图,你能获得的历史信息是
A. 中国是远古人类的重要起源地 B. 已形成较大的部落和部落联盟
C.国家的初始形态已经具备 D. 私有制已经产生
【答案】A
【解析】
【详解】根据材料“中国旧石器时代重要人类遗址分布图”,可知,旧石器时代的人类遗址在全国大部分 地区都有分布,说明中国是远古人类的重要起源地,A项正确;旧石器时代,尚未出现部落和部落联盟,排 除B 项;部落联盟时期,国家才具备初始形态,排除C项;私有制产生于新石器时代晚期,排除D项。故 选A项。
2.红山文化牛河梁遗址群有数处积石大冢群,冢内往往以一二座地位尊贵的大型墓为主墓,周围或上部附 葬多座小墓。墓内随葬品多玉器,有猪龙形玉雕、钩云形玉佩、玉璧和玉龟等,玉器种类和数量随墓的大 小而异,也有些墓内空无一物。这反映出红山文化( )
A. 即将迈入阶级社会门槛 B. 王权与神权已紧密结合
C.是旧石器时代重要遗存 D. 具有鲜明中原文化特色
【答案】A
【解析】
【详解】本题是单类型单项选择题。依据本题主题干设问词可知,本题是本质题。依据本题时间信息可 知准确时空是:原始社会时期(中国)。依据材料概括可知:从遗址可以看出已经有了主墓、小墓之分,随 葬品也有厚薄之分,由此可以看出已有阶级之分,即将迈入阶级社会门槛,A项正确;材料不能体现王权与 神权已紧密结合,排除B 项;是新石器时代的重要遗址,排除C 项;红山文化位于西辽河地区,材料不能 反映出具有鲜明中原文化特色,排除D项。故选A项。
3. 占卜是商代统治者通过贞人(专职占卜的人)借上天以神化王权的一种手段。从已发现的卜辞来看,商 代前期占卜的范围非常广泛,多为贞人解释和发布;但后期的范围却大为缩小,多为商王行止的记录。这 反映出
A. 商代后期政局更加稳定 B. 商王的权力在不断增强
C. 宗教祭祀活动逐渐减少 D. 神权与王权正走向分离
【答案】B
【解析】
【详解】后期占卜范围缩小,并且多为商王行止的记录,说明贞人不能随意进行占卜并发布卜辞,发布和 解释卜辞的权力更多的被掌握在商王手中,体现了商王权力的增强,故选B; 材料体现的是商王权力的增强, 不能说明政局更加稳定和宗教祭祀活动逐渐减少,排除AC; 神权与王权分离的说法无从体现,排除D。故选B。
4.据考证,秦王朝设置的36郡,大致有三种情况:因袭战国时期各国故郡17个;征服六国新旧国都改置 的郡9个;重要地区或交通要道新置郡10个。据此推断,秦朝地方管理机构的设置( )
A. 实现了各地均衡分布 B. 体现了传承与创新的结合
C. 突破了传统管理模式 D. 凸显了秦国故地优先原则
【答案】B
【解析】
【详解】本题是单类型单项选择题。据本题主题干的设问词,可知这是推断题。据本题时间信息可知准确 时空是:秦朝(中国)。根据材料“因袭战国时期各国故郡17个,征服六国新旧国都改置的郡9个,重要地 区或交通要道新置郡10个”可知,秦王朝的36郡既有因袭各国故郡,也有改置和新置郡,体现了传承与创 新的结合,B 项正确;“各地均衡分布”说法不符合史实,排除A 项;郡县制发源于春秋战国时期,因此秦朝地方管理机构的设置没有突破传统管理模式,排除C 项;秦朝地方管理机构的设置体现了传承与创新的结合,未体现秦国故地优先原则,排除D 项。故选B 项。
5.在地方管理上,从商朝附属国内居民多是聚族而居 内外服制,到西周“封建亲戚,以藩屏周”的分封
制,再到秦汉实行郡县制,这一发展轨迹反映历史发展的根本趋势( )
A. 中央对地方逐步实现直接控制 B. 意味着华夏认同观念逐渐增强
C. 使地方割据势力逐渐得到遏制 D. 反映了主流意识形态最终确立
【答案】A
【解析】
【详解】根据材料的内容可知,从内外服制,到分封制,再到郡县制,中央对地方的管理与控制逐步加强, 郡县制是中央集权体制之下的地方行政制度,加强了中央集权,因此这一变化反映的是中央对地方直接控 制的实现,A 项正确;材料不能反映华夏认同,排除B 项;遏制的说法太绝对,后世仍有割据,排除C 项; 主流意识形态确立是西汉时期的“罢黜百家,独尊儒术”的主张,排除D 项。故选A 项。
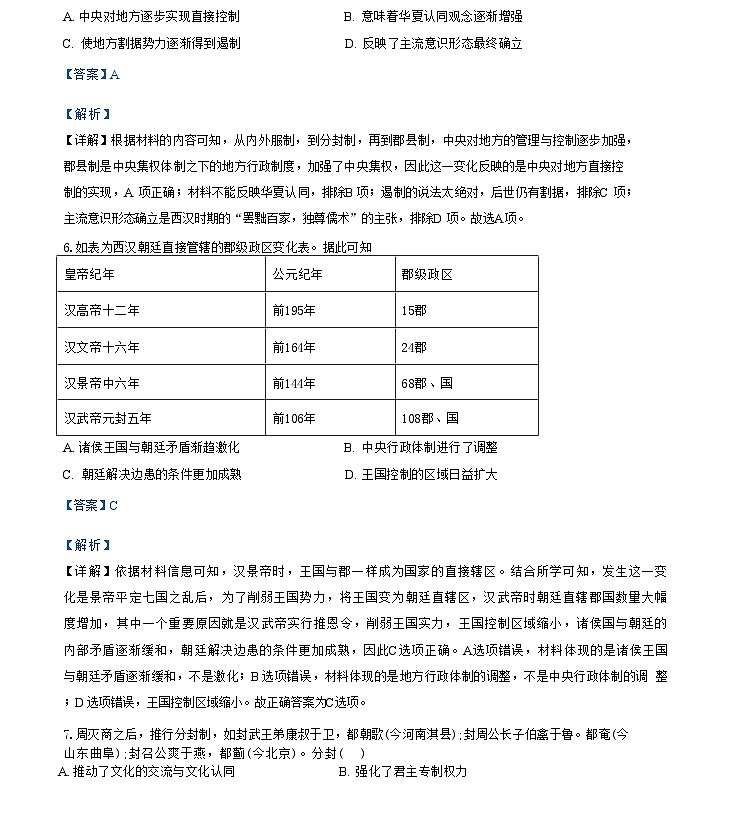
6.如表为西汉朝廷直接管辖的郡级政区变化表。据此可知
A. 诸侯王国与朝廷矛盾渐趋激化 B. 中央行政体制进行了调整
C. 朝廷解决边患的条件更加成熟 D. 王国控制的区域日益扩大
【答案】C
【解析】
【详解】依据材料信息可知,汉景帝时,王国与郡一样成为国家的直接辖区。结合所学可知,发生这一变 化是景帝平定七国之乱后,为了削弱王国势力,将王国变为朝廷直辖区,汉武帝时朝廷直辖郡国数量大幅 度增加,其中一个重要原因就是汉武帝实行推恩令,削弱王国实力,王国控制区域缩小,诸侯国与朝廷的 内部矛盾逐渐缓和,朝廷解决边患的条件更加成熟,因此C选项正确。A选项错误,材料体现的是诸侯王国 与朝廷矛盾逐渐缓和,不是激化;B 选项错误,材料体现的是地方行政体制的调整,不是中央行政体制的调 整 ;D 选项错误,王国控制区域缩小。故正确答案为C选项。
7.周灭商之后,推行分封制,如封武王弟康叔于卫,都朝歌(今河南淇县);封周公长子伯禽于鲁。都奄(今 山东曲阜);封召公爽于燕,都蓟(今北京)。分封( )
A. 推动了文化的交流与文化认同 B. 强化了君主专制权力
C. 实现了王室对地方的直接控制 D. 打破了贵族世袭特权
【答案】A
【解析】
【详解】依据材料“如封武王弟康叔于卫,都朝歌(今河南淇县);封周公长子伯禽于鲁。都奄(今山东曲 阜);封召公爽于燕,都蓟(今北京)”,可以看出西周通过分封制,推动了周文化向河南、山东以及河北等 地的传播,同时也促进了这些地区对周文化的认同,A 项正确;西周时期,最高统治者尚未实现权力的高 度集中,排除B 项;“直接控制”表述错误,西周通过分封制实行间接统治,排除C 项;西周时期实行的是世 卿世禄制,并没有打破,排除D 项。故选A 项。
8.东汉实行察举制,“郡察孝廉,州举茂才”,州、郡都必须定期向朝廷举荐一定数量的人才,而判断孝廉、 茂才的标准包括对儒家经典的熟悉程度和道德声望的高低等。这客观上( )
A. 推动了独尊儒学局面的出现 B. 促使社会阶层趋于固化
C. 打破了世家大族对政权的垄断 D. 动摇了郡县制的基础
【答案】B
【解析】
【详解】结合所学知识可知,东汉时期,以熟悉和遵守儒家经典作为选官的主要依据,由于经济和教育资 源不均衡,客观上促使社会阶层趋于固化,B 项正确;独尊儒学局面的出现是在西汉汉武帝时期,排除A项; 察举制使得选官范围相对封闭,不利于打破世家大族对政权的垄断,排除C项;察举制以熟悉儒家经典作 为主要的选官标准,维护而非动摇了郡县制的基础,排除D项。故选B项。
9.下图为东汉末期 朝政现象示意图。该现象出现的主要原因是( )
A. 中央集权遭到严重削弱 B. 政权更迭政治动荡
C. 制度混乱导致权力失衡 D. 封建君主专制弊端
【答案】D
【解析】
【详解】本题是单类型单项选择题。据本题主题干设问词,可知这是原因题。据本题时间信息可知准确时 空是东汉末期(中国)。据图可知,东汉中期以后,皇帝大多年幼继位,太后掌握朝政,实际权力控制在外 戚手中,皇帝长大后依靠宦官铲除外戚势力,宦官因此掌权,出现外戚宦官交替专权的局面,其主要在于 专制皇权的弊端,D 项正确;中央集权体现的是中央对地方的控制,材料不涉及中央与地方的关系,排除A 项;政权更迭政治动荡体现的是材料的部分表象,并非主要原因,排除B 项;材料中的现象并非是制度上 的混乱导致的,皇权专制制度下,君主集国家权力于一身,而在皇帝本身弱小的时候,作为君权代表的宦 官和外戚,相互争斗,谋取权力,排除C 项。故选D项。
10.东晋政府采取”侨置"措施,就是在长江南北流民集中地区设置以北方州郡命名的地方行政机构,专门负 责管理流民事务,其管辖的流民单立户册,并夹注原籍,免除租税和徭役负担。”侨置"的实施
A. 削弱了士族政治势力 B. 增加了政府财政负担
C. 稳定了南方统治秩序 D. 简化了东晋地方建制
【答案】C
【解析】
【详解】从材料信息看,随着北方大量人口南迁,东晋政府实施了“侨置”措施,加强对南下人口的管理和控 制,这样有利于南方统治秩序的稳定,C项正确;东晋时士族势力得到强化,且该措施并未削弱士族政治势力, 排除A项;该措施加强了户籍管理,增加了政府的财政收入,排除B项;“侨置”的实施,是变更了东晋的地 方建制,不是简化东汉地方建制,排除D 项。故选C 项。
11.有学者认为:分封制是对人口的再编组,每一个封君受封的不仅是土地,更重要的是分领了不同的人群。 他们叠居在封地原住民的上面,构成封建的统治阶级,并与原居民相互糅合。这也势必发展出地缘单位的 政治性格。该学者的这一观点主要反映出分封制( )
A. 促进了华夏认同观念的普及 B. 蕴藏着分裂割据的隐患
C. 强化了中央对地方的控制 D. 扩大了西周的国家疆域
【答案】B
【解析】
【详解】本题是单类型单项选择题。据本题主题干的设问词,可知这是本质题。据本题时间信息可知准确 时空是:先秦时期中国。根据材料可知,该学者认为,分封制主要确立了实施地方统治的群体,但该群体 在统治原住民时又与其交融,并发展出地缘单位的政治性格,这易导致地方独立意识的萌生和发展,进而 导致分裂割据的出现、如春秋战国时期的诸侯割据,B 项正确;材料反映的是分封制蕴含地方分裂隐患,
这与华夏认同无关,排除A 项;强化中央对地方的控制与材料观点背离,排除C 项;分封制扩大了西周疆
域并非材料的重点、排除 D 项。故选B 项。
12.春秋时期的孔子主张克己复礼,战国时期的荀子则主张隆礼重法。春秋时期老子主张退回小国寡民的时 代,而战国时期的黄老之学则主张顺应民时、轻徭薄赋。思想领域的这种演变( )
A. 顺应了社会转型的需要 B. 体现了思想家理想化的社会诉求
C. 得益于儒道两家的融合 D. 集中体现了下层平民的内在要求
【答案】A
【解析】
【详解】本题为多类型单项选择题,根据选项用词可知,这是本质题、影响题。时空范围为春秋战国时期
(中国)。据材料可知,春秋战国时期面对激烈动荡的社会变革,儒家、道家学派纷纷提出了自己的主张,“春 秋时期孔子主张克己复礼;老子主张退回小国寡民的时代”,反映了春秋时期奴隶社会瓦解,二者对社会变 革的态度;而“战国时期,荀子则主张隆礼重法;黄老之学则主张顺应民时、轻徭薄赋”,这体现了面对封建 社会的确立不同的治国主张,顺应了社会转型的需要,A 项正确;材料反映的是针对社会变革春秋战国时 期儒家、道家学派的不同主张,并未涉及不受干扰的“理想化”,排除B 项;材料未涉及儒道思想的结合,
而是不同主张,排除C 项;据所学可知,儒道学派均代表统治者的利益,而不是平民利益,排除D 项。故 选A 项。
13.先秦一位思想家,在天人关系问题上,提出了“明于天人之分”的命题,主张发挥人的主观能动性,“制 天命而用之”。在伦理观上,主张用“礼义”来对人性进行“化性起伪”的改造。以下观点与该思想家相 符的是( )
A. 顺其自然,无为而治 B. 兼爱非攻,尚贤节用
C.民贵君轻,实行仁政 D. 礼法并重,王霸并用
【答案】D
【解析】
【详解】本题是单类型单项选择题。据本题主题干的设问词,可知这是正向题。据本题时间信息可知准确 时空是:春秋战国时期(中国)。据材料“制天命而用之”和“主张用‘礼义’来对人性进行‘化性起伪’ 的改造”可知,材料所列信息为先秦时期荀子的思想主张,荀子主张隆礼重法的双重手段,来保证人心抑 恶趋善与维护社会的正常秩序,D 项正确;A选项为道家的思想主张,排除A项;B 选项为墨家的思想主张, 排除B项 ;C 选项为儒家学派孟子的主张,排除C项。故选D项。
14.春秋战国五百年的时间里,今陕甘豫晋一带的戎狄族已无迹可寻。楚国灭越灭鲁,势力发展到云南滇池 一带,秦国兼并了巴蜀,又夺取了楚的巴黔中郡,中原的诸夏和东南沿海的越族、西南方的西南夷交融也 加速了。这表明当时( )
A. 中原华夏文化南渐加速 B. 周天子对地方控制加强
C. 分裂中孕育着统一因素 D. 各个民族社会发展同步
【答案】C
【解析】
【详解】根据材料“春秋战国五百年的时间里,今陕甘豫晋一带的戎狄族已无迹可寻。中原的诸夏和东 南沿海的越族、西南方的西南夷交融也加速了。”可知,春秋战国时期的争霸兼并战争促进了民族交融,这 为国家统一提供了一定基础,C 项正确;材料无法得出中原华夏文化南渐加速的信息,排除A 项;春秋战 国时期,周天子对地方控制不断弱化,排除B 项;材料无法得出各个民族社会发展同步的信息,表述有误, 排除D 项。故选C 项。
15.有学者认为,隋炀帝开凿大运河,其主要原因是出于政治军事上的需要,炀帝个人的享乐欲望是其次要 原因。没有隋炀帝,运河还是会由别的人来开凿的。这一看法的主要依据是
A. 政治军事中心的南移 B. 南北政权的分裂对峙
C. 江南经济地位的上升 D. 关中地区经济的没落
【答案】C
【解析】
【详解】根据材料信息,结合所学知识可知随着江南经济地位的上升,需要加强对江南的经济控制才是开 凿大运河的真正原因,即选C 是符合题意的,正确;经济中心南移而非政治军事中心的南移,选项A 不符 合题意,排除;隋炀帝时国家是统一的而非分裂对峙,选项B 不符合题意,排除;从地理位置来看开凿大 运河和关中地区经济的没落无关,选项D 不符合题意,排除;故本题选C。
【名师点睛】本题解题的关键点在于要从深层次的原因分析开凿大运河的原因。
16.汉朝土地税虽然只是“三十税一”,但是汉朝的口赋、算赋,以及各种更赋、徭役等则比较繁重。而且 汉朝的税收,除土地税之外,都需要以货币的形式来缴纳,农民需要将农产品出卖,换取货币。这一现象 ( )
A. 反映了重农抑商的政策 B. 提升了商人的社会地位
C. 降低了农民生产积极性 D. 阻碍了小农经济的发展
【答案】D
【解析】
【详解】本题是多类型单项选择题。据本题次题干的提示词,可知这是本质题、影响题。据本题时间信息 可知准确时空是:汉朝(中国)。根据材料“但是汉朝的口赋、算赋,以及各种更赋、徭役等则比较繁重。 而且汉朝的税收,除土地税之外,都需要以货币的形式来缴纳,农民需要将农产品出卖,换取货币”结合
所学知识可知,因为繁重的税赋和徭役以及需要以货币形式缴纳的税收,使得农民需要出售农产品以缴纳 税款,这可能会导致他们无法保留足够的农产品用于再生产,从而影响小农经济的持续发展,D 项正确;
虽然汉朝确实有重农抑商的政策,但题目中的现象更多地反映了税收制度对农民的影响,排除A 项;虽然 农民需要将农产品出售给商人以换取货币,但这并不意味着商人的社会地位因此得到提升,排除B 项;根 据材料信息可知,繁重的税赋和徭役以及需要以货币形式缴纳的税收,从而影响农民的生产积极性,但是 这也是破坏小农经济的表现之一,排除C 项。故选D 项。
第Ⅱ卷(非选择题:本题共4小题,共52分)
二 、材料分析题
17.阅读材料,回答问题。
材料一西周时期,由于是以周王朝为核心的部族联盟灭掉了商朝,且各地经济、文化发展水平不同, 由此形成了以“封邦建国,屏藩周室”为核心的分封思想。全国各地被成百上千个邦国所分割,他们虽然 名义上有一个共主—周天子,可在邦国之内却独立行使统治权,兵役、劳役等事项周天子无权过问。而秦 末汉初之时形成的新型分封思想,则是主张分封制、郡县制并存的一种政权构建方式。分封的诸侯国不再 像西周的邦国那样保持行政上的独立完整性,总是或多或少地要受中央政权的干预与制约。此外,新型分 封思想主张下的诸侯分封仅限于同姓子弟,而西周时期旧的分封思想则除此之外,还有许多功臣、先代贵 族后裔。几十年后,“七国之乱”爆发,分封的诸侯国由此经历了大的转变。
——摘编自刘文超《试论秦末汉初的新型分封思想》
材料二 《史记 ·秦本纪》中曰:"秦王政立二十六年,初并天下为三十六郡,号为始皇帝。,其国家的形 态结构与夏商西周最大的区别就在于:在全国范围内废除诸侯,建立起单一的由中央政府直接管辖的郡、县 二级地方行政体制,这是一种”中央二郡县,一元化的行政体制。全国境内的"多民族,被纳入郡县这样的行 政管辖范围之内,由行政管理所带来的政治上的统合可打散乃至融化族群上的差异。郡县控制了地方,有 利于集权和统一。
——摘编自王震中《“大一统”思想的由来与演进》
(1)根据材料一并结合所学知识,说明西周的分封制与汉初的封国制有何异同。
(2)根据材料二并结合所学知识,概述郡县制的特点及其影响。
【答案】(1)同:目的都是为了调整中央与地方的关系,巩固王朝统治;都以分封同姓子弟为主,都对中 央政府统治造成一定冲击。异:西周分封的诸侯国在行政上具有独立完整性,而汉初的诸侯国受到了一定 制约;西周分封对象是王族、功臣和先代贵族,而汉初分封的异姓王逐渐被刘姓子弟取代;西周后期,随 着诸侯国力量增强,周王室权威下降,而汉朝通过推恩令等措施,使封国力量得到削弱,加强了中央集权。
(2)特点:中央垂直管理地方;郡县长官由皇帝任免调动;实行官僚政治。影响:强化了对地方的控制,
加强了中央集权;有利于维护国家的统一,对此后2000多年的中国政治与社会产生了重要影响。
【解析】
【小问1详解】
同:根据材料“封邦建国,屏藩周室”可分析出目的都是为了调整中央与地方的关系,巩固王朝统治;结合所 学可分析出都以分封同姓子弟为主,都对中央政府统治造成一定冲击。异:根据材料“在邦国之内却独立行 使统治权,兵役、劳役等事项周天子无权过问”可分析出西周分封的诸侯国在行政上具有独立完整性,而汉 初的诸侯国受到了一定制约;根据材料“许多功臣、先代贵族后裔”可分析出可分析出西周分封对象是王族、 功臣和先代贵族,而汉初分封的异姓王逐渐被刘姓子弟取代;结合所学可分析出西周后期,随着诸侯国力 量增强,周王室权威下降,而汉朝通过推恩令等措施,使封国力量得到削弱,加强了中央集权。
【小问2详解】
特点:根据材料“在全国范围内废除诸侯,建立起单一的由中央政府直接管辖的郡、县二级地方行政体制” 可分析出中央垂直管理地方;结合郡县制可分析出郡县长官由皇帝任免调动;结合所学可分析出实行官僚 政治。
影响:根据材料“郡县控制了地方,有利于集权和统一”可分析出强化了对地方的控制,加强了中央集权;结 合所学可分析出有利于维护国家的统一,对此后2000多年的中国政治与社会产生了重要影响。
18.阅读下列材料,回答问题。
材料一:统一后,秦朝铺设有以首都咸阳为中心辐射于全国的驰道,并对在道路上行驶的车子两轮间 的距离作了统一规定。为了与匈奴作战时能迅速地将军队派往长城,以咸阳为起点修筑了一条直线延伸向 北的道路。秦朝还在山区修筑了通往西南夷的五尺道,加强了对云、贵一带的控制。一条道路可以通往帝 国最偏僻的地方,就中央而言,任何地方道路的中断,都意味着妨碍了对那里的统治。
——摘编自(日)鹤间和幸《秦汉帝国:始皇帝的遗产》
材料二:汉通西域,开通了“丝绸之路”,经过河西走廊、新疆至葱岭以西的南亚、中亚、西亚到欧 洲,这一时期从汉地向西域地区传去了铸铁、“穿井”等技术,汉朝的礼乐制度也为西域各国所仰慕,西域 各国仿效汉家礼乐制度“治宫室,作檄道周卫,出入传呼,撞钟鼓”。西域各地的葡萄和首蓿从大宛传入 中国,特别是作为世界三大宗教之一的佛教,由这条通道从南亚地区传入中国。
——摘编自(东汉)班固《汉书》卷九六《西域传》等
(1)根据材料一,概括秦朝在交通道路建设方面的举措及作用。
(2)根据材料二并结合所学知识,概括丝绸之路开通的意义。
【答案】(1)举措:修筑贯通全国的道路,统一车辆和道路宽度。作用:便于抵御匈奴;有利于管理边疆地 区;加强了中央集权。
(2)意义:丝绸之路的开通,密切了汉王朝与西域的经济、文化交流;促进了边疆地区的开发;巩固了统 一多民族国家;加强了对外联系。
【解析】
【详解】(1)举措:根据材料一中“秦朝铺设有以首都咸阳为中心辐射于全国的驰道”可知,修筑贯通全 国的道路;根据“(秦)对在道路上行驶的车子两轮间的距离作了统一规定”可知,统一车辆和道路宽度。 作用:根据材料一中“为了与匈奴作战时能迅速地将军队派往长城,以咸阳为起点修筑了一条直线延伸向 北的道路”可知,便于抵御匈奴;根据“(秦朝)在山区修筑了通往西南夷的五尺道,加强了对云、贵一带 的控制”可知,有利于管理边疆地区;根据“就中央而言,任何地方道路的中断,都意味着妨碍了对那里 的统治”可知,秦朝建设交通道路,加强了中央集权。
(2)意义:根据材料二中“从汉地向西域地区传去了铸铁、‘穿井’等技术,汉朝的礼乐制度也为西域各 国所仰慕,西域各国仿效汉家礼乐制度‘治宫室,作檄道周卫,出入传呼,撞钟鼓’”“西域各地的葡萄 和首蓿从大宛传入中国”等信息,结合所学知识,从政治、经济、民族和国家发展等方面分析可知,丝绸 之路的开通,密切了汉王朝与西域的经济、文化交流,促进了边疆地区的开发,巩固了统一多民族国家; 根据“‘丝绸之路’,经过河西走廊、新疆至葱岭以西的南亚、中亚、西亚到欧洲”,结合所学知识可知, 加强了对外联系。
19.阅读材料,完成下列要求。
材料一魏晋南北朝时期,中原地区由于战乱频繁,经济发展相对缓慢,但江南、辽西和河西凉州地 区,经济却有很大发展,其中江南尤其突出。江南气候温暖湿润,土壤肥沃,农作物可以一年两熟或三熟, 基础条件很优越。孙吴出于立国、争霸的需要,大力推进军屯、民屯,兴修水利,使江南经济得到开发。 西晋“永嘉之乱”后,中原人民多次大规模地迁移至江南,给江南带来了充足的劳动力和先进的技术,加 上东晋、南朝相对安定的政治环境,使这里的经济得到迅速发展。
—摘编自朱绍侯主编《中国古代史教程》(上)
材料二少数民族在中原地区建立割据政权后,使用“以汉制汉、以夷制夷”之策略进行统治。“以汉 制汉”之方:一是仿侨置州郡县之制。西晋亡,东晋建立后,为安抚中原南迁之世家大族,曾有“侨置州 郡县”之制。建立前燕的慕容魔在辽东崛起,正值西晋八王之乱,有许多中原士大夫世家豪族率乡里、部 曲、佃客投奔慕容魔,他承认来归汉人原来的地望,在辽东另设相同地名以安置他们,这与“侨置州郡县” 的方法相类似,使来归者有宾至如归之感。二是重用汉族文人,提倡儒学等。“胡化”主要指本身虽为汉族, 但接受胡族文化。如北魏时的高欢,已彻底鲜卑化,其后人所建的北齐,也为鲜卑化王朝。
—摘编自吴楚克、王浩《魏晋南北朝:中华民族共同体意识形成的历史关键期》
(1)根据材料一并结合所学知识,简析魏晋南北朝时期江南地区得到开发的原因。
(2)根据材料二并结合所学知识,概括魏晋南北朝时期民族交融的表现。
【答案】(1)原因:北方战乱频繁,南方相对稳定;南方的自然条件相对优越;北方人口的大量南迁;北 方先进耕作技术的南传;统治者的重视;人民的辛勤劳作。
(2)表现:少数民族政权积极推行汉化政策;各民族频繁迁徙,交错杂居;各民族具有一定的华夏文化认 同;儒家思想仍作为正统精神纽带;中原汉族吸纳借鉴了少数民族的文化风俗。
【解析】
【小问1详解】
本题是原因类材料分析题,时空是魏晋南北朝时期。由材料“魏晋南北朝时期,中原地区由于战乱频繁,
经济发展相对缓慢,但江南、辽西和河西凉州地区,经济却有很大发展,其中江南尤其突出。”及所学可得 出北方战乱频繁,南方相对稳定;由材料“江南气候温暖湿润,土壤肥沃,农作物可以一年两熟或三熟,
基础条件很优越。”可得出南方的自然条件相对优越;由材料“孙吴出于立国、争霸的需要,大力推进军屯、 民屯,兴修水利,使江南经济得到开发。”可得出统治者的重视;由材料“西晋‘永嘉之乱’后,中原人民 多次大规模地迁移至江南,给江南带来了充足的劳动力和先进的技术”可得出北方人口的大量南迁;北方 先进耕作技术的南传;结合所学可得出人民的辛勤劳作。
【小问2详解】
本题是特点类材料分析题,时空是魏晋南北朝时期。由材料“少数民族在中原地区建立割据政权后,使用
‘以汉制汉、以夷制夷’之策略进行统治。”可得出少数民族政权积极推行汉化政策;由材料“西晋亡,东 晋建立后,为安抚中原南迁之世家大族,曾有‘侨置州郡县’之制。建立前燕的慕容魔在辽东崛起,正值 西晋八王之乱,有许多中原士大夫世家豪族率乡里、部曲、佃客投奔慕容魔”及所学可得出各民族频繁迁 徙,交错杂居;由材料“他承认来归汉人原来的地望,在辽东另设相同地名以安置他们,这与‘侨置州郡 县’的方法相类似,使来归者有宾至如归之感。”及所学可得出各民族具有一定的华夏文化认同;由材料
“二是重用汉族文人,提倡儒学等。”及所学可得出儒家思想仍作为正统精神纽带;由材料“‘胡化’主要 指本身虽为汉族,但接受胡族文化。如北魏时的高欢,已彻底鲜卑化,其后人所建的北齐,也为鲜卑化王 朝。”及所学可得出中原汉族吸纳借鉴了少数民族的文化风俗。
三 、论述题
20.【统一多民族国家形成与发展】
材料 “大一统”是中国古代维系统一多民族国家形成发展的重要政治理念。始于春秋时期儒家“合 天下为一家”“六和同风,九州共贯”的“大一统”理念,主张国家要实现政治一统、疆域一统、民族一 统、思想文化一统。即以疆域的统一为基础,强调“继前统,受新命”之“正统”,接续紫儒重道、纲常
名教之思想文化“道统”。千百年来,“大一统”被历代王朝视为治理国家的重要理念。无论是汉族所建立 的王朝还是北方民族入主中原所建立的王朝。甚或是地方割据政权,无不以实现“大一统”为政治目标。
并认为这是“天地之常经,古今之通谊”。“大一统”成为中国统一多民族国家历史发展的一条主线。
——邹建达《光明日报》2016年1月20日
根据材料信息并结合所学知识,围绕“统一多民族国家的形成与发展”主题自拟论题并加以阐释。(要求: 论题明确、史论结合、逻辑严谨、表述成文)
【答案】
示例一
主题:统一多民族国家的建立——秦朝阐释
公元前230年至公元前221年,秦国采取远交近攻的策略,分化瓦解,各个击破,相继灭掉东方六国,建立起第一个统一王朝——秦朝。随后,秦朝采取一系列巩固统一的措施。
军事上,秦朝征服南方越族地区,加强对西南夷的控制;击退北方游牧民族匈奴的进攻,修筑起万里长城。通过这些开疆拓土的措施,秦朝建立起疆域空前辽阔的统一国家,奠定了中国版图的基本格局。
政治上,秦朝采取一系列巩固中央集权的统治措施,确立起以皇帝制度、三公九卿制、郡县制为主要内容的专制主义中央集权制度,这些政治制度被以后的王朝长期沿用,影响深远。
思想文化上,秦朝统一文字,“以法为教,以吏为师”,便利了各地之间的交流,强化了思想控制,有利于思想文化的一统。
经济交通上,秦朝统一货币、度量衡,统一车轨、修驰道,加强了各地之间的联系,便利了各地之间的经济交流。
秦朝攻灭六国之后,通过军事、政治、思想文化等方面系列措施,建立起中国历史上第一个统一的多民族封建国家,为统一多民族国家的发展奠定了坚实的基础。
示例二
主题:统一多民族国家的形成与发展——春秋战国至宋元时期的民族交融阐释
春秋战国时期,中原各国因社会发展比相邻的戎狄蛮夷先进,自称为“华夏”。在频繁往来和密切联系中, 这些民族产生了华夏认同观念。进入战国之后,戎狄蛮夷逐渐融入华夏族,华夏族吸收了大量新鲜血液, 更加稳定,分布更为广泛。
魏晋南北朝时期,北方少数民族内迁并建立政权。这些少数民族政权采用中原模式的国号、年号,学习汉 族的典章制度,特别是北魏孝文帝的汉化改革,顺应了北方民族交往交流交融的历史趋势,华夏认同观念
增强。
宋元时期,契丹族、党项族、女真族、蒙古族等少数民族先后建立政权,多民族政权并立,民族之间的交 流和联系加强,民族交融迎来新的高潮,华夏认同观念进一步发展。
春秋战国至宋元时期,民族交融不断发展,华夏认同观念逐渐加强,推动了统一多民族封建国家的形成与 发展。
【解析】
【详解】本题是论述题之选择观点说明题,时空是古代中国。首先,拟定论题,根据材料“主张国家要实现政治一统、疆域一统、民族一统、思想文化一统”并结合所学秦朝的相关知识得出论题:统一多民族国家的建立——秦朝。其次,展开阐释,结合所学秦朝的相关知识从军事、政治等方面展开阐述,如秦的统一方面,公元前230年至公元前221年,秦国采取远交近攻的策略,分化瓦解,各个击破,相继灭掉东方六国,建立起第一个统一王朝秦朝。秦巩固统一的措施方面,秦朝采取一系列巩固统一的措施,如军事上,秦朝征服南方越族地区,加强对西南夷的控制,击退北方游牧民族匈奴的进攻,修筑起万里长城。通过这些开疆拓土的措施,秦朝建立起疆域空前辽阔的统一国家,奠定了中国版图的基本格局;政治上,秦朝采取一系列巩固中央集权的统治措施,确立起以皇帝制度、三公九卿制、郡县制为主要内容的专制主义中央集权制度,这些政治制度被以后的王朝长期沿用,影响深远;思想文化上,秦朝统一文字,“以法为教,以吏为师”,便利了各地之间的交流,强化了思想控制,有利于思想文化的一统;经济交通上,秦朝统一货币、度量衡,统一车轨、修驰道,加强了各地之间的联系,便利了各地之间的经济交流。最后总结,如秦朝攻灭六国之后,通过军事、政治、思想文化等方面的系列措施,建立起中国历史上第一个统一的多民族封建国家,为统一多民族国家的发展奠定了坚实的基础。皇帝纪年
公元纪年
郡级政区
汉高帝十二年
前195年
15郡
汉文帝十六年
前164年
24郡
汉景帝中六年
前144年
68郡、国
汉武帝元封五年
前106年
108郡、国
相关试卷
这是一份陕西省咸阳市武功县普集高级中学2024-2025学年高二上学期10月月考历史试题,文件包含2024-2025学年度第一学期高二第一次月考历史试题docx、2024-2025学年度高二第一学期第一次月考历史答案docx等2份试卷配套教学资源,其中试卷共8页, 欢迎下载使用。
这是一份陕西省咸阳市武功县普集高级中学2023-2024学年高一下学期第三次月考历史试题(含答案),共9页。试卷主要包含了单选题,材料分析题等内容,欢迎下载使用。
这是一份陕西省咸阳市武功县普集高级中学2023-2024学年高二下学期第三次月考历史试题(含答案),共9页。试卷主要包含了【答案】D,【答案】B,【答案】C等内容,欢迎下载使用。

