2024年新高考辽宁卷地理高考真题解析(含答案解析)适用地区辽宁、黑龙江、吉林
展开
这是一份2024年新高考辽宁卷地理高考真题解析(含答案解析)适用地区辽宁、黑龙江、吉林,共7页。试卷主要包含了选择题必须使用2B铅笔填涂等内容,欢迎下载使用。
地理
本试卷共8页。考试结束后,将本试卷和答题卡一并交回。
注意事项:1.答题前,考生先将自己的姓名、准考证号码填写清楚,将条形码准确粘贴在考生信息条形码粘贴区。
2.选择题必须使用2B铅笔填涂:非选择题必须使用0.5毫米黑色字迹的签字笔书写,字体工整、笔迹清楚。
3.请按照题号顺序在答题卡各题目的答题区域内作答,超出答题区域书写的答案无效:在草稿纸、试卷上答题无效。
4.作图可先使用铅笔画出,确定后必须用黑色字迹的签字笔描黑。
5.保持卡面清洁,不要折叠,不要弄破、弄皱,不准使用涂改液、修正带、刮纸刀。
一、选择题:本题共16小题,每小题3分,共48分。在每小题给出的四个选项中,只有一项是符合题目要求的。
液化天然气接收站是接卸和存储船运液化天然气的能源基础设施,通过管道等方式将天然气外输到消费地,具有调峰保供的功能。江苏盐城接收站建在滨海港区内的滩涂上,是全球一次性建成的规模最大接收站,2022年9月开始运营。该站包括专用泊位、管网和10座大型储罐等,占地面积较大。接收站还规划建设冷能利用、燃气发电和制氢等附属设施。据此完成下面小题。
1. 盐城接收站高效运营必要条件是( )
A. 本地能源消费增长B. 能源消费峰谷差大
C. 航道防淤清淤保障D. 港区外可用地充足
2. 盐城接收站将建设附属设施是为了( )
A. 保障区域能源供给B. 提高能源利用效率
C. 减少温室气体排放D. 优化一次能源结构
3. 能够提升盐城接收站天然气调峰保供能力的是( )
A 扩建专用泊位B. 接入干线管网
C. 扩展外输方式D. 增加存储规模
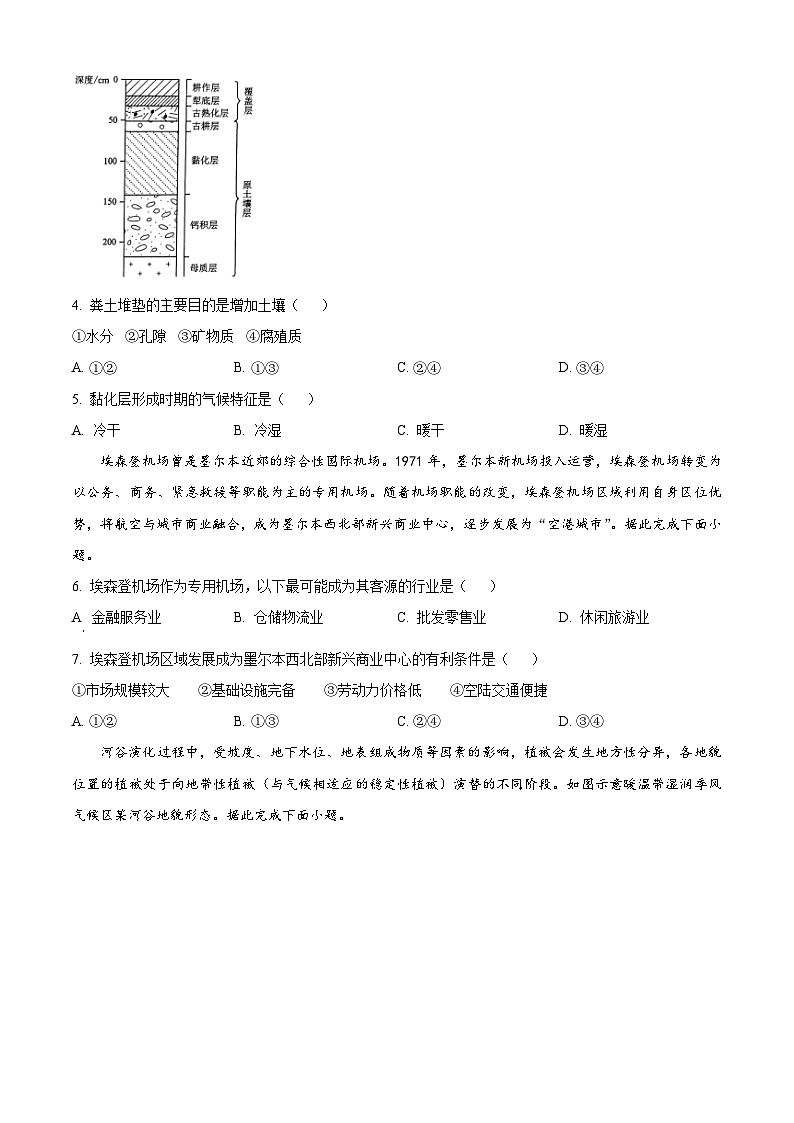
塿土主要分布于陕西关中盆地,是自然土壤在数千年耕作过程中经粪土堆垫改良形成的人为土。在剖面上覆盖层与原土壤层叠置,形似“楼层”(如图)。其中,黏化层质地黏重、呈褐色或红褐色。据此完成下面小题。
4. 粪土堆垫的主要目的是增加土壤( )
①水分 ②孔隙 ③矿物质 ④腐殖质
A. ①②B. ①③C. ②④D. ③④
5. 黏化层形成时期的气候特征是( )
A. 冷干B. 冷湿C. 暖干D. 暖湿
埃森登机场曾是墨尔本近郊的综合性国际机场。1971年,墨尔本新机场投入运营,埃森登机场转变为以公务、商务、紧急救援等职能为主的专用机场。随着机场职能的改变,埃森登机场区域利用自身区位优势,将航空与城市商业融合,成为墨尔本西北部新兴商业中心,逐步发展为“空港城市”。据此完成下面小题。
6. 埃森登机场作为专用机场,以下最可能成为其客源的行业是( )
A 金融服务业B. 仓储物流业C. 批发零售业D. 休闲旅游业
7. 埃森登机场区域发展成为墨尔本西北部新兴商业中心的有利条件是( )
①市场规模较大 ②基础设施完备 ③劳动力价格低 ④空陆交通便捷
A. ①②B. ①③C. ②④D. ③④
河谷演化过程中,受坡度、地下水位、地表组成物质等因素的影响,植被会发生地方性分异,各地貌位置的植被处于向地带性植被(与气候相适应的稳定性植被)演替的不同阶段。如图示意暖温带湿润季风气候区某河谷地貌形态。据此完成下面小题。
8. 图中现存植被最接近地带性植被的地貌位置是( )
A. 甲B. 乙C. 丙D. 丁
9. 如果流域整体构造抬升,最早演替为地带性植被的是( )
A. 河漫滩草甸B. 洪积扇灌丛C. 沟谷沼泽林D. 分水岭疏林
专业服务在美国属于高技术产业部门,为其他部门或消费者提供(咨询、法律、计算机等)专业知识与技术服务。通常,专业服务集聚分布于中央商务区。如图示意部分高技术产业部门在纳什维尔大都市区的集聚分布状况。据此完成下面小题。
10. 与集聚在中央商务区相比,纳什维尔的专业服务集聚地( )
A. 人才更充裕B. 交通更便利C. 租金成本更低D. 服务对象更多
11. 纳什维尔专业服务的集聚能够( )
A. 带动新的商务中心形成B. 促使生物技术公司集聚地北移
C. 带动新的人口核心形成D. 促使通信技术公司集聚地南移
水体性质、运动和库区环境等因素影响水库浮游动物生物量及其分布。恰甫其海是位于新疆伊犁谷地特克斯河上的水库,周边植被以草原为主。水库消落区主要分布在南岸。如图为2019年6月和9月恰甫其海表层浮游动物生物量等值线图。据此完成下面小题。
12. 影响6月恰甫其海表层浮游动物生物量分布的主要因素是( )
A. 透明度B. 流量C. 营养盐D. 流向
13. 9月恰甫其海南岸丰富的碎屑食物吸引浮游动物聚集,这些碎屑食物主要来源于( )
A. 底泥扰动上浮B. 水位涨落携带C. 表层水流汇集D. 河川径流输入
黄河三角洲村落空间形态具有明显的水适应性特征。在“河、塘、田、路、居”五因子的数量、分布等长期影响下,黄河三角洲的村落表现出团状、带状、指状3种典型空间形态。图1为黄河三角洲典型村落分布图。图2示意黄河三角洲村落空间形态。据此完成下面小题。
图1
图2
14. 团状村落的主要特征是( )
A. 前邻农田,后依河堤B. 塘路环绕,结构分散
C. 塘田较多,零散分布D. 塘田包围,居路规整
15. 影响带状村落主轴线和骨架形成的主导因子是( )
A 河和田B. 河和路C. 路和居D. 路和田
16. 指状村落集中分布在( )
A. 远离黄河耕种区B. 临近黄河的耕种区
C. 远离黄河的盐荒区D. 临近黄河的盐荒区
二、非选择题:本题共3小题,共52分。
17. 阅读文字材料,完成下列要求。
山西省偏关县地处黄土高原沟壑丘陵区,沟壑占全县总面积的47.8%。经近50年综合治理,全县绿化率由4%增加到40%。2019年,国家实施黄河流域生态保护和高质量发展战略,偏关县坚持生态优先、绿色发展,推广优质杂粮种植,建设“非笼养”蛋鸡养殖基地,不断扩大养殖规模,并积极开拓国际市场。“非笼养”蛋鸡养殖采用清洁化生产方式和国际先进的健康养殖技术,创造优良的养殖环境,满足消费者对产品质量和安全的需求。产品健康、安全、可追溯,主要供给知名餐饮企业,现已获得“非笼养”国际标识许可和出口备案审核。
(1)简述偏关县发展“非笼养”蛋鸡养殖的优势条件。
(2)分析市场因素对偏关县“非笼养”蛋鸡养殖发展的影响。
(3)说明“非笼养”蛋鸡养殖对偏关县绿色发展的积极作用。
18. 阅读图文材料,完成下列要求。
乌波卢岛位于太平洋板块向印度洋板块俯冲带。第四纪以来,岩浆沿西北—东南向断裂间歇性喷出,形成多期火山岩。其中,Q1火山岩抗蚀能力较弱,Q2、Q4火山岩垂直节理和裂缝发育。各期火山岩表面土层厚度分别约为900cm、90cm、35cm。岛屿西部局部地方Q1火山岩出露,构成高岗。岛屿年平均降水量超过3000mm,但水资源较贫乏,其分布受岩性和地貌影响较大。图7示意乌波卢岛地形及不同时期火山岩空间分布。
(1)说明乌波卢岛脊线的形成过程。
(2)从岩性和地貌角度,分析乌波卢岛地表水资源东部多于西部的原因。
(3)简析乌波卢岛西部Q1火山岩高岗形成的原因,并推断外力作用下其地形的演化。
19. 阅读图文材料,完成下列要求。
2023年2~3月北半球中高纬大气环流异常,导致沙源地气候异常暖干。持续偏暖偏干对沙源地地表物质产生重要影响。沙尘强度、传输路径等又与天气系统密切相关。图1为2023年2~3月北半球部分区域海平面气压距平(相对于多年气压平均值的差值)图。图2示意2023年春季两次沙尘天气中部分城市日最高PM10质量浓度的变化(图2-a)和高、低压中心位置(均为当日17时)的变化(图2-b)。
图1
图2
(1)根据海平面气压距平分布的主要特征,分析沙源地气候异常暖干的原因。
(2)说明持续偏暖偏干对沙源地地表物质的影响。
(3)据图2-a,指出与3月相比,4月沙尘传输强度和路径的特点,结合图2-b分析差异产生的原因。
相关试卷
这是一份(网络+收集版)2024年新高考辽宁地理高考真题文档版(无答案)适用地区辽宁、黑龙江、吉林,共6页。试卷主要包含了选择题必须使用2B铅笔填涂等内容,欢迎下载使用。
这是一份2024年高考真题辽宁卷地理试卷及答案解析(考后更新),共1页。
这是一份精品解析:2023年新高考辽宁卷地理高考真题解析(参考版),文件包含2023年辽宁高考地理真题原卷版docx、2023年辽宁高考地理真题解析版docx等2份试卷配套教学资源,其中试卷共19页, 欢迎下载使用。

