精品解析:2023年新高考辽宁卷地理高考真题解析(参考版)
展开一、选择题I(本大题共16小题,每小题3分,共48分。每小题列出的四个备选项中只有一个是符合题目要求的,不选、多选、错选均不得分)
人口流动包括人口流入和人口流出。依据人口流动空间范围,将其划分为跨省、省内跨市和市内跨县三种方式。中小城市是新型城镇化的重要空间载体,对推动城乡融合和乡村振兴起重要作用,但持续的人口流动造成一些中小城市人口净流出。下表为2011~2018年我国中小城市三种方式流动人口比例。完成下面小题。
1 表中数据反映中小城市( )
A. 2011~2014年跨省和省内跨市流动人口比例变化趋势相同
B. 2015年和2016年三种方式流动人口数量相同
C 2011~2018年省内跨市流动人口比例波动上升
D. 2011~2018年三种方式流动人口比例基本均衡
2. 中小城市应对人口净流出,可以( )
①发展劳动力节约型产业②鼓励返乡创业
③引导非核心功能疏解④放宽落户政策
A. ①②B. ①③C. ②④D. ③④
夏季风北边缘线表示夏季风到达的最北边界,其位置随夏季风强弱而移动。毛乌素沙地在距今约10000~8500年期间风沙堆积,约8500~3000年期间土壤发育。下图示意最近几十年夏季风北边缘线的平均位置。完成下面小题。
3. 毛乌素沙地10000年以来的变化过程,反映了夏季风北边缘线( )
A. 持续往东南移动B. 先向东南再向西北移动
C. 持续往西北移动D. 先向西北再向东南移动
4. 毛乌素沙地湖沼沉积增强期间,河西走廊中部地区广泛发育( )
A. 森林土B. 草原土C. 荒漠土D. 高寒土
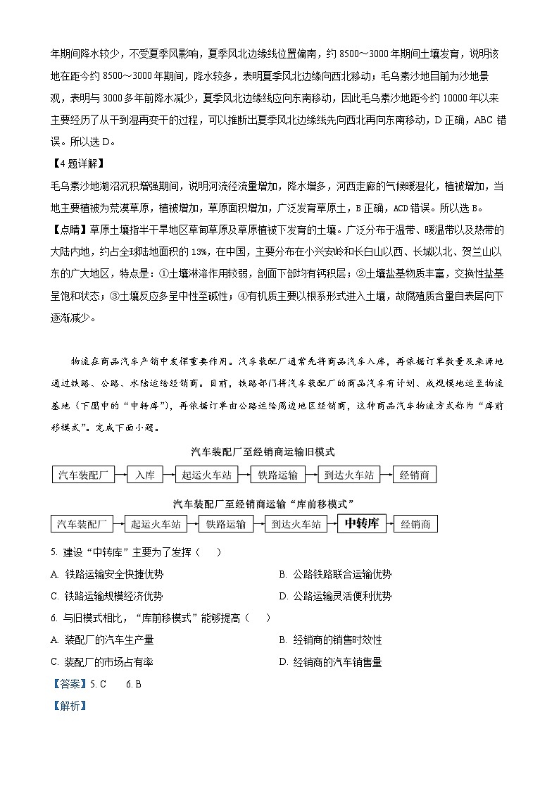
物流在商品汽车产销中发挥重要作用。汽车装配厂通常先将商品汽车入库,再依据订单数量及来源地通过铁路、公路、水陆运给经销商。目前,铁路部门将汽车装配厂的商品汽车有计划、成规模地运至物流基地(下图中的“中转库”),再依据订单由公路运给周边地区经销商,这种商品汽车物流方式称为“库前移模式”。完成下面小题。
5. 建设“中转库”主要为了发挥( )
A. 铁路运输安全快捷优势B. 公路铁路联合运输优势
C. 铁路运输规模经济优势D. 公路运输灵活便利优势
6. 与旧模式相比,“库前移模式”能够提高( )
A. 装配厂的汽车生产量B. 经销商的销售时效性
C. 装配厂的市场占有率D. 经销商的汽车销售量
沿岸水是河水与海水在沿岸混合而成的水体。受盛行风、海岸线形态、入海径流和海水运动等因素影响,渤海南部沿岸水的盐度、运动范围等季节变化较明显。图为渤海局部海域1月盐度分布图。完成下面小题。
7. 图中甲海域低值中心形成的主要原因是( )
A. 海域结冰少B. 径流汇入多
C. 沿岸水蒸发少D. 沿岸水积聚多
8. 1月渤海与黄海海水交换的模式是( )
A. 南进北出B. 北进南出
C. 中间进南北出D. 南北进中间出
9. 与1月相比,推测7月( )
A. 甲海域与渤海海峡盐度差变小
B. 渤海南部沿岸水范围向东扩大
C. 渤海与黄海之间海水交换加强
D. 渤海南部沿岸水盐度明显降低
中学地理小组到某综合试验区开展研学活动,在科研人员指导下,运用基本农田地面监测系统对区域内气象要素、空气质量、土壤、水质、病虫害等进行监测和数据采集,了解该系统在农业方面的应用。北京时间18:14研学活动结束时日落正西。完成下面小题。
10. 基本农田地面监测系统提供的信息主要应用于( )
①预报天气②灌溉施肥③改变熟制④防灾减灾
A. ①②B. ①③C. ②④D. ③④
11. 该试验区位于( )
A. 黄淮海平原B. 三江平原C. 吐鲁番盆地D. 河套平原
红树林主要生长在热带和亚热带淤泥深厚的潮间带。红树种子的传播受盛行风、洋流等影响。图为环南海区域红树物种数量分布和夏季红树种子传播路线图。完成下面小题。
12. 巴拉望岛红树物种数量较少的主要原因是( )
A. 海水温度较高B. 河口和滩涂少
C. 洋流影响较小D. 火山和地震多
13. 夏季红树种子在图中虚线段海域传播规模小,主要是因为该段海域( )
A. 西南季风受阻B. 离岸风影响大
C. 洋流推力减弱D. 潮间带面积小
当一个地区受到构造抬升时,促使河流在它以前的谷底下切,原谷底突出在新河床之上,成为近似于阶梯状地形,称为阶地。阶地按从下到上(由新到老)依次命名为T1、T2……。青衣江发源于青藏高原东南部,流入四川盆地。图为青衣江沿线各阶地不同时期的河流下切速率(毫米/年)示意图。完成下面小题。
14. 毛家坝T5、T4、T3阶地形成过程中,河流下切速率的变化是( )
A. 不断加快B. 不断减慢
C 先变慢,后变快D. 先变快,后变慢
15. 影响栗子坪和阳坪现有阶地数量的主要因素是( )
A. 河谷陡缓B. 海拔高低C. 流量大小D. 基岩软硬
16. 各时期河流最大下切速率所在地随时间( )
A. 往四川盆地方向变化
B. 往青藏高原方向变化
C. 由东西往青藏高原与四川盆地交界地带变化
D. 由青藏高原与四川盆地交界地带往东西变化
二、非选择题(本大题共3小题,共52分)
17. 阅读材料,完成下列问题。
韩国是越南最大的外资来源国,河内大都市区(河内市区及其周边地区)是韩国企业在越南投资的重点地区。制造业和房地产是韩国企业投资的两大关联领域,房地产主要满足在韩资企业工作的韩籍雇员及其眷属的居住与生活需求。下图示意1991~2017年韩国企业制造业投资总额和房地产投资总额在河内大都市区的空间分布。
(1)分别概括河内大都市区韩国企业房地产投资和制造业投资的空间分布特点。
(2)分析韩国企业房地产投资分布的原因。
(3)根据韩国企业房地产投资与制造业投资的空间分布,推测其带来的城市空间变化及交通需求。
18. 阅读材料,完成下列问题。
在对流层的中低层,风的辐合、辐散和水汽输送是影响天气和气候的重要因子。辐合是水平气流的流速降低或流向变化造成气流聚集而产生的上升运动,辐散是水平气流的流速增加或流向变化造成气流分散而产生的下沉运动。图为1981~2010年中亚及周边地区中低层平均风场分布图。
(1)分析甲地1月降水的成因。
(2)指出7月影响甲地的主要天气系统,分析该系统对甲地天气的影响。
(3)与甲地相比,说明乙地气候特点。
19. 阅读材料,完成下列问题。
磐安县地处浙江中部大盘山区,为重点生态功能区(下图阴影区域)。为推动流域协调发展,1994年金华市划出3.8km2土地建设金磐开发区,用于磐安县异地发展工业,园区内产值和税收归磐安县所有。磐安县实施“生态立县”发展战略,大力发展生态经济(集中式发展生态农业、生态旅游等)。这一模式被称为“飞地生态补偿”。截至2019年,金磐开发区累计上缴各类收入50多亿元,吸纳磐安县就业人员2万多人,安置下山移民1000余人。磐安县空气质量和出境地表水质常年保持较高标准。
(1)简述磐安县实施“生态立县”发展战略的条件。
(2)分析金磐开发区对磐安县发挥区域主体功能的有利影响。
(3)说明该“飞地生态补偿”模式给金华市带来的益处。年份
方式
2011
2012
2013
2014
2015
2016
2017
2018
跨省
0.39
0.42
0.38
0.36
0.36
0.36
0.36
0.37
省内跨市
0.29
0.27
0.30
031
0.30
0.30
0.29
0.28
市内跨县
0.32
0.31
0.32
0.33
0.34
0.34
0.35
0.35
精品解析:2022年新高考江苏地理高考真题文档版(解析版): 这是一份精品解析:2022年新高考江苏地理高考真题文档版(解析版),共17页。试卷主要包含了单项选择题,非选择题等内容,欢迎下载使用。
精品解析:2022年新高考辽宁卷地理真题(解析版): 这是一份精品解析:2022年新高考辽宁卷地理真题(解析版),共13页。试卷主要包含了选择题,非选择题等内容,欢迎下载使用。
精品解析:2022年新高考江苏地理高考真题文档版(原卷版): 这是一份精品解析:2022年新高考江苏地理高考真题文档版(原卷版),共7页。试卷主要包含了单项选择题,非选择题等内容,欢迎下载使用。

