2024年江苏省盐城市中考化学真题(解析版)
展开
这是一份2024年江苏省盐城市中考化学真题(解析版),共14页。试卷主要包含了选择题,非选择题等内容,欢迎下载使用。
一、选择题:本大题共15小题。每小题只有一个选项符合题意,每小题2分,共30分。
1. 盐城,一个让你打开心扉的地方!下列做法中不利于建设美丽盐城是
A. 生活垃圾分类处理B. 倡导使用清洁能源
C. 生活污水排入河道D. 积极行动植树造林
【答案】C
【解析】
【详解】A、分类处理生活垃圾,节约资源,减少水土污染,故A不符合题意;
B、倡导使用清洁能源,可以节约资源,保护环境,故B不符合题意;
C、任意排放生活污水,会造成水体污染,故C符合题意;
D、积极开展植树造林,能保护环境,故D不符合题意。故选C。
2. 下列标志中,属于“常用危险化学品”标志的是
A. B.
C. D.
【答案】B
【解析】
【详解】A、图中所示标志是禁止吸烟标志,不属于危险化学品标志,不符合题意;
B、图中所示标志是腐蚀品标志,属于危险化学品标志,符合题意;
C、图中所示标志是节约用水标志,不属于危险化学品标志,不符合题意;
D、图中所示标志是可回收制品标志,不属于危险化学品标志,不符合题意。
故选B。
3. 下面是小明同学某次午餐的部分食物,其中主要提供蛋白质的是
A. 米饭B. 青菜C. 牛肉D. 苹果
【答案】C
【解析】
【详解】A、米饭中富含淀粉,淀粉属于糖类,不符合题意;
B、青菜中富含维生素,不符合题意;
C、牛肉中富含蛋白质,符合题意;
D、苹果中富含维生素,不符合题意。
故选C。
4. 空气是一种宝贵的资源,其中含量最高且常用作保护气的是
A. B. C. HeD.
【答案】A
【解析】
【详解】氮气约占空气体积的78%,是空气中含量最多的气体,且氮气的化学性质很稳定,很难与其它物质发生化学反应,常用作保护气,故选A。
5. 发明了联合制碱法、为我国纯碱和氮肥工业技术发展作出杰出贡献的科学家是
A. 侯德榜B. 张青莲C. 屠呦呦D. 徐光宪
【答案】A
【解析】
【详解】A、中国著名的制碱专家侯德榜发明了“联合制碱法”,侯德榜为纯碱、氮肥工业技术的发展作出了杰出的贡献,故A符合题意;
B、我国科学院院士张青莲教授为相对原子质量的测定做出了卓越贡献,故B不符合题意;
C、屠呦呦发现青蒿素,故C不符合题意;
D、徐光宪长期从事物理化学和无机化学的教学和研究,涉及量子化学、化学键理论、配位化学、萃取化学、核燃料化学和稀土科学等领域,被誉为“中国稀土之父”、“稀土界的袁隆平”,故D不符合题意。
故选A。
阅读下列资料,完成下面小题:
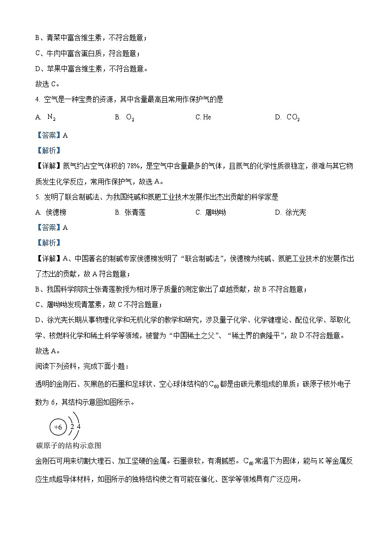
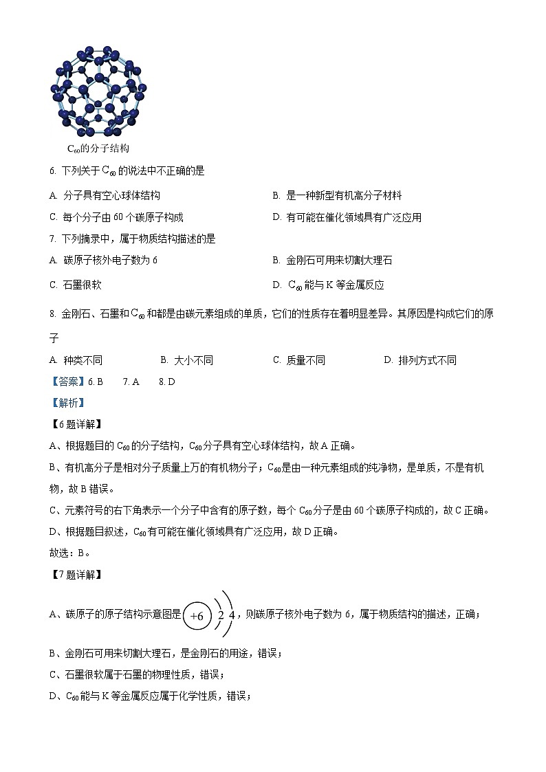
透明的金刚石、灰黑色的石墨和足球状、空心球体结构的都是由碳元素组成的单质;碳原子核外电子数为6,其结构示意图如图所示。
金刚石可用来切割大理石、加工坚硬的金属。石墨很软,有滑腻感。常温下为固体,能与K等金属反应生成超导体材料,如图所示的独特结构使之有可能在催化、医学等领域具有广泛应用。
6. 下列关于的说法中不正确的是
A. 分子具有空心球体结构B. 是一种新型有机高分子材料
C. 每个分子由60个碳原子构成D. 有可能在催化领域具有广泛应用
7. 下列摘录中,属于物质结构描述的是
A. 碳原子核外电子数为6B. 金刚石可用来切割大理石
C. 石墨很软D. 能与K等金属反应
8. 金刚石、石墨和和都是由碳元素组成的单质,它们的性质存在着明显差异。其原因是构成它们的原子
A. 种类不同B. 大小不同C. 质量不同D. 排列方式不同
【答案】6. B 7. A 8. D
【解析】
【6题详解】
A、根据题目的C60的分子结构,C60分子具有空心球体结构,故A正确。
B、有机高分子是相对分子质量上万的有机物分子;C60是由一种元素组成的纯净物,是单质,不是有机物,故B错误。
C、元素符号的右下角表示一个分子中含有的原子数,每个C60分子是由60个碳原子构成的,故C正确。
D、根据题目叙述,C60有可能在催化领域具有广泛应用,故D正确。
故选:B。
【7题详解】
A、碳原子的原子结构示意图是,则碳原子核外电子数为6,属于物质结构的描述,正确;
B、金刚石可用来切割大理石,是金刚石的用途,错误;
C、石墨很软属于石墨的物理性质,错误;
D、C60能与K等金属反应属于化学性质,错误;
故选A;
【8题详解】
金刚石、石墨和C60都是由碳元素组成的单质,但是由于它们的原子排列方式不同,因此它们的性质存在着明显差异,故选D。
9. 如图是电解水反应的微观示意图。据此判断下列说法中不正确的是
A. 甲中微粒能保持水的化学性质
B. 乙中微粒在化学变化过程中没有发生改变
C. 丙中的物质属于混合物
D. 丙中氢气和氧气的质量比为
【答案】D
【解析】
【详解】A、甲为水,甲中的微粒为水分子,水是由水分子构成的,水分子能保持水的化学性质,故A说法正确;
B、原子是化学变化中的最小微粒,原子在化学变化中不变,乙中微粒为氢原子和氧原子,在化学变化过程中没有发生改变。故B说法正确;
C、丙中的物质为氢气和氧气,是由两种物质组成的,属于混合物,故C说法正确;
D、水通电分解生成氢气和氧气,化学方程式为,则丙中氢气和氧气的质量比为4:32=1:8,故D说法错误;
故选:D。
阅读下列资料,完成下面小题:
在我市学生实验考查中,AI实验室摄像头拍摄上传学生化学实验过程,现选取部分资料呈现如下。
10. 实验1《粗盐中难溶性杂质的去除》。通过观察可以发现,四幅画面中操作规范的是
A. 称量 B. 溶解
C 过滤 D. 蒸发
11. 实验2《氧气的实验室制取与性质》。本实验以高锰酸钾为原料,并采用排水法收集从视频中看到的下列实验操作不规范的是
A. 查气密性:先将导管伸入水中,再用双手紧握试管外壁
B. 固定装置:将试管口略向下倾斜,固定在铁架台上
C. 加热药品:先让试管底部均匀受热,再对高锰酸钾所在部位加热
D. 收集气体:导管口刚有气泡冒出就开始收集气体
【答案】10. B 11. D
【解析】
【10题详解】
A、天平在称量质量时,“左物右码”,该选项操作中砝码与药品位置放反,该选项操作不规范;
B、溶解过程中使用玻璃棒搅拌,可以加速溶解,该选项操作规范;
C、过滤操作要遵循“一贴二低三靠”原则,该选项操作缺少玻璃棒引流,漏斗下端没有紧靠烧杯的内壁,该选项操作不规范;
D、蒸发操作中要使用玻璃棒搅拌,防止受热不均,液体飞溅,该选项操作不规范;
故选B。
【11题详解】
A、查气密性:先将导管伸入水中,再用双手紧握试管外壁,若导管口有气泡冒出,则说明装置气密性良好,该选项实验操作规范;
B、高锰酸钾为固体,加热固体时试管口略向下倾斜,防止冷凝水倒流使试管炸裂,再固定在铁架台上,该选项实验操作规范;
C、加热固体药品时,应先预热使试管底部受热均匀,再对高锰酸钾所在部位集中加热,该选项实验操作规范;
D、利用排水法收集气体要等到气泡连续均匀冒出时开始收集,该选项实验操作不规范;
故选D。
12. 将小块钠放入水中,会发生剧烈反应,原理为。下列说法中不正确的是
A. 钠离子的符号为
B. X的化学式为
C. 小块钠放入水中,熔化成闪亮的小球浮游在水面上,说明钠的熔点很高
D. 向反应后的溶液中滴加几滴酚酞溶液,观察到溶液由无色变为红色
【答案】C
【解析】
【详解】A、离子的表示方法:在该离子元素符号的右上角标上该离子所带的正负电荷数,数字在前,正负号在后,带一个电荷时,1通常省略,多个离子,就是在元素符号前面加上相应的数字;故钠离子表示为:Na+,不符合题意;
B、根据质量守恒定律,化学反应前后,原子种类和数目不变,反应物中含Na、H、O的个数分别是2、4、2,生成物中含Na、H、O的个数分别是2、2、2,故生成物中还应含2个H,故X的化学式为:H2,不符合题意;
C、小块钠放入水中,熔化成闪亮的小球,说明该反应放热,且钠的熔点较低,符合题意;
D、钠和水反应生成氢氧化钠和氢气,氢氧化钠溶液显碱性,能使无色酚酞试液变红,故溶液由无色变为红色,不符合题意。
故选C。
13. 下列化学方程式反映的物质性质与后面所述用途不具有对应关系的是
A. 木炭可用于吸附色素
B. 生石灰可用作食品干燥剂
C. 小苏打可用于治疗胃酸过多症
D. 酒精可用作火锅燃料
【答案】A
【解析】
【详解】A、木炭可用于吸附色素,是利用了木炭的吸附性,属于木炭的物理性质,C还原CuO是C的化学性质,不具有对应关系,符合题意;
B、生石灰可用作食品干燥剂,是因为氧化钙与水反应生成氢氧化钙,具有对应关系,不符合题意;
C、胃酸的成分是盐酸,小苏打可用于治疗胃酸过多症,是因为碳酸氢钠与盐酸反应生成氯化钠、二氧化碳和水,具有对应关系,不符合题意;
D、酒精可用作火锅燃料,是因为酒精在空气中燃烧生成二氧化碳和水,同时放出大量热,具有对应关系,不符合题意;故选A。
14. 基于问题设计实验方案是实验探究活动的重要环节。下列实验方案中不合理的是
A. AB. BC. CD. D
【答案】D
【解析】
【详解】A、鉴别和空气:将带火星的木条伸入盛有气体的试管中,观察现象,带火星的木条复燃,证明该气体是氧气;带火星的木条不复燃,证明该气体是空气,实验方案合理;
B、分离和MnO2的混合物:溶解,过滤,洗涤、干燥,得到二氧化锰固体;蒸发结晶得到氯化钾固体,实验方案合理;
C、验证Cu、Al的金属活动性:将洁净的铝丝浸入溶液中,观察现象,铝丝表面有红色固体析出,证明金属活动性:Al>Cu,实验方案合理;
D、用pH试纸测定西瓜汁的酸碱度,正确的操作方法为用玻璃棒蘸取少量待测液滴在干燥的pH试纸上,与标准比色卡对比来确定pH。不能把pH试纸直接伸入待测溶液中,以免污染待测液,实验方案不合理;
故选:D。
15. 同学们课后走进实验室,回收处理金属Mg、Cu与氧气反应的废弃物。取和粉末的混合物5g,加入一定量的稀硫酸恰好完全反应,得到100g含硫元素质量分数为的不饱和溶液;经多步处理后,得13g晶体(不含结晶水)。则原混合物中Mg、Cu两种元素质量分数之和为
A. B. C. D.
【答案】C
【解析】
【详解】金属Mg、Cu与氧气反应的废弃物中含有氧化镁和氧化铜,稀硫酸与氧化镁反应生成硫酸镁和水,与氧化铜反应生成硫酸铜和水;完全反应后的溶液中硫元素的质量为:100×3.2%=3.2g;13g 晶体为硫酸镁和硫酸铜的混合物,根据质量守恒定律,其中硫酸根的质量为 ;则镁元素和铜元素的质量之和为 13g-9.6g=3.4g;原混合物的质量为 5g,所以原混合物中 Mg、Cu 两种元素质量分数之和为 。
故选C。
二、非选择题:本大题共4小题,共40分。
16. 中华文明源远流长,蕴含着深邃的哲学智慧和丰富的实践经验。
(1)刘禹锡“千淘万漉虽辛苦,吹尽狂沙始到金”中引用的“淘金”过程发生的变化,从化学的视角看属于______变化(选填“物理”或“化学”)。
(2)李商隐“春蚕到死丝方尽”中的“蚕丝”属于______纤维(选填“天然”或“合成”)。
(3)姜夔“高花未吐,暗香已远”蕴含科学道理,从分子的角度分析“暗香已远”的原因是______。
(4)苏轼“投泥泼水愈光明”中“投泥泼水”反映的化学原理是,“愈光明”指的是______(填写物质化学式)燃烧的结果。
(5)《汉书》记载:“高奴县有洧水,可燃”。洧水中含有石油,石油属于______能源(选填“可再生”或“不可再生”)。
(6)《本草经集注》记载:“强烧之,紫青烟起…云是真硝石也”。“硝石”主要成分是,在肥料中属于______(选填“复合肥料”或“农家肥”)。
(7)《三国志》记载:“扬汤止沸,不如去薪”。“薪”指柴、草等燃料,“去薪”灭火的原理是______。
(8)《天工开物》记载:“煤饼烧石成灰”。“石”主要成分是,“灰”指,“烧石成灰”可用化学方程式表示为______,该反应属于______(填基本反应类型)。
【答案】(1)物理 (2)天然
(3)分子在不断运动 (4)CO、H2
(5)不可再生 (6)复合肥料
(7)移除可燃物 (8) ①. ②. 分解
【解析】
【小问1详解】
“淘金”过程没有新物质生成,从化学的视角看属于物理变化。
【小问2详解】
“蚕丝”属于属于天然纤维。
【小问3详解】
“暗香已远”的原因是构成花香的分子不断运动,运到我们周围,闻到花香。
【小问4详解】
“投泥泼水愈光明”中“投泥泼水”反映的化学原理是,一氧化碳和氢气具有可燃性,使燃烧更旺,“愈光明”指的是CO和H2。
【小问5详解】
三大化石燃料都属于不可再生能源,石油属于不可再生能源。
【小问6详解】
化合物中含有钾、氮两种营养元素,属于复合肥料。
【小问7详解】
灭火的原理:移除可燃物、隔绝空气或氧气、温度降到着火点以下,“去薪”灭火的原理是移除可燃物。
【小问8详解】
“烧石成灰”是指碳酸钙在高温条件下反应生成氧化钙和二氧化碳,该反应的化学方程式:,一种物质反应生成多种物质的反应叫做分解反应,该反应属于分解反应。
17. 我国向世界承诺:努力争取2060年前实现“碳中和”——排放量和转化量相等,达到相对零排放,为人类社会可持续发展贡献中国力量。
Ⅰ 了解二氧化碳排放
(1)排放量增加可能引发的后果有______(选填字母序号,下同)。
A. 冰川融化,海平面上升B. 极端天气频发
C. 土地沙漠化,造成农业减产D. 影响自然生态系统,改变生物多样性
(2)空气中的主要来自于______。
A. 动植物的呼吸作用
B. 化石燃料的燃烧
C. 植物的光合作用
(3)实验室制备。根据下列仪器装置,回答问题。
①写出标号仪器的名称:a.______,b.______。
②制取可在A~E中选用装置______;装置F是在装置B基础上的改进,其优点是______。
Ⅱ 探究二氧化碳转化
(4)的吸收是其转化的有效方法。现有三种试剂:水、澄清石灰水、溶液,你认为最佳的吸收剂是______,设计实验方案证明你的结论:______。
Ⅲ 研制低碳行动方案
(5)低碳行动涵盖国际合作、国家工程和个人行为三个层面。请从“个人行为”层面策应“低碳行动”,写出你的一个行动打算:______。
【答案】(1)ABCD (2)AB
(3) ①. 试管 ②. 集气瓶 ③. BC ④. 可以控制反应发生与停止
(4) ①. 2%NaOH溶液 ②. 用三只相同的塑料瓶收集二氧化碳,分别注入等体积的水、澄清石灰水、2%NaOH溶液,盖上瓶盖,充分振荡,若注入2%氢氧化钠溶液的塑料瓶变瘪程度最大,说明2%氢氧化钠溶液吸收二氧化碳效果最好
(5)出行乘坐公交车(合理即可)
【解析】
【小问1详解】
A、空气中二氧化碳含量过高,会导致温室效应加剧。会导致全球变暖,冰川融化,海平面上升,正确;
B、温室效应会导致气候异常,发生极端天气,正确;
C、地球温度升高,会使地球上的水分加速蒸发到大气层中,地面变得干旱,植被退化,进而导致土地沙漠化,正确;
D、温度升高会影响生物的生长,影响生态系统,导致某些物种灭绝,正确;
故填:ABCD;
【小问2详解】
A、动植物呼吸作用产生二氧化碳和水,符合题意;
B、化石燃料含有碳元素,完全燃烧会产生二氧化碳,符合题意;
C、植物光合作用消耗二氧化碳和水,不符合题意;
故填:AB;
【小问3详解】
①图中可知,仪器a是试管,仪器b是集气瓶,故填:试管;集气瓶;
②实验室用大理石与稀盐酸制取二氧化碳,选择固液常温型发生装置,二氧化碳能溶于水,不能用排水法收集,二氧化碳的密度比空气的密度大,选择向上排空气法收集,故填:BC;
多孔隔板可以将固体放在试管中部,通过开关止水夹控制固体液体接触和分离,当止水夹打开,固液接触,反应发生,当止水夹夹紧,装置内生成气体导致压强增大,将液体挤回长颈漏斗,液面降到多孔隔板以下与固体分离,反应停止,装置的优点是可以控制反应的发生与停止,故填:可以控制反应的发生与停止;
【小问4详解】
水能和二氧化碳反应生成碳酸,澄清石灰水和氢氧化钠能够和二氧化碳反应,用于吸收二氧化碳,但是澄清石灰水中氢氧化钙微溶于水,溶液浓度较小,吸收效果不好,氢氧化钠溶液中含有水和能与二氧化碳反应的氢氧化钠,吸收效果好,故填:2%氢氧化钠溶液;
证明吸收效果需要在相同条件下比较三种试剂吸收二氧化碳量的多少,如可以通过塑料瓶变瘪的程度比较吸收效果,故填:用三只相同的塑料瓶收集二氧化碳,分别注入等体积的水、澄清石灰水、2%NaOH溶液,盖上瓶盖,充分振荡,若注入2%氢氧化钠溶液的塑料瓶变瘪程度最大,说明2%氢氧化钠溶液吸收二氧化碳效果最好;
小问5详解】
低碳行动可以从减少二氧化碳排放角度做起,如出行乘坐公交车、节约用电等,故填:出行乘坐公交车(合理即可)。
18. 2024年5月17日,中国一汽盐城分公司首款新能源汽车“奔腾小马”投产下线,顺利实现新能源汽车转型升级。
(1)汽车烤漆工艺既能助力汽车美观,更能防止车身生锈。其防锈原理是______。
(2)铜制导线及铜质电路主板将电池、行车电脑及汽车部分零部件连接成高度协调的运行系统,说明铜具有优良的______(填写物理性质)。
(3)新能源汽车常使用含磷酸亚铁锂()的锂电池为汽车提供动力,中显价,则Li元素的化合价为______价。
(4)生产汽车使用大量合金。下列对合金认识正确的是______(选填字母序号)。
A. 合金的强度一般比组成它们的纯金属更大
B. 合金的熔点一般比组成它们的纯金属更低
C. 合金的抗腐蚀性能一般比组成它们的纯金属更好
(5)生产汽车还需要使用大量的金属铁。若用1000t含氧化铁()的赤铁矿石,理论上可以炼出纯铁的质量为______(写出计算过程)。
【答案】(1)隔绝氧气和水
(2)导电性 (3)+1 (4)ABC
(5)解:设产生铁的质量为x。
x=560t
答:可以炼出纯铁的质量为560t。
【解析】
【小问1详解】
铁在潮湿的空气中容易生锈,则烤漆的防锈原理是隔绝水和氧气;
【小问2详解】
铜具有优良的导电性,则用于制作导线、铜质电路主板等;
【小问3详解】
磷酸亚铁锂(LiFePO4)中磷酸根为-3价,铁元素化合价是+2,根据化合物中元素化合价代数和为零可知:x+(+2)+(-3)=0,x=+1,Li元素化合价是+1;
【小问4详解】
A.合金的强度一般比组成它们的纯金属更大,正确;
B.合金的熔点一般比组成它们的纯金属更低,正确;
C.合金的抗腐蚀性能一般比组成它们的纯金属更好,正确;
故选:ABC。
【小问5详解】
见答案。
19. 海洋蕴藏着丰富的资源,人类应合理开发利用。
Ⅰ 了解海水资源
(1)海水中含钠总量约,“钠”指的是______(选填“元素”或“原子”)。
(2)海水中还含有和等物质,其在不同温度时溶解度如下表所示,如图是对应溶解度曲线。
①如图中曲线______(选填“甲”或“乙”)代表的溶解度曲线。
②时将固体加入到100g水中,______(选填“能”或“不能”)得到溶液。
③时将等质量的甲、乙两物质的饱和溶液降温到,析出晶体质量相等。判断上述说法______(选填“正确”或“错误”)。
④现有时饱和溶液,逐渐降温经直至,其溶质质量分数的变化趋势为______。
Ⅱ 海水资源化利用
(3)海水制镁。查找资料,提供两种提取金属镁的路径方案如下图所示。
方案1:
方案2:
结合地理位置,因地制宜,选择我市提取金属镁的最佳方案。你的选择是方案______(选填“1”或“2”),理由是______(写出两点即可)。
【答案】(1)元素 (2) ①. 甲 ②. 不能 ③. 正确 ④. 先不变后减小
(3) ①. 1 ②. 原料来源丰富,无需高温,节约能源
【解析】
【小问1详解】
这里的“钠”不是以分子、原子、单质的形式存在,而是强调存在的元素,与具体形态无关,故填:元素;
【小问2详解】
①由表中数据可知,氯化钾的溶解度随温度的升高而增加,硫酸镁的溶解度随温度的升高先增加后减小,故曲线甲代表氯化钾的溶解度曲线;
②40℃时,氯化钾的溶解度为40.0g,该温度下,将50g氯化钾加入到100g水中,只能溶解40g,不能得到150g氯化钾溶液;
③由图可知,t2℃时,甲、乙的溶解度相等,则该温度下,甲、乙饱和溶液的溶质质量分数相等,等质量的甲、乙饱和溶液中溶质质量和溶剂质量均相等,降温至t1℃,甲、乙的溶解度均减小,均有溶质析出,溶剂质量不变,t1℃时,甲、乙的溶解度相等,则等质量的溶剂中溶解的溶质质量相等,则t2℃时,将等质量的甲、乙两物质的饱和溶液降温到 t1℃ ,析出晶体的质量相等,故说法正确;
④将t3℃时,100g硫酸镁饱和溶液降温至t2℃,降温后,硫酸镁的溶解度增加,变为不饱和溶液,溶质质量和溶剂质量均不变,溶质质量分数不变,后降温至t1℃,降温后,硫酸镁的溶解度减小,有溶质析出,溶质质量分数减小,故溶质质量分数先不变后减小;
【小问3详解】
盐城靠海,利用海水制镁,原料来源丰富,且海水制镁无需高温加热,可以节约能源,故选择方案1。选项
实验问题
实验方案
A
鉴别和空气
将带火星的木条伸入盛有气体的试管中,观察现象
B
分离和MnO2的混合物
溶解,过滤,洗涤、干燥;蒸发结晶
C
验证Cu、Al的金属活动性
将洁净的铝丝浸入溶液中,观察现象
D
测定西瓜汁的酸碱度
将pH试纸浸入西瓜汁中,再与标准比色卡比较
温度
20
30
40
60
80
100
溶解度
34.0
37.0
40.0
45.5
51.1
56.7
33.7
38.9
44.5
54.6
55.8
50.4
相关试卷
这是一份2024年江苏省盐城市中考化学真题,文件包含2024年江苏省盐城市中考化学真题原卷版docx、2024年江苏省盐城市中考化学真题解析版docx等2份试卷配套教学资源,其中试卷共20页, 欢迎下载使用。
这是一份[化学]2024年江苏省盐城市中考化学真题(原卷版),共7页。
这是一份[化学]2024年江苏省盐城市中考化学真题(解析版),共14页。

