- 2024年江西省中考化学真题 试卷 1 次下载
- 2024年江苏省扬州市中考化学试题 试卷 0 次下载
- 2024年江苏省连云港市中考化学真题 试卷 0 次下载
- 2024年江苏省苏州市中考化学真题 试卷 0 次下载
- 2024年广东省深圳市中考化学真题 试卷 2 次下载
2024年江苏省盐城市中考化学真题
展开一、选择题:本大题共15小题。每小题只有一个选项符合题意,每小题2分,共30分。
(2024盐城)1. 盐城,一个让你打开心扉的地方!下列做法中不利于建设美丽盐城是
A. 生活垃圾分类处理B. 倡导使用清洁能源
C. 生活污水排入河道D. 积极行动植树造林
(2024盐城)2. 下列标志中,属于“常用危险化学品”标志的是
A. B.
C. D.
(2024盐城)3. 下面是小明同学某次午餐的部分食物,其中主要提供蛋白质的是
A. 米饭B. 青菜C. 牛肉D. 苹果
(2024盐城)4. 空气是一种宝贵的资源,其中含量最高且常用作保护气的是
A. B. C. HeD.
(2024盐城)5. 发明了联合制碱法、为我国纯碱和氮肥工业技术发展作出杰出贡献的科学家是
A. 侯德榜B. 张青莲C. 屠呦呦D. 徐光宪
(2024盐城)阅读下列资料,完成下面小题:
透明的金刚石、灰黑色的石墨和足球状、空心球体结构的都是由碳元素组成的单质;碳原子核外电子数为6,其结构示意图如图所示。
金刚石可用来切割大理石、加工坚硬的金属。石墨很软,有滑腻感。常温下为固体,能与K等金属反应生成超导体材料,如图所示的独特结构使之有可能在催化、医学等领域具有广泛应用。
6. 下列关于的说法中不正确的是
A. 分子具有空心球体结构B. 是一种新型有机高分子材料
C. 每个分子由60个碳原子构成D. 有可能在催化领域具有广泛应用
7. 下列摘录中,属于物质结构描述的是
A. 碳原子核外电子数为6B. 金刚石可用来切割大理石
C. 石墨很软D. 能与K等金属反应
8. 金刚石、石墨和和都是由碳元素组成的单质,它们的性质存在着明显差异。其原因是构成它们的原子
A. 种类不同B. 大小不同C. 质量不同D. 排列方式不同
(2024盐城)9. 如图是电解水反应的微观示意图。据此判断下列说法中不正确的是
A. 甲中微粒能保持水的化学性质
B. 乙中微粒在化学变化过程中没有发生改变
C. 丙中的物质属于混合物
D. 丙中氢气和氧气的质量比为
阅读下列资料,完成下面小题:
(2024盐城)在我市学生实验考查中,AI实验室摄像头拍摄上传学生化学实验过程,现选取部分资料呈现如下。
10. 实验1《粗盐中难溶性杂质的去除》。通过观察可以发现,四幅画面中操作规范的是
A. 称量B. 溶解
C 过滤D. 蒸发
11. 实验2《氧气的实验室制取与性质》。本实验以高锰酸钾为原料,并采用排水法收集从视频中看到的下列实验操作不规范的是
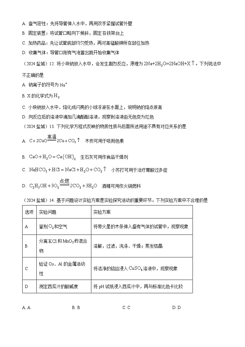
A. 查气密性:先将导管伸入水中,再用双手紧握试管外壁
B. 固定装置:将试管口略向下倾斜,固定铁架台上
C. 加热药品:先让试管底部均匀受热,再对高锰酸钾所在部位加热
D. 收集气体:导管口刚有气泡冒出就开始收集气体
(2024盐城)12. 将小块钠放入水中,会发生剧烈反应,原理为。下列说法中不正确的是
A. 钠离子的符号为
B. X的化学式为
C. 小块钠放入水中,熔化成闪亮的小球浮游在水面上,说明钠的熔点很高
D. 向反应后的溶液中滴加几滴酚酞溶液,观察到溶液由无色变为红色
(2024盐城)13. 下列化学方程式反映的物质性质与后面所述用途不具有对应关系的是
A. 木炭可用于吸附色素
B. 生石灰可用作食品干燥剂
C. 小苏打可用于治疗胃酸过多症
D. 酒精可用作火锅燃料
(2024盐城)14. 基于问题设计实验方案是实验探究活动的重要环节。下列实验方案中不合理的是
A. AB. BC. CD. D
(2024盐城)15. 同学们课后走进实验室,回收处理金属Mg、Cu与氧气反应的废弃物。取和粉末的混合物5g,加入一定量的稀硫酸恰好完全反应,得到100g含硫元素质量分数为的不饱和溶液;经多步处理后,得13g晶体(不含结晶水)。则原混合物中Mg、Cu两种元素质量分数之和为
A. B. C. D.
二、非选择题:本大题共4小题,共40分。
(2024盐城)16. 中华文明源远流长,蕴含着深邃的哲学智慧和丰富的实践经验。
(1)刘禹锡“千淘万漉虽辛苦,吹尽狂沙始到金”中引用的“淘金”过程发生的变化,从化学的视角看属于______变化(选填“物理”或“化学”)。
(2)李商隐“春蚕到死丝方尽”中的“蚕丝”属于______纤维(选填“天然”或“合成”)。
(3)姜夔“高花未吐,暗香已远”蕴含科学道理,从分子角度分析“暗香已远”的原因是______。
(4)苏轼“投泥泼水愈光明”中“投泥泼水”反映的化学原理是,“愈光明”指的是______(填写物质化学式)燃烧的结果。
(5)《汉书》记载:“高奴县有洧水,可燃”。洧水中含有石油,石油属于______能源(选填“可再生”或“不可再生”)。
(6)《本草经集注》记载:“强烧之,紫青烟起…云是真硝石也”。“硝石”主要成分是,在肥料中属于______(选填“复合肥料”或“农家肥”)。
(7)《三国志》记载:“扬汤止沸,不如去薪”。“薪”指柴、草等燃料,“去薪”灭火的原理是______。
(8)《天工开物》记载:“煤饼烧石成灰”。“石”主要成分是,“灰”指,“烧石成灰”可用化学方程式表示为______,该反应属于______(填基本反应类型)。
(2024盐城)17. 我国向世界承诺:努力争取2060年前实现“碳中和”——排放量和转化量相等,达到相对零排放,为人类社会可持续发展贡献中国力量。
Ⅰ 了解二氧化碳排放
(1)排放量增加可能引发的后果有______(选填字母序号,下同)。
A. 冰川融化,海平面上升B. 极端天气频发
C. 土地沙漠化,造成农业减产D. 影响自然生态系统,改变生物多样性
(2)空气中主要来自于______。
A. 动植物的呼吸作用
B. 化石燃料的燃烧
C. 植物的光合作用
(3)实验室制备。根据下列仪器装置,回答问题。
①写出标号仪器的名称:a.______,b.______。
②制取可在A~E中选用装置______;装置F是在装置B基础上的改进,其优点是______。
Ⅱ 探究二氧化碳转化
(4)的吸收是其转化的有效方法。现有三种试剂:水、澄清石灰水、溶液,你认为最佳的吸收剂是______,设计实验方案证明你的结论:______。
Ⅲ 研制低碳行动方案
(5)低碳行动涵盖国际合作、国家工程和个人行为三个层面。请从“个人行为”层面策应“低碳行动”,写出你的一个行动打算:______。
(2024盐城)18. 2024年5月17日,中国一汽盐城分公司首款新能源汽车“奔腾小马”投产下线,顺利实现新能源汽车转型升级。
(1)汽车烤漆工艺既能助力汽车美观,更能防止车身生锈。其防锈原理是______。
(2)铜制导线及铜质电路主板将电池、行车电脑及汽车部分零部件连接成高度协调的运行系统,说明铜具有优良的______(填写物理性质)。
(3)新能源汽车常使用含磷酸亚铁锂()的锂电池为汽车提供动力,中显价,则Li元素的化合价为______价。
(4)生产汽车使用大量合金。下列对合金的认识正确的是______(选填字母序号)。
A. 合金强度一般比组成它们的纯金属更大
B. 合金的熔点一般比组成它们的纯金属更低
C. 合金的抗腐蚀性能一般比组成它们的纯金属更好
(5)生产汽车还需要使用大量的金属铁。若用1000t含氧化铁()的赤铁矿石,理论上可以炼出纯铁的质量为______(写出计算过程)。
(2024盐城)19. 海洋蕴藏着丰富的资源,人类应合理开发利用。
Ⅰ 了解海水资源
(1)海水中含钠总量约,“钠”指的是______(选填“元素”或“原子”)。
(2)海水中还含有和等物质,其在不同温度时的溶解度如下表所示,如图是对应溶解度曲线。
①如图中曲线______(选填“甲”或“乙”)代表的溶解度曲线。
②时将固体加入到100g水中,______(选填“能”或“不能”)得到溶液。
③时将等质量的甲、乙两物质的饱和溶液降温到,析出晶体质量相等。判断上述说法______(选填“正确”或“错误”)。
④现有时饱和溶液,逐渐降温经直至,其溶质质量分数的变化趋势为______。
Ⅱ 海水资源化利用
(3)海水制镁。查找资料,提供两种提取金属镁的路径方案如下图所示。
方案1:
方案2:
结合地理位置,因地制宜,选择我市提取金属镁的最佳方案。你的选择是方案______(选填“1”或“2”),理由是______(写出两点即可)。选项
实验问题
实验方案
A
鉴别和空气
将带火星的木条伸入盛有气体的试管中,观察现象
B
分离和MnO2的混合物
溶解,过滤,洗涤、干燥;蒸发结晶
C
验证Cu、Al的金属活动性
将洁净的铝丝浸入溶液中,观察现象
D
测定西瓜汁的酸碱度
将pH试纸浸入西瓜汁中,再与标准比色卡比较
温度
20
30
40
60
80
100
溶解度
34.0
37.0
40.0
45.5
51.1
56.7
33.7
38.9
44.5
54.6
55.8
50.4
2024年江苏省盐城市中考化学真题(含答案): 这是一份2024年江苏省盐城市中考化学真题(含答案),共11页。试卷主要包含了选择题,非选择题等内容,欢迎下载使用。
[化学]2024年江苏省盐城市中考化学真题(无答案): 这是一份[化学]2024年江苏省盐城市中考化学真题(无答案),共7页。
[化学]2024年江苏省盐城市中考化学真题(原卷版): 这是一份[化学]2024年江苏省盐城市中考化学真题(原卷版),共7页。

