重庆市拔尖强基联盟2025届高三上学期10月联合考试生物+答案
展开这是一份重庆市拔尖强基联盟2025届高三上学期10月联合考试生物+答案,文件包含重庆市西南大学附属中学重庆育才中学等学校2024-2025高三上学期10月联考生物试题无答案docx、生物答案docx、生物答案pdf等3份试卷配套教学资源,其中试卷共20页, 欢迎下载使用。
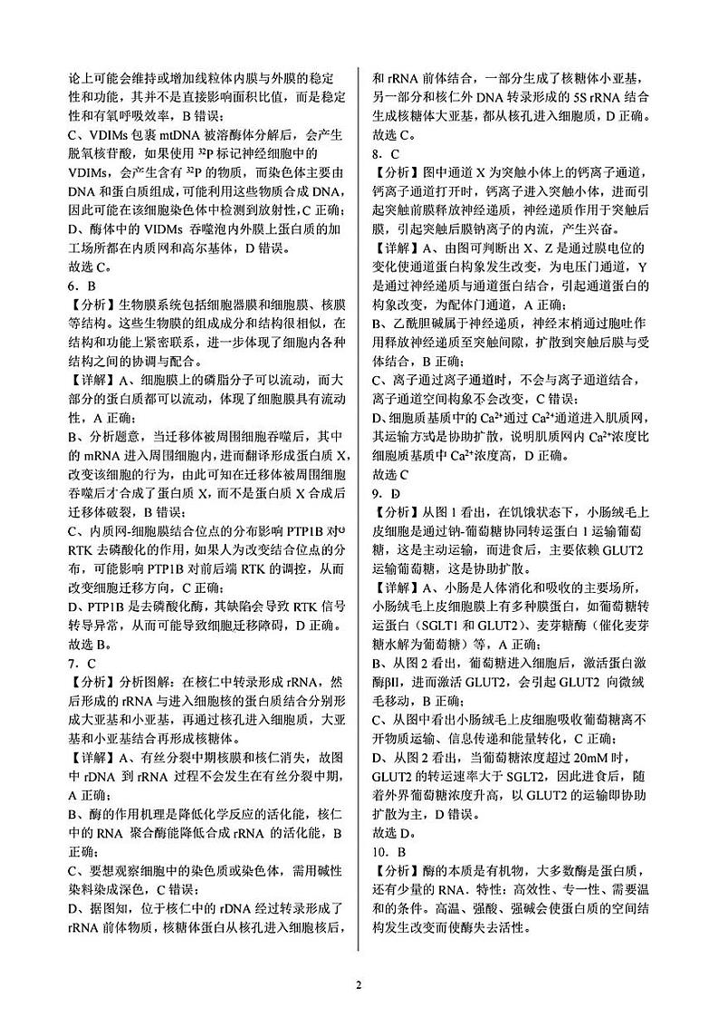
A. 胶原蛋白的形成不需要游离核糖体参与
B. 手术缝合线中的胶原蛋白会被人体细胞直接吸收
C. C-前胶原酶作用位点为端肽氨基端的肽键
D. 烤猪蹄中的胶原蛋白空间结构被破坏,但不影响胶原蛋白的营养价值
4. 研究显示,糖尿病患者由于大脑海马神经元中蛋白 Tau过度磷酸化,导致记忆力减退。细胞自噬能促进过度磷酸化的蛋白 Tau降解,该过程受蛋白激酶cPKCγ的调控。为了探究高糖环境和蛋白激酶cPKCγ对离体小鼠海马神经元自噬的影响,以小鼠海马神经元、cPKCγ蛋白酶抑制剂、5mml/L以及75mml/L葡萄糖培养液等材料进行实验设计(5mml/L葡萄糖的培养液模拟正常小鼠的体液环境)。下列相关说法正确的是( )
A. 在5mml/L葡萄糖培养液中对海马神经元细胞添加cPKCγ蛋白酶抑制剂体现了加法原理
B. 该实验设计可不设置空白对照
C. 该实验设计需要设置3个实验组
D. 该实验设计可用蛋白 Tau的数量作为因变量检测指标
5. 研究发现,线粒体内膜的嵴会因氧化受损释放氧化性分子,局部激活线粒体附近溶酶体上的Ca²⁺通道,导致线粒体外膜上的膜蛋白寡聚,在外膜中形成一个孔,受损的内膜片段包裹着被氧化的mtDNA 形成囊泡(VDIMs)通过这个孔运出,并被紧密相连的溶酶体以膜内陷形式消化吸收。下列有关说法正确的是( )
A. 在高倍光学显微镜下能观察到线粒体和VDIMs的形态
B. 使用抗氧化剂会让线粒体内膜与外膜面积比值降低,不利于线粒体进行有氧呼吸
C. 使用P标记神经细胞中的VDIMs,最终可能在该细胞染色体中检测到放射性
D. 溶酶体中的VIDMs 吞噬泡内外膜上蛋白质的加工场所不同
6. 细胞在迁移过程中会产生并释放一种单层膜的细胞结构——迁移体,其内部含有mRNA 等物质。当迁移体被周围细胞吞噬后,其中的mRNA 翻译形成蛋白质X,然后细胞前端的受体RTK经系列信号转导,大量聚合分枝状肌动蛋白引导细胞膜向外突出,伴随着细胞后端受体RTK信号的持续抑制引起细胞膜收缩从而引导细胞向前迁移。研究发现迁移细胞从前到后端的内质网一细胞膜结合位点数量呈梯度递增,使内质网中的去磷酸化酶PTP1B更多的作用于迁移细胞后端的受体RTK。下列说法错误的是( )
-A. 细胞迁移过程中细胞膜上的磷脂分子和大多数蛋白质都在运动
B. 迁移体将在蛋白质X合成后破裂
C. 若人为诱导增加细胞前端的内质网-细胞膜结合位点,可改变细胞迁移方向
D. PTP1B基因缺陷型细胞存在迁移障碍
7. 细胞核主要由核膜、核仁、染色质、核孔组成。核仁中含有rRNA,rDNA 和核糖体亚基(由核糖体蛋白和rRNA 组装而成)等,如下图所示。由此推测以下说法错误的是( )
A. 图中rDNA 到rRNA 过程不会发生在有丝分裂中期
B. 核仁中的RNA 聚合酶能降低合成rRNA 的活化能
高三上十月联合考试 第2页 (共8页)C. 光学显微镜下可清楚观察到细胞中染色质的形态和结构
D. 细胞核内组装的核糖体大小亚基通过核孔运输到细胞质中
8. 离子通道又称“门通道”,是各种无机盐离子跨膜被动运输的通路。根据“门”开关条件的不同,可分为电压门通道(膜电位的变化使通道蛋白构象发生改变,从而使离子通道开启或关闭)、配体门通道(细胞内外的某些配体,如神经递质,与通道蛋白结合,引起通道蛋白的构象改变,使通道开启或关闭) 和应力激活通道(当质膜感受牵张刺激时,离子通道打开或关闭)三种类型。下图是神经一肌肉接头处传递神经冲动、刺激肌肉收缩过程中相关离子通道先后开放和关闭的示意图(各门通道开放顺序以数字标注)。下列说法错误的是( )
A. 通道X和通道Z属于电压门通道,通道Y属于配体门通道
B. 神经末梢通过胞吐释放的乙酰胆碱,扩散到突触后膜与受体结合
C. 离子通过离子通道时,与离子通道结合改变其空间构象
D. 肌质网内Ca²⁺浓度比细胞质基质中Ca²⁺浓度高
9. 饥饿时,人体吸收葡萄糖主要与小肠绒毛上皮细胞膜的钠-葡萄糖协同转运蛋白1(SGLT1)有关; 进食后,人体吸收葡萄糖主要与SGLT1和葡萄糖转运蛋白2(GLUT2) 有关,其中 GLUT2顺浓度梯度转运葡萄糖。为探究肠腔中不同浓度条件下葡萄糖主要吸收方式,研究人员进行了相关实验,实验结果如图2所示。下列说法错误的是( )
题9图
A. 小肠绒毛上皮细胞膜上有多种膜蛋白,如葡萄糖转运蛋白、麦芽糖酶等
B. 进入小肠绒毛上皮细胞的葡萄糖,作为信号分子,会引起GLUT2 向微绒毛移动
℃. 小肠绒毛上皮细胞吸收葡萄糖离不开物质运输、信息传递和能量转化
D. 进食后,小肠绒毛上皮细胞吸收葡萄糖存在两种方式,但以主动运输为主
10. 当活鱼宰杀后,肉中的ATP会分步降解成肌苷酸(IMP),IMP 在酸性磷酸酶(ACP) 作用下形成肌苷,在其他酶的作用下肌苷会继续降解为次黄嘌呤和核糖,IMP具有鲜味特性而次黄嘌呤无鲜味。下图为探究鱼肉鲜味下降原因的部分实验结果,相关叙述正确的是( )
高三上十月联合考试 第3 页 (共8页)
A. ACP 活性可通过测定单位时间内 IMP 的生成量表示
B. 据图可知,草鱼ACP 的最适温度下,鳝鱼的ACP 活性丧失
C. pH=6.0,温度为40℃条件利于宰杀后鮰鱼的保鲜
D. 宰杀后若要保持鲜味,图中鳝鱼对保存条件中的温度和pH要求最高
11.可兴奋细胞中,ATP 含量过高时,还能以磷酸肌酸暂时储存能量。磷酸肌酸能在肌酸激酶的催化下,将其磷酸基团转移到ADP分子上,从而生成ATP 和肌酸。ATP 与磷酸肌酸的相互转化如下图。下列相关叙述错误的是( )
A. 肌细胞收缩不能直接利用磷酸肌酸水解释放的能量
B. 有机物氧化分解释放能量的细胞呼吸,属于放能反应
C. 剧烈运动时,ATP 大量水解,但其产物ADP 不会明显增加
D. ATP 断裂两个特殊的化学键,为磷酸肌酸的形成提供能量
12. 真核细胞有氧呼吸全过程可分为如图所示的糖酵解、柠檬酸循环和电子传递链三个阶段,一些中间产物还可合成脂肪等。据图分析错误的是( )
A. 有氧呼吸阶段和无氧呼吸阶段均会发生糖酵解
B. 糖酵解时葡萄糖中的化学能大部分转化为热能
C. 细胞呼吸是糖类、脂肪等相互转化的枢纽
D. 线粒体内膜中分布着与电子传递链阶段有关的酶
13. 研究者发现植物根系能够从环境中吸收葡萄糖。为提高苹果果实含糖量,研究者利用同位素标记技术进行实验,处理及结果如表。依据实验结果,下列说法错误的是( )
高三上十月联合考试 第4页 (共8页)A. 根系从环境中吸收葡萄糖,可减少叶片中的糖类向根系运输,从而提高果实含糖量
B. 该培养条件下,抑制X基因表达,会降低苹果果实含糖量
C. 若阻断叶片通向根系的筛管,叶片 CO₂固定速率会上升
D. 推测X基因表达出的X蛋白能促进根系吸收葡萄糖
14. 在胁迫条件下,植物体内活性氧(ROS)增加,导致线粒体膜的通透性增加,诱导细胞发生程序性死亡(PCD)。研究人员筛选出1个叶绿体功能缺陷突变体(md1),md1中的MOD1基因缺陷,导致叶绿体中的脂肪酸合酶合成缺陷,存在明显的ROS积累,诱导植物发生PCD(如图所示);若直接使用苹果酸处理人类HeLa 细胞,也能够诱导 ROS产生和细胞死亡,下列有关说法错误的是( )
A. 若编码酶2的基因发生突变,可抑制md1发生PCD
B. 据题意可知,动物细胞具有类似的凋亡机制
C. 叶绿体中MOD1 功能缺失,导致苹果酸从叶绿体向线粒体的转运量增加
D. 图示细胞死亡的机制对于机体是不利的
15. 单亲二体(UPD)是指正常二倍体的体细胞(2n)中某对同源染色体都来自父方或母方的现象。下图表示某种UPD的发生机制:减数分裂出现错误的二体卵子(n+1)和正常精子(n)结合形成三体合子(2n+1),三体合子在有丝分裂过程中会随机失去一条染色体,从而使染色体数目恢复正常(2n),称为“三体自救”。在不考虑其他变异的情况下,叙述正确的是( )
题 15图
高三上十月联合考试 第5页(共8页)
苹果树根系置于含有“C标记的葡萄糖培养液中
用“C标记的CO₂处理苹果叶片,根系置于普通葡萄糖培养液中
根系℃含量( mg)
非根系“C含量( mg)
根系“℃含量占比(%)
非根系¹²C含量占比(%)
野生型
4.7
含量极低
44.24
55.76
X基因高表达
6.2
30.89
69.11
X基因低表达
3.6
46.79
53.21
A. 性染色体正常的男性不可能是UPD
B. 图中丙为UPD, 且三体形成UPD 的概率是1/2
C. UPD 产生机制降低了21-三体综合征人群的概率
D. 三体自救过程中,发生联会紊乱,导致随机丢失一条染色体,形成UPD
二、非选择题:本大题共5 小题,共55分。
16.(10分)在老年人群体中,骨关节炎是一种常见的退行性疾病。病理性的软骨细胞表现出ATP和NADPH(NADPH的还原形式是一个关键的电子供体,能促进细胞代谢)衰竭,最终使得细胞的合成代谢受损。如下图所示,研究人员将菠菜类囊体送入退行性骨关节炎软骨细胞内,增强细胞内物质合成和能量的转化,改善了软骨细胞代谢。据此回答下列问题:
(1)制备菠菜类囊体时,使用差速离心法在 (填“低速”或“高速”)条件下能分离出叶肉细胞中的叶绿体,再使用低渗溶液使叶绿体破裂释放类囊体。进一步制备NTUs,NTUs被膜包裹后以胞吞的方式进入细胞,体现了细胞膜的 (填“结构”或“功能”)特点。
(2)NTUs 改善软骨细胞代谢的作用机理是 4
(3)为了观察、评估软骨细胞膜(CM) 协助NTUs进入细胞的效果,研究团队完成了以下实验:
说明:LNP 为非细胞膜结构脂质体。
①实验一中设置第3组的目的是 。
②据实验一分析,用CM包裹的优点是 。
③实验二的结果表明: 。
17.(11分)高盐环境下粮食作物会大量减产。为研究植物的耐盐机理,科研人员将耐盐植物滨藜和不耐盐植物柑橘分别置于不同浓度NaCl溶液中培养,一段时间后测定并计算生长率,结果如图1。请回答问题:
高三上十月联合考试 第6页(共8页)实验及组别
培养组合
细胞中荧光平均强度
实验一
1
蓝色荧光标记的巨噬细胞+NTUs(红色荧光标记)
强
2
蓝色荧光标记的巨噬细胞+CM-NTUs(红色荧光标记)
弱
3
蓝色荧光标记的巨噬细胞+LNP-NTUs(红色荧光标记)
强
实验二
1
蓝色荧光标记的软骨细胞+NTUs(红色荧光标记)
0. 002
2
蓝色荧光标记的软骨细胞+CM-NTUs(红色荧光标记)
0. 27
3
蓝色荧光标记的软骨细胞+LNP-NTUs(红色荧光标记)
0. 005
(1)科研人员在研究植物耐盐机理的实验中,自变量为 ,因变量为 。
(2)植物根毛细胞从土壤溶液中吸收水分依赖于根毛细胞液浓度 (填“大于”或“等于”或“小
于”) 土壤溶液浓度。
(3)据图1可推知植物A是 ,理由是 。
(4)据图2分析可知,Na⁺进出生物膜的方式为 。H⁺借助NHX排出液泡为协助扩散,依据
是 。
18.(12分)自然水体pH通常在7到9之间,在此范围内水体中无机碳主要以
HCO₂
的形式存在,目前已知
的沉水植物中约50%物种可利用
HCO₂
作为无机碳源进行光合作用,具体过程如图所示:(Pyrenid:水生
植物叶绿体内的淀粉核,RuBisCO:核酮糖-1,5-二磷酸羧化酶)。
细胞壁
细胞膜
CO₂
CO₂
CO₂
细胞质基质
CAte
CO₂
CO₂
HCO3-
2
叶绿体
CAₙl
CO₂
CO₂
Pyrenid
HCO3-
HCO3-
AE
HCO3-+H+
CO₂
CA₁
2
CAₐ+
2
OH-
OH-
OH⁻
CA₁
HCO32RaBlsCO
pH
HCO3-
OH⁻+CO₂
CO₂
图1
ubiscs
ubisc
水的
NH₂
28°
NH
光解
NH
物质X
氢源
cs0°
线粒
CO₂
c
体
Mg²
细胞
氢源
呼吸
x
Mg²⁺
AHDAHB
二氧化碳
基质
pH=8,0
光
蛋白
HCO₂
蛋白
蛋白
的运输
HCO₃-1
x
pH=5.0
内腔
Mg²⁺
的运输
细胞质
叶绿体
类囊体
叶绿体基质
基质
基质
图2
图3
题 18图
(1)沉水植物的叶片通常会发育成条形、卵圆形、丝状或羽毛状,且非常薄,据统计全球沉水植物的叶片平
均厚度约为130μm,即大约两到三个细胞的厚度,而陆生植物叶片的平均厚度约240μm,该结构特征能增
大细胞表面积和体积比值。结合题意从光合作用原料角度推测,该特征出现的生物学意义是
。
(2)沉水植物利用
HCO₂
的方式多样,如离子交换通道 AE 直接吸收
HCO₃,
产生或分泌碳酸酐酶CA 催化
HCO₃
和
CO₂
之间的转化,无机碳最终在 Pyrenid中作用于RuBisCO的初步活化(过程见图2),分析可知 RuBisCO
的初步活化因素包括 、 、 。
(3)图3中物质 X 是 。据图3解释该物质保障暗反应(
CO₂的供应的原因:
高三上十月联合考试 第7页 (共8页)
。综合分析,氢源(H⁺)的作用是 .
(4)水生生态系统中的植物凋落物和动物的尸体残渣大部分会沉积到底泥里,经微生物分解,产生CO₂。有些沉水植物根部和叶片中有大量连续的空洞,为CO₂从沉积物扩散到叶片提供了路径。CO₂从根部到叶片的扩散速率限制了植物的大小。故沉水植物在株高和根数量上通常表现为 .
19.(11分)荧光标记染色体上的着丝粒可研究染色体的行为和数量变化。取某生物(染色体数为2N)一个正在分裂的细胞,用不同颜色的荧光标记其中两条染色体的着丝粒(分别用“●”和“”表示),在荧光显微镜下观察到它们的移动路径如图甲箭头所示;图乙、图丙、图丁表示细胞某种分裂过程中染色体的行为。请分析回答:
(1)图甲中荧光点从①移动到②时,该细胞处于 分裂 时期。当荧光点从③移动到④时,发生的染色体行为变化是 ,对应图 (填“丙”或“丁”)。
(2)若将亲代细胞的核膜用³H标记,经过一次有丝分裂,产生的两个子细胞的核膜中均有放射性,其原因可能是 。
(3)请按细胞分裂进程,对图乙中①至⑤进行排序: 。
20. (11分) 瘦素是一种由脂肪组织分泌的肽类激素,参与脂肪代谢的调节。科研人员在P 载体上插入了绿色荧光蛋白(GFP)基因,并进一步构建瘦素基因真核表达载体,检测瘦素基因在小鼠成纤维细胞中的表达情况,为肥胖患者的治疗提供新思路。瘦素基因及P载体的结构如下图所示,在P 载体上瘦素基因与GFP基因共用启动子和终止子,GFP基因能在真核细胞中表达,且能根据荧光的强弱来判断瘦素基因在细胞内的表达强度。HindIII、BamHI、XhI表示3种限制酶且切割DNA 产生的黏性末端不同。据此回答下列问题:
(1)运用PCR 技术扩增瘦素基因时,需要的原料是 。若瘦素基因两端没有合适的限制酶酶切位点,为使瘦素基因能正确插入P载体中,应在图中引物1和2的 (填“3'”或“5'”)端分别添加 (填“HindⅢ”或“BamHⅠ”或“XhⅠ”)的识别序列。
(2)启动子可以被 酶识别和结合,从而启动转录。结合上图分析,瘦素基因真核表达载体进行表达时, 先合成 (填“瘦素“或“GFP”)。
3KanᵗNeOᵗ是一种抗性基因,在真核细胞中的表达具有新霉素抗性,而在原核细胞中的表达则具有卡那霉素抗性。同种基因在真核、原核细胞中表达结果不同,可能的原因是 (答一点即可)。
(4)为检测瘦素基因是否在受体细胞中成功表达出瘦素,除了根据荧光的强度来进行判断之外,还可用的鉴定方法是 (从分子水平作答)。
高三上十月联合考试 第8页(共8页)
相关试卷
这是一份重庆市拔尖强基联盟2025届高三上学期10月联考生物试题(Word版附答案),文件包含重庆市高2025届拔尖强基联盟高三上10月联合考试生物docx、重庆市拔尖强基联盟2025届高三上学期10月联考生物答案pdf等2份试卷配套教学资源,其中试卷共14页, 欢迎下载使用。
这是一份重庆市拔尖强基联盟2025届高三上学期10月联合考试生物+答案,文件包含重庆市西南大学附属中学重庆育才中学等学校2024-2025高三上学期10月联考生物试题无答案docx、生物答案pdf等2份试卷配套教学资源,其中试卷共14页, 欢迎下载使用。
这是一份2024重庆市育才中学、西南大学附中拔尖强基联盟高二下学期3月联合考试生物含解析,共30页。试卷主要包含了考试结束后,将答题卡交回,73,64,33,41等内容,欢迎下载使用。

