2025届银川高三第二次月考试卷+生物(含答案)
展开注意事项:
1.答卷前,考生务必将自己的姓名、准考证号填写在答题卡上。
2.作答时,务必将答案写在答题卡上,写在本试卷及草稿纸上无效。
3.考试结束后,将本试卷和答题卡一并交回。
一、选择题(每小题只有一项符合题目要求,每题3分,共48分)
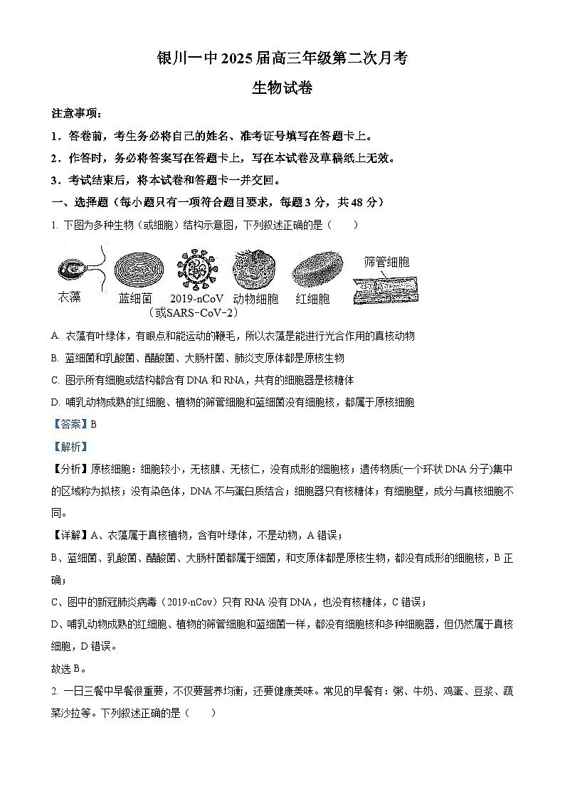
1. 下图为多种生物(或细胞)结构示意图,下列叙述正确的是( )
A. 衣藻有叶绿体,有眼点和能运动的鞭毛,所以衣藻是能进行光合作用的真核动物
B. 蓝细菌和乳酸菌、醋酸菌、大肠杆菌、肺炎支原体都是原核生物
C. 图示所有细胞或结构都含有DNA和RNA,共有细胞器是核糖体
D. 哺乳动物成熟的红细胞、植物的筛管细胞和蓝细菌没有细胞核,都属于原核细胞
2. 一日三餐中早餐很重要,不仅要营养均衡,还要健康美味。常见的早餐有:粥、牛奶、鸡蛋、豆浆、蔬菜沙拉等。下列叙述正确的是( )
A. 蔬菜沙拉中的多糖都能被人体消化为葡萄糖,从而被细胞吸收
B. 牛奶中的钙、铁等元素被吸收后,可以参与构成细胞中的某些化合物
C. 煮熟的鸡蛋破坏了蛋白质的肽键,易被人体消化
D. 用斐林试剂检测豆浆中的糖类时,若出现砖红色沉淀,则说明其含有葡萄糖
3. 超氧化物歧化酶(SOD)是生物体内一类重要的抗氧化酶,由2条或4条肽链组成,其活性中心含有铜、锌、锰、铁等金属离子,能够特异性清除自由基,是一种新型药用酶。下列相关叙述错误的是( )
A. SOD是以碳链为骨架的生物大分子
B. SOD在细胞的核糖体上合成
C. 口服SOD可以延缓细胞衰老
D. 将金属离子去除会导致SOD失活
4. 下图表示一个由200个氨基酸构成的蛋白质分子,下列叙述正确的是( )
A. 该分子中含有200个肽键
B. 该蛋白质分子至少含有2个游离的氨基
C. 合成该蛋白质时相对分子质量减少了3564
D. 该蛋白质分子中至少含有206个O原子(不考虑R基)
5. 在冬季来临过程中,为了增强抗寒能力,冬小麦在不同时期的含水量发生了变化(如下图所示)。下列叙述错误的是( )
A. 冬季,冬小麦自由水的比例下降,可避免低温时自由水过多导致结冰而损害自身
B. 在冬季来临过程中,冬小麦的结合水含量升高,但其水的主要存在形式始终是自由水
C. 水分子是一种极性分子,带电分子或离子都易与水结合,因此水是良好的溶剂
D. 细胞内结合水的存在形式主要是水与蛋白质、多糖等物质结合,从而失去溶解性
6. 受体介导的胞吞作用指细胞外的生物大分子与受体结合后,经胞吞作用进入细胞的过程如图所示。下列叙述正确的是( )
A. 胞吞作用对运输的物质具有选择性
B. 对生物大分子胞吞需要转运蛋白的参与
C. 抑制细胞呼吸不会影响胞吞作用
D. 葡萄糖分子也可通过此方式通过生物膜
7. 溶酶体起源于高尔基体,其内PH大约为5,含多种酸性水解酶。溶酶体膜上有大量的质子泵(一种运输质子的载体蛋白)和其他载体蛋白,膜蛋白高度糖基化。下列叙述错误的是( )
A. 溶酶体内核酸酶的合成开始于游离核糖体,其泄露进入细胞质基质可能会失活
B. 溶酶体上的质子泵可通过协助扩散运输质子进入溶酶体,使溶酶体内呈酸性
C. 溶酶体膜的基本支架是磷脂分子,膜上较多的载体蛋白有助于将水解的产物运往细胞质基质
D. 溶酶体膜蛋白高度糖基化可能起到了避免被蛋白酶水解的作用
8. 图甲表示渗透装置吸水示意图,图乙表示图甲中液面上升的高度与时间的关系,图丙表示成熟植物细胞在某外界溶液中的一种状态(此时细胞有活性)。下列相关叙述正确的是( )
A图甲装置中漏斗内液面高度不变时,半透膜两侧没有水分子进出
B. 由图乙可知漏斗内外溶液浓度差在减小,直至两侧液体浓度相等
C. 图丙所示细胞正在发生质壁分离,细胞液浓度小于外界溶液浓度
D. 图丙中相当于图甲中半透膜的是③④⑤,②中的液体是外界溶液
9. 将若干生理状态相同、长度为3cm的鲜萝卜条随机均分为四组,分别置于清水a(对照组)和三种摩尔浓度相同的b、c、d溶液(实验组)中,定时测量每组萝卜条平均长度,记录如图。据图分析,下述错误的是()
A. a、b,c三组的萝卜条细胞均发生了渗透吸水
B. 90min时,实验组中的萝卜条的细胞液浓度都比实验前大
C. 40min时,若将萝卜条全移至清水,足够时间后测量,则b、c组长度大于a、d组
D. 40min后c组的萝卜细胞开始主动运输吸收葡萄糖导致质壁分离复原
10. 如图甲、乙分别表示由载体蛋白和通道蛋白介导的物质跨膜运输,下列叙述错误的是()
A. 图甲、乙所示的物质跨膜运输方式都是协助扩散
B. 图甲、乙所示蛋白还可参与主动运输过程
C. 通道蛋白在起转运作用时,不需要与被转运物质结合
D. 水分子既可以通过图乙方式运输,也可以通过自由扩散运输,但前者速率更快
11. 作物甲的根细胞吸收K+和的速率与O2浓度的关系如图所示。下列分析错误的是()
A. K+和进入根细胞的运输方式均为主动运输
B. O2浓度大于a时限制作物甲吸收K+速率的主要因素是外界环境中K+含量
C. 与K+最大吸收速率时相比,根细胞的呼吸速率在最大吸收速率时较大
D. 定期松土可促进农作物对K+和的吸收利用
12. 如图所示为ATP的结构及ATP与ADP之间的相互转化过程,下列说法正确的是( )
A. 图一中的a代表腺苷,A代表的是腺嘌呤
B. ATP生成ADP时图一中的c键断裂释放能量
C. ATP与ADP相互转化过程,虽不是可逆的,但物质和能量是可循环利用的
D. 酶1和酶2调节作用的机理是降低反应的活化能
13. 活性微生物细胞经过破壁处理后,释放出的ATP可以激活荧光素,在荧光素酶的催化作用下,激活的荧光素发生氧化而发荧光,此原理可用于检测及估算待测样品中微生物的数量。下列相关叙述错误的是( )
A. 细菌细胞中ATP的分解过程常伴随着吸能反应的进行
B. ATP是细菌的直接能源物质,也可在体外水解放能
C. 细菌细胞中ATP水解产物ADP可作为DNA复制的原料
D. 实验中测定的荧光强度与ATP消耗量呈正相关,与细菌数目呈正相关
14. 秸秆的纤维素经酶水解后可作为生产生物燃料乙醇的原料。生物兴趣小组利用自制的纤维素水解液(含5%葡萄糖)培养酵母菌并探究其细胞呼吸(如图)。下列叙述正确的是( )
A. 培养开始时向甲瓶中加入溶有重铬酸钾的浓硫酸溶液以便检测乙醇生成
B. 乙瓶的溶液由黄色变成蓝色,表明酵母菌已产生了CO2
C. 仅根据该实验结果不能完全确定酵母细胞呼吸的方式
D. 实验中增加甲瓶的酵母菌数量可以提高乙醇最大产量
15. 根据科学家对光合作用的探索历程部分实验的分析,下列有关叙述正确的是()
A. 希尔反应模拟了叶绿体光合作用中的光反应阶段,说明植物光合作用产生的氧气中的氧元素全部都来自水
B. 鲁宾和卡门通过两组对比实验证明了光合作用释放的氧气来自H2O而不来源于CO2,并检测到了具有放射性的18O2
C. 阿尔农的实验说明ATP的合成总是与水的光解相伴随
D. 希尔反应中氧化态电子受体变为还原态电子受体,其实质是NADP+与H+结合形成NADH
16. 光合作用和呼吸作用的原理在生活和生产中有广泛的应用。下列相关叙述错误的是( )
A. 乳酸菌发酵产生乳酸初期,需要通入氧气促进乳酸菌繁殖
B. 种植玉米前耕地可以促进多种土壤微生物进行呼吸作用
C. 连续阴雨天时,适当降低大棚内的温度,有利于减少有机物消耗
D. 合理密植可增加农作物叶片吸收光能的相对面积从而提高产量
二、非选择题(共52分)
17. 甲图为酵母菌细胞部分结构示意图,乙图是甲图局部放大。请回答下列问题:
(1)酵母菌细胞与菠菜叶肉细胞相比,在结构上最主要的区别是无_____。
(2)甲图中能发生碱基互补配对的细胞器有_____(填序号),能产生CO2的场所是_____(填序号)。
(3)在无氧环境中,酵母菌也会逆浓度梯度吸收葡萄糖,为此过程提供载体蛋白和能量细胞结构分别是[ ]_____和[ ]_____。
(4)⑧彻底水解可得到的物质主要是_____。
(5)丙图中⑪⑫⑬均代表细胞的某种结构,它们依次是_____、_____和_____;⑭代表某种物质,它是_____(填中文名称)。
18. 为了探究某种淀粉酶的最适温度,某同学进行了如图所示的实验操作。请回答下列问题:
实验步骤:
步骤①:取10支试管,分为5组。向每组的2支试管中分别加入1mL某种淀粉酶溶液和2mL5%淀粉溶液。
步骤②:将每组淀粉酶溶液和淀粉溶液混合并摇匀。
步骤③:将装有混合溶液的5支试管(编号1、2、3、4、5)分别置于的水浴中。反应过程中每隔1min从各支试管中取出一滴反应液,滴在比色板上,然后再加1滴碘液显色。
(1)该实验的设计存在一个明显的错误,即进行步骤②前应______。
(2)在该实验中,要保证各组溶液的pH______;该实验______(填“能”或“不能”)选用斐林试剂检测实验结果,理由是______。
(3)纠正实验步骤后,继续进行操作。一段时间后,当第3组试管中的反应物与碘液混合开始呈棕黄色时,各组实验现象如下表所示(“十”表示蓝色程度,“十”越多,表示蓝色越深)。
分析上述实验结果,可以得出该淀粉酶的最适温度范围在______。某同学在进行本实验的过程中,发现反应时间过长。为缩短反应时间,请你提出合理的改进措施:______。
19. 下图表示某植物叶肉细胞光合作用和呼吸作用的的示意图,其中字母表示相关的场所,数字表示相关的物质。请据图回答下列问题:
(1)图中③、④代表的物质依次是_____、_____,图中的[H]产生于有氧呼吸第_____阶段。
(2)图中NADPH中文名称是_____,作用是_____。
(3)若A、B、C、D场所中,能合成ATP的场所有_____(填字母)。
(4)肌细胞进行无氧呼吸过程中,葡萄糖中能量的主要去向_____。
(5)结合图示过程,有氧呼吸的总反应式可写成_____。
(6)突然停止光照,B中的C3的含量将会_____(填增加、减少或不变)。
20. 为了提高设施农业的经济效益,科研人员对温室栽种的蔬菜进行了相关研究。番茄是世界上最受欢迎的蔬菜之一,全世界每年生产的番茄超过6000万吨,科研人员在不同条件下测定了其光合速率(用CO2的吸收速率表示),变化曲线如下图所示。请回答下列问题:
(1)叶肉细胞中叶绿体_____上的色素能够捕获光能,这些能量经过转换,最终转化为_____。
(2)CO2浓度小于a时,图示的两种光强下番茄植株呼吸作用产生的CO2量_____(填“大于”“等于”或“小于”)光合作用固定的CO2量,A点时限制其光合速率的环境因素主要是_____。
(3)高光强条件下,CO2浓度为c和b时光合速率差值较大,而弱光强条件下这种差值明显缩小,从光合作用过程的角度分析原因是_____。
(4)温室生产过程中,施用有机肥比单纯施用化肥具有明显的增产效果。试从碳素营养的角度,分析其中的原因是_____。
(5)研究发现,适当遮光可以导致叶绿素含量增加,有利于番茄幼苗的生长。请设计一个简单的实验验证上述发现的真实性,简要写出实验思路和预期实验结果。
①实验思路:_____。
②预期实验结果:_____。
21. 我国西北地区干旱少雨,生长于此的植物形成了适应干旱环境的对策,为探究植物适应干旱的机理,某科研小组分别对植物甲、乙进行干旱处理,对照组正常浇水,测定两种植物叶片的光合生理指标,结果如下表所示。回答下列问题。
注:气孔导度是度量植物气孔开度的指标,气孔导度越大,气孔开度越大
(1)植物光合作用中光反应阶段的终产物有氧气、_____________、_____________。
(2)根据表中数据判断,随干旱天数的增加,植物乙净光合速率的下降主要与_____________有关,植物甲净光合速率下降的主要原因是_____________。
(3)若给对照组植物提供H218O和CO2,合成的(CH2O)中_____________(填“能”或“不能”)检测到18O,原因是_____________。
(4)干旱环境下,一些植物叶片叶面积减小、气孔下陷,其适应环境的意义是_____________。组别
1
2
3
4
5
处理温度(℃)
15
25
35
45
55
结果
++
+
棕黄色
+
++
净光合速率(μmlCO2·m-2·s-1)
气孔导度(mlH2O·m-2·s-1)
叶绿素含量(mg·g-1)
处理
植物甲
植物乙
植物甲
植物乙
植物甲
植物乙
正常浇水
19.34
9.36
0.45
0.42
5.56
3.25
干旱5天
10.26
7.38
0.42
0.29
2.36
3.08
干旱10天
3.23
6.25
0.38
0.11
1.22
2.91
2025届银川一中高三上学期第二次月考生物试卷: 这是一份2025届银川一中高三上学期第二次月考生物试卷,文件包含2025届银川一中高三第二次月考生物试卷docx、2025届银川一中高三第二次月考生物试卷答案docx等2份试卷配套教学资源,其中试卷共29页, 欢迎下载使用。
2024银川贺兰县景博中学高三上学期第二次月考生物试题扫描版含答案: 这是一份2024银川贺兰县景博中学高三上学期第二次月考生物试题扫描版含答案,文件包含生物试卷pdf、生物答题卡pdf、生物答案pdf等3份试卷配套教学资源,其中试卷共7页, 欢迎下载使用。
宁夏银川一中2022-2023学年高三上学期第二次月考理综生物试题(含答案): 这是一份宁夏银川一中2022-2023学年高三上学期第二次月考理综生物试题(含答案),共7页。试卷主要包含了选择题等内容,欢迎下载使用。

