2025届银川一中高三上学期第二次月考生物试卷
展开1.答卷前,考生务必将自己的姓名、准考证号填写在答题卡上。
2.作答时,务必将答案写在答题卡上,写在本试卷及草稿纸上无效。
3.考试结束后,将本试卷和答题卡一并交回。
一、选择题(每小题只有一项符合题目要求,每题3分,共48分)
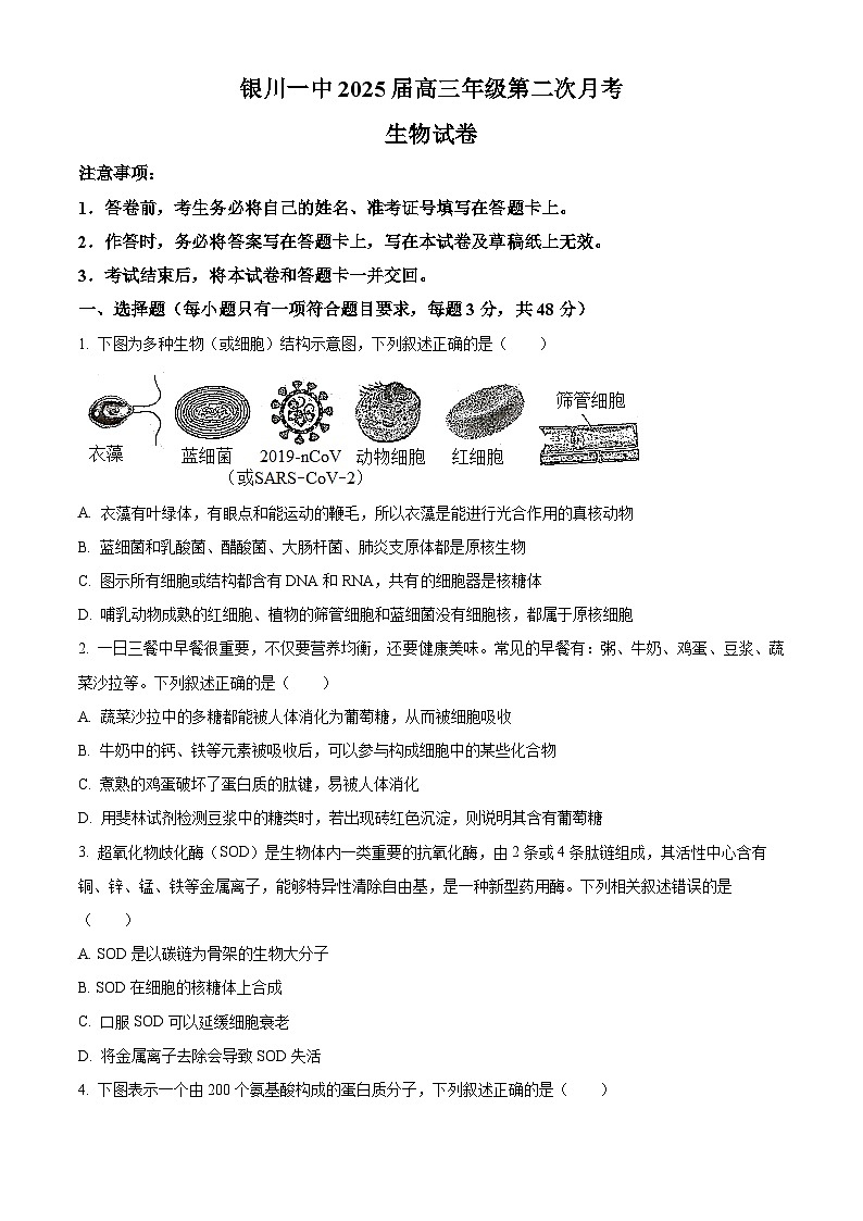
1. 下图为多种生物(或细胞)结构示意图,下列叙述正确的是( )
A. 衣藻有叶绿体,有眼点和能运动的鞭毛,所以衣藻是能进行光合作用的真核动物
B. 蓝细菌和乳酸菌、醋酸菌、大肠杆菌、肺炎支原体都是原核生物
C. 图示所有细胞或结构都含有DNA和RNA,共有的细胞器是核糖体
D. 哺乳动物成熟的红细胞、植物的筛管细胞和蓝细菌没有细胞核,都属于原核细胞
【答案】B
【解析】
【分析】原核细胞:细胞较小,无核膜、无核仁,没有成形的细胞核;遗传物质(一个环状DNA分子)集中的区域称为拟核;没有染色体,DNA不与蛋白质结合;细胞器只有核糖体;有细胞壁,成分与真核细胞不同。
【详解】A、衣藻属于真核植物,含有叶绿体,不是动物,A错误;
B、蓝细菌、乳酸菌、醋酸菌、大肠杆菌都属于细菌,和支原体都是原核生物,都没有成形的细胞核,B正确;
C、图中的新冠肺炎病毒(2019-nCv)只有RNA没有DNA,也没有核糖体,C错误;
D、哺乳动物成熟的红细胞、植物的筛管细胞和蓝细菌一样,都没有细胞核和多种细胞器,但仍然属于真核细胞,D错误。
故选B。
2. 一日三餐中早餐很重要,不仅要营养均衡,还要健康美味。常见的早餐有:粥、牛奶、鸡蛋、豆浆、蔬菜沙拉等。下列叙述正确的是( )
A. 蔬菜沙拉中的多糖都能被人体消化为葡萄糖,从而被细胞吸收
B. 牛奶中的钙、铁等元素被吸收后,可以参与构成细胞中的某些化合物
C. 煮熟的鸡蛋破坏了蛋白质的肽键,易被人体消化
D. 用斐林试剂检测豆浆中的糖类时,若出现砖红色沉淀,则说明其含有葡萄糖
【答案】B
【解析】
【分析】有机物的鉴定方法:
1、斐林试剂可用于鉴定还原糖,在水浴加热的条件下,溶液的颜色变化为砖红色(沉淀)。
2、蛋白质可与双缩脲试剂产生紫色反应。
3、脂肪可用苏丹Ⅲ染液鉴定,呈橘黄色。
4、淀粉遇碘液变蓝。
【详解】A、蔬菜沙拉中的纤维素无法被人体消化,A错误;
B、无机盐可以参与构成细胞中的某些化合物,B正确;
C、煮熟的鸡蛋破坏了蛋白质的空间结构,容易被人体消化,没有破坏蛋白质的肽键,C错误;
D、用斐林试剂检测豆浆中的糖类时,若出现砖红色沉淀,则说明其含有还原糖,不一定是葡萄糖,D错误。
故选B。
3. 超氧化物歧化酶(SOD)是生物体内一类重要的抗氧化酶,由2条或4条肽链组成,其活性中心含有铜、锌、锰、铁等金属离子,能够特异性清除自由基,是一种新型药用酶。下列相关叙述错误的是( )
A. SOD是以碳链为骨架的生物大分子
B. SOD在细胞的核糖体上合成
C. 口服SOD可以延缓细胞衰老
D. 将金属离子去除会导致SOD失活
【答案】C
【解析】
【分析】核糖体由rRNA和蛋白质组成,是合成蛋白质的场所,是“生产蛋白质的机器”。
【详解】A、由题意可知,超氧化物歧化酶(SOD)由2条或4条肽链组成,因此其本质是蛋白质,所以SOD是以碳链为骨架的生物大分子,在细胞的核糖体上合成,AB正确;
C、由题意可知,超氧化物歧化酶(SOD)本质是蛋白质,所以不能口服,口服会分解蛋白质,使其失去相应的功能,C错误;
D、由题意可知,超氧化物歧化酶(SOD)活性中心含有铜、锌、锰、铁等金属离子,所以将离子去除会导致SOD失活,D正确。
故选C。
4. 下图表示一个由200个氨基酸构成的蛋白质分子,下列叙述正确的是( )
A. 该分子中含有200个肽键
B. 该蛋白质分子至少含有2个游离的氨基
C. 合成该蛋白质时相对分子质量减少了3564
D. 该蛋白质分子中至少含有206个O原子(不考虑R基)
【答案】B
【解析】
【分析】1、构成蛋白质的基本单位是氨基酸,氨基酸在核糖体上通过脱水缩合的方式形成多肽;
2、在蛋白质分子合成过程中的相关计算:
(1)脱去的水分子数=肽键数=氨基酸数-肽链数;
(2)蛋白质相对分子质量=氨基酸平均相对分子质量×氨基酸数量-失去水分子数×18-二硫键数目×2。
【详解】A、分析题图,该蛋白质分子含有200个氨基酸,2条肽链,肽键数=氨基酸数-肽链数=200-2=198个,A错误;
B、每条肽链中至少含有一个氨基和一个羧基,故这200个氨基酸组成的两条肽链中至少有2个游离的氨基,B正确;
C、合成该蛋白质时相对分子质量减少是由于形成肽键时脱去了水分子和形成二硫键时脱去H(每形成1个二硫键,脱去2个H),故合成该蛋白质时相对分子质量减少了(200-2)×18+2×2=3568,C错误;
D、由AB分析可知,该蛋白质中有198个肽键(—CO—NH—),至少有2个游离的羧基(-COOH),因此该蛋白质分子中至少含有O原子数为198×1+2×2=202个(不考虑R基),D错误。
故选B。
5. 在冬季来临过程中,为了增强抗寒能力,冬小麦在不同时期的含水量发生了变化(如下图所示)。下列叙述错误的是( )
A. 冬季,冬小麦自由水的比例下降,可避免低温时自由水过多导致结冰而损害自身
B. 在冬季来临过程中,冬小麦的结合水含量升高,但其水的主要存在形式始终是自由水
C. 水分子是一种极性分子,带电分子或离子都易与水结合,因此水是良好的溶剂
D. 细胞内结合水的存在形式主要是水与蛋白质、多糖等物质结合,从而失去溶解性
【答案】B
【解析】
【分析】细胞中的水可以分为自由水和结合水,自由水的比例越高,新陈代谢越旺盛,结合水比例越高,抗逆性越强。
【详解】A、在冬季来临前,冬小麦的自由水比例会逐渐降低,而结合水比例会逐渐上升抗逆性增强,以避免气温下降时自由水过多导致结冰而损害自身,A 正确;
B、由图可知,约9月中旬开始,冬小麦的结合水的相对含量明显高于自由水,B错误;
C、水分子的空间结构及电子的不对称分布,使得水分子成为一个极性分子,带有正电荷或负电荷的分子(或离子)都容易与水结合,因此,水是良好的溶剂,C正确;
D、细胞内结合水的存在形式主要是水与蛋白质、多糖等物质结合,这样水就失去流动性和溶解性,成为生物体的构成成分,D正确。
故选B。
6. 受体介导的胞吞作用指细胞外的生物大分子与受体结合后,经胞吞作用进入细胞的过程如图所示。下列叙述正确的是( )
A. 胞吞作用对运输的物质具有选择性
B. 对生物大分子的胞吞需要转运蛋白的参与
C. 抑制细胞呼吸不会影响胞吞作用
D. 葡萄糖分子也可通过此方式通过生物膜
【答案】A
【解析】
【分析】分析题干信息:“受体介导的胞吞作用指细胞外的生物大分子与受体结合后,经胞吞作用进入细胞”,结合题图可知,生物大分子需要与受体特异性结合,然后形成囊泡进入细胞。
【详解】A、分析题图可知,只有圆球形生物大分子可以与受体结合,被吞入细胞,故胞吞作用对运输物质具有选择性,A正确;
B、对生物大分子的胞吞后形成囊泡,不需要转运蛋白的参与,B错误;
C、胞吞需要消耗能量,故抑制细胞呼吸会影响胞吞作用,C错误;
D、葡萄糖分子也可通过协助扩散或主动运输的方式通过生物膜,而非胞吞,D错误。
故选A。
7. 溶酶体起源于高尔基体,其内PH大约为5,含多种酸性水解酶。溶酶体膜上有大量的质子泵(一种运输质子的载体蛋白)和其他载体蛋白,膜蛋白高度糖基化。下列叙述错误的是( )
A. 溶酶体内核酸酶的合成开始于游离核糖体,其泄露进入细胞质基质可能会失活
B. 溶酶体上的质子泵可通过协助扩散运输质子进入溶酶体,使溶酶体内呈酸性
C. 溶酶体膜的基本支架是磷脂分子,膜上较多的载体蛋白有助于将水解的产物运往细胞质基质
D. 溶酶体膜蛋白高度糖基化可能起到了避免被蛋白酶水解的作用
【答案】B
【解析】
【分析】溶酶体主要分布在动物细胞,是单层膜形成的泡状结构,是细胞内“消化车间”,内含多种酸性水解酶,能分解衰老、损伤的细胞器,吞噬并且杀死侵入细胞的病毒和细菌。
【详解】 A 、溶酶体内的核酸酶是一种蛋白质,其合成开始于游离的核糖体,由于溶酶体内的 pH 与细胞质基质不同,因此其泄露进入细胞质基质可能会失活, A 正确;
B 、溶酶体上的质子泵可通过主动运输质子进入溶酶体,使溶酶体内呈酸性, B 错误;
C 、载体蛋白具有物质运输功能,溶酶体膜的基本支架是磷脂分子,其上较多的载体蛋白有助于将水解的产物运往细胞质基质, C 正确;
D 、溶酶体中有较多的水解酶,能水解蛋白质,由此推知溶酶体膜蛋白高度糖基化可能起到了避免被蛋白酶水解的作用, D 正确。
故选B 。
8. 图甲表示渗透装置吸水示意图,图乙表示图甲中液面上升的高度与时间的关系,图丙表示成熟植物细胞在某外界溶液中的一种状态(此时细胞有活性)。下列相关叙述正确的是( )
A. 图甲装置中漏斗内液面高度不变时,半透膜两侧没有水分子进出
B. 由图乙可知漏斗内外溶液浓度差在减小,直至两侧液体浓度相等
C. 图丙所示细胞正在发生质壁分离,细胞液浓度小于外界溶液浓度
D. 图丙中相当于图甲中半透膜的是③④⑤,②中的液体是外界溶液
【答案】D
【解析】
【分析】水分子(或其他溶剂分子)通过半透膜的扩散,称为渗透作用。如果半透膜两侧存在浓度差,渗透的方向就是水分子从水的相对含量高的一侧向相对含量低的一侧渗透。
【详解】A、图甲装置中漏斗内液面高度不变时,半透膜两侧仍有水分子进出,只是进出速率相同,A错误;
B、漏斗内外溶液浓度差在减小,但是两侧液体浓度最终不相等,B错误;
C、图丙只是一个成熟植物细胞放在某外界溶液中的一种状态,可能正在发生质壁分离,也可能正在发生质壁分离复原,此时细胞液浓度与外界溶液浓度的大小关系无法确定,C错误;
D、图丙中相当于图甲中半透膜的是③④⑤,即原生质层,包括细胞膜、液泡膜以及二者之间的细胞质,结构②中充满的液体是外界溶液,D正确。
故选D。
9. 将若干生理状态相同、长度为3cm的鲜萝卜条随机均分为四组,分别置于清水a(对照组)和三种摩尔浓度相同的b、c、d溶液(实验组)中,定时测量每组萝卜条平均长度,记录如图。据图分析,下述错误的是( )
A. a、b,c三组的萝卜条细胞均发生了渗透吸水
B. 90min时,实验组中的萝卜条的细胞液浓度都比实验前大
C. 40min时,若将萝卜条全移至清水,足够时间后测量,则b、c组长度大于a、d组
D. 40min后c组的萝卜细胞开始主动运输吸收葡萄糖导致质壁分离复原
【答案】D
【解析】
【分析】在清水中,萝卜条长度先稍微变长点,然后保持不变,说明细胞吸收了少量的水;在甘油溶液、葡萄糖溶液中,萝卜条长度先变短,再变长,最后保持原来的长度不变,说明细胞先失水,后来由于甘油(葡萄糖)进入细胞内,细胞吸水复原;在蔗糖溶液中,萝卜条长度先变短,再然后保持不变,说明细胞先失水,后来由于蔗糖不能进入细胞内,细胞大小保持不变。
【详解】A、清水组萝卜条细胞发生了渗透吸水,甘油溶液和葡萄糖溶液组萝卜条先渗透失水后渗透吸水.A正确;
B、蔗糖使组织细胞失去水分,所以细胞液浓度变大,甘油组和葡萄糖组由于都吸收了溶质进入细胞,所以细胞液浓度也变大,B正确;
C、最初萝卜条的细胞液浓度一致,40min时,将萝卜条b和c吸收了甘油和葡萄糖,导致细胞中溶质多于a和d组,全移至清水,足够时间后测量,则b、c组长度大于a、d组,C正确;
D、萝卜细胞一开始就吸收葡萄糖,并非从40分钟开始吸收,D错误。
故选D。
10. 如图甲、乙分别表示由载体蛋白和通道蛋白介导的物质跨膜运输,下列叙述错误的是( )
A. 图甲、乙所示的物质跨膜运输方式都是协助扩散
B. 图甲、乙所示蛋白还可参与主动运输过程
C. 通道蛋白在起转运作用时,不需要与被转运物质结合
D. 水分子既可以通过图乙方式运输,也可以通过自由扩散运输,但前者速率更快
【答案】B
【解析】
【分析】图甲为载体蛋白介导的协助扩散,图乙为通道蛋白介导的协助扩散,由题意显示乙比甲的度要快1000倍,比如葡萄糖进入红细胞通过甲方式,动作电位产生时钠离子内流的方式是乙方式。
【详解】A、图甲乙所示的物质跨膜运输都是顺浓度梯度进行且需要膜上转运蛋白的协助。所以都是协助扩散,A正确;
B、载体蛋白既可以介导协助扩散,也可以介导主动运输,而通道蛋白只介导协助扩散,B错误;
C、通道蛋白在起转运作用时,不需要与被转运物质结合,C正确;
D、水分子既可以借助水通道蛋白进行协助扩散运输,也可以通过自由扩散运输。且前者速率更快,D正确。
故选B。
11. 作物甲的根细胞吸收K+和的速率与O2浓度的关系如图所示。下列分析错误的是( )
A. K+和进入根细胞的运输方式均为主动运输
B. O2浓度大于a时限制作物甲吸收K+速率的主要因素是外界环境中K+含量
C. 与K+最大吸收速率时相比,根细胞的呼吸速率在最大吸收速率时较大
D. 定期松土可促进农作物对K+和吸收利用
【答案】B
【解析】
【分析】由图可知,在一定的范围内随着氧气浓度的增加,作物吸收K+和NO3-的速率也在增加,超过该范围后,氧气浓度的增加,作物吸收K+和NO3-的速率就不再增加,说明K+和NO3-的吸收不仅需要能量,也需要载体蛋白,所以是主动运输。
【详解】A、根据图示可知,K+和NO3-吸收速率在一定范围内与氧气浓度呈正相关,根细胞吸收K+和NO3-的过程消耗能量,吸收方式为主动运输,A正确;
B、O2浓度大于a时限制作物甲吸收K+速率,此时的限制因素不再是能量,而是载体蛋白,可能载体蛋白达到饱和,B错误;
C、与K+最大吸收速率时相比,根细胞在NO3-最大吸收速率时,消耗氧气更多,所以根细胞在NO3-最大吸收速率的呼吸速率大,C正确;
D、在农业生产中,定期松土可增加土壤中的含氧量,促进根细胞的有氧呼吸,为主动运输吸收矿质元素提供能量,因此定期松土可促进农作物对K+和NO3-的吸收利用,D正确。
故选B。
12. 如图所示为ATP的结构及ATP与ADP之间的相互转化过程,下列说法正确的是( )
A. 图一中的a代表腺苷,A代表的是腺嘌呤
B. ATP生成ADP时图一中的c键断裂释放能量
C. ATP与ADP相互转化过程,虽不是可逆的,但物质和能量是可循环利用的
D. 酶1和酶2调节作用的机理是降低反应的活化能
【答案】B
【解析】
【分析】ATP中文名称叫腺苷三磷酸,结构简式A-P ~ P ~ P,其中A代表腺苷,P代表磷酸基团, ~ 代表特殊化学键。ATP水解时远离A的磷酸键断裂,释放能量,供应生命活动。题图分析,图一a表示腺嘌呤核糖核苷酸,b、c表示特殊化学键;图二向右代表ATP的水解,向左代表ATP的合成。
【详解】A、图一中的a是由腺嘌呤(A)、核糖和磷酸组成的,代表腺嘌呤核糖核苷酸,A代表腺嘌呤,A错误;
B、ATP生成ADP时图一中的c键断裂释放的能量将用于生命活动,常与细胞的吸能反应相关联,B正确;
C、ATP与ADP相互转化过程中物质是可以循环利用的,但能量不可循环利用的,C错误;
D、酶1和酶2作为催化剂,其催化的机理是降低反应的活化能,其作用是催化而非调节,D错误。
故选B。
13. 活性微生物细胞经过破壁处理后,释放出的ATP可以激活荧光素,在荧光素酶的催化作用下,激活的荧光素发生氧化而发荧光,此原理可用于检测及估算待测样品中微生物的数量。下列相关叙述错误的是( )
A. 细菌细胞中ATP的分解过程常伴随着吸能反应的进行
B. ATP是细菌的直接能源物质,也可在体外水解放能
C. 细菌细胞中ATP水解产物ADP可作为DNA复制的原料
D. 实验中测定荧光强度与ATP消耗量呈正相关,与细菌数目呈正相关
【答案】C
【解析】
【分析】ATP是生物体的直接能源物质。ATP中的能量可用于各种生命活动,可以转变为光能、化学能等。形成ATP的能量主要来源于呼吸作用释放的能量或光合作用。ATP又叫腺苷三磷酸,其结构式是:A-P~P~P,它的大量化学能就储存在特殊化学键中。ATP水解释放能量断裂的是末端的那个特殊化学键ATP水解掉2个磷酸基团后可得到AMP,即腺嘌呤核糖核苷酸,为合成RNA的原料。
【详解】A、细菌细胞中ATP的分解会产生带有高转移势能的磷酸基团,因而常伴随着吸能反应的进行,A正确;
B、ATP是细胞生命活动的直接能源物质,在体外条件下也可以水解放能,B正确;
C、ATP水解产物腺嘌呤核糖核苷酸(AMP)是合成RNA的基本原料,C错误;
D、题意显示,活性微生物细胞经过破壁处理后,释放出的ATP可以激活荧光素,在荧光素酶的催化作用下,激活的荧光素发生氧化而发荧光,,实验中测定的荧光强度与ATP消耗量呈正相关,与细菌数目呈正相关,因而可用于检测及估算待测样品中微生物的数量,D正确。
故选C。
14. 秸秆的纤维素经酶水解后可作为生产生物燃料乙醇的原料。生物兴趣小组利用自制的纤维素水解液(含5%葡萄糖)培养酵母菌并探究其细胞呼吸(如图)。下列叙述正确的是( )
A. 培养开始时向甲瓶中加入溶有重铬酸钾的浓硫酸溶液以便检测乙醇生成
B. 乙瓶的溶液由黄色变成蓝色,表明酵母菌已产生了CO2
C. 仅根据该实验结果不能完全确定酵母细胞呼吸的方式
D. 实验中增加甲瓶的酵母菌数量可以提高乙醇最大产量
【答案】C
【解析】
【分析】酵母菌在有氧和无氧条件下都能生存,属于兼性厌氧菌,因此便于用来研究细胞呼吸的不同方式;酵母菌在有氧和无氧条件下都能进行细胞呼吸。在有氧条件下,酵母菌通过细胞呼吸产生大量的二氧化碳和水;在无氧条件下,酵母菌通过细胞呼吸产生酒精,还产生少量的二氧化碳。
【详解】A、应在充分反应后(葡萄糖消耗完),从甲瓶中取适量滤液,加入重铬酸钾以便检测乙醇生成,因为葡萄糖也能与酸性的重铬酸钾发生反应,A错误;
B、乙瓶的溶液由蓝变绿再变黄,表明酵母菌已产生了CO2,B错误;
C、用对比实验法(有氧和无氧条件)可以探究酵母菌的呼吸类型,仅根据该实验结果不能完全确定酵母细胞呼吸的方式,C正确;
D、由于培养液中葡萄糖的含量一定,因此增加甲瓶的酵母菌数量不能提高乙醇最大产量,D错误。
故选C。
15. 根据科学家对光合作用的探索历程部分实验的分析,下列有关叙述正确的是( )
A. 希尔反应模拟了叶绿体光合作用中的光反应阶段,说明植物光合作用产生的氧气中的氧元素全部都来自水
B. 鲁宾和卡门通过两组对比实验证明了光合作用释放的氧气来自H2O而不来源于CO2,并检测到了具有放射性的18O2
C. 阿尔农的实验说明ATP的合成总是与水的光解相伴随
D. 希尔反应中氧化态电子受体变为还原态电子受体,其实质是NADP+与H+结合形成NADH
【答案】C
【解析】
【分析】光合作用的发现历程:
(1)1928年,科学家发现甲醛对植物有毒害作用,而且甲醛不能通过光合作用转化成糖;
(2)1937年,英国植物学家希尔发现,在离体叶绿体的悬浮液中加入铁盐或其它氧化剂,在光照下可以释放出氧气;
(3)1941年,鲁宾和卡门采用同位素标记法进行实验,分别为植物提供H218O和C18O2进行实验,证明光合作用释放的O2来自水;
(4)1954年,美国科学家阿尔农发现,在光照下,叶绿体可合成ATP;1957年,他发现这一过程总是与水的光解相伴随。
【详解】A、该实验没有排除叶绿体中其他物质的干扰,也没有直接观察到氧元素的转移,故不能证明氧气中的氧全部来自于水,A错误;
B、18O是一种稳定同位素,不属于放射性同位素,B错误;
C、阿尔农发现光合作用中叶绿体合成ATP总是与水光解相伴随,C正确;
D、希尔反应中氧化态电子受体变为还原态电子受体,其实质是NADP+与H+结合形成NADPH,D错误。
故选C。
16. 光合作用和呼吸作用的原理在生活和生产中有广泛的应用。下列相关叙述错误的是( )
A. 乳酸菌发酵产生乳酸的初期,需要通入氧气促进乳酸菌繁殖
B. 种植玉米前耕地可以促进多种土壤微生物进行呼吸作用
C. 连续阴雨天时,适当降低大棚内的温度,有利于减少有机物消耗
D. 合理密植可增加农作物叶片吸收光能的相对面积从而提高产量
【答案】A
【解析】
【分析】绿色植物通过叶绿体利用光能,把二氧化碳和水转化成储存能量的有机物(如淀粉),并且释放出氧气的过程,叫做光合作用。细胞利用氧,将有机物分解成二氧化碳和水,并且将储存在有机物中的能量释放出来,供给生命活动的需要,这个过程叫做呼吸作用。
【详解】A、乳酸菌是厌氧菌,发酵初期不能通入氧气,A错误;
B、土壤中多种微生物的细胞呼吸方式为有氧呼吸,种植前耕地可以增加土壤的透气性和含氧量,促进多种土壤微生物进行呼吸作用,B正确;
C、连续阴雨天时,适当降低大棚内的温度,可以降低有氧呼吸,有利于植物生长,C正确;
D、合理密植,有利于农作物充分利用光能,达到提高产量的目的,D正确。
故选A。
二、非选择题(共52分)
17. 甲图为酵母菌细胞部分结构示意图,乙图是甲图局部放大。请回答下列问题:
(1)酵母菌细胞与菠菜叶肉细胞相比,在结构上最主要的区别是无_____。
(2)甲图中能发生碱基互补配对的细胞器有_____(填序号),能产生CO2的场所是_____(填序号)。
(3)在无氧环境中,酵母菌也会逆浓度梯度吸收葡萄糖,为此过程提供载体蛋白和能量的细胞结构分别是[ ]_____和[ ]_____。
(4)⑧彻底水解可得到的物质主要是_____。
(5)丙图中⑪⑫⑬均代表细胞的某种结构,它们依次是_____、_____和_____;⑭代表某种物质,它是_____(填中文名称)。
【答案】(1)叶绿体 (2) ①. ④、⑥ ②. ⑥、⑦
(3) ①. ④核糖体 ②. ⑦细胞质基质
(4)氨基酸、磷酸、脱氧核糖、含氮碱基
(5) ①. 内质网 ②. 高尔基体 ③. 囊泡 ④. 腺苷三磷酸
【解析】
【分析】分析题图:图甲中:①是细胞壁,②是细胞核,③是内质网,④是核糖体,⑤是细胞膜,⑥是线粒体,⑦是细胞质基质;图乙中:⑧是染色质,⑨是核仁,10是核膜。
【小问1详解】
酵母菌和菠菜均为真核生物,酵母菌细胞与菠菜叶肉细胞相比,主要区别是没有叶绿体。
【小问2详解】
酵母菌细胞中能发生碱基互补配对的细胞器是④核糖体(翻译过程)和⑥线粒体(半自主性细胞器,可进行复制等过程);能产生CO2的场所是⑦细胞质基质(无氧呼吸产生二氧化碳的产生)和⑥线粒体(有氧呼吸产生二氧化碳的场所)。
【小问3详解】
在无氧环境中,酵母菌能进行无氧呼吸过程,也会逆浓度梯度吸收葡萄糖,由于无氧呼吸的场所是细胞质基质,因此,为酵母菌主动运输方式吸收葡萄糖的过程提供能量的细胞结构是细胞质基质,即图中的⑦,主动运输过程需要载体蛋白,载体蛋白合成的场所是核糖体,即图中的④。
【小问4详解】
⑧是染色质,主要由DNA和蛋白质组成,彻底水解可得到的物质主要是氨基酸、磷酸、脱氧核糖、含氮碱基。
【小问5详解】
丙图代表的是分泌蛋白的分泌过程,其分泌的方式为胞吐过程,该过程需要消耗线粒体提供的能量,其中⑪⑫⑬分别代表的细胞结构依次是内质网、高尔基体和囊泡;若⑭ 代表某种物质,则为ATP,其中文名称是腺苷三磷酸。
18. 为了探究某种淀粉酶的最适温度,某同学进行了如图所示的实验操作。请回答下列问题:
实验步骤:
步骤①:取10支试管,分为5组。向每组的2支试管中分别加入1mL某种淀粉酶溶液和2mL5%淀粉溶液。
步骤②:将每组淀粉酶溶液和淀粉溶液混合并摇匀。
步骤③:将装有混合溶液的5支试管(编号1、2、3、4、5)分别置于的水浴中。反应过程中每隔1min从各支试管中取出一滴反应液,滴在比色板上,然后再加1滴碘液显色。
(1)该实验的设计存在一个明显的错误,即进行步骤②前应______。
(2)在该实验中,要保证各组溶液的pH______;该实验______(填“能”或“不能”)选用斐林试剂检测实验结果,理由是______。
(3)纠正实验步骤后,继续进行操作。一段时间后,当第3组试管中的反应物与碘液混合开始呈棕黄色时,各组实验现象如下表所示(“十”表示蓝色程度,“十”越多,表示蓝色越深)。
分析上述实验结果,可以得出该淀粉酶的最适温度范围在______。某同学在进行本实验的过程中,发现反应时间过长。为缩短反应时间,请你提出合理的改进措施:______。
【答案】(1)先将加入等量淀粉酶溶液的5组试管和加入等量淀粉溶液的5组试管分别放在15℃、25℃、35℃、45℃、55℃的水浴中保温一段时间
(2) ①. 相同且适宜 ②. 不能 ③. 利用斐林试剂检测时需要水浴加热,会改变温度,影响最终实验结果
(3) ①. 25℃~45℃ ②. 增加淀粉酶的量或浓度(或降低底物的量或浓度)
【解析】
【分析】酶的催化具有高效性、专一性、需要适宜的温度和pH值等特性,在最适温度,酶的催化效率最高,低于最适温度,酶的催化效率较低,随着温度的升高,酶的催化效率逐渐增加,高于最适温度,酶的催化活性逐渐下降,温度过高,酶的空间结构改变,永久性失活。
【小问1详解】
该实验的设计存在一个明显的错误,即步骤②前应先将五组10支装有淀粉和淀粉酶的试管分别在15°C、25°C、35°C、45°C、55°C的水浴中保温一段时间,以确保淀粉和淀粉酶混合前已经达到预设温度。
【小问2详解】
为保证实验结果的准确可靠,在本实验中,各组溶液的pH属于无关变量,应保证相同且适宜。利用斐林试剂检测时需要水浴加热,会在实验过程中改变温度,最终影响实验结果,因此该实验不能选用斐林试剂检测实验结果。
【小问3详解】
分析上述实验结果,35℃组的蓝色程度最低,说明相同反应时间下淀粉剩余量最少,淀粉酶的活性相对最高,所以,可以得出该淀粉酶的最适温度在35℃左右,即25°C〜45°C之间。为了加快反应,在不改变自变量的情况下,可适当增加酶量或适当降低底物的浓度,都会使反应时间缩短。
19. 下图表示某植物叶肉细胞光合作用和呼吸作用的的示意图,其中字母表示相关的场所,数字表示相关的物质。请据图回答下列问题:
(1)图中③、④代表的物质依次是_____、_____,图中的[H]产生于有氧呼吸第_____阶段。
(2)图中NADPH中文名称是_____,作用是_____。
(3)若A、B、C、D场所中,能合成ATP的场所有_____(填字母)。
(4)肌细胞进行无氧呼吸过程中,葡萄糖中能量主要去向_____。
(5)结合图示过程,有氧呼吸的总反应式可写成_____。
(6)突然停止光照,B中的C3的含量将会_____(填增加、减少或不变)。
【答案】(1) ①. ADP+Pi ②. C5 ③. 一、二
(2) ①. 还原型辅酶Ⅱ ②. 作为活泼的还原剂参与暗反应,也储存部分能量供暗反应利用(既是还原剂也储存能量)
(3)A、C和D (4)存留在乳酸中
(5)C6H12O6+6O2+6H2O6CO2+12H2O+能量
(6)增加
【解析】
【分析】分析题图:图示表示光合作用和呼吸作用的具体过程,其中A表示光反应阶段,B表示暗反应阶段,C可代表细胞呼吸的第一阶段,D可代表有氧呼吸的第二阶段和第三阶段。图中①是O2,②为NADP+,③为ADP+Pi,④为C5。
【小问1详解】
据图可知,③可形成ATP,应为ADP+Pi;三碳化合物还原可形成有机物和五碳化合物,因此④表示C5;细胞呼吸过程中产生的[H]代表的物质是NADH,产生于有氧呼吸第一、二阶段。
【小问2详解】
图中NADPH中文名称是还原型辅酶Ⅱ,作用是作为活泼的还原剂参与暗反应,也储存部分能量供暗反应利用(既是还原剂也储存能量)。
【小问3详解】
图中A表示光反应阶段,场所是类囊体薄膜,B表示暗反应阶段,场所是叶绿体基质,C表示有氧呼吸的第一阶段,场所是细胞质基质,D表示有氧呼吸的第二和第三阶段,场所是线粒体,其中暗反应需要消耗能量,能合成ATP的场所有A、C、D。
【小问4详解】
无氧呼吸只在第一阶段产生ATP,肌细胞无氧呼吸释放的能量大部分存留于乳酸。
【小问5详解】
有氧呼吸是将葡萄糖彻底分解成水和二氧化碳,其总反应式可写成C6H12O6+6O2+6H2O6CO2+12H2O+能量。
【小问6详解】
突然停止光照,光反应产生的NADPH和ATP减少,C3的还原受阻,但是短时间内,C5和二氧化碳生成C3的速率不变,故C3的含量将会增加。
20. 为了提高设施农业的经济效益,科研人员对温室栽种的蔬菜进行了相关研究。番茄是世界上最受欢迎的蔬菜之一,全世界每年生产的番茄超过6000万吨,科研人员在不同条件下测定了其光合速率(用CO2的吸收速率表示),变化曲线如下图所示。请回答下列问题:
(1)叶肉细胞中叶绿体_____上的色素能够捕获光能,这些能量经过转换,最终转化为_____。
(2)CO2浓度小于a时,图示的两种光强下番茄植株呼吸作用产生的CO2量_____(填“大于”“等于”或“小于”)光合作用固定的CO2量,A点时限制其光合速率的环境因素主要是_____。
(3)高光强条件下,CO2浓度为c和b时光合速率差值较大,而弱光强条件下这种差值明显缩小,从光合作用过程的角度分析原因是_____。
(4)温室生产过程中,施用有机肥比单纯施用化肥具有明显的增产效果。试从碳素营养的角度,分析其中的原因是_____。
(5)研究发现,适当遮光可以导致叶绿素含量增加,有利于番茄幼苗的生长。请设计一个简单的实验验证上述发现的真实性,简要写出实验思路和预期实验结果。
①实验思路:_____。
②预期实验结果:_____。
【答案】(1) ①. 类囊体膜 ②. 糖类等有机物中稳定的化学能
(2) ①. 大于 ②. CO2浓度
(3)光照较弱时,光反应产生的NADPH和ATP较少,还原的CO2少,多余的CO2不能被暗反应利用
(4)土壤微生物分解有机肥释放CO2,为光合作用提供更多的原料,合成有机物的含量增加
(5) ①. 在遮光和未遮光情况下种植培养番茄幼苗一段时间,提取并用纸层析法分离遮光和未遮光情况下的番茄幼苗叶片中的色素,观察并比较叶绿素色素带的宽度 ②. 若适当未遮光组叶绿素色素带的宽度小于遮光组,则证明适当遮光会导致叶绿素含量增加。
【解析】
【分析】分析曲线图,本实验探究了二氧化碳浓度和光照强度对光合作用的影响,曲线中因变量为净光合速率(用CO2的吸收速率表示),净光合速率=总光合速率-呼吸速率。在一定范围内,曲线高光强和低光强的净光合速率随CO2浓度的增加而增大,但当CO2浓度增加到一定范围后,净光合速率不再增加。
【小问1详解】
叶肉细胞中叶绿体类囊体膜上有色素,色素能够吸收、转化光能;光能经光反应和暗反应过程,最终储存为糖类等有机物中稳定的化学能。
【小问2详解】
当二氧化碳浓度小于a时,两种光强下曲线的净光合速率均小于0,由于净光合速率=总光合速率-呼吸速率,因此在此区段内呼吸速率大于光合速率,即两种光强下番茄植株呼吸作用产生的CO2量大于光合作用固定的CO2量;A点对应的CO2浓度为b,随CO2浓度增大,光合速率继续增大,因此A点时限制其光合速率的环境因素主要是CO2浓度。
【小问3详解】
高光强条件下,光合作用更强,消耗的CO2更多,而弱光强时光照强度不足,光反应产生的NADPH和ATP较少,还原的CO2少,多余的CO2不能被暗反应利用,因此CO2浓度为c和b时,弱光强条件下光合速率差值明显缩小。
【小问4详解】
有机肥比单纯化肥中碳素营养更丰富,有机肥比单纯施用化肥具有明显的增产效果,是因土壤微生物分解有机肥,释放CO2,为光合作用提供更多的原料,合成有机物的含量增加。
【小问5详解】
验证适当遮光可导致叶绿素含量增加,可利用教材中光合色素提取和分离的实验原理来提取并用纸层析法分离在遮光和未遮光情况下的番茄幼苗叶片中的色素,观察并比较叶绿素色素带在滤纸条上的宽度。具体实验思路如下:在遮光和未遮光情况下种植培养番茄幼苗一段时间,提取并用纸层析法分离遮光和未遮光情况下的番茄幼苗叶片中的色素,观察并比较叶绿素色素带的宽度。
预期实验结果:若适当遮光组叶绿素色素带的宽度大于未遮光组,说明适当遮光可以导致叶绿素含量增加。
21. 我国西北地区干旱少雨,生长于此的植物形成了适应干旱环境的对策,为探究植物适应干旱的机理,某科研小组分别对植物甲、乙进行干旱处理,对照组正常浇水,测定两种植物叶片的光合生理指标,结果如下表所示。回答下列问题。
注:气孔导度是度量植物气孔开度的指标,气孔导度越大,气孔开度越大
(1)植物光合作用中光反应阶段的终产物有氧气、_____________、_____________。
(2)根据表中数据判断,随干旱天数的增加,植物乙净光合速率的下降主要与_____________有关,植物甲净光合速率下降的主要原因是_____________。
(3)若给对照组植物提供H218O和CO2,合成的(CH2O)中_____________(填“能”或“不能”)检测到18O,原因是_____________。
(4)干旱环境下,一些植物叶片叶面积减小、气孔下陷,其适应环境的意义是_____________。
【答案】(1) ①. ATP ②. NADPH
(2) ①. 气孔导度下降 ②. 叶绿素含量下降
(3) ①. 能 ②. H218O能参与有氧呼吸第二阶段产生C18O2,C18O2可参与光合作用暗反应形成(CH218O) (4)减少水分散失
【解析】
【分析】影响光合作用的环境因素:(1)温度对光合作用的影响:在最适温度下酶的活性最强,光合作用强度最大,当温度低于最适温度,光合作用强度随温度的增加而加强,当温度高于最适温度,光合作用强度随温度的增加而减弱。(2)二氧化碳浓度对光合作用的影响:在一定范围内,光合作用强度随二氧化碳浓度的增加而增强。当二氧化碳浓度增加到一定的值,光合作用强度不再增强。(3)光照强度对光合作用的影响:在一定范围内,光合作用强度随光照强度的增加而增强。当光照强度增加到一定的值,光合作用强度不再增强。
【小问1详解】
光反应阶段可进行水的光解和NADPH、ATP的合成,因此植物光合作用中光反应阶段的终产物有氧气、ATP和NADPH。
【小问2详解】
根据表格可知,随着干旱天数的增加,乙植物叶绿素的含量降低不明显,气孔导度明显下降,使外界环境进入细胞的CO2减少,暗反应减弱,因此植物乙净光合速率下降。随着干旱天数的增加,甲植物叶绿素的含量明显降低,吸收光能减少,光反应减弱,但气孔导度下降不明显,因此植物甲净光合速率下降的主要原因是叶绿素含量降低。
【小问3详解】
由于H218O可参与有氧呼吸产生C18O2,C18O2通过光合作用暗反应可形成(CH2O),因此若给对照组植物提供H218O和CO2,合成的(CH2O)中能检测到18O。
【小问4详解】
干旱环境下,一些植物叶片叶面积减小、气孔下陷,可减少了叶片上气孔的数量和气孔的开度,进而减少水分的散失,从而使其适应干旱环境。组别
1
2
3
4
5
处理温度(℃)
15
25
35
45
55
结果
++
+
棕黄色
+
++
净光合速率(μmlCO2·m-2·s-1)
气孔导度(mlH2O·m-2·s-1)
叶绿素含量(mg·g-1)
处理
植物甲
植物乙
植物甲
植物乙
植物甲
植物乙
正常浇水
19.34
9.36
0.45
0.42
5.56
3.25
干旱5天
10.26
7.38
0.42
0.29
2.36
3.08
干旱10天
3.23
6.25
0.38
0.11
1.22
2.91
宁夏回族自治区银川一中2024-2025学年高三上学期第一次月考生物试卷(Word版附答案): 这是一份宁夏回族自治区银川一中2024-2025学年高三上学期第一次月考生物试卷(Word版附答案),共5页。
2024银川贺兰县景博中学高三上学期第二次月考生物试题扫描版含答案: 这是一份2024银川贺兰县景博中学高三上学期第二次月考生物试题扫描版含答案,文件包含生物试卷pdf、生物答题卡pdf、生物答案pdf等3份试卷配套教学资源,其中试卷共7页, 欢迎下载使用。
宁夏银川一中2023届高三下学期第五次月考生物试卷答案: 这是一份宁夏银川一中2023届高三下学期第五次月考生物试卷答案,共2页。

