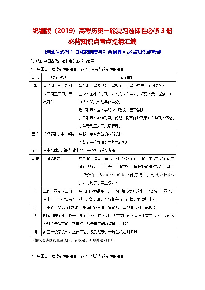
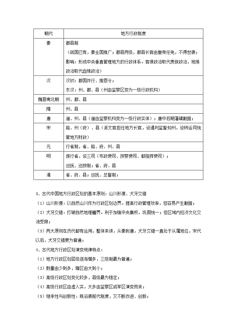
统编版(2019)高考历史一轮复习选择性必修3册必背知识点考点提纲汇编
展开统编版(2019)高中历史《必修中外历史纲要下》期末复习知识点考点提纲详细版: 这是一份统编版(2019)高中历史《必修中外历史纲要下》期末复习知识点考点提纲详细版,共31页。学案主要包含了人类文明的产生,古代文明的成就,种姓制度特点,中世纪的东欧,17世纪东西方启蒙思想的比较,欧洲思想解放运动对比等内容,欢迎下载使用。
统编版(2019)高中历史选择性必修1《国家制度与社会治理》期末复习必背知识点考点提纲: 这是一份统编版(2019)高中历史选择性必修1《国家制度与社会治理》期末复习必背知识点考点提纲,共12页。学案主要包含了中古西欧的封建制度等内容,欢迎下载使用。
统编版(2019)高中历史选择性必修2《经济与社会生活》期末复习必背知识点考点提纲: 这是一份统编版(2019)高中历史选择性必修2《经济与社会生活》期末复习必背知识点考点提纲,共12页。

