2023届高三统编版2019必修中外历史纲要上册一轮复习知识点提纲
展开
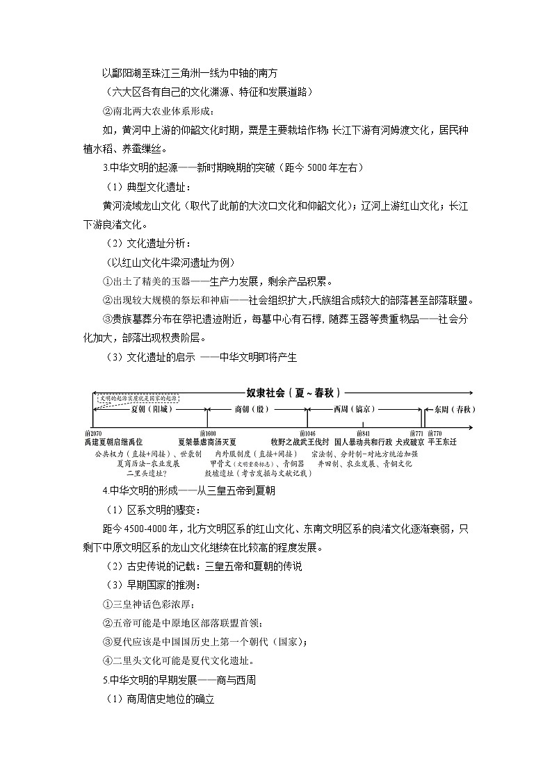
统编版部编版高中必修中外历史纲要上:第1课中华文明的起源与早期国家知识点第一单元 《从中华文明起源到秦汉大一统国家的建立与巩固》第1课 中华文明起源与早期国家【内容提要】文明的起源实质上就是国家的起源。工具的使用是人区别于动物的标志,原始农业的出现奠定了文明的基础。随着剩余财富的出现,社会分工(脑力劳动和体力劳动的分工)发展、阶层分化(尤其是贫富分化)加剧,文明走向产生。传说中的五帝时代与夏朝,或许正是中华文明的产生时期。商周时期,中华文明得到初步发展。【框架线索】 【知识体系】一.文明和文明的起源1.文明(1)文明是人类文化和社会发展的新阶段。(2)国家是文明社会的概括。(3)进入文明社会的最根本标志是国家的出现。2.文明的起源(1)文明起源最根本的标志是社会开始出现贵贱、贫富的分化和脑力劳动与体力劳动的分工, 出现了脱离劳动、专门从事管理职能的阶层。(2)剩余产品的积累是文明起源的物质基础,工具的使用是人类和其他动物最大的不同点,也是文明起源的历史前提。二.追溯文明起源的方法1.信史时代:以传世文献为主,辅之以必要的考古研究。2.传说时代:以考古研究为主,辅之以必要的历史传说。 三.中华文明的起源与早期发展1.中华先民的出现——旧石器时代的到来(1)工具的使用是人类和其他动物最大的不同点。(2)人类最早使用的工具是石器,一般分为旧石器和新石器两个时代。(3)我国旧石器时代的文化遗存有数百处①典型文化遗址:距今170万年的元谋人、距今70-20万年的北京人②物质生产水平:使用打制石器; 从事渔猎采集; 已经学会用火。③社会发展程度:过着群居生活; 晚期发展到母系氏族社会。2.中华文明的奠基——新石器前期的发展(1)新石器时代是指以打磨结合方法制作石器的时代,从公元前1万年开始。(2)所谓新石器革命,就是农业革命。(3)新石器早期(距今1万年-7000年前)——我国原始农业出现,早期先民走向定居。①全国文化遗存:1万多处,分布广泛②物质生产水平:石器打磨结合; 大量使用陶器; 原始农业出现,开始饲养家畜。③社会发展程度:渔猎走向定居;母系氏族社会向父系氏族社会发展。(4)新石器中期(距今7000-5000年)——六大文明区系出现,南北两大农业体系形成。①六大文明区系出现:以燕山南北长城地带为重心的北方以山东为中心的东方以关中、晋南、豫西为中心的中原以环太湖为中心的东南部以环洞庭湖与四川盆地为中心的西南部以鄱阳湖至珠江三角洲一线为中轴的南方(六大区各有自己的文化渊源、特征和发展道路)②南北两大农业体系形成:如,黄河中上游的仰韶文化时期,粟是主要栽培作物;长江下游有河姆渡文化,居民种植水稻、养蚕缫丝。3.中华文明的起源——新时期晚期的突破(距今5000年左右)(1)典型文化遗址:黄河流域龙山文化(取代了此前的大汶口文化和仰韶文化);辽河上游红山文化;长江下游良渚文化。(2)文化遗址分析:(以红山文化牛梁河遗址为例)①出土了精美的玉器——生产力发展,剩余产品积累。②出现较大规模的祭坛和神庙——社会组织扩大,氏族组合成较大的部落甚至部落联盟。③贵族墓葬分布在祭祀遗迹附近,每墓中心有石椁, 随葬玉器等贵重物品——社会分化加大,部落出现权贵阶层。(3)文化遗址的启示 ——中华文明即将产生 4.中华文明的形成——从三皇五帝到夏朝(1)区系文明的骤变:距今4500-4000年,北方文明区系的红山文化、东南文明区系的良渚文化逐渐衰弱,只剩下中原文明区系的龙山文化继续在比较高的程度发展。(2)古史传说的记载:三皇五帝和夏朝的传说(3)早期国家的推测:①三皇神话色彩浓厚;②五帝可能是中原地区部落联盟首领;③夏代应该是中国国历史上第一个朝代(国家);④二里头文化可能是夏代文化遗址。5.中华文明的早期发展——商与西周(1)商周信史地位的确立①殷墟的发掘和甲骨文的发现,证实了文献中关于商朝的部分历史记载。②大量的青铜铭文,反映了西周贵族的各种活动。(2)商周时期的政治历程①商的建立与内外服制度(约公元前1600—公元前1046年);②西周的建立与覆灭(公元前1046-公元前771年);③西周的分封制与宗法制。(3)商周时期的社会经济①井田制度,石器锄耕;②青铜器物,丰富灿烂;③养蚕缫丝,丝织发达。四.中华文明起源的特点1.多元一体(1)新石器时代多元一体的格局初步奠定①新石器时代的文化遗存,从“满天星斗”走向“中原核心”;②满天星斗——新时期中期,六大文化区系并行不悖;③中原核心——新石器晚期,只有中原区系龙山文化维持在较高水平。(2)战国时期多元一体的格局正式形成①从商周至战国时期,华夷杂处、华夷交融。②战国时期,以华夏族为主体的多元一体格局正式形成。(3)从秦代开始,多元一体的格局被大一统的政治所巩固2.源远流长(1)超百万年的文化根系(指旧石器文明遗存);(2)上万年的文明起步(新石器的文明遗存);(3)五千年的古国(中华文明的形成);(4)两千年的中华统一实体(秦代以来的大一统局面)。【本课小结】“12315+2”巧记本课要旨1个实质:文明起源问题实质上就是国家起源问题。2个前提:社会意义上人的出现;物质基础3个条件:剩余产品积累、社会分工(劳力和劳心)出现、贫富阶层分化1项方法:考古研究与传世文献相结合5个阶段:(1)旧石器时代中华先民的出现;(2)新石器早期物质基础的奠定;(3)新石器晚期中华文明的起源;(4)三皇五帝到夏代中华文明可能出现;(5)商与西周是中华文明的早期发展。+ 2个特点——多元一体、源远流长第2课 诸侯纷争与变法运动1、商鞅变法的内容、评价(1)内容 ①经济:重农抑商,奖励耕织;强制大家庭拆散为个体小家庭;“废井田,开阡陌”,授田于百姓。②军事:奖励军功,剥夺和限制贵族特权。③基层治理:在民间实行什伍连坐,互相纠察告发。④行政管理:普遍推行县制,县的主要官员由君主任免。(2)评价:商鞅变法顺应历史潮流,是战国时期持续时间最长、涉及面最广、改革最为彻底的一次变法。变法使秦国国富兵强,为秦统中国奠定了基础。2、“百家争鸣”局面出现的背景(原因)(1)经济上:铁犁牛耕出现,井田制崩溃,封建私有经济发展(2)政治上:周王室衰微,分封制瓦解(3)阶级关系: “士”阶层的活跃和受重用,地主阶级兴起(4)思想文化上:私学兴起,学术下移3、列举儒、道、法、墨、阴阳学派的代表人物及主张学派代表人物主要观点儒家孔子(春秋)1、政治思想: ①核心思想:仁 ②为政以德 ③主张恢复周礼 2、教育贡献: ①教育思想:“有教无类” ②开创了中国古代私人讲学之风4、文化贡献:整理“六经”(《诗》《书》《礼》《易》《乐》《春秋》)(代表没落的奴隶主贵族的利益)孟子(战国)①人性善②“仁政” (代表新兴的地主阶级利益)荀子(战国)①人性恶 ②主张隆礼重法 (代表新兴地主阶级利益)道家老子(春秋)1、哲学思想:①“道”是世界本原②其思想包含有中国古代朴素的唯物史观和朴素的辩证法。2、政治思想:①无为而治②小国寡民庄子(战国)崇尚逍遥自在法家韩非子(战国)以法为工具管理国家,控制臣民墨家墨子(战国)提倡节俭,主张“兼爱”“非攻”“尚贤”(代表小生产者的利益)阴阳家邹衍(战国)认为五行间相互促进又相互制约,提出了“相生相胜”理论代表了中国古代对自然界朴素的科学认识4、“百家争鸣”的影响①“百家争鸣”是中国历史上第一次波澜壮阔的思想解放运动。②不仅为新兴的地主阶级登上历史舞台奠定了思想理论基础,而且成为后世中华思想文化的源头活水,影响十分深远。 第3课 秦统一多民族封建国家的建立1、秦始皇巩固统治的措施(1)军事①南方:征服南方越族地区,加强了对云、贵一带西南夷的控制。②北方:击退了游牧民族匈奴的进攻,修筑了万里长城。(2)政治:①确立皇帝制度。②实行三公九卿制:三公指丞相、太尉、御史大夫,为主要辅佐大臣;九卿泛指分掌具体事务的诸卿。③地方上:推行郡县制。④其他措施:统一车轨、文字、货币和度量衡,修驰道、直道,颁行法律,编制户籍,迁徙六国贵族豪强到关中、巴蜀等地,整顿社会风俗等。(3)思想:焚书坑儒。2、秦统一的意义①秦的统一,建立起幅员辽阔的国家。②促进了各民族的交往交流交融,推动了统一多民族国家政治、经济、社会的发展。秦国的暴政与灭亡:原因:1.社会阶级矛盾严重激化(1)秦始皇穷奢极欲①大兴土木,建造宫殿、陵墓。②为求长生不老,兴师动众出外巡游、封禅。③开拓边疆和筑长城,修驰道、直道等工程,征发繁重。百姓不堪重负,生活在水深火热之中。(2)秦法刑法严苛秦法刑法严苛,人民摇手触禁,天下愁怨,社会阶级矛盾严重激化。[学习聚焦]统一后的秦王朝只存在了十几年时间,秦的速亡与秦的暴政有着不可分割的关系。2.“焚书坑儒”,钳制思想(1)“焚书”①为了钳制思想,秦始皇接受李斯的建议,下令天下将非秦国历史的史书,全部交给官府焚毁。②只有医药、卜筮、种树之书不在其列。③先秦以来的许多珍贵文献毁于一旦。(2)“坑儒”秦始皇以“或为妖言以乱黔首”罪名,将460余名儒生方士坑杀。(3)“焚书坑儒”的影响“焚书坑儒”在中国历史上产生了十分恶劣的影响。[历史纵横]秦朝的政治危机秦统一之后,秦始皇多次到各地巡视,并且用刻石方式宣扬自己的显赫业绩,宣称“一家天下,兵不复起”“人迹所至,无不臣者”。然而就在一次出巡中,发生了行刺事件……,这说明外表强盛的秦朝,实际上统治危机仍然存在。3.农民起义终于爆发(1)秦二世继位公元前210年,秦始皇在巡行途中死去,秦二世继位。(2)秦朝暴政秦二世密织刑网,加重人民负担,阶级矛盾和统治阶层内部矛盾的尖锐化都达到极点,大规模的农民起义终于爆发。[微点拨]秦始皇的功与过(1)功绩:秦始皇顺应历史潮流,统一中国,建立君主专制中央集权制度,影响深远。(2)过失:统治残暴,“焚书坑儒”,摧残了人民的生活和思想文化。秦末农民起义与秦的速亡1.秦末农民起义(1)大泽乡起义①公元前209年,一队被派往北部边境的戍卒,在大泽乡遇雨受阻。②按照严酷的秦朝法律,不能如期赶到戍地将被处死。在陈胜、吴广领导下“斩木为兵,揭竿为旗”,发动了中国历史上第一次农民大起义。(2)号为“张楚”陈胜自立为王,号为“张楚”。天下云集响应,迅速蔓延。[学习聚焦]陈胜、吴广首义导致秦的速亡,项羽、刘邦为争夺统治权力发动楚汉战争,最终以项羽失败告终。
2.秦的速亡(1)陈胜不久失败,项羽、刘邦等领导的反秦势力日益壮大。(2)公元前207年,刘邦的军队进入咸阳,秦王子婴投降。[知识拓展]与楚汉战争相关的词语楚河汉界、项庄舞剑、四面楚歌、破釜沉舟、约法三章等。3.楚汉战争(1)秦朝灭亡后,刘邦和项羽展开了长达4年的楚汉战争。(2)刘邦“约法三章”,废秦苛法,善于用人,听取谏言,指挥得当。(3)项羽刚愎自用,不善用人,赏罚不明,烧杀掳掠,加之分封政策失当,缺乏稳固的根据地,最终被刘邦击败。[名师点睛]“集权于上,分权于下”不仅仅是秦朝中央集权制的特点,也是整个中国古代强化君主专制的主要特点。“上”指皇帝,“下”指中央和地方的各级官吏。 第4课 西汉与东汉--统一多民族封建国家的巩固1、西汉初年的统治①尊奉黄老无为思想。②采取“与民休息”政策。③“汉承秦制”,地方行政制度采取郡县与分封并行制。④汉景帝时,削减诸侯封地,平定七国之乱。2、汉武帝巩固中央集权的措施(1)政治①颁布“推恩令”,成功削弱了诸侯王的势力。②加强皇权,削弱丞相权力,设立直接为皇帝所掌控的中朝,尚书令的作用开始提升③确立以察举制为代表的新的官吏选拔制度④将全国划分为13个州部,分设刺史,对地方进行巡视监察。⑤任用酷吏治理地方,严厉打击豪强、游侠等社会势力的不法行为。(2)经济:改革币制,将铸币权收归中央;实行盐铁官营;推行均输平准;抑制工商业者,向其征收财产税。(3)思想:尊崇儒术,确立了儒学独尊地位。(4)开拓疆域①任用卫青、霍去病为将,北击匈奴,夺取了阴山以南和河西走廊的大片区域②在河西走廊设立武威、张掖、酒泉敦煌四郡。③派遣张骞两次出使西域,开辟了中西交通道路。④对东南沿海和西南少数民族地区的治理比以前更加有效。3、两汉的文化成就(1)史学《史记》:西汉司马迁撰写,首创了纪传体通史体裁《汉书》:东汉班固撰写,是我国第一部纪传体断代史(2)科技医学:①《黄帝内经》:成书于战国至西汉间,奠定了中医理论的基础。②《神农本草经》:成书于东汉,是中国古代第一部药物学专著。数学:《九章算术》在中国数学史乃至世界数学史上都占有重要地位。造纸术:东汉蔡伦改进造纸术

