[生物]2024~2025学年河南省许昌市长葛市第三实验高级中学高二(上)月考学试卷(9月份)(有答案)
展开这是一份[生物]2024~2025学年河南省许昌市长葛市第三实验高级中学高二(上)月考学试卷(9月份)(有答案),共7页。
相关试卷
这是一份[生物]2024~2025学年河南省许昌市禹州高级中学高一(上)月考学试卷(9月份)(有解析),共20页。
这是一份2024-2025学年河南省许昌市长葛市第三实验高级中学高二(上)月考生物试卷(9月份)(含解析),共16页。试卷主要包含了单选题,探究题等内容,欢迎下载使用。
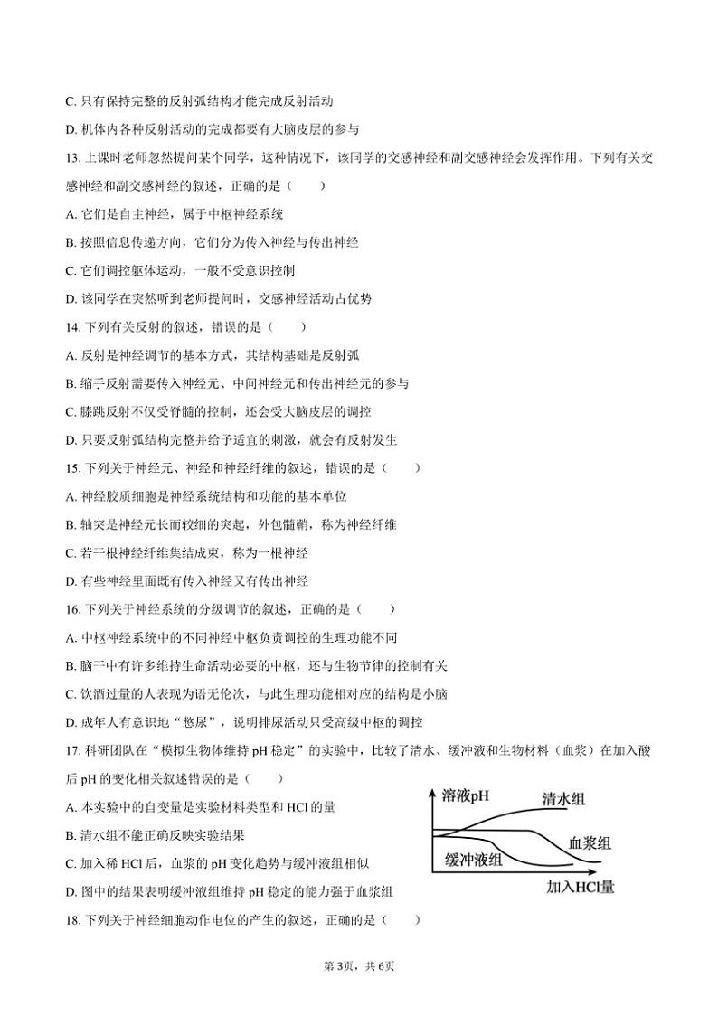
这是一份2024-2025学年河南省许昌市禹州高级中学高一(上)月考生物学试卷(9月份)(含解析),共19页。试卷主要包含了单选题,多选题,探究题,识图作答题等内容,欢迎下载使用。

