[生物][期末]四川省乐山市市中区2023-2024学年八年级上学期期末试题(解析版)
展开这是一份[生物][期末]四川省乐山市市中区2023-2024学年八年级上学期期末试题(解析版),共14页。试卷主要包含了选择题,填空题,实验与探究等内容,欢迎下载使用。
一、选择题(本部分共18小题,每小题3分,共54分。在每小题给出的四个选项中,只有一项最符合题目要求。)
1. 近日北京各个水域发现了大量的桃花水母,据介绍,这种生物出现于约5.5亿年前,素有“水中大熊猫”之称,具有极高的研究价值和观赏价值。该生物属于( )
A. 腔肠动物B. 扁形动物C. 软体动物D. 节肢动物
【答案】A
【分析】腔肠动物的特征是:生活在水中,身体呈辐射对称,体壁由内胚层、外胚层和没有细胞结构的中胶层构成,有消化腔,有口无肛门。扁形动物的主要特征:身体背腹扁平、左右对称(两侧对称)、体壁具有三胚层、有口无肛门。软体动物的特征:身体柔软,身体外面包着外套膜,一般具有贝壳,有的贝壳退化,体外有外套膜。节肢动物的特征:身体有许多体节构成,身体分部,有外骨骼,足和触角分节。
【详解】桃花水母的身体呈辐射对称,体壁由外胚层、中胶层和内胚层组成,有口无肛门,有刺细胞,属于腔肠动物,因此BCD错误,A正确。
故选A。
2. “三日雨不止,蚯蚓上我堂”,下列有关蚯蚓的叙述,正确的是( )
A. 蚯蚓身体分节,能够运动,属于节肢动物
B. 蚯蚓挖穴松土仅靠刚毛完成运动
C. 蚯蚓是靠气门进行呼吸的
D. 雨后蚯蚓爬上地面,是为了呼吸
【答案】D
【分析】蚯蚓的身体是由许多的体节组成的,为环节动物,身体腹面有协助运动的刚毛,蚯蚓没有专门的呼吸器官,它们依靠体壁与外界进行气体交换。蚯蚓的体壁能够分泌黏液,使体壁始终保持湿润,以保证正常的呼吸,同时减少与土壤的摩擦。
【详解】A.蚯蚓的身体由许多的体节组成,能够自由运动,属于环节动物,A错误。
B.蚯蚓主要依靠肌肉的收缩和舒张进行运动,同时身体腹面有刚毛,有协助运动的作用,B错误。
C.蚯蚓靠湿润的体表进行呼吸,C错误。
D.蚯蚓用湿润的体壁呼吸,雨天土壤中缺少氧气,故需要爬上地面进行呼吸,D正确。
故选D。
3. 小明找到四个与动物有关的成语,其中所涉及到的动物都属于恒温动物的成语是( )
A. [虎]头[蛇]尾B. [鹬][蚌]相争
C. [蛛]丝[马]迹D. [鸡][犬]不宁
【答案】D
【分析】(1)体温不因外界环境温度而改变,始终保持相对稳定的动物,叫做恒温动物,如绝大多数鸟类和哺乳动物。
(2)体温随着外界温度改变而改变的动物,叫做变温动物,如无脊椎动物、鱼类、两栖类、爬行类。
【详解】“虎”是哺乳类属于恒温动物、“蛇”是爬行类属于变温动物;“鹬”是鸟类属于恒温动物、“蚌”是软体动物属于变温动物;“蛛”(蜘蛛)是节肢动物属于变温动物、“马”是哺乳类属于恒温动物;“鸡”是鸟类、“犬”是哺乳类,都属于恒温动物。所以,所涉及到的动物都属于恒温动物的成语是“[鸡][犬]不宁”。
4. 自然界中动物种类繁多,形态千差万别,下列哪种描述是错误的( )
A. 腔肠动物、软体动物和节肢动物都属于无脊椎动物
B. 鸟类的身体大都呈现流线型,有与肺相通的气囊
C. 哺乳动物一般是体表被毛,胎生
D. 两栖动物的生殖和发育摆脱了对水环境的依赖
【答案】D
【分析】(1)无脊椎动物包括原生动物,腔肠动物,扁形动物,线形动物,环节动物,软体动物,节肢动物。
(2)鸟类的身体大都成流线型,有与肺相通的气囊,能进行双重呼吸。
(3)哺乳动物体表被毛,体腔有膈,胎生、哺乳。
(4)蚯蚓身体分节,属于环节动物。
【详解】A.腔肠动物、软体动物和节肢动物的身体内部都没有由脊椎骨组成的脊柱,因此它们都属于无脊椎动物,A正确。
B.鸟类的身体大都呈现流线型,这种体型有利于减少飞行时的空气阻力。同时,鸟类具有与肺相通的气囊,这些气囊可以辅助肺进行呼吸,为鸟类提供充足的氧气,B正确。
C.哺乳动物是一类高度进化的动物,它们通常具有体表被毛、胎生哺乳、体温恒定等特征。其中,体表被毛有助于保持体温,胎生哺乳则保证了幼崽在出生后的存活率。这是哺乳动物的基本特征之一,C正确。
D.两栖动物的生殖和幼体发育阶段仍然离不开水环境。它们在水中产卵,卵在水中孵化成幼体(蝌蚪),幼体在水中生活并经过变态发育成为成体。因此,两栖动物的生殖和发育并没有 摆脱对水环境的依赖,D错误。
故选D。
5. 有关哺乳动物骨、肌肉和关节的叙述,错误的是( )
A. 骨骼肌的两端附着在同一块骨的两端
B. 关节腔内的滑液可减少骨之间的摩擦
C. 屈肘动作时肱二头肌处于收缩状态
D. 骨骼肌牵引骨绕关节活动产生运动
【答案】A
【分析】运动要在神经系统的支配下由运动系统来完成,运动系统由骨、关节、骨骼肌组成,骨骼肌具有收缩的特性,骨骼肌受到神经传来的刺激时,就会收缩牵拉骨,围绕着关节做运动。
【详解】骨的运动要靠骨骼肌的牵拉,但骨骼肌只能收缩牵拉骨而不能将骨推开。因此同一块骨骼肌的两端跨过关节分别固定在两块不同的骨上,A错误;
关节腔内有少量滑液,可以减少骨与骨之间的摩擦,B正确;
人在做屈肘动作时,肱二头肌收缩,肱三头肌舒张,C正确;
骨骼肌受到神经传来的刺激时,就会收缩牵拉骨,围绕着关节做运动,D正确。
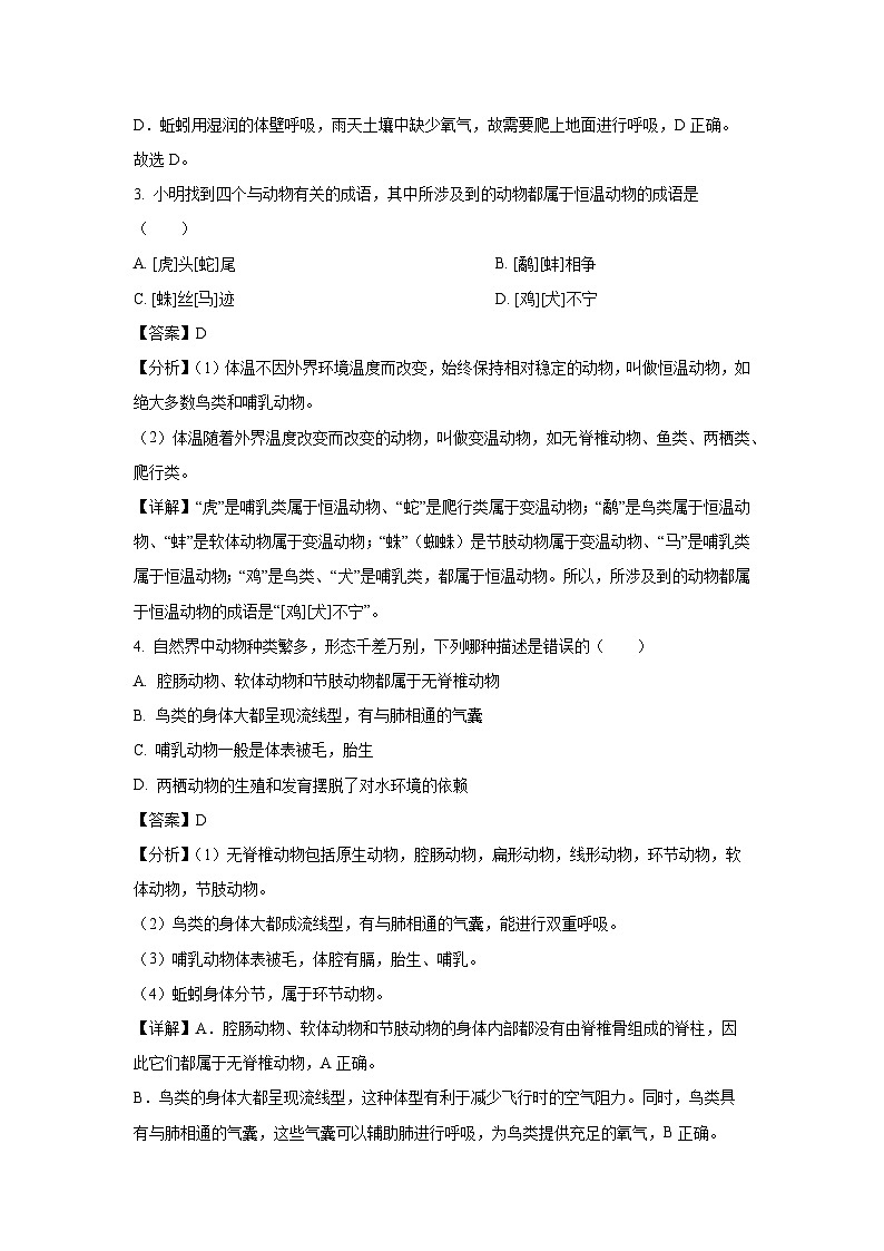
6. 如图表示关节的结构示意图,下列叙述不正确的是( )
A. 关节脱臼是指①从④中滑出
B. 结构②表示骨骼肌
C. 结构⑤表示关节软骨,与关节的灵活性有关
D. 肌腱可绕过关节连在不同的骨上
【答案】B
【详解】试题分析:图中①关节头、②关节囊、③关节腔、④关节窝、⑤关节软骨。
脱臼就是由于不正确的活动,导致①关节头从④关节窝内滑脱出来的现象,A正确;结构②是关节囊,不是骨骼肌,B错误;⑤关节软骨,可减少运动时两骨间关节面的摩擦和缓冲运动时的震动,C正确;肌腱可绕过关节连在不同的骨上,D正确;
故选B。
7. 下列有关动物行为的叙述,正确的是( )
A. 马随着音乐的节奏踏起优美的舞步是先天性行为
B. 学习行为由生活经验和学习获得,与遗传因素无关
C. 蚯蚓走迷宫实验证明低等的动物也具有学习行为
D. 具有社会行为的动物群体中,都形成了等级
【答案】C
【分析】(1)先天性行为是动物生来就有的,由动物体内的遗传物质决定的行为,是动物的一种本能,不会丧失。
(2)学习行为是动物出生后在动物的成长过程中,通过生活经验和学习逐渐建立起来的新的行为。
【详解】A.马随着音乐的节奏踏起优美的舞步,是动物出生后,通过生活经验和学习建立起来的行为。因此属于学习行为,故A错误。
B.学习行为是遗传因素的基础上,通过生活经验和学习获得的行为,因此动物的学习行为与遗传因素有关,而不是无关,故B错误。
C.动物越低等,学习能力也就越差,蚯蚓走迷宫实验说明低等的动物也具有学习行为,故C正确。
D.具有社会行为的动物群体中,通常会形成一定的等级结构,但不是绝对的,故D错误。
故选C。
8. 在森林生态系统中,兔和鼠吃草,兔常被狐和鹰捕食,鼠常被狐和蛇捕食,蛇有时也被鹰捕食,使生物的数量总是维持在相对稳定的状态,这些现象可以说明动物在生物圈中的重要作用是( )
A. 能制造有机物,供其他动物摄取
B. 能帮助植物传播种子
C. 维持生态平衡
D. 促进物质循环
【答案】C
【分析】动物在自然界中作用:维持自然界中生态平衡,促进生态系统的物质循环,帮助植物传粉、传播种子。
【详解】生态平衡是指生态系统中各种生物的数量和所占的比例总是维持在相对稳定的状态。动物能促进生态系统的物质循环:动物不能自己制造有机物,直接或间接地以植物为食,叫做消费者,消费者自身的代谢活动促进了物质循环的进行。动物在生态平衡中起着重要的作用,例如“剿灭麻雀”会使一些农作物害虫的数量增加,从而使农作物受到伤害。因此,在森林生态系统中,兔和鼠吃草,兔常被狐和鹰捕食,鼠常被狐和蛇捕食,蛇有时也被鹰捕食,这些现象可以说明动物在生物圈中的重要作用是维持生态平衡,故ABD错误,C正确。
故选C。
9. 下列有关菌落的描述正确的是( )
A. 每个菌落由大量不同种细菌组成的
B. 从菌落的形态、大小和颜色,可以大致区分细菌和真菌以及它们的种类
C. 细菌的菌落呈绒毛状,絮状或蜘蛛网状
D. 一个菌落是一个细菌细胞组成的
【答案】B
【分析】单个细菌用肉眼是看不见的,但是,当单个或少数细菌或真菌在固体培养基上大量繁殖时,便会形成一个肉眼可见的,具有一定形态结构的子细胞群体,叫做菌落。细菌菌落特征:菌落较小,形状表面或光滑黏稠,或粗糙干燥,易挑起,多为白色;真菌菌落特征:菌落较大、菌丝细长,菌落疏松,成绒毛状、蜘蛛网状、棉絮状,无固定大小,多有光泽,不易挑,有时还呈现红色、褐色、绿色、黑色、黄色等不同的颜色(孢子的颜色)。
【详解】A.菌落是由单个或少数细菌或真菌在固体培养基上大量繁殖形成的,有细菌菌落和真菌菌落,A错误。
B.从菌落的形态、大小和颜色,可以大致区分细菌菌落和真菌菌落,因此细菌菌落和真菌菌落的形态、大小和颜色不同,B正确。
C.真菌菌落呈绒毛状、絮状或蜘蛛网状是真菌菌落,细菌菌落呈表面或光滑黏稠,或粗糙干燥,C错误。
D.一个菌落是由一个细菌或几个细菌繁殖后形成的细胞群,不是一个细菌细胞形成的,D错误。
故选B。
10. 下列关于细菌生殖的叙述,正确的是( )
A. 细菌生殖产生的新细菌,与原细菌所含的遗传物质是不相同的
B. 荚膜有保护细菌的作用,与细菌生殖有直接的关系
C. 细菌靠分裂进行生殖,环境适宜时生殖速度很快
D. 细菌适应性很强,在不同的环境中有不同的生殖方式
【答案】C
【分析】细菌的基本结构有细胞壁、细胞膜、细胞质和DNA集中的区域,没有成形的细胞核。细菌进行简单的分裂生殖,一个细菌横向分裂成两个细菌,这种生殖方式叫分裂生殖。在环境适宜的时候,不到半小时,细菌就能分裂一次,可见细菌的生殖速度是相当快的。
【详解】A.细胞分裂产生的新细胞和原细胞的染色体形态和数目相同,因此细菌生殖产生的新细菌,与原细菌所含的遗传物质是相同的,A错误。
B.荚膜有保护细菌的作用,与细菌生殖没有直接关系,B错误。
C.细菌靠分裂进行生殖,一个细菌横向分裂成两个细菌,这种生殖方式叫裂殖,在环境适宜的时候,不到半小时,细菌就能分裂一次。因此环境适宜时生殖速度很快,C正确。
D.细菌适应性很强,但是细菌只进行分裂生殖,而不是在不同的环境中有不同的生殖方式,D错误。
故选C。
11. 下列关于真菌与细菌结构的叙述正确的是( )
A. 真菌有细胞壁,细菌没有
B. 细菌和真菌都有鞭毛
C. 真菌有细胞核,细菌没有成形的细胞核
D. 细菌和真菌都对人类有益无害
【答案】C
【分析】细菌的基本结构有细胞壁、细胞膜、细胞质和DNA集中的区域,没有成形的细胞核,没有叶绿体,有的细菌细胞有鞭毛和荚膜;真菌的基本结构有细胞壁、细胞膜、细胞质、细胞核,没有叶绿体。
【详解】真菌和细菌都有细胞壁,A错误;有些细菌有鞭毛,真菌没有鞭毛,B错误;真菌有细胞核,细菌没有成形的细胞核,C正确;有的细菌和真菌都对人类有利,有的细菌和真菌都对人类有害,如结核杆菌和霉菌,D错误。
12. 下列关于抗生素的叙述,正确的是:( )
A. 抗生素只能杀死致病细菌,不会杀死其他细菌
B. 抗生素能杀死细菌,因此抗生素药品不会腐败变质
C. 生病时应尽早服用抗生素,以便早日康复
D. 抗生素虽能治病,但使用不当也会对身体不利
【答案】D
【分析】抗生素是由微生物或高等动植物在生活过程中所产生的一类特别的代谢产物,这类代谢产物能干扰其他生活细胞的发育功能,可以用来治疗或抑制致病微生物感染。用于治病的抗生素除由此直接提取外(天然抗生素),还可用人工半合成(称半合成抗生素)的方法制造而得。抗生素本身是一个药物,广泛使用以后可以产生很多不良反应,还可以产生耐药性,其他药物使用没有这个问题。
【详解】A.抗生素可以用来治疗相应细菌性疾病。如青霉素是一种著名的抗生素,它是由真菌中的青霉菌产生的,可以治疗多种细菌性疾病,会杀死其他细菌,故A错误。
B.抗生素能杀死细菌,但是抗生素药品也会腐败变质,故B错误。
C.抗生素也不能包治百病,只能治疗细菌性疾病。滥用还会引起细菌的抗药性增强,以及杀死正常的有益菌等副作用。所以,并不是越早服用抗生素越好,故C错误。
D.凡是药物都有一定的毒性和副作用,因此要根据病情需要,恰当选择药物并合理使用,以达到好的治疗效果,故抗生素虽能治病,但使用不当也会对身体不利,故D正确。
13. 枯枝落叶可被细菌和真菌分解成二氧化碳、水和无机盐,它们可以再被植物利用。这可以说明细菌和真菌在自然界中具有哪项重要作用( )
A. 作为分解者参与物质循环B. 引起动植物患病
C. 与动植物共生D. 有利于减少动植物的数量
【答案】A
【分析】在自然界中细菌、真菌能把动植物的遗体遗物分解成二氧化碳、水和无机盐,返回自然环境被植物利用,细菌、真菌促进了自然界的物质循环。
【详解】枯枝落叶可被细菌和真菌分解成二氧化碳、水和无机盐,它们可以再被植物吸收和利用,进而制造有机物,可见,细菌和真菌对于自然界中二氧化碳等物质的循环起着重要的作用。故A符合题意。
14. 下列有关食物腐败和食物保存的说法中,错误的是( )
A. 微生物大量繁殖是食物腐败的主要原因
B. 保存食物时超量添加食物防腐剂对人体无害
C. 冷藏食物能延长保质时间的主要原因是低温可抑制微生物的生长和繁殖
D. 风干保存食物是因为干燥环境不利于微生物的生长和繁殖
【答案】B
【分析】(1)食物腐败变质是由于微生物的生长和大量繁殖而引起的。
(2)制作泡菜要创造无氧的环境。
【详解】A.食品腐烂的原因是微生物的大量繁殖,因此食品贮存的原理都是把食品内的细菌和真菌杀死或抑制它们的生长和繁殖,A正确。
B.保存食品时超量添加食品防腐剂中对人的健康有明显危害,B错误。
C.冷冻食物不易变质是由于低温抑制了细菌等微生物生长和繁殖,而不是杀死了细菌等微生物,C正确。
D.微生物的生殖需要适宜的温度、水、有机物。所以风干保存食品是因为干燥环境不利于微生物的生存,D正确。
故选B。
15. 自2019年出现的新冠病毒,已严重影响了我们的学习和生活。关于新冠病毒的说法正确的是( )
A. 新冠疫苗是人工处理的减毒或无毒的病毒
B. 遗传物质位于新冠病毒细胞核内
C. 新冠病毒的增殖方式为分裂生殖
D. 病毒是单细胞生物,但没有遗传和变异的特征
【答案】A
【分析】病毒是一类没有细胞结构的简单的特殊生物,主要由蛋白质的外壳和内部的遗传物质组成。
【详解】AB.病毒无细胞结构,因此没有细胞核,只由蛋白质外壳和内部的遗传物质组成,核酸是新冠病毒的遗传物质,新冠疫苗是人工处理的减毒或无毒的病毒,故A正确,B错误。
C.病毒以自我复制的方式繁殖,即靠自己的遗传物质中的遗传信息,利用寄生细胞内的物质,制造出新的病毒,故C错误。
D.病毒是生物,没有细胞结构,具有遗传和变异的特征,能够不断变异,故D错误。
故选A。
16. 小凡在公园中发现树木挂有标牌,这是专家依据一些特征对树木进行的分类。下列关于生物分类的叙述错误的是( )
A. 分类时一般把生物的形态结构和生理功能等作为依据
B. 在被子植物的分类中,花、果实和种子往往是分类的主要依据
C. “界”是最大的一级分类单位,“种”是最基本的分类单位
D. 生物的分类单位越大,包含的生物种类越少
【答案】D
【分析】(1)生物学家根据生物之间在形态结构和生理功能上的相似程度,把它们分成不同等级的分类单位。
(2)生物分类的等级单位。①生物分类从大到小的等级依次是:界、门、纲、目、科、属、种。②“种”是最基本的分类单位,同种生物的亲缘关系是最密切的。③分类单位越小,所包含的生物共同特征越多;分类单位越大,所包含的生物共同特征越少。如同“种”的生物共同特征最多,同“界”的生物共同特征最少。
【详解】A.生物分类是研究生物的一种基本方法。分类时一般把生物的生活习性、形态结构和生理特征等作为依据,故A正确。
B.被子植物的根、茎、叶(营养器官)、花、果实、种子(生殖器官)的形态结构都可以作为分类的依据,其中的花、果实和种子往往作为分类的重要依据,是因为花、果实和种子的形态结构相对稳定,故B正确。
C.结合分析可知,“界”是最大的一级分类单位,“种”是最基本的分类单位,故C正确。
D.生物的分类单位越大,包含的生物种类越多,故D错误。
故选D。
17. 我国科学家袁隆平院士利用野生水稻与普通水稻进行多次杂交,培育出了高产水稻新品种,这利用了( )
A. 基因的多样性B. 生物种类的多样性
C. 细胞的多样性D. 生态系统的多样性
【答案】A
【分析】生物多样性通常有三个层次的含义,即生物种类的多样性、基因(遗传)的多样性和生态系统的多样性,解答时可以从生物多样性的表现方面来切入。
【详解】基因的多样性是指物种的种内个体或种群间的基因变化,不同物种(兔和小麦)之间基因组成差别很大,同种生物如野生水稻和栽培水稻之间基因也有差别,每个物种都是一个独特的基因库。我国动物、植物和野生亲缘种的基因多样性十分丰富,为动植物的遗传育种提供了宝贵的遗传资源。我国科学家袁隆平院士利用野生水稻与普通栽培水稻多次杂交,从而培育出产量很高的杂交水稻新品种,表明生物基因的多样性是培育农作物新品种的基因库。
故选A。
18. 2022年5月22日是第29个国际生物多样性日。今年生物多样性日的宣传主题为:共建地球生命共同体。下列有关叙述正确的是( )
A. 生物种类多样性的实质是生态系统多样性
B. 生态系统的结构越复杂,自动调节能力就越强
C. 为丰富我国动植物资源,应大力引进一些外来物种
D. 保护生物多样性就是禁止对生物资源进行开发和利用
【答案】B
【分析】(1)生态系统自动调节能力是使生态系统趋向于一种稳态或平衡状态的一种能力,当生态系统中某一成分发生变化时,它必然会引起其他成分的出现相应的变化,这种变化又会反过来影响最初发生变化的那种成分,使其变化减弱或增强。
(2)保护生物多样性措施:①就地保护:把包含保护对象在内的一定面积的陆地或水体划分出来,进行保护和管理;②迁地保护:在生物多样性分布的异地,通过建立动物园、植物园、树木园、野生动物园、种子库、基因库、水族馆等不同形式的保护设施,对那些比较珍贵的物种、具有观赏价值的物种或其基因实施由人工辅助的保护;③建立基因库:建立基因库,来实现保存物种的愿望;④构建法律体系:必须运用法律手段,完善相关法律制度,来保护生物多样性;⑤增强宣传和保护生物多样性的力度。
(3)生态系统指在自然界一定的空间内,生物与环境构成的统一整体。在这个统一整体中,生物与环境之间相互影响、相互制约,并在一定时期内处于相对稳定的动态平衡状态。
【详解】A.生物多样性通常有三个主要的内涵,即生物种类的多样性、基因的多样性和生态系统的多样性,每个物种都是一个独特的基因库,基因的多样性决定了生物种类的多样性,因此生物种类的多样性实质上是基因的多样性,A错误。
B.生态系统中各种生物的数量和所占的比例是相对稳定的状态,这种平衡是一种动态平衡,之所以会出现这种平衡是因为生态系统具有一定的自我调节能力,由于这种能力与生态系统中生物的种类和数量有关,生物的种类和数量越多,营养结构越复杂,这种能力就越强,反之,就越弱,B正确。
C.某些外来物种的入侵能破坏我国的生态系统,因为外来物种成功入侵我国后,适应当地环境,又没有天敌控制,大量繁殖后与农作物、水生生物争夺生存的空间、营养物质等,给农业和水产业以及林业生产带来巨大的破坏,C错误。
D.保护生物多样性,并不意味着禁止开发和利用,只是反对盲目地、掠夺式地开发和利用,D错误。
故选B。
二、填空题(每空2分,共32分)
19. 如图为几种微生物形态结构示意图,请据图回答(“[ ]”内填字母):
(1)A在结构上与C相比,没有成形的____,属于____生物。
(2)不具有细胞结构的是[____],仅由蛋白质外壳和内部的____构成。如果离开了活细胞,通常会变成____。
(3)C是____,可用于发酵馒头、面包等。
(4)D是____,通过产生____来繁殖后代。它产生的能杀死或抑制某些细菌的物质是____。
【答案】(1)①. 细胞核 ②. 原核
(2)①. B ②. 遗传物质 ③. 结晶体
(3)酵母菌 (4)①. 青霉##霉菌##真菌 ②. 孢子 ③. 青霉素##抗生素
【分析】图中的A是细菌,没有成形的细胞核;B是病毒,没有细胞结构;C是酵母菌、D是青霉,它们都是真菌,有真正的细胞核;解答即可。
(1)A是细菌,C属于真菌,A细菌的基本结构有细胞壁、细胞膜、细胞质和DNA集中的区域,没有成形的细胞核。
(2)B是病毒,是一类没有细胞结构的特殊生物,只有蛋白质组成的外壳和内部的遗传物质。
(3)生活中最常用的微生物是C酵母菌,如制馒头、面包和酿酒要用到酵母菌。
(4)D青霉属于真菌,通过产生孢子来繁殖后代;青霉素是一种著名的抗生素,它是由真菌中的青霉菌产生的,可以治疗多种细菌性疾病。
20. 如果我们要在实验室培养细菌或真菌,正确的操作步骤是①配制培养基,②____,③____,④恒温培养。
【答案】高温灭菌 冷却接种
【分析】细菌和真菌的生活需要一定的水分、适宜的温度、还有有机物。
【详解】首先要配制含有营养物质的培养基,可以用牛肉汁加琼脂熬制,然后把培养基和所有用具进行高温灭菌,以防杂菌对实验的干扰;为防止高温杀死细菌、真菌,要等冷却后,再进行接种;接种后放在温暖的地方进行恒温培养。所以正确的操作步骤是配制培养基、高温灭菌、冷却接种、恒温培养。
21. 生物多样性包括:____多样性,____多样性,____多样性,咸丰的辣椒有:大辣椒,小辣椒,红辣椒,绿辣椒,辣的辣椒,不辣的辣椒,这体现了______多样性。生物多样性目前面临严重的威胁,最有效的保护措施是____。
【答案】①. 生物种类(物种) ②. 基因(遗传) ③. 生态系统 ④. 基因##遗传 ⑤. 建立自然保护区
【分析】保护生物多样性的措施有:就地保护,大多是建自然保护区;迁地保护,大多转移到动物园或植物园;建立基因库;构建法律体系。
【详解】生物多样性通常包括三个主要层次:基因(遗传)多样性、生物种类(物种)和生态系统多样性。基因(遗传)多样性是指生物体内决定性状的基因及其组合的多样性,它体现在生物个体之间在基因上的差别;物种多样性是指一定区域内生物种类的多少。
对于咸丰的辣椒来说,有大辣椒、小辣椒、红辣椒、绿辣椒、辣的辣椒、不辣的辣椒等多种类型,这些类型之间的差异主要体现在形态、颜色以及辣味等性状上,而这些性状正是由不同的基因所决定的。因此,这体现了基因(遗传)多样性。
面对生物多样性目前面临的严重威胁,我们需要采取有效的保护措施。其中,建立自然保护区是保护生物多样性最为有效的措施。自然保护区是指对有代表性的自然生态系统、珍稀濒危野生动植物物种的天然集中分布区、有特殊意义的自然遗迹等保护对象所在的陆地、陆地水体或者海域,依法划出一定面积予以特殊保护和管理的区域。通过建立自然保护区,我们可以为生物提供一个相对安全、稳定的生存环境,从而有效地保护生物多样性。
三、实验与探究(每空2分,共14分)
22. 近几年,人们主要采用粉碎后堆肥还田的方法处理城乡公共绿地上大量枯枝落叶等垃圾。在堆肥的过程中,细菌和真菌的作用是不可低估的。某兴趣小组同学在老师的帮助下开展了“细菌对落叶的分解作用”的实验研究,实验方案及实验现象如表所示:
根据上述实验回答下列问题:
(1)该兴趣小组同学提出的问题是____。
(2)补充实验记录表:表中A处填写的内容是____。目的是____。
(3)该实验的变量是____,实验时取10片杨树叶,而不是1片,目的是____。
(4)通过该实验得出的结论是____。
(5)细菌和真菌细胞内没有叶绿体,只能利用现成的在机物生活,常常作为分解者参与自然界的____。
【答案】(1)细菌对落叶有分解作用吗
(2)①. 适宜的温度、湿度 ②. 保证单一变量##保证除变量外,其他条件相同且适宜
(3)①. 细菌 ②. 避免偶然性,使实验结果更准确
(4)细菌对落叶有分解作用
(5)物质循环
【分析】实验是验证假设的基本途径,所有的实验都有变量,科学探究常常需要进行对照实验,在对照实验中,除了实验变量不同之外,其他因素有相同。
(1)因为这个实验的目的是探究细菌对植物遗体的分解作用,所以提出的问题:细菌对落叶有分解作用吗?
(2)据表中内容可见:甲与乙形成以细菌为变量的对照实验,对照实验除变量外,其他条件要相同,所以表中A处是“适宜的温度、湿度”。目的是控制单一变量。
(3)甲与乙形成以细菌为变量的对照实验,为避免偶然性,使实验结果更准确。每组用10片树叶而不是一片。
(4)通过该实验得出的结论是细菌对落叶有分解作用。
(5)细菌只有 DNA集中的区域,没有成形的细胞核。属于原核生物。细菌和真菌没有叶绿体,大多数细菌和真菌只能利用现成的有机物生活,并把它分解为简单的无机物,它们是生态系统中的分解者参与自然界的物质循环。
组别
实验材料及数量
实验材料处理
控制条件
实验现象
甲组
形状,大小相似的杨树落叶10片
①清洗,灭菌
②置于无菌环境
适宜的温度、湿度
一周后杨树叶无变化
乙组
同甲组
①清洗,灭菌
②接种细菌
③置于无菌环境
A
一周后杨树叶出现腐烂
相关试卷
这是一份四川省乐山市市中区2023-2024学年八年级上学期期末检测生物试题+,共3页。试卷主要包含了下列有关菌落的描述,正确的是等内容,欢迎下载使用。
这是一份四川省乐山市市中区2023-2024学年七年级上学期期末检测生物试题+,共4页。试卷主要包含了下列与生命现象无关的诗句是等内容,欢迎下载使用。
这是一份[生物][期末]四川省乐山市马边县2022-2023学年八年级上学期期末试题(解析版),共14页。试卷主要包含了选择题,填空题,实验探究题等内容,欢迎下载使用。

