[生物][期末]山东省济宁市北湖区2023-2024学年七年级下学期期末试题(解析版)
展开
这是一份[生物][期末]山东省济宁市北湖区2023-2024学年七年级下学期期末试题(解析版),共26页。试卷主要包含了单选题,非选择题等内容,欢迎下载使用。
一、单选题(本大题共25个小题,每小题2分,共50分。下列各题的四个选项中,只有一项符合题意。)
1. 当我们由远看近物时,其眼的调节结构的变化是( )
A. 睫状体收缩,晶状体曲度变大
B. 睫状体收缩,晶状体曲度变小
C 睫状体舒张,晶状体曲度变大
D. 睫状体舒张,晶状体曲度变小
【答案】A
【详解】试题分析:视觉的形成过程是:外界物体反射的光线,经过角膜、房水,由瞳孔进入眼球内部,经过晶状体和玻璃体的折射作用,形成一个倒置的物像,视网膜上的感光细胞接受物像的刺激产生神经冲动,然后通过视神经传到大脑皮层的视觉中枢,形成视觉。人体能看远近不同的物体主要是通过睫状体调节晶状体的曲度完成的,人视近物时,睫状体收缩,晶状体曲度变大;视远物时,正好相反,可见A符合题意。
考点:眼球的结构和视觉的形成。
2. 照相机的成像原理和人眼的成像原理很相似,照相机的镜头相当于人眼的( )
A. 角膜B. 视网膜C. 晶状体D. 瞳孔
【答案】C
【分析】眼球和照相机的成像原理如图所示:
【详解】如果把眼球比作照相机,则眼球的晶状体相当于照相机的镜头;眼球的瞳孔相当于照相机的光圈;眼球的脉络膜相当于照相机暗室的壁;眼球的视网膜相当于照相机中的胶卷。
故选C
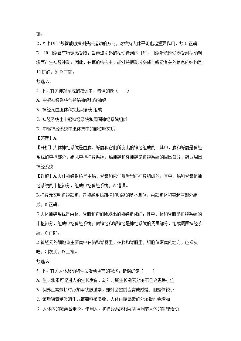
3. 如图是眼球和耳的结构示意图。有关叙述错误的是( )
A. 外界物体反射的光线,经过4的折射,在视网膜上形成视觉
B. 近视眼的形成是由于4曲度过大或眼球的前后径过长
C. 结构9能探测头部运动的方向
D. 结构10能够感受振动刺激,产生神经冲动
【答案】A
【分析】听觉的形成过程大致是:外界的声波经过外耳道传到鼓膜,鼓膜的振动通过听小骨传到内耳。刺激了耳蜗内对声波敏感的感觉细胞,这些细胞就将声音信息通过听觉神经传给大脑的一定区域,人就产生了听觉。
视觉的形成过程是:外界物体反射来的光线,经过角膜、房水,由瞳孔进入眼球内部,再经过晶状体和玻璃体的折射作用,在视网膜上能形成清晰的物像,物像刺激了视网膜上的感光细胞,这些感光细胞产生的神经冲动,沿着视神经传到大脑皮层的视觉中枢,就形成视觉。
图中1虹膜、2瞳孔、3角膜、4晶状体、5巩膜、6脉络膜、7视网膜。8鼓膜、9半规管、10耳蜗、11咽鼓管。
【详解】A.视觉的形成过程:外界物体反射的光线,经过角膜、房水,由2瞳孔进入眼球内部,经过4晶状体和玻璃体的折射作用,形成一个倒置的物像。7视网膜上的感光细胞接受物像的刺激产生神经冲动,然后通过视神经传到大脑皮层的视觉中枢,形成视觉,故A错误。
B.如果眼球的前后径过长或4晶状体的曲度过大,远处物体反射来的光线通过晶状体折射后形成的物像就会落在视网膜的前方,看不清远处的物体,这样的眼叫近视,故B正确。
C.结构9半规管能够探测头部运动的方向,对维持人体平衡也起重要作用,故C正确
D.10耳蜗含有听觉感受器,当声波引起的振动传到内耳时,耳蜗听觉感受器受到振动刺激而产生神经冲动。因此,在耳的结构中,能够将振动转变成与听觉有关的信息的结构是10耳蜗,故D正确。
故选A。
4. 下列有关神经系统的叙述中,错误的是( )
A. 中枢神经系统包括脑神经和脊神经
B. 神经元由胞体和突起两部分组成
C. 神经系统由中枢神经系统和周围神经系统组成
D. 中枢神经系统中胞体集中的部位叫灰质
【答案】A
【分析】人体神经系统是由脑、脊髓和它们所发出的神经组成的。其中,脑和脊髓是神经系统的中枢部分,组成中枢神经系统;脑神经和脊神经是神经系统的周围部分,组成周围神经系统。
【详解】A.人体神经系统是由脑、脊髓和它们所发出的神经组成的。其中,脑和脊髓是神经系统的中枢部分,组成中枢神经系统,A错误。
B.神经元又叫神经细胞,是神经系统结构和功能基本单位,由细胞体和突起两部分组成,B正确。
C.人体神经系统是由脑、脊髓和它们所发出的神经组成的。其中,脑和脊髓是神经系统的中枢部分,组成中枢神经系统;脑神经和脊神经是神经系统的周围部分,组成周围神经系统,C正确。
D.神经元的细胞体主要集中在脑和脊髓里,在脑和脊髓里,细胞体密集的地方,色泽灰暗,叫灰质,D正确。
故选A。
5. 下列有关人体及动物生命活动调节的叙述,错误的是( )
A. 生长激素可促进人的生长发育,幼年时期生长激素分泌不足会患呆小症
B. 饲养正常蝌蚪时添加甲状腺激素,蝌蚪会提前发育成成蛙,但蛙体较小
C. 饭后随着糖类消化成葡萄糖被吸收,人体内胰岛素的分泌量也会增加
D. 人体内的激素含量少,作用大,和神经系统相互协调调节人体的生理活动
【答案】A
【分析】激素是由内分泌腺的腺细胞所分泌的、对人体有特殊作用的化学物质。它在血液中含量极少,但是对人体的新陈代谢、生长发育和生殖等生理活动,却起着重要的调节作用。激素分泌异常时会导致人体患相应的疾病。
【详解】A.生长激素可促进人的生长发育,幼年时期生长激素分泌不足会患侏儒症,故A错误。
B.如果在蝌蚪生活的水中适当添加甲状腺激素,会缩短蝌蚪发育成青蛙的时间,故B正确。
C.饭后随着糖类的消化吸收,胰岛素的分泌量随之增加,故C正确。
D.人体内的激素含量少,作用大,能对人体的生命活动起着重要调节作用,故D正确。
故选A。
6. 如图所示,为脑的结构示意图,下列有关说法错误的是
A. 由a、b、c组成的脑构成神经系统的中枢部分
B. c是脑干,下端与脊髓相连,损伤严重时会危及生命
C. 某人走路摇晃,像喝醉了酒,闭目时站立不稳,可能是b受到损伤
D. a是大脑,其皮质表面有许多沟和回,大大增加了大脑的表面积和神经元的数目
【答案】A
【分析】脑和脊髓是神经系统的中枢部分,叫中枢神经系统;由脑发出的脑神经和由脊髓发出的脊神经是神经系统的周围部分,叫周围神经系统。脑位于颅腔内,包括大脑、小脑和脑干三部分,神经系统的结构和功能的基本单位是神经元。
【详解】A.脑和脊髓是神经系统的中枢部分,叫中枢神经系统,图中a大脑、b小脑、c脑干组成脑,A错误。
B.脑干有专门调节心跳、呼吸、血压等人体基本生命活动的部位,脑干,下端与脊髓相连,损伤严重时会危及生命,B正确。
C.小脑的主要功能是使运动协调、准确,维持身体的平衡。某人走路摇晃,像喝醉了酒,闭目时站立不稳,可能是b小脑受到损伤,C正确。
D.a是大脑,大脑半球的表层是灰质,称为大脑皮层。大脑皮层表面有许多沟和回,大大增加了大脑的表面积和神经元的数目,大脑皮层是调节人体生理活动的最高级中枢,比较重要的中枢有:躯体运动中枢、躯体感觉中枢、语言中枢、视觉中枢、听觉中枢等,D正确。
故选A。
7. 近期全国、全省流感活动水平持续上升,目前以甲型H1N1与甲型H3N2流感病毒共同流行,下列关于甲流相关描述正确的是( )
A. 为防止甲流大面积流行,采取定期消毒、开窗通风等措施属于保护易感人群
B. 甲型流感主要通过飞沫、空气传播,属于消化道传染病
C. 对已确诊的甲型流感患者进行隔离治疗,属于控制传染源
D. 通过注射甲型流感疫苗使人获得的免疫,属于非特异性免疫
【答案】C
【分析】传染病的流行具有传染源、传播途径和易感人群三个基本环节。预防传染病的措施有控制传染源、切断传播途径、保护易感人群等。
【详解】A.为防止甲流大面积流行,采取定期消毒、开窗通风等措施属于切断传播途径,故A错误。
B.甲型流感主要通过飞沫、空气传播,属于呼吸道传染病,故B错误。
C.对已确诊的甲型流感患者进行隔离治疗,属于控制传染源,故C正确。
D.接种甲型流感疫苗到人体后,会刺激人体内的淋巴细胞产生相应的抗体,从而提高对特定传染病起到免疫作用,而对其它的病原体不起作用,这种免疫属特异性免疫,因此通过注射甲型流感疫苗使人获得的免疫,属于特异性免疫,故D错误。
故选C。
8. 母牛常舔舐初生的小牛犊,“舐犊情深”除了浓浓的母爱,还体现出的特异性免疫机理是( )
①母牛唾液中的杀菌物质能杀死小牛犊体表的各种各样的病菌
②母牛“舐犊”,摄入了小牛犊体表的病原体,刺激淋巴细胞产生抗体
③小牛犊从母牛的乳汁中获得针对特异性病原体的抗体,从而增强了免疫力
A. ①B. ①③C. ②③D. ①②③
【答案】C
【分析】保护人体健康的三道防线:第一道防线由皮肤和黏膜组成,能够阻挡和杀死病原体,阻挡和清除异物;第二道防线由体液中的杀菌物质和吞噬细胞组成,能够溶解杀死病原体;第三道防线包括免疫器官和免疫细胞,能够产生抗体来抵抗抗原。其中第一道防线和第二道防线是人人生来就有的,对多种病原体都有防御功能,因此叫做非特异性免疫;第三道防线是后天获得的,只针对某一特定的病原体或异物起作用,因此叫做特异性免疫。
【详解】①母牛唾液中杀死小牛犊体表病菌的溶菌酶属于第一道防线,叫做非特异性免疫。
②母牛通过“舐犊”可以摄入小牛犊体表的病原体,刺激淋巴细胞产生相应抗体,是第三道防线,叫做特异性免疫。
③母乳中针对乳牛体表病原体的抗体可与病原体结合,抑制其增殖或感染能力,增强了乳牛的免疫力,是后天获得的,属于特异性免疫。
所以选项C符合题意。
故选C。
9. 人之所以能在有许多病原体存在的环境中健康生活,是因为人体具有保卫自身的三道防线。下列免疫类型与其他三项不同的是( )
A. 患过天花的人不再患天花
B. 接种过水痘疫苗的人不会患水痘
C. 新生儿接种乙肝疫苗
D. 人的唾液中有溶菌酶,具有抗菌、消炎等作用
【答案】D
【分析】人体的三道防线:第一道防线:由皮肤和黏膜组成,阻挡、杀死病原体,清扫异物;第二道防线:体液中的杀菌物质和吞噬细胞,溶解,吞噬病原体;第三道防线:由免疫器官和免疫细胞构成,产生抗体、消除抗原。非特异性免疫是生来就有的,能对多种病原体有免疫作用,包括第一、二道防线。特异性免疫是出生后才有的,只能对特定的病原体有防御作用,包括第三道防线。
【详解】A. 患过天花的人获得对天花病毒的免疫力,属于第三道防线,A不符合题意。
B. 接种过水痘疫苗的人,产生相应抗体,属于第三道防线,B不符合题意。
C. 新生儿接种乙肝疫苗,体内产生相应抗体,属于第三道防线,C不符合题意。
D. 唾液中的溶菌酶具有抗菌、消炎等作用,属于第二道防线,是非特异性免疫,D符合题意。
故选D。
10. 下图是人体某免疫过程的部分示意图,下列相关叙述错误的是( )
A. 该图表示特异性免疫过程,细胞甲为淋巴细胞
B. 抗原是一种特殊的蛋白质
C. 抗原可来自外界环境,也可以是自身组织细胞
D. 细胞乙为吞噬细胞,也能在非特异性免疫中发挥作用
【答案】B
【分析】(1)疫苗是由低毒的、灭活的病原体制成的生物制品。接种疫苗能产生免疫力,有效的预防某种传染病。
(2)引起淋巴细胞产生抗体的抗原物质就是抗原。抗原包括进入人体的微生物等病原体、异物、异体器官等。
(3)抗体是指抗原物质侵入人体后,刺激淋巴细胞产生的一种抵抗该抗原物质的特殊蛋白质,可与相应抗原发生特异性结合的免疫球蛋白。
(4)非特异性免疫是生来就有的,人人都有,人人都有,能对多种病原体有免疫作用。包括第一、二道防线。
(5)特异性免疫是指第三道防线,产生抗体,消灭抗原,是出生后才有的,只能对特定的病原体有防御作用。是患过这种病或注射过疫苗后获得的。
(6)图中,甲是淋巴细胞、乙是吞噬细胞。
【详解】A.该图是特异性免疫过程,细胞甲为淋巴细胞,A正确。
B.抗原能引起人体免疫器官和免疫细胞产生抗体的物质。从体外侵入体内的病原体和异物等,如病菌、病毒和其他的病原微生物属于病原体,异物包括异体血液和某些药物等,而抗体主要成分是蛋白质,B错误。
C.抗原可来自外界环境,如病菌、病毒和其他的病原微生物,也可以是自身组织细胞,如自身损伤的细胞,C正确。
D.细胞乙为吞噬细胞,在非特异性免疫和特异性免疫中均发挥作用,在非特异免疫中直接吞噬消灭各种病原微生物,在特异性免疫中能吞噬处理抗原,吞噬抗原-抗体的结合物,D正确。
故选B。
11. 某药品生产日期为2023年3月,说明书如图。叙述正确的是( )
A. 成人服用该药每日2次,每次75毫克
B. 可用于治疗甲型、乙型等各种流感
C. 2024年4月该药品已经过期,不能再服用
D. 该药是非处方药,不需要凭借医师处方就可购买
【答案】A
【分析】安全用药是指根据病情需要,在选择药物的品种、剂量和服用时间等方面都恰到好处,充分发挥药物的最佳效果,尽量避免药物对人体所产生的不良反应或危害。使用任何药物之前,都应该仔细阅读使用说明,了解药物的主要成分、适应症、用法和用量、药品规格、注意事项、生产日期和有效期等,以确保用药安全。
【详解】A.根据说明书中的用法用量可知,成人服用该药每日2次,每次75毫克,A正确。
B.根据说明书中的适应症可知,该药物可用于成人和1岁及1岁以上儿童的甲型和乙型流感治疗,不是“治疗甲型、乙型等各种流感”,B错误。
C.某药品生产日期为2023年3月,有效期是24个月。可见,2024年4月该药品还没有过期,可以服用,C错误。
D.处方药(Rx)需要凭医师的处方购买,按医嘱服用,适用于不易自我诊断、自我治疗的大病、危重病;非处方药(OTC)不需执业医师开具的处方也可以购买,按说明书服用,适用于容易自我诊断、自我治疗的小病。结合题图可知,该药具有Rx标志,是处方药,需要凭借医师处方购买,D错误。
故选A。
12. 如图是在救护伤员时,医护人员所用的一些急救措施。以下叙述正确的是( )
A. 甲图在进行急救前,应先保证病人呼吸道畅通
B. 心肺复苏顺序是开放气道→人工呼吸→胸外心脏按压
C. 图乙b处出血,呈暗红色,缓慢连续流出,按a位置止血
D. 在甲图和乙图抢救结束后,要立即打120电话呼救
【答案】A
【分析】2010年国际上将心肺复苏的顺序①胸外按压、②打开患者气道;③人工呼吸。
【详解】A.根据分析可知,甲图在进行急救前,应注意先使病人呼吸道畅通,A正确。
B.甲图抢救措施为心肺复苏、其顺序:首先实行胸外按压,再实行开放气道,接着是人工呼吸,B错误。
C.图乙b处出血,呈暗红色,缓慢连续流出,可以判断是静脉出血,静脉是把全身各处的血液送回心脏的血管,静脉的血液流动的方向是:静脉→心脏。因此大静脉受伤出血时,正确的急救方法是手指压迫点应位于伤口处的远心端,不应该在近心端a止血,C错误。
D.当人出现意外事故时,我们首先应拨打“120”急救电话,同时正确的实施一定的急救措施,D错误。
故选A。
13. 下图为各种微生物示意图,相关叙述合理的是( )
A. ④和⑤都是真核生物,是生态系统中的分解者。
B. ①是病毒,其细胞结构由蛋白质外壳和内部的遗传物质组成。
C. 以上微生物中③和②的细胞结构是最相似的。
D. ②只能利用现成的有机物生活,是生态系统中的消费者。
【答案】A
【分析】题图中:①是噬菌体,②是细菌,③是酵母菌,④是青霉菌,⑤是蘑菇。
【详解】A.细菌虽有DNA集中的区域,却没有成形的细胞核。这样的生物称为原核生物。真菌、动植物具有真正的细胞核,属于真核生物。④和⑤都是真菌,属于真核生物,营腐生生活,是生态系统中的分解者,A正确。
B.病毒没有细胞结构,B错误。
C.②是细菌,③④⑤是真菌,相似度更高,C错误。
D.硝化细菌不能进行光合作用,但可通过化能合成作用将氨等物质氧化为硝酸盐和亚硝酸盐,利用该过程释放的能量合成自身的有机物,为自养生物,D错误。
故选A。
14. 依据生物的某些特征,对生物分出如图三个类群.下列描述错误的是( )
A. 类群1、2、3的共同点是:都不能直接利用无机物制造有机物
B. 类群3中既有单细胞生物,又有多细胞生物
C. 制作酸奶时用到的微生物属于类群2
D. 类群1是病毒,它必须寄生在其他生物的活细胞中才能生活和繁殖
【答案】A
【分析】本题以有无细胞结构对生物进行分类,有细胞结构的生物,按照有无成形的细胞核进一步分类,根据题意可以看出:类群1没有细胞结构,应是病毒,类群2有细胞结构,无成形的细胞核,应该是细菌,类群3有细胞结构,有成形的细胞核,可以是真菌、植物和动物,据此作答。
【详解】A.类群3中的植物,能进行光合作用,直接利用无机物制造有机物,A符合题意。
B.类群3是有成形的细胞核的生物,其中既有单细胞生物如酵母菌,又有多细胞生物如霉菌,B不符合题意。
C.制作酸奶时用到的微生物是乳酸菌,乳酸菌是原核生物,无成形的细胞核,C不符合题意。
D.类群1是无细胞结构的病毒,它必须寄生在其他生物的活细胞中才能生活和繁殖,D不符合题意。
故选A。
15. 小涵在妈妈的帮助下制作馒头,他将和好的面团放置一段时间后,准备拿出来时不小心把面团扯开了(如图),下列叙述正确的是( )
A. 加入乳酸菌能使馒头更松软多孔
B. 面团放在冰箱中能缩短发面时间
C. 面团空隙中主要是二氧化碳气体
D. 发酵前后面团中有机物含量不变
【答案】C
【分析】微生物的发酵技术在食品、药品的制作中具有重要意义,如制馒头、面包和酿酒要用到酵母菌,制酸奶和泡菜要用到乳酸菌,制醋要用到醋酸杆菌,利用青霉发酵可以提取出青霉素等。
【详解】A.制作馒头时要用到酵母菌,在适宜的温度下,酵母菌会分解葡萄糖产生二氧化碳,二氧化碳是气体,会遇热膨胀,使得面团松软多空,A错误。
B.酵母菌是有活性的,需要适宜的温度,如果水温过高或过低都不利于酵母菌的发酵,冰箱内温度较低,因此面团放在冰箱中能延长发面时间,B错误。
C.在适宜的温度下,酵母菌会分解葡萄糖产生二氧化碳,二氧化碳是气体,会遇热膨胀,使得面团松软多空,C正确。
D.发酵过程中酵母菌会分解葡萄糖,因此发酵后比发酵前面团有机物含量减少,D错误。
故选C。
16. 下图是巴斯德著名的“鹅颈瓶”实验示意图A瓶、B瓶内都装有肉汤,甲图表示A.B 中的肉汤煮沸冷却一段时间后,其中一瓶仍然保鲜,另一瓶变质接着,将保鲜那瓶的瓶颈打断(如乙图),数日后,瓶中肉汤也变质下列关于上述实验的叙述中,不正确的是( )
A. 肉汤变质的原因是空气中的细菌进入瓶内
B. 甲、乙两组实验所控制的变量为:细菌的有无
C. “颈瓶”实验证实了细菌不是自然发生的,而是由原来已经存在的细菌产生的
D. 鹅颈的作用是防止空气进入瓶内,使瓶内缺氧
【答案】D
【分析】解此题考查的知识点是巴斯德利用鹅颈瓶实验证明细菌不是自然发生的,而是由原已存在的细菌产生的,解答时从确定、控制实验变量,设置对照实验等方面切入。
【详解】对照实验是只有一个因素不同以外,其它的实验条件相同,有利于控制实验的变量,所以甲、乙两组实验所控制的变量为:细菌的有无。根据生活经验和已有知识,肉汤变浑浊腐败,肉汤中一定长有细菌。煮沸的肉汤长时间不腐败,说明肉汤中没有细菌;打断瓶颈后,肉汤腐败,说明空气中的活细菌进入了瓶内。甲图中的A瓶煮沸即高温灭菌,A瓶是无菌的,A瓶虽然与空气相通但细菌只落在鹅颈瓶的弯曲处,肉汤仍然保鲜;而将其瓶颈打断后,空气中的细菌进入了肉汤,并大量繁殖,使肉汤变质。细菌不能自然发生,只有在活细菌存在的条件下,才能繁殖出新的细菌。
故选D。
17. 下列关于微小生物①大肠杆菌噬菌体②大肠杆菌③酵母菌④青霉⑤香菇的形态结构及生殖的描述,正确的是( )
A. 芽孢是③特有的抵抗不良环境的休眠体
B. ②③④⑤都具有细胞壁、细胞膜、细胞质和细胞核
C. ①可以寄生在②内,属于细菌病毒
D. 它们都能产生孢子,孢子能够发育成新个体
【答案】C
【分析】①大肠杆菌噬菌体是一类专门感染细菌的病毒,没有细胞结构,由蛋白质外壳和遗传物质组成组成。②大肠杆菌是一种细菌,属于原核生物,具有细胞壁、细胞膜、细胞质,但没有真正的细胞核,其遗传物质环状DNA。③酵母菌、④青霉、⑤香菇都是真菌,属于真核生物,具有细胞壁、细胞膜、细胞质和真正的细胞核。三者都可以产生孢子进行繁殖,酵母菌还可以进行出芽生殖。
【详解】A.芽孢是细菌在不良环境下形成的休眠体,但并非③酵母菌特有,A错误。
B.②大肠杆菌、③酵母菌、④青霉、⑤香菇都具有细胞壁、细胞膜和细胞质。但需要注意的是,②大肠杆菌作为细菌,没有成形的细胞核;而③酵母菌、④青霉、⑤香菇作为真菌,则有细胞核,B错误。
C.①大肠杆菌噬菌体是一种病毒,它专门寄生在②大肠杆菌等细菌体内,利用宿主细胞的原料和能量进行复制繁殖。因此,①可以寄生在②内,且属于细菌病毒(也称为噬菌体),C正确。
D.并非所有提到的生物都能产生孢子。例如,②大肠杆菌作为细菌,主要通过二分裂方式进行繁殖,不产生孢子。而③酵母菌、④青霉和⑤香菇作为真菌,可以通过孢子进行生殖,D错误。
故选C。
18. 我国发酵技术历史悠久,《齐民要术》中就有对腌制泡菜的相关记载,“作盐水,令 极咸,于盐水中洗菜其洗菜盐水,澄取清者,泻着瓮中,令没菜把即止”。大意是 “用浓盐水洗菜,然后将盐水清澈部分倒入泡菜坛,直至将菜浸没”。下列关于腌制泡菜的叙述,正确的是( )
A. “于盐水中洗菜”能够杀死蔬菜表面所有的微生物
B. “令没菜把即止”是为了给乳酸菌提供无氧环境
C. 腌制过程中,要经常打开泡菜坛盖子确认腌制效果
D. 乳酸菌能利用简单的无机物制造有机物,形成乳酸
【答案】B
【分析】泡菜的制作中需要用到乳酸菌,乳酸菌属于厌氧菌,故需注意坛口的密封十分重要。乳酸菌在发酵过程中会产生乳酸,随着发酵的成熟会使泡菜产生酸味,不仅使泡菜更具美味,还能抑制坛内的其它菌,防止不正常的发酵。
【详解】A.“于盐水中洗菜”是在浓盐水中清洗蔬菜,盐水可以起到消毒的作用,杀死部分不耐盐的微生物,但不能杀死蔬菜表面所有的微生物,A错误。
B.制作泡菜时要用到乳酸菌,乳酸菌发酵产生乳酸,使得菜具有特殊的风味,乳酸菌是厌氧菌,分解有机物是不需要氧气的,故“令没菜把即止”是指将菜浸没在盐水中,制造无氧环境,B正确。
C.制作泡菜的坛子加水密封,目的是防止外界的空气进入坛内,给厌氧型的乳酸菌创造坛内缺氧的环境;故腌制过程中,不能经常打开泡菜坛盖子确认腌制效果,C错误。
D.乳酸菌是细菌,细胞内没有叶绿体,营养方式是异养,不能利用简单的无机物制造有机物,D错误。
故选B。
19. 如图中,Ⅰ和Ⅱ分别表示某种病毒两次侵染人体的先后时间顺序,曲线表示人体产生抗体的数量变化。下列有关叙述,错误的是( )
A. 病毒第I次侵染被清除后,人体产生相应抗体的能力消失
B. 该病毒第Ⅱ次侵入后,人体产生的相应抗体大量增多
C. 抗体是在特定抗原的刺激下由淋巴细胞产生的
D. 产生的相应抗体只对该病毒起作用,属于特异性免疫
【答案】A
【分析】(1)抗体是指抗原物质侵入人体后,刺激淋巴细胞产生的一种抵抗该抗原物质的特殊蛋白质,抗体与相应抗原特异性结合从而使抗原失活,抗原被消灭后,抗体还存留在人体内,不同的抗体在人体内存留的时间长短不同。
(2)抗原进入人体后,要经过处理、呈递、识别、淋巴细胞的增殖分化后才能产生抗体。因此,注射疫苗后要经过一段时间才有免疫力。再次接受抗原刺激时,记忆B细胞直接接受刺激并迅速分化产生大量效应B细胞,因此,再次免疫比首次免疫时所花时间大大缩短,抗体的产生较第一次快、量多且持续时间长。
【详解】AB、首次感染时,病毒侵入人体,刺激人体的淋巴细胞产生抗体;随着病毒的增殖,抗体也慢慢增加,呈上升趋势,其后抗体开始与相应抗原结合从而使抗原被吞噬细胞吞噬消灭,抗体慢慢减少。当第二次,同样的病毒侵入人体后,病毒刚开始繁殖,抗体的数量便会急剧膨胀,比病毒要多得多,然后病毒开始减少,抗体也随之减少。因此病毒第二次侵入后,人体内产生的抗体大量增多,A错误,B正确;
C、抗体是指抗原物质侵入人体后,刺激淋巴细胞产生的一种抵抗该抗原物质的特殊蛋白质,C正确;
D、产生的相应抗体只对该病毒起作用,属于特异性免疫,D正确。
20. 科学家发现了一种叫“固氮醋杆菌”的特殊固氮菌,并将这种固氮菌的固氮基因植入到某些农作物的细胞内,培育出的作物具有固氮能力,能“捕获”空气中的氮。研究人员已经用西红柿成功完成实验,目前正用小麦、玉米等进行更大规模实验。该技术一旦推广运用,将大幅减少氮肥的使用,降低能源消耗,缓解环境压力。下列有关叙述,正确的是( )
A. 将固氮基因植入农作物的细胞内,所用的技术是转基因技术
B. 固氮基因在固氮醋杆菌细胞核的染色体上
C. 固氮醋杆菌属于真菌
D. 该技术的成功,证明了细胞核是遗传信息库
【答案】A
【分析】(1)细菌的基本结构有细胞壁、细胞膜、细胞质和DNA集中的区域,没有成形的细胞核,没有叶绿体。
(2)转基因技术是指运用科学手段从某种生物中提取所需要的基因,将其转入另一种生物中,使与另一种生物的基因进行重组,从而产生特定的具有变异遗传性状的物质。
【详解】A.对植物进行组织培养过程中可以运用转基因技术将固氮基因植入农作物植株细胞内,所运用的生物技术是转基因技术,A正确。
B.固氮醋杆菌属于细菌,没有细胞核,B错误。
C. 固氮醋杆菌属于细菌,C错误。
D. 该技术的成功,证明了已分化的动物体细胞的细胞核具有全能性,不能证明细胞核是遗传信息库,D错误。
故选A。
21. 下列微生物与其繁殖方式对应关系错误的是( )
A. 细菌——芽孢生殖B. 酵母菌——出芽生殖
C. 蘑菇——孢子生殖D. 噬菌体——自我复制
【答案】A
【分析】细菌为分裂生殖,真菌大多数为孢子生殖,病毒的生殖方式为自我复制。
【详解】A.细菌进行分裂繁殖,A错误。
B.酵母菌环境条件较好时进行出芽生殖,B正确。
C.蘑菇属于真菌,真菌的生殖方式是孢子生殖,孢子落到适宜的环境就会萌发生出菌丝,形成新个体,C正确。
D.噬菌体是细菌病毒,病毒只能利用宿主活细胞内现成代谢系统合成自身的核酸和蛋白质成分;以核酸和蛋白质等元件的装配实现其大量繁殖,因此噬菌体的生殖方式自我复制,D正确。
故选A。
22. 图中可以看到根瘤菌和豆科植物生长在一起形成的根瘤,根瘤菌的生活方式及其对豆科植物的影响是( )
A. 寄生,破坏豆科植物的根系B. 寄生,为豆科植物提供含氮物质
C. 腐生,为豆科植物提供水和无机盐D. 共生,为豆科植物提供含氮物质
【答案】D
【分析】共生是指有些生物与其它生物共同生活在一起,相互依赖,彼此有利,一旦分开,两者都要受到很大影响,甚至不能生活而死亡,这就是共生。
【详解】根瘤菌生活在豆科植物的根部,它为植物固定空气中的氮气,转变为植物能够吸收的含氮物质,能增加土壤中氮的含量,被植物利用;而豆科植物则为根瘤菌提供有机物,二者互惠互利,共同生活,是共生关系。
故选D。
23. 微生物与人类的生活息息相关。下列叙述错误的是( )
A. 通常只有在电子显微镜下才能观察到图甲生物
B. 与图丙相比,图乙的细胞结构中没有成形的细胞核
C. 图丙能产生青霉素,可治疗由甲引起的疾病
D. 由图丁可以看出,细菌和真菌可参与生物圈中的物质循环
【答案】C
【分析】图可知,甲是病毒,乙是细菌,丙是霉菌。
【详解】A.甲是病毒,体积非常微小,多数病毒直径在100nm(20—200nm),较大的病毒直径为300—450纳米(nm),较小的病毒直径仅为18—22纳米,需要借助电子显微镜才能观察到形态,故A正确。
B.图乙是细菌,细菌由细胞壁,细胞膜,细胞质等组成,没有成形的细胞核,丙是霉菌,细胞由细胞壁,细胞膜,细胞质和细胞核等组成,所以与图相比,图乙的细胞结构中没有成形的细胞核,故B正确。
C.图丙青霉能产生青霉素,可治疗由乙细菌引起的疾病,而对甲病毒引起的疾病没有防治作用,故C错误。
D.由图丁可以看出,细菌和真菌是生态系统中的分解者,分解动植物的遗体等中的有机物为二氧化碳和水等,回归到无机环境中,可参与生物圈中的物质循环,故D正确。
故选C。
24. 细菌和真菌在生态系统中有着重要的作用。下列叙述中,正确的是( )
A. 细菌和真菌都有叶绿体,能制造有机物
B. 细菌用孢子繁殖后代,真菌靠分裂进行生殖
C. 细菌没有成形的细胞核,真菌有细胞核
D. 真菌有荚膜和鞭毛
【答案】C
【分析】细菌的基本结构有细胞壁、细胞膜、细胞质和DNA集中的区域,没有成形的细胞核,没有叶绿体,有的细菌细胞有鞭毛和荚膜;真菌的基本结构有细胞壁、细胞膜、细胞质、细胞核,没有叶绿体。
【详解】A.细菌和真菌都没有叶绿体,不能制造有机物,A错误。
B.真菌用孢子繁殖后代,细菌靠分裂进行生殖,B错误。
C.细菌只有DNA集中的区域,没有成形的细胞核,真菌有细胞核,C正确。
D.有的细菌细胞有鞭毛和荚膜,真菌没有荚膜和鞭毛,D错误。
故选C。
25. 学习生物学,让我们知道了很多健康生活知识和技能。下列相关说法,你不认同的是( )
A. 遇到巨大声响要张嘴、捂耳
B. 初中生每天要睡够9小时,分泌较多的生长激素促进长高
C. 月经是青春期女孩的正常生理现象,要注意月经期的卫生和保暖
D. 带有OTC标识的非处方药,用药前应认真阅读药品说明书
【答案】A
【分析】安全用药是指根据病情需要,正确选择药物的品种、剂量和服用时间等,以充分发挥最佳效果,尽量避免药物对人体产生的不良作用或危害。
青春期是童年到成年的过渡时期,是一个人发育的重要时期。一般地说,男生从12~14岁、女生从10~12岁开始进入青春期。
【详解】A.遇到巨大声响要张嘴或者闭嘴的同时捂住耳朵,A错误。
B.生长激素有调节人体生长发育的功能,充足的睡眠不仅有利于脑的健康,还可以促进少年儿童长高,B正确。
C.女生月经是正常的生理现象,女性月经期间,子宫内膜自然脱落,要注意经期卫生和保暖,C正确。
D.药品主要包括非处方药和处方药,非处方药是不需要医师处方、即可自行判断、购买和使用的药品,简称OTC,用药前应认真阅读药品说明书,D正确。
故选A。
第Ⅱ卷(共50分)
二、非选择题(本大题共5个小题,每空1或2分,共50分)
26. 我们能正常学习和生活都是人体生命活动调节的结果。下面,我们通过“口腔对淀粉的消化作用”这节实验课的经历来感受一下吧!
(1)实验之前,老师提出实验要求,你需要对照屏幕中的实验用具清单,清点实验台上的物品。你不仅可以看清近处的实验用具,也能看清远处屏幕上的文字,这因为图一眼球结构中的[ ]______等具有灵敏的调节功能。
(2)实验开始时,按照老师的要求操作实验。你能听清老师讲话,依赖于你的听觉。在听觉形成过程中,能够接受振动刺激产生神经冲动的结构是图二中的[ ]______,然后它将神经冲动通过[ ]______传到听觉中枢,产生听觉。
(3)实验过程中,首先要用小刀将馒头切成大小相同的3块,如果不小心划伤了手,你来不及考虑就会迅速缩手并感到痛。根据图三,写出缩手反射过程中神经冲动传导的过程:______(用字母和箭头表示):痛觉的形成是在图三中[ ]______的躯体感觉中枢。
(4)由上述体验可知,通过______的调节作用,人体各器官、系统相互协调配合,共同完成各项生理活动。
【答案】(1)B 晶状体
(2)①. 6耳蜗 ②. 7听神经
(3)①. e→d→a→b→c ②. f大脑皮层 (4)神经系统和激素
【分析】(1)听觉的形成过程是:外界的声波经过外耳道传到鼓膜,引起鼓膜的振动;振动通过听小骨传到内耳,刺激耳蜗内的听觉感受器,产生神经冲动;神经冲动通过与听觉有关的神经传递到大脑皮层的听觉中枢,就形成了听觉。
(2)晶状体相当于照相机的镜头,能对进入眼球的光线起到折射作用;同时看远近不同物体时,必须通过睫状肌的收缩或舒张,改变晶状体的曲度,才可以看清远近不同的物体。
(3)图一中,A瞳孔、B晶状体、C角膜、D视网膜、E玻璃体;图二中,1耳郭、2外耳道、3耳垂、4听小骨、5半规管、6耳蜗、7听神经、8鼓膜、9鼓室、10咽鼓管;图三中,a神经中枢、b传出神经、c效应器、d传入神经、e感受器、f大脑、g小脑。
【详解】(1)图一中的B晶状体能对进入眼球的光线起到折射作用;同时看远近不同物体时,必须通过睫状肌的收缩或舒张,改变晶状体的曲度,才可以看清远近不同的物体。
(2)由分析知,能够接受振动刺激并形成神经冲动的结构位于图二中的6耳蜗。神经冲动通过7听神经传到大脑皮层的听觉中枢才能形成听觉。
(3)实验开始后,首先要用小刀将馒头切成大小相同的3块。如果不小心切了手,你会迅速缩回手来并感到痛。在缩手反射过程中,神经冲动传导的途径是,e感受器→d传入神经→a神经中枢→b传出神经→c效应器。
在完成缩手反射的同时,脊髓中通向大脑的神经会将这一神经冲动传往f大脑的躯体感觉中枢,产生痛觉。
(4)人体之所以是一个统一的整体,主要是由于神经系统的调节作用,同时受到内分泌腺分泌的激素调节作用的影响;在人体内,激素调节和神经调节的作用是相互联系、相互影响的。人体在神经系统和激素的共同调节下,才能够更好地适应环境的变化。
27. 阅读材料,回答下列各题:
材料一:春季温度上升,微生物繁殖较快,病毒病菌传播的较快,易引发的呼吸道传染病有流感、风疹、水痘、手足口病等,这些传染病主要是通过患者的唾液或飞沫等传播的。
材料二:市卫生局目前正有针对性地开展预防措施:
①督促全市学校、托幼机构加强对教室、宿舍、餐厅、图书馆(阅览室)等学生及幼儿聚集场所的卫生清理和通风换气,确保各项消毒措施落实到位。
②大力宣传和倡导“加强体育锻炼,增强全民体质”
③建议大家注意御寒保暖,规律作息,饮食保健,增强抵抗力。
④发现患者和疑似患者及时隔离治疗。
⑤有针对性的进行预防注射,减少相关疾病的发生。
材料三:如图A~D四图是人体免疫的三道防线示意图,人体能够依靠自身免疫系统进行自身健康的防御和保护。
(1)根据传染病流行的三个基本环节判断,患者的唾液或飞沫属于______。
(2)材料二中预防传染病的措施中,属于保护易感人群的是______(填数字)。
(3)材料三的图示中,______(填字母)图能够抵御H7N9型禽流感病毒等各种病原体,属于非特异性免疫。
(4)接种疫苗后,能刺激人体内的淋巴细胞产生相应的______抵抗病原体,因此,注射疫苗属于______免疫。某人想通过接种乙肝疫苗来预防水痘却达不到预防效果,原因是______。如图为某同学注射乙肝疫苗后,体内抗原、抗体的量随时间变化示意图,其中最为正确的是______。
A. B.
C. D.
【答案】(1)传播途径 (2)②③⑤ (3)ACD
(4)①. 抗体 ②. 特异性 ③. 一种抗体只对特定的抗原起作用 ④. B
【分析】(1)传染病是由病原体引起的,能在生物之间传播的疾病,具有传染性和流行性;病原体指能引起传染病的细菌、真菌、病毒和寄生虫等。
(2)控制传染病的措施有三个:控制传染源、切断传播途径、保护易感人群。一般来说,凡是对健康人采取的措施均为保护易感人群,如接种疫苗等;凡是对病人或怀疑是病人的采取的措施均为控制传染源,如隔离病人等;其余的措施可判断为切断传播途径。
【详解】(1)根据题中信息“这些传染病主要是通过患者的唾液或飞沫等传播的”,因此患者的唾液和飞沫属于传播途径。
(2)“材料二中预防传染病的措施中”,①督促全市学校、托幼机构加强对教室、宿舍、餐厅、图书馆(阅览室)等学生及幼儿聚集场所的卫生清理和通风换气,确保各项消毒措施落实到位,属于切断传播途径;②大力宣传和倡导“加强体育锻炼,增强全民体质”、③建议大家注意御寒保暖、规律休息、饮食保健,增强抵抗力、⑤有针对性的进行预防注射,减少相关疾病的发生,都属于保护易感人群;④发现患者和疑似患者及时隔离治疗属于控制传染源,因此。属于保护易感人群的是②③⑤。
(3)材料三的图示中,图A表示血液中的吞噬细胞对侵入人体的病原体的杀灭作用,属于第二道防线;图B表示抗体抵抗病原体(抗原)的侵入,属于第三道防线;图C表示人体皮肤的保护作用,表皮细胞排列紧密,能抵挡病原体的侵入,属于人体的第一道防线;图D表示人唾液和泪液中的溶菌酶能使侵入人体的病原体溶解死亡,属于第二道防线。第一、第二道防线是人生来就有的,对多种病原体有防御作用,是非特异性免疫。因此ACD能够抵御H7N9型禽流感病毒等各种病原体,属于非特异性免疫。
(4)疫苗相当于抗原,接种疫苗后,能刺激人体内的淋巴细胞产生相应的抗体抵抗病原体(抗原),抗体具有特异性,属于特异性免疫。某人接种乙肝疫苗,体内只产生对抗乙肝病毒的抗体,对预防水痘没有效果,这是因为一种抗体只对特定的抗原起作用。
人体注射乙肝疫苗前,体内没有抗体,因此抗体是0;注射乙肝疫苗后,乙肝疫苗作为抗原,可刺激淋巴细胞产生抗体,抗体逐渐多,当抗体累积到一定数量时,抗原被抗体清除,因此抗原的数量逐渐减少,最后为0;抗原被清除后,抗体还将在体内存留一段时间。所以人体注射乙肝疫苗后,体内抗原、抗体的量随时间变化示意图,其中最为正确的是B。
28. 某生物兴趣小组培养了大肠杆菌,他们要研究大蒜对大肠杆菌是否有抑制作用,实验步骤及结果如下:
第一步:新鲜大蒜压成蒜泥,双层纱布包住挤压过滤,作为100%大蒜提取液。
第二步:用无菌水将100%大蒜提取液依次稀释成浓度为50%、25%稀释液。
第三步:吸取等量不同浓度大蒜提取液,分别置于制备好大肠杆菌的培养皿中。
第四步:将培养皿放入37℃恒温培养箱内,培养18~24小时。
第五步:照相记录抑菌圈大小,并测量其直径。
(1)①本实验的研究目的是______。
②为使实验更加严谨,需要选取等量的______(填“自来水”或“无菌水”)置于培养皿中作为对照。将培养皿放入:37℃恒温培养的目的是______。
③图1中加入大蒜提取液后,周围出现了抑菌圈,说明大蒜可以______(促进或抑制)细菌的生长。
(2)科学研究表明,大蒜中主要抑菌成分是大蒜素。完整的大蒜瓣破坏后才会形成大蒜素。大蒜素活性会随温度升高和时间延长而逐渐下降。根据以上资料,请写出在生活中能充分发挥大蒜抑菌效果的大蒜食用方法:______。
【答案】(1)①. 探究不同浓度的大蒜提取液对大肠杆菌的抑菌作用 ②. 无菌水 ③. 为大肠杆菌的生长和繁殖提供适宜的温度 ④. 抑制
(2)切碎捣蒜泥、生吃、及时食用
【分析】(1)科学探究的步骤:提出问题、作出假设、制定计划、实施计划、得出结论、表达交流。
(2)对照实验是在研究一种条件对研究对象的影响时,所进行的除了这种条件不同外,其他条件都相同的实验,这个不同的条件,就是唯一变量。一般的对实验变量进行处理的,就是实验组,没有对实验变量进行处理的就是对照组。为确保实验组、对照组实验结果的合理性,对影响实验的其他相关因素应设置均处于相同且理想状态,这样做的目的是控制单一变量,便于排除其它因素对实验结果的影响和干扰。
【详解】(1)根据题意可知,实验的变量是大蒜提取液的浓度,因此本实验的研究目的是探究不同浓度大蒜提取液对大肠杆菌的抑菌作用。
自来水中有其它的微生物,会干扰大肠杆菌的生长,影响观察,因此为使实验更加严谨,需要选取等量的无菌水置于培养皿中作为对照。
当温度过高或过低时,会抑制大肠杆菌的生长,大肠杆菌最适生长温度是在37℃左右,在这个温度下大肠杆菌的生长速度最快。
根据图1可知,加入100%大蒜提取液后,周围出现了抑菌圈,表明大蒜能够抑制大肠杆菌生长。
(2)因为完整的大蒜瓣破坏后才会形成大蒜素,大蒜素活性会随温度升高和时间延长而逐渐下降,所以充分发挥大蒜抑菌效果的食用方法是:切碎、生吃、及时食用。
29. 如图是五种微生物个体,请据图回答下列问题:
(1)图A是引起新冠肺炎的罪魁祸首,它没有______结构,不能独立存活。
(2)图B所示生物的遗传物质存在于_______结构中,其与C、D、E的主要区别是______。
(3)C属于单细胞真菌,细胞呈卵圆形,图E生物是由许多______组成的,它们的繁殖方式为______。
(4)大多数微生物对人类是有益的,比如图中D就是一种真菌,可以产生人类需要的抗生素______,有些微生物会导致食品腐败,为了防止食品腐败,常把食物放入冰箱,依据的原理是什么______。
【答案】(1)细胞 (2)①. ① ②. 无成形的细胞核
(3)①. 菌丝 ②. 孢子生殖
(4)①. 青霉素 ②. 冰箱内温度低,低温会显著减缓微生物的代谢速率和繁殖速度,这有助于延长食物的保鲜时间
【分析】图中:A是病毒,其中:①蛋白质外壳、②内部遗传物质;B是细菌,其中:①DNA集中的区域,②细胞膜,③细胞壁,④荚膜,⑤细胞质,⑥鞭毛;C是酵母菌,属于单细胞真菌;D是青霉菌,属于多细胞真菌;E是蘑菇,其中:①是菌盖、②菌褶、③是菌柄、④是菌丝。
【详解】(1)图中A是引起新冠肺炎的病毒,结构非常简单,没有细胞结构,只由①蛋白质外壳和②内部的遗传物质两部分组成。
(2)B细菌的细胞由细胞壁,细胞膜,细胞质等组成,没有成形的细胞核,遗传物质存在于①DNA集中的区域。B细菌虽有DNA集中的区域,却没有成形的细胞核,这样的生物称为原核生物。而CDE等真菌具有真正的细胞核,属于真核生物。
(3)E蘑菇属于多细胞真菌,菌体由许多菌丝组成;图中的结构①是菌盖,②是菌褶,菌褶内能产生大量的孢子,它是蘑菇用来繁殖后代的。
(4)大多数微生物对人类是有益的,如图中D青霉就是一种真菌,可以产生青霉素,青霉素就是一种普遍使用的抗生素,能杀死或抑制某些病菌,故可以治疗多种细菌性疾病。冰箱内温度低,低温会显著减缓微生物的代谢速率和繁殖速度,这有助于延长食物的保鲜时间,减少腐败发生。
30. 酸奶因其独特的风味及丰富的营养备受人们喜爱。某生物兴趣小组为探究制作酸奶的条件,设计了如下实验。
请根据以上实验设计,分析回答下列问题:
(1)制作酸奶时牛奶要煮沸、实验器材清洗并加热处理的目的是______。
(2)1号瓶能不能和3号瓶形成一组对照实验。请说明理由______。
(3)若在2号瓶中成功获得酸奶,而3号瓶没有获得酸奶,则得出的结论是______。
(4)牛奶煮沸后需要自然冷却至室温,再加入准备好的酸奶,这是因为温度过高容易______。
(5)夏天天气炎热,生物兴趣小组的同学自制的酸奶应如何保存?______。
【答案】(1)杀死杂菌
(2)违背单一变量原则(变量不唯一)
(3)制作酸奶需要无氧环境(氧气抑制酸奶的形成)(4)杀死乳酸菌
(5)冰箱冷藏(合理即可)
【分析】(1)对照实验是指在研究一种条件对研究对象的影响时,所进行的除了这种条件不同,其他条件都相同的实验。该种不同的条件就是实验变量,对照试验遵循单一变量原则。
(2)培养细菌、真菌的一般步骤是:配制培养基→对培养基进行高温灭菌→接种→恒温培养。
【详解】(1)实验时将牛奶加热煮沸、对玻璃瓶等器具进行消毒处理,这样做的目的是杀死牛奶和实验器具中的杂菌,以免影响实验效果。
(2)根据表格可知,1号和3号除了温度条件不同外,还有氧气条件的不同。违背单一变量原则(变量不唯一),所以不能组成一组对照实验。
(3)2号和3号只有氧气条件不同,其它实验条件都相同。若在2号瓶中成功获得酸奶,而3号瓶没有获得酸奶,则得出的结论是制作酸奶需要无氧环境。
(4)牛奶煮沸后需要自然冷却至室温,再加入准备好的酸奶,这是因为温度过高容易杀死乳酸菌,会导致实验失败。
(5)低温会抑制微生物的生长和繁殖;所以自制的酸奶可放冰箱冷藏,延长保质期。
1号
2号
3号
第一步
将1000mL新鲜牛奶倒入洁净烧杯,加适量蔗糖煮沸,将编号为1号、2号、3号的三只同样玻璃瓶清洗干净,用水加热煮沸5分钟
第二步
将煮沸后的牛奶冷却至室温,加入100mL新鲜发酵的酸奶搅拌后,均匀倒入1号、2号和3号的玻璃瓶中
第三步
密封
密封
通入纯净的氧气
5℃、放置8h
35℃、放置8h
35℃、放置8h
相关试卷
这是一份山东省济宁市金乡县2023-2024学年七年级下学期期末生物学试题(解析版),共27页。试卷主要包含了选择题,耳二,鼻孔二等内容,欢迎下载使用。
这是一份山东省济宁市金乡县2023-2024学年七年级下学期期末生物学试题(原卷版+解析版),文件包含山东省济宁市金乡县2023-2024学年七年级下学期期末生物学试题原卷版docx、山东省济宁市金乡县2023-2024学年七年级下学期期末生物学试题解析版docx等2份试卷配套教学资源,其中试卷共38页, 欢迎下载使用。
这是一份[生物][期末]山东省济宁市曲阜市2023-2024学年七年级上学期期末试题(解析版),共26页。

