地理七年级上册(2024)第一节 地球仪精品教学ppt课件
展开地理是一门实践性很强的学科。在地理实践中运用地球仪、地图等地理工具探知地理事物,是学习地理的重要方法。地球仪上,经纬交织,可定万物之位置,可观地球位置;地图之中,以小见大,可识地理事物感知空间位置,可看山川湖海,观察地形大势等等,借助地理工具,通过地理实践,让我们一起去认识精彩的世界吧!
在本单元,我们将重点探讨以下问题:1.人类是如何逐步认识地球形状的?2.如何识别地球仪上经纬度的分布和变化特点?3.如何理解地图要素和选择运用地图?4.如何设计简单方案并开展地理实践?
●结合科学故事、史实材料等,说出人类对地球形状的认识过程,使用数据、类比等方式描述地球的大小。●观察地球仪,并用简易材料制作地球仪模型。●在地球仪上识别经线和纬线,说出经度和纬度的分布规律;用经纬度描述某一地理事物或现象所在地的位置。●在地球仪上识别两极、赤道、南北回归线、南北极圈、本初子午线等,说出划分南北半球、东西半球的依据。
阅读课本P1-4页内容,看图说出人类认识地球形状过程
你还知道哪些现象可以证实地球是球体?
看图,说出地球大小的基本数据
读图1. - 1 - 6,思考下列问题。1.某学校的操场跑道一圈长400米,地球赤道周长相当于该学校操场跑道的多少圈?2.成年人正常行走速度约为5千米/时,成年人绕赤道走一图大约需要多少小时?
找出相对的两条经线,它们的经度有怎样的规律?
1675年,为了满足航海测定经度的需要,英国在伦敦泰晤士河畔的格林尼治兴建天文台,把经过该天文台的经线定为0°经线,作为经度测量和计时系统的起点。随着世界航海事业的发展,许多国家先后建立天文台来确定自己的“0°经线”,并依此绘制航海图。1884年,国际经度会议在华盛顿召开,会议决定以通过英国格林尼治天文台旧址的那条经线作为经度的起算经线,该经线称为0°经线。此后,各国出版的地图都以这条经线作为地理经度的起点。我国古代以“子”为正北,以“午”为正南,故经线在我国又称为子午线,0°经线则被称为本初子午线。
人们规定,全球0°~30°地区为低纬度地区,30°~60°地区为中纬度地区,60°~90°地区为高纬度地区。
北京是否位于高纬度地区?你判断的依据是什么?
厄瓜多尔位于南美洲西北部。全称厄瓜多尔共和国,名字取自赤道(Equatr),这条假想线贯穿整个国家,划分南半球和北半球。
厄瓜多尔是世界上最多样化的国家之一,它一直是许多科学贡献的发源地
(40°N,116°E)
制作地球仪活动目的:熟悉地球仪、经纬线和经纬度。活动器材:乒乓球、铁丝、细绳、量角器、钳子、小锥子、彩色笔等。活动步骤:全班同学以小组为单位,参照图1-1-14,在老师的指导下,按以下步骤制作地球仪。步骤一:借助细绳,在乒乓球的中缝线上用红色笔画一个圆圈,作为赤道。在距离赤道上下相等的顶点处标注A点和B点,分别表示北极和南极。用红色笔连接A、B两点画一条垂直于赤道的半圆弧线,作为0°经线。步骤二:借助细绳、量角器,以0°经线为起点,在乒乓球上用蓝色笔等距离绘出主要经线;以赤道为起点,在乒乓球上用蓝色笔等距离绘出主要纬线,并用虚线绘出南北回归线、南北极圈。步骤三:用钳子将铁丝弯成图中③所示的形状,注意使用量角器准确测量,使倾斜的铁丝与水平面的夹角为66.5°。步骤四:用小锥子在A、B两点分别钻一个小孔,将倾斜的铁丝穿过乒乓球。用钳子将乒乓球上部多余的铁丝弯成图中④所示的形状。这样,一个简单的地球仪就制作完成了。
各小组派代表展示制作的地球仪,并与其他小组进行比较。
纬线:定义、长度、形状、指示方向
经线:定义、长度、形状、指示方向
确定经度、纬度的度数变化、书写符号、读出位置
2020年6月23日,北斗三号最后一颗全球组网卫星在西昌卫星发射中心发射成功,实现全球范围内提供导航定位服务。读图“我国卫星发射中心分布图”,完成下面小题。
1.酒泉卫星发射中心的经纬度是( )A.100°w,40°NB.100°E,40°NC.100°w,30°ND.100°E,30°N2.图中位于热带地区的卫星发射中心是( )A.酒泉B.太原C.西昌D.文昌
读图,下列说法正确的是( )
A.A点的地理坐标是150°E,30°S。B.B位于东半球,北半球。C.C点所在的纬线长度比D点所在的纬线长度要长。D.D点的地理坐标是150°E,30°N。
东西半球的划分界线是( )A.20°W和160°E组成的经线圈B.0°和180°组成的经线圈C.20°E和160°W组成的经线圈D.本初子午线
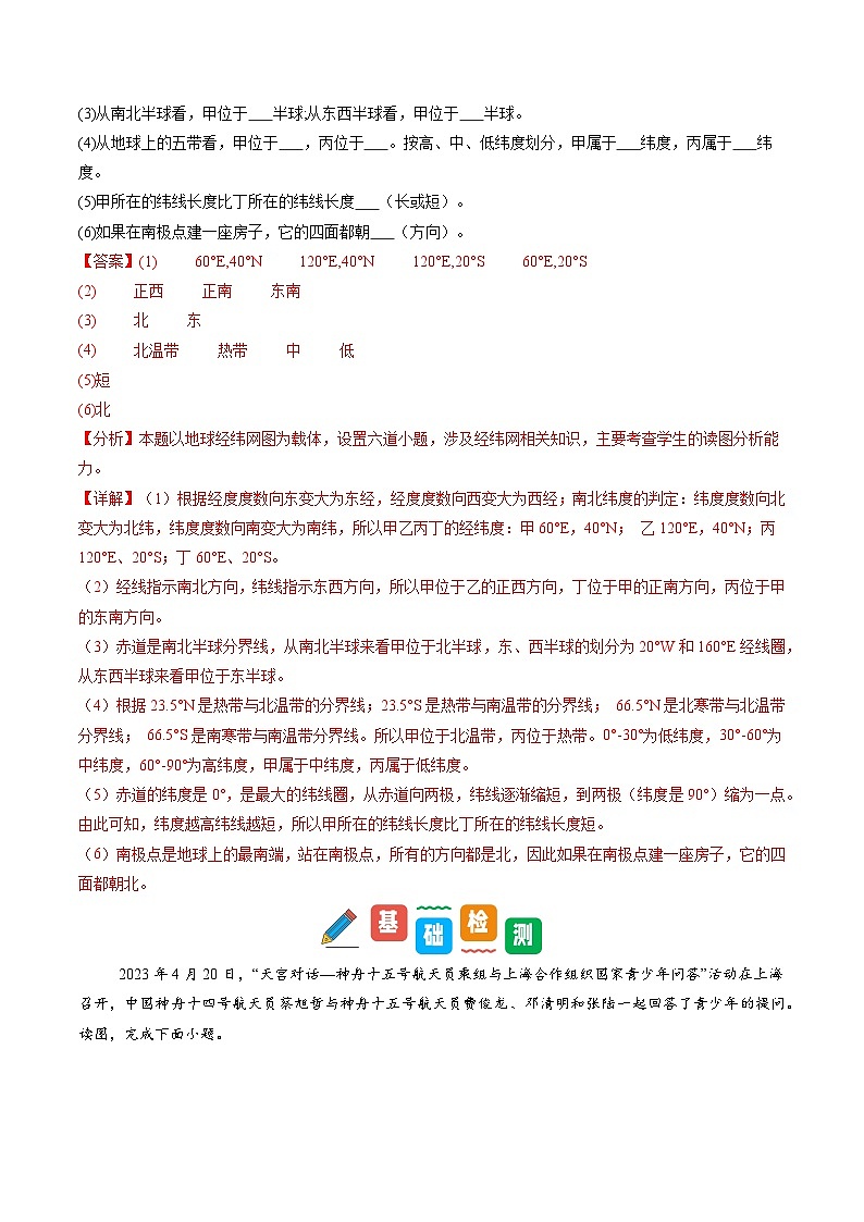
(1)A点的经度_________,纬度________。从东西半球看它位于______半球,从低、中、高纬度看,它位于______纬度。(2)B点的经度______,纬度______。从南北半球看,它位于______半球。
初中地理粤教版(2024)七年级上册(2024)第二单元 地球的宇宙环境第二节 太空探索获奖教学ppt课件: 这是一份初中地理粤教版(2024)七年级上册(2024)<a href="/dl/tb_c4052850_t3/?tag_id=26" target="_blank">第二单元 地球的宇宙环境第二节 太空探索获奖教学ppt课件</a>,文件包含22太空探索-初中七年级地理上册同步教学课件粤教版2024pptx、22太空探索同步练习含答案解析docx、22太空探索同步练习docx等3份课件配套教学资源,其中PPT共23页, 欢迎下载使用。
初中粤教版(2024)第一节 宇宙中的地球获奖教学课件ppt: 这是一份初中粤教版(2024)<a href="/dl/tb_c4052849_t3/?tag_id=26" target="_blank">第一节 宇宙中的地球获奖教学课件ppt</a>,文件包含21宇宙中的地球-初中七年级地理上册同步教学课件粤教版2024pptx、21宇宙中的地球同步练习含答案解析docx、21宇宙中的地球同步练习docx等3份课件配套教学资源,其中PPT共20页, 欢迎下载使用。
粤教版(2024)七年级上册(2024)第二节 地图精品教学ppt课件: 这是一份粤教版(2024)七年级上册(2024)<a href="/dl/tb_c4052844_t3/?tag_id=26" target="_blank">第二节 地图精品教学ppt课件</a>,文件包含122地图第2课时-初中七年级地理上册同步教学课件粤教版2024pptx、122地图同步练习含答案解析docx、122地图同步练习docx等3份课件配套教学资源,其中PPT共18页, 欢迎下载使用。

