七年级语文上册 第一次月考 长沙卷(1-2单元 原卷+答案+答题卡)2024-2025学年统编版
展开注意事项:
1.答卷前,考生务必用黑色字迹的钢笔或签字笔将自己的准考证号、姓名、考场号和座位号填写在答题卡上。用2B铅笔在“考场号”和“座位号”栏相应位置填涂自己的考场号和座位号。将条形码粘贴在答题卡“条形码粘贴处”。
2.作答选择题时,选出每小题答案后,用 2B 铅笔把答题卡上对应题目选项的答案信息点涂黑;如需改动,用橡皮擦干净后,再选涂其他答案,答案不能答在试卷上。
3.非选择题必须用黑色字迹的钢笔或签字笔作答,答案必须写在答题卡各题目指定区域内相应位置上;如需改动,先划掉原来的答案,然后再写上新的答案;不准使用铅笔和涂改液。不按以上要求作答的答案无效。
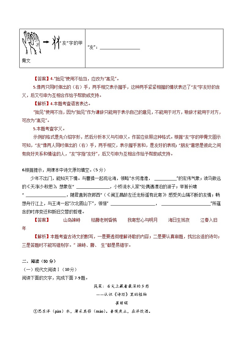
4.测试范围:七年级上册第1~2单元。
5. 难度系数:0.75。
6.考生必须保持答题卡的整洁。考试结束后,将试卷和答题卡一并交回。
一、积累与运用(20分)
阅读下面语段,回答1-2题。
阳春三月,杨柳夹岸,莺啼婉转,应和清风流水,酝①生机,令人陶醉;夏时湿地公园荷花映日,开合舒卷,摇曳多姿,争奇斗艳,静谧惬意;秋天树木参差,层林尽染,金桂飘香,月满河面,那一点点黄晕的光②托出一片安静而③和的夜;冬日则余晖斜照,暗香浮动,疏影横斜,大人和孩子们在梅城公园踏雪赏梅,舒展④骨。南阳之美,真可谓目不暇接啊!
1.依次给语段中加点的字注音,全都正确的一项是 ( )(3分)
A.hé mì yùn xiáB.hé mǐ yūn jiǎC.hè mǐ yūn jiǎD.hè mì yùn xiá
2.在语段横线处填入汉字,全都正确的一项是 ( )(3分)
A.①酿②烘③详④筋B.①酿②烘③样④筋
C.①粮②拱③详④劲D.①粮②拱③样④劲
3.读语段,找出表述有误的一项是( )(3分)
喜欢看雨。看它飘飘洒洒,看它纤纤细细,看它烟雨蒙蒙。此时的雨是一种意境的美,如江南的小巷,玲珑而别致。喜欢看雨。看它扯天扯地淋漓尽致,看它肆意汪洋千条万缕,看它不停不歇地前赴后继。此时的雨,是一种气势磅礴的喧哗,如奔泻的瀑流,雄伟而壮观。喜欢看雨。看它一拨儿一拨儿地贯穿而下;看它一片儿一片儿地迷蒙而来,看它一茬儿一茬儿地急急而洒。此时的雨,是你追我赶的激进,如赛场的热烈,酣畅而淋漓。
A.语段中的加点词“烟雨”“江南”“赛场”都是名词。
B.语段中画横线的句子运用了比喻的修辞手法,写出了雨雄伟壮观的特点。
C.语段中的雨是时而玲珑别致,时而雄伟壮观,时而酣畅淋漓。
D.朗读画浪线的句子时,应当用轻缓、舒畅的语调来读。
【专题学习活动】学校举行“有朋自远方来”综合实践活动,请你参与。
4.任务一:本次专题学习活动,计划邀请七(1)班王老师参加。负责此项任务的小组为此设计了一张邀请函:
这张邀请函中的四个画线词语,哪一个词语使用不恰当?请指出并改正。(2分)
_______________________________________________________________________________
5.任务三:请仿照“朋”字的解说,对“友”字做字源解说。(4分)
6.根据提示,用课本中诗文原句填空。(5分)
少年不出门,能知天下情。与曹操一起观沧海,领略“水何澹澹,① ”的宏伟气象;读马致远的《天净沙·秋思》,想象在“ ② ,小桥流水人家”处偶遇漂泊的游子;举首长啸“ ③ ,随君直到夜郎西”(《闻王昌龄左迁龙标遥有此寄》)感受关山隔不断的友情;畅想舟行江上,与王湾一起“次北固山下”,领悟“④ , ”所蕴含的时序变迁和新旧交替的哲理。
二、阅读(50分)
(一)现代文阅读Ⅰ(10分)
阅读下面的文字,完成下面7-9题。
莼菜:舌尖上藏着最深的乡愁
——认识《诗经》里的植物
崔丽娟
①思乐泮(pàn)水,薄采其茆(má)。鲁侯戾止,在泮饮酒。
——《鲁颂·泮水》节选
②莼菜,来自《诗经》里的《鲁颂·泮水》。其中的茆,即莼菜。这是一首歌颂鲁僖公的诗,本诗的主人公兴高采烈地赶赴泮宫水滨,采撷(xié)莼菜以备大典之用。鲁僖公即将驾到,在宏伟的泮宫里饮酒相庆。
③诗中“采茆”是为祭祀作准备。《正义》引《诗义疏》:“茆与荇菜相似,叶大如手,赤圆,有肥者,著手中滑不得停。茎大如匕柄。叶可以生食,又可鬻(yù),滑美。江南人谓之莼菜,或谓之水葵,诸陂泽水中皆有”。《本草纲目》中还将荇菜和莼菜进行了对比:其叶似马蹄而圆者,莼也。叶似莼而微尖长者,荇也。莼菜的嫩叶、叶柄和嫩茎均可食用,味道鲜美嫩滑,因此常常在饮酒、欢乐、庆功和祭典中使用。
④莼菜,又名尊蒪(pò)菜、马蹄菜、湖菜等,为多年生水生草本植物。它茎长1~2厘米,无毛,基部有匍匐根状茎横卧于水体底泥中;花小,单生在花梗顶端,直径1~2厘米,暗紫色;花梗长6~10厘米;叶呈椭圆状,漂浮于水面,长为3.5~6厘米,宽5~10厘米,盾状着生于叶柄,全缘,两面无毛;叶柄长25~40厘米,有柔毛,叶柄和花梗有黏液;果为革质,不裂,有宿存花柱。
⑤莼菜属水生浮叶植物。曾因其有性繁殖能力弱,对土壤及水环境要求高,原生种群较少,于1999年列入国家一级重点保护野生植物,2021年又被调降为国家二级保护野生植物。莼菜通过地下茎越冬,一般花期为6月,果期为10~11月。
⑥莼菜主要分布于长江中下游地区的江浙一带,在云南腾冲的北海湿地也有天然分布,常生在池塘、河湖或沼泽中。莼菜含有酸性多糖,主要存在嫩芽和幼叶叶柄外包裹的透明胶质中,另外,莼菜还包含有蛋白质、氨基酸、维生素等多种营养成分,自古被视为珍贵蔬菜,味道清香,可用来制作杭州莼菜羹、莼菜黄鱼羹等杭州名菜。作为中药材,莼菜具有清热、利水、消肿、解毒的功效。
⑦莼菜还被人们用来寄托思乡之情。_____________,“莼鲈之思”就将舌尖的美味和文人浓浓的乡愁串联起来了。
(选自《科普时报》2024年3月30日)
7.下列说法与原文不相符的一项是( )(3分)
A.本文主要介绍了莼菜的特征、功效和文化寓意。
B.《诗经》中的“茆”就是莼菜,它最初用于祭典中。
C.第三段将荇菜和莼菜进行了对比,其叶圆者为荇,叶尖者为莼。
D.莼菜属水生草本植物,繁殖较慢,对生长环境要求高。
8.下列对本文的理解和分析,不正确的一项是( )(3分)
A.本文的题目富有新意,它巧妙地揭示美味与乡愁之间的关系,激发读者的阅读兴趣。
B.莼菜营养丰富,它不仅具有食用价值,还具有药用功效。
C.莼菜都分布在长江中下游地区的江浙一带,常生在池塘、河湖或沼泽中。
D.“莼鲈之思”是指思乡之情。
9.你认为下列选项中哪一项填入第⑦段横线处更恰当?请阐述理由。(4分)
A.《晋书·张翰传》中记载:西晋末年,吴郡名士张翰洛阳做官,深受掌权的齐王司马冏器重。但时值天下纷争,张翰萌生辞官归隐之心。有一年秋风起时,张翰思念起江苏苏州老家的菰菜(艾白)、莼羹、鲈鱼脍,说出了那句流传千古的名句:“人生贵得适志,何能羁宦数千里以要名爵乎!”然后辞官回乡。
B.晋代张翰在外任职,有一年秋风起时,他想起了家乡的蔬菜、莼羹、鲈鱼脍,于是写下了一首著名的《思吴江歌》:秋风起兮木叶飞,吴江水兮鲈正肥。三千里兮家未归,恨难禁兮仰天悲。
我选择_____________,理由: _________________________________________________________________
(二)现代文阅读Ⅱ(14分)
阅读下面的文字,完成10-13题。
不可战胜的夏天
李晨
①我对故乡的记忆,全部是关于夏天的。
②那是淮北平原上的一个古老而又普通的村庄。虽然说那时候是穷年月,但故乡之夏给我的记忆是丰盛的。那里有我平时不知道的世界,目光所及,琳琅满目。我几乎在用其他所有的时间渴盼夏天的到来。我就知道,在我暑假抵达前,它们用整个春天、初夏为我备好了一切。
③以往父亲带我们回老家,汽车转火车,再加徒步,要花上一整天。伴着傍晚的蝉鸣,天擦黑的时候我们到了。我一回到老家就全然顾不得斯文,迫切地等待“沉陷”。我知道狂欢季开始了,按捺不住开始欢心地盘算着晚上在哪个露天的地方睡,那是第一项在自由天地的体验。
④夏天村里人多半在屋外过夜,除了老人、妇女。木架子撑起的绳编床,篾席往上一放,清凉又透气。或者干脆铺在地上,平整宽敞的打麦场有足够的地方可以睡,蚊子不多的夜里,被单也不用盖。
⑤星空下,夏虫声浅,我蜷缩在故园的怀里。啊,这幸福无边的夜!
⑥直至次日,幸福地被太阳晒到屁股。于是起身,篾席上常会留有人形。人睡的地方是干燥的,其他地方已经微湿。原来,一夜酣眠,竟有夜露涂抹了身体。
⑦白天,我跟伙伴们无休止地嬉游。父亲因为要帮着家里做农活,无暇他顾,所以我除了偶尔写作业,其余时间都在疯玩。草堆、粮垛、牛棚,还有蒙着眼睛的驴子不停地在磨坊里转圈……这都是我们的欢场。
⑧夏天雨也不少,一场雨过后,会有好几天都要踩泥巴地。我开始时并不习惯,觉得泥巴会滑得脚心痒痒,后来越来越觉得有趣,特别是脚掌踩下去的时候,软泥浆会从脚趾之间柔柔地往上钻,跟现代人形容巧克力的口感类似,那也是一种连着心的滑爽。
⑨饿了,有的是吃的,树上的果子,地里的瓜,信手摘来。蝉蛹、青蛙、蛐蛐都是野味。作为“豪华”回报,我也会带他们去偷爸爸带回来的装在铁盒里的饼干或鸡蛋卷,让他们一尝至味。
⑩任何一顿饭都可以在几个叔叔家随机解决,青椒、南瓜、豆角,都美味。大铁锅炒菜,满屋子蒸气,和着菜香气、柴火的烟气一起涌出来,漫出灶火屋,从房檐向上流走。灶火余烬里还可以埋上嫩玉米或红薯,饭后出去玩上一圈,肚子有点饿的时候跑回来寻出它们,可作为零食吃。
⑪喜乐是有尽头的。夏日接秋,看着村里许多果树从果子红熟到光秃,已经有树叶开始随风落下,我的心情也为之黯然。我知道,要开学了,我要走了。
⑫我每天掰着指头计算暑假结束的时间,谨慎期待每一个未曾谋面的美丽明天。还剩四天、三天……直到要离开的当天早上,堂弟们坐在爷爷家的门槛上,看我们收拾行李,去坐他们还没有见过的火车。他们穿着长袖衣服来,纽扣总是扣得不齐,衣服也不干净,好像去年穿完收起来时就没有洗。
⑬“等着我,明年再来。”这般孩童的豪言壮语,每年都在说。我知道这是一句临别时客套的废话,他们肯定等我,我也必定再来。
⑭可是,终于在某一年,他们没有在原地等我,我也没有再来。我出去闯世界,他们也开始出门打工。
⑮后来,每每忆起在老家生活的日子,便觉得那是最好的童年,无以复加。它有不需要证明的强大。
⑯加缪说得极是:“在隆冬,我终于知道,我身上安放了一个不可战胜的夏天。”
10.朗读时要注意语气、语调、语速、重音等的处理,第②段画波浪线句子中哪两个词语可以读重音?请做朗读设计,并阐明理由。(3分)
我就知道,在我暑假抵达前,它们用整个春天、初夏为我备好了一切。
我的朗读设计:
设计理由:
11.文章第③段画横线句子写到了“我”回老家时的路途境况,这样写有什么作用?(3分)
12.请从词语运用的角度,对下面两个句子作赏析批注。(4分)
(1)大铁锅炒菜,满屋子蒸气,和着菜香气、柴火的烟气一起涌出来,漫出灶火屋,从房檐向上流走。
(2)可是,终于在某一年,他们没有在原地等我,我也没有再来。
13.文末作者为什么说“老家生活的日子”是“最好的童年”?请结合全文,简要回答。(4分)
(三)古诗文阅读(18分)
阅读下面诗歌,完成14题。
14.鸟是古诗中常见的意象,请仿照示例,对《春游湖》一诗中“燕子”这一意象进行赏析。(4分)
阅读下面的文言语段,完成15-18题。
【甲】
陈太丘与友期行,期日中。过中不至,太丘舍去,去后乃至。元方时年七岁,门外戏。客问元方:“尊君在不?”答曰:“待君久不至,已去。”友人便怒曰:“非人哉!与人期行,相委而去。”元方曰:“君与家君期日中。日中不至,则是无信;对子骂父,则是无礼。”友人惭,下车引之。元方入门不顾。
【乙】
陈元方之子长文①,有英才。与季方②之子孝先③,各论其父功德,争之不能决。咨于太丘,太丘曰:“元方难为兄,季方难为弟。”
【注释】①长文:陈元方之子,陈群。②季方:陈元方之弟,陈堪。③孝先:陈季方之子,陈忠。
【丙】
陈元方年十一时,候①袁公。袁公问曰:“贤家君在太丘,远近称之,何所履行②?”元方曰:“老父在太丘,强者绥③之以德,弱者抚之以仁,恣其所安④,久而益敬。”袁公曰:“孤⑤往者尝为邺令,正行此事。不知卿家君法孤,孤法卿父?”元方曰:“周公、孔子,异世而出,周旋动静⑥,万里如一⑦。周公不师孔子,孔子亦不师周公。”
【注释】①候:拜访,探望。②履行:做事情。③绥:安抚。④恣其所安:让人们心安理得地做事,⑤孤:我。⑥周旋:指应酬交往。动静:活跃社会与安定社会的做法。⑦万里如一:到处都相同。
(三则材料均选自《世说新语》)
学习文言文,要学会积累文言字词的意思,我们可以有以下几种方式来掌握。
15.课内字词积累——解释下列中的加点词。(3分)
①期日中( ) ②相委而去( ) ③入门不顾( )
16.各种文言现象积累——在空格内填上相应内容。(3分)
17.根据文意,用自己的话回答下列问题。(4分)
(1)【乙】文“元方难为兄,季方难为弟”一句,引申出成语“难兄难弟”,但现在此成语之意和乙文中表达之意完全不同,甚至“难”读音也不同。请根据上述提示,猜猜乙文最后一句话的意思。
元方难为兄,季方难为弟。
(2)【丙】文中,元方面对“究竟谁效法谁”的问题,是如何回答的(用自己的话)?
元方以孔子和周公作比,说明家君和哀公也是一样的情况:
18.结合三则短文,谈谈你对陈元方的认识。(4分)
(四)名著阅读(8分)
班级准备开展以“阅读《朝花夕拾》,感受经典魅力”为主题的名著阅读活动,请你按照要求完成下面任务。
19.关于《朝花夕拾》,选出不是评论这部名著的一项。( )(3分)
A.在文体上别有创意,小说笔法与随笔韵致交融在一起,行文别是一番境地。
B.在爱与死的反顾里,既弥漫着慈爱的精神与情调,显露了作者心灵世界最为柔和的一面,又内蕴着深沉而深刻的悲怆,这形成了名著的特殊韵味。
C.文字轻柔雅丽,韵律浑然天成,意境优美清丽。书中词句的运用仿佛信手拈来,处处透露着轻柔雅丽的风格。
D.作者每每把回忆往事与抨击时弊结合起来,笔锋犀利,体现了他一贯的战斗风格。
20.《朝花夕拾》是鲁迅先生的一部回忆性散文集,下面是出版社为这本书设计的封面,请你任选其一,结合作品内容及主题谈谈这样设计的原因。(5分)
三、写作(50分)
21.阅读下面文字,按要求作文。
我有一时,曾经屡次忆起儿时在故乡所吃的蔬果:菱角、罗汉豆、菱白、香瓜。凡这些,都是极其鲜美可口的;都曾是使我思乡的蛊惑。后来,我在久别之后尝到了,也不过如此;惟独在记忆上,还有旧来的意味留存。他们也许要哄骗我一生,使我时时反顾。
(鲁迅《朝花夕拾》小引》)
鲁迅记忆中留存了儿时“旧来的意味”,让他“时时反顾”。你的童年也一定有难忘的味道,选择其一写下来。
要求:(1)以“童年的味道”为题;(2)字迹工整、页面整洁,字数不少于600字;(3)文中不得出现真实的校名、地名、人名。①尊敬的王老师:
您好!我班将于明天上午九点在本班教室举行“有朋自远方来”专题学习活动,②诚邀您前来观摩并点评。同学们都特别希望聆听您的③拙见,衷心期待您④莅临指导!
七(1)班
2022年10月26日
“朋”字的甲骨文
“朋”:像两串贝壳并排系在同一根棍子上,“朋”为古代的货币单位,有“平等”之意,引申为“朋友”“同类相好”。
“友”字的甲骨文
“友”:
闻王昌龄左迁龙标遥有此寄(唐)李白
杨花落尽子规啼,
闻道龙标过五溪。
我寄愁心与明月,
随风直到夜郎西。
次北固山下(唐)王湾
……
海日生残夜,江春入旧年,
乡书何处达,归雁洛阳边。
《春游湖》(宋)徐俯
双飞燕子几时回?
夹岸桃花蘸水开。
春雨断桥人不渡,
小舟撑出柳阴来。
子规:即布谷鸟,又称杜鹃,常夜鸣,声音凄切。古诗中常借以抒发悲苦哀怨之情。此诗中李白借以抒发对好友遭贬的悲伤。
大雁:是一种大的候鸟,春到北国,秋去南方,万里迁徙。古诗中常借鸿雁传书以抒发思念之情,此诗中便借以抒发诗人思乡之情。
燕子:
通假字
尊君在不
“不”是一个通假字,通“① ”
词类活用
孤法卿父:“法”原本是名词,在此活用作动词,解释为“效法”。
周公不师孔子:“师”本来是名词,在此活用作动词,解释为“② ”
一词多义
“下车引之”的“之”解释为“ ③ ”
“陈元方之子长文”的“之”解释为“④ ”
七年级语文上册 第一次月考 云南卷(1-2单元 原卷+答案+答题卡)2024-2025学年统编版: 这是一份七年级语文上册 第一次月考 云南卷(1-2单元 原卷+答案+答题卡)2024-2025学年统编版,文件包含七年级语文第一次月考卷全解全析云南专用docx、七年级语文第一次月考卷参考答案云南专用docx、七年级语文第一次月考卷答题卡云南专用docx、七年级语文第一次月考卷考试版A3测试范围上册第12单元云南专用docx、七年级语文第一次月考卷考试版A4测试范围上册第12单元云南专用docx、七年级语文第一次月考卷答题卡云南专用pdf等6份试卷配套教学资源,其中试卷共33页, 欢迎下载使用。
七年级语文上册 第一次月考 新疆卷(1-2单元 原卷+答案+答题卡)2024-2025学年统编版: 这是一份七年级语文上册 第一次月考 新疆卷(1-2单元 原卷+答案+答题卡)2024-2025学年统编版,文件包含七年级语文第一次月考卷全解全析新疆专用docx、七年级语文第一次月考卷考试版A4测试范围上册第12单元新疆专用docx、七年级语文第一次月考卷考试版A3测试范围上册第12单元新疆专用docx、七年级语文第一次月考卷参考答案新疆专用docx、七年级语文第一次月考卷答题卡新疆专用docx、七年级语文第一次月考卷答题卡新疆专用pdf等6份试卷配套教学资源,其中试卷共33页, 欢迎下载使用。
七年级语文上册 第一次月考 深圳卷(1-2单元 原卷+答案+答题卡)2024-2025学年统编版: 这是一份七年级语文上册 第一次月考 深圳卷(1-2单元 原卷+答案+答题卡)2024-2025学年统编版,文件包含七年级语文第一次月考卷全解全析深圳专用docx、七年级语文第一次月考卷考试版A4测试范围上册第12单元深圳专用docx、七年级语文第一次月考卷考试版A3测试范围上册第12单元深圳专用docx、七年级语文第一次月考卷参考答案深圳专用docx、七年级语文第一次月考卷答题卡深圳专用docx、七年级语文第一次月考卷答题卡深圳专用pdf等6份试卷配套教学资源,其中试卷共38页, 欢迎下载使用。

