中考物理一轮复习讲练测(全国通用)第15讲—欧姆定律(思维导图+考点精讲+例题精析)(原卷版+解析)
展开一、思维导图
考点精讲
考点1 电阻上的电流跟两端电压的关系
1. 当电阻一定时,导体中的电流跟导体两端的电压成正比。
2. 当电压一定时,导体的电流跟导体的电阻成反比。
考点2 欧姆定律及其应用
1. 欧姆定律
(1)内容:导体中的电流,跟导体两端的电压成正比,跟导体的电阻成反比。(德国物理学家欧姆)
(2)公式: I = eq \f(U,R) R= eq \f(U,I) U=IR
U—电压—伏特(V);R—电阻—欧姆(Ω);I—电流—安培(A)
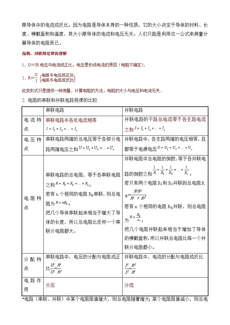
(3)使用欧姆定律时需注意:R= eq \f(U,I) 不能被理解为导体的电阻跟这段导体两端的电压成正比,跟导体中的电流成反比。因为电阻是导体本身的一种性质,它的大小决定于导体的材料、长度、横截面积和温度,其大小跟导体的电流和电压无关。人们只能是利用这一公式来测量计算导体的电阻而已。
拓展:对欧姆定律的理解
1.U=IR电压与电流成正比,电压是形成电流的原因(电阻不确定).
2.R=eq \f(U,I) eq \b\lc\{(\a\vs4\al\c1(电阻与电压成正比,电阻与电流成反比))
此变形式只是提供一种测量、计算电阻的方法,电阻的大小与电压和电流无关.
2. 电阻的串联和并联电路规律的比较
*电路(串联、并联)中某个电阻阻值增大,则总电阻随着增大;某个电阻阻值减小,则总电阻随着减小。
拓展:欧姆定律在串、并联电路中的应用
1.串联电路电阻和电压的定性关系
(1)串联电路的等效电阻等于各串联电阻之和,即R=R1+R2+…+Rn.
(2)串联电路的电压:eq \f(U1,U2)=eq \f(R1,R2),eq \f(U1,U)=eq \f(R1,R).
即U=U1+U2.
2.并联电路电阻和电流的定性关系
(1)并联电路的等效电阻的倒数等于各支路电阻的 倒数之和 . 即eq \f(1,R)=eq \f(1,R1)+eq \f(1,R2)+…+eq \f(1,Rn).
(2)并联电路的电流:eq \f(I1,I2)=eq \f(R2,R1),eq \f(I1,I)=eq \f(R,R1).
即I=I1+I2.
考点3 电阻的测量
1. 伏安法测量小灯泡的电阻
(1)实验原理:R= eq \f(U,I)
(2)实验器材:电源、开关、导线、小灯泡、电流表、电压表、滑动变阻器。
(3)实验电路:
(4)实验步骤】
①按电路图连接实物。
②检查无误后闭合开关,使小灯泡发光,记录电压表和电流表的示数,代入公式R= eq \f(U,I) 算出小灯泡的电阻。
③移动滑动变阻器滑片P的位置,多测几组电压和电流值,根据R= eq \f(U,I) ,计算出每次的电阻值,并求出电阻的平均值。
(5)实验表格:
(6)注意事项
①接通电源前应将开关处于断开状态,将滑动变阻器的阻值调到最大;
②连好电路后要通过试触的方法选择电压表和电流表的量程;
③滑动变阻器的作用:改变电阻两端的电压和通过的电流;保护电路。
三、例题精析
1.如图所示,滑动变阻器M的总电阻为10Ω,滑动变阻器N的总电阻为200Ω,电阻R的阻值约为20Ω,为了使电压表的示数略微增大,应该( )
A.把N的滑片向左移一小段距离
B.把M的滑片向左移一小段距离
C.把N的滑片向右移一小段距离
D.把M的滑片向右移一小段距离
2.如图电路,闭合开关,小灯泡不发光,电流表和电压表均没有示数,则可能出现的故障是
A.小灯泡短路B.小灯泡断路
C.滑动变阻器短路D.滑动变阻器断路
3.如图所示电路,当闭合开关时,下列说法正确的是( )
A.灯泡L和滑动变阻器R串联
B.当滑动变阻器滑片P向右滑动时,小灯泡的亮度变暗
C.当滑动变阻器发生断路时,小灯泡依然发光
D.当滑动变阻器滑片P向右滑动时,电压表、电流表示数均减小
4.如图所示,电源电压恒为6V,R1的阻值为4Ω,闭合开关,R2两端的电压为4V,则通过R1的电流为 ___________A,R2的阻值为 ___________Ω;用阻值更大的电阻替换R2后,a、b两点间电压与c点电流的比值将会 ___________(选填“变大”“变小”或“不变”)。
5.如图所示电路中,电源电压保持不变,电阻R1与R2的阻值之比为2∶1。开关S断开时,通过R1与R2的电流之比为______;开关S闭合前后,电压表两次的示数之比为______。
6.图是小华探究电流与电阻关系的实验电路,AB间可以换接多个不同阻值的电阻。在每次换接电阻后,他应调节滑动变阻器滑片控制AB间______不变。换接电阻多次实验,是为了______。
7.在测量标有电压为2.5V的小灯泡电阻的实验中,小明设计了如图1所示电路。
(1)根据图1电路图将图2所示的实物图连接起来; ______
(2)图甲所示电流表示数 ______ A和图乙中电压表的示数 ______ V;
(3)连好电路开始实验,小明发现小灯泡没有发光,观察电压表、电流表均有读数,你认为灯泡没发光的原因是 ______ ;
(4)在实验中,第一次测量时的电压等于2.5V,小灯泡正常发光,以后调节滑动变阻器,让电压逐次下降,使灯丝温度不断降低,灯泡变暗直至完全不发光,测量的数据如下表所示。请你根据表中数据在对应图中画出小灯泡的U-I图像 ______ ,从图像中你有什么发现?把你的发现写成一句具有概括性的结论: ______ 。
8.小明在“探究通过导体的电流与电阻的关系”时,他用如图所示的电路进行实验,实验中电阻R两端的电压始终保持2.4V不变。
(1)请用笔画线代替导线,将甲图中实物电路连接完整______(导线不得交叉)。
(2)开关闭合前,滑动变阻器的滑片P应置于端______(选填“A”或“B”)。
(3)在实验过程中,当把电阻R由5更换为10时,滑动变阻器接入电路中的电阻应______(选填“变大”、“变小”或“不变”)。
(4)很多实验需测量多组数据,便于“从中找出普遍规律”或者“求平均值以减小误差”,下列实验中,多次测量的主要目的与本次实验相同的是______(填字母)。
A.测量物体的长度
B.用伏安法测量定值电阻的阻值
C.探究杠杆的平衡条件
9.在如图所示的电路中,电源电压保持不变,电阻R1的阻值为30Ω,闭合开关S1,断开开关S2,电流表A1的示数为0.3A;闭合开关S1和S2,电流表A2的示数为1.2A,求:
(1)电源电压U;
(2)电阻R2的阻值。
10.如图所示,电阻R1=12Ω.开关断开时,通过的电流为0.3A;开关闭合时,电流表示数为0.5A,求:
(1)电源电压为多大?
(2)电阻R2的阻值为多大?
11.如图所示,两个电阻R1、R2串联后接在的电路中,电源电压是6V保持不变,流过电阻R1的电流为0.1A,电阻R2的阻值为20Ω,求
①通过电阻R2的电流;
②电阻R2两端的电压;
③电阻R1两端的电压;
④电阻R1的阻值?
串联电路
并联电路
电流特点
串联电路中各处电流相等
并联电路的干路总电流等于各支路电流之和
电压特点
串联电路两端的总电压等于各部分电路两端电压之和
并联电路中,各支路两端的电压相等,且都等于电源电压
电阻特点
串联电路的总电阻,等于各串联电阻之和;
若有n个相同的电阻R0串联,则总电阻为;
把几个导体串联起来相当于增大了导体的长度,所以总电阻比任何一个串联分电阻都大。
并联电阻中总电阻的倒数,等于各并联电路的倒数之和;
若只有两个电阻R1和R2并联,则总电阻R总= eq \f(R1R2, R1+R2) ;
若有n个相同的电阻R0并联,则总电阻为;
把几个电阻并联起来相当于增加了导体的横截面积,所以并联总电阻比每一个并联分电阻都小。
分配特点
串联电路中,电压的分配与电阻成正比 eq \f(U1,U2) = eq \f(R1,R2)
并联电路中,电流的分配与电阻成反比
eq \f(I1,I2) = eq \f(R2, R1)
电路作用
分压
分流
次数
电压U/V
电流I/A
电阻R/Ω
平均值R/Ω
1
2
3
数据序号
1
2
3
4
5
6
7
发光情况
明亮
不很亮
不亮
较暗
微光
不发光
不发光
电压U/V
2.5
2.1
1.7
1.3
0.9
0.5
0.1
电流I/A
0.27
0.26
0.24
0.22
0.19
0.16
0.05
第15讲—欧姆定律
2023年中考物理一轮复习讲练测
一、思维导图
考点精讲
考点1 电阻上的电流跟两端电压的关系
1. 当电阻一定时,导体中的电流跟导体两端的电压成正比。
2. 当电压一定时,导体的电流跟导体的电阻成反比。
考点2 欧姆定律及其应用
1. 欧姆定律
(1)内容:导体中的电流,跟导体两端的电压成正比,跟导体的电阻成反比。(德国物理学家欧姆)
(2)公式: I = eq \f(U,R) R= eq \f(U,I) U=IR
U—电压—伏特(V);R—电阻—欧姆(Ω);I—电流—安培(A)
(3)使用欧姆定律时需注意:R= eq \f(U,I) 不能被理解为导体的电阻跟这段导体两端的电压成正比,跟导体中的电流成反比。因为电阻是导体本身的一种性质,它的大小决定于导体的材料、长度、横截面积和温度,其大小跟导体的电流和电压无关。人们只能是利用这一公式来测量计算导体的电阻而已。
拓展:对欧姆定律的理解
1.U=IR电压与电流成正比,电压是形成电流的原因(电阻不确定).
2.R=eq \f(U,I) eq \b\lc\{(\a\vs4\al\c1(电阻与电压成正比,电阻与电流成反比))
此变形式只是提供一种测量、计算电阻的方法,电阻的大小与电压和电流无关.
2. 电阻的串联和并联电路规律的比较
*电路(串联、并联)中某个电阻阻值增大,则总电阻随着增大;某个电阻阻值减小,则总电阻随着减小。
拓展:欧姆定律在串、并联电路中的应用
1.串联电路电阻和电压的定性关系
(1)串联电路的等效电阻等于各串联电阻之和,即R=R1+R2+…+Rn.
(2)串联电路的电压:eq \f(U1,U2)=eq \f(R1,R2),eq \f(U1,U)=eq \f(R1,R).
即U=U1+U2.
2.并联电路电阻和电流的定性关系
(1)并联电路的等效电阻的倒数等于各支路电阻的 倒数之和 . 即eq \f(1,R)=eq \f(1,R1)+eq \f(1,R2)+…+eq \f(1,Rn).
(2)并联电路的电流:eq \f(I1,I2)=eq \f(R2,R1),eq \f(I1,I)=eq \f(R,R1).
即I=I1+I2.
考点3 电阻的测量
1. 伏安法测量小灯泡的电阻
(1)实验原理:R= eq \f(U,I)
(2)实验器材:电源、开关、导线、小灯泡、电流表、电压表、滑动变阻器。
(3)实验电路:
(4)实验步骤】
①按电路图连接实物。
②检查无误后闭合开关,使小灯泡发光,记录电压表和电流表的示数,代入公式R= eq \f(U,I) 算出小灯泡的电阻。
③移动滑动变阻器滑片P的位置,多测几组电压和电流值,根据R= eq \f(U,I) ,计算出每次的电阻值,并求出电阻的平均值。
(5)实验表格:
(6)注意事项
①接通电源前应将开关处于断开状态,将滑动变阻器的阻值调到最大;
②连好电路后要通过试触的方法选择电压表和电流表的量程;
③滑动变阻器的作用:改变电阻两端的电压和通过的电流;保护电路。
三、例题精析
1.如图所示,滑动变阻器M的总电阻为10Ω,滑动变阻器N的总电阻为200Ω,电阻R的阻值约为20Ω,为了使电压表的示数略微增大,应该( )
A.把N的滑片向左移一小段距离
B.把M的滑片向左移一小段距离
C.把N的滑片向右移一小段距离
D.把M的滑片向右移一小段距离
【答案】A
【详解】A.图中的滑动变阻器M和N并联后,再与电阻R串联,电压表测的是电阻R两端的电压,为了使电压表的示数略微增大,则需要让电路中的电流略微增大,把N的滑片向左移一小段距离,它的阻值会变小,但由于它的阻值相对于原来还是很大,这样通过它的电流只是略微增大,从而使得通过R的电流略微增大,则R两端的电压略微增大,故A符合题意;
B.把M的滑片向左移一小段距离,它的阻值会变小,由于它的最大阻值本来就很小,再稍微一减小,这样通过M的电流就会明显增大,从而使得通过R的电流明显增大,则R两端的电压明显增大,故B不符合题意;
CD.把M或N的滑片向右移一小段距离,电路中的阻值都会增大,使得通过R的电流变小,则R两端的电压会变小,故CD不符合题意。
故选A。
2.如图电路,闭合开关,小灯泡不发光,电流表和电压表均没有示数,则可能出现的故障是
A.小灯泡短路B.小灯泡断路
C.滑动变阻器短路D.滑动变阻器断路
【答案】D
【详解】由图知,闭合开关,灯泡与滑动变阻器串联;此时灯泡不发光,电流表无示数,说明电路中有断路故障;电压表无示数,说明电压表两端到电源的正负极之间有断路,所以可能是电流表或滑动变阻器或开关断路,故D符合题意.
故选D.
3.如图所示电路,当闭合开关时,下列说法正确的是( )
A.灯泡L和滑动变阻器R串联
B.当滑动变阻器滑片P向右滑动时,小灯泡的亮度变暗
C.当滑动变阻器发生断路时,小灯泡依然发光
D.当滑动变阻器滑片P向右滑动时,电压表、电流表示数均减小
【答案】C
【详解】A.由电路图可知灯泡L和滑动变阻器并联,电压表测量电源的电压,电流表测量干路中的电流,故A错误;
B.当滑动变阻器滑片P向右滑动时,由于并联电路各支路互不影响,通过小灯泡的电流不变,小灯泡的亮度不变,故B错误;
C.当滑动变阻器发生断路时,由于并联电路各支路互不影响,小灯泡依然发光,故C正确;
D.由于电源电压不变,移动滑片时,电压表示数不变;闭合开关,当滑动变阻器滑片向右滑动时,接入的阻值变大,根据欧姆定律可知,通过滑动变阻器的电流变小,根据并联电路的电流规律可知,干路中的电流变小,电流表示数变小,故D错误。
故选C。
4.如图所示,电源电压恒为6V,R1的阻值为4Ω,闭合开关,R2两端的电压为4V,则通过R1的电流为 ___________A,R2的阻值为 ___________Ω;用阻值更大的电阻替换R2后,a、b两点间电压与c点电流的比值将会 ___________(选填“变大”“变小”或“不变”)。
【答案】 0.5 8 不变
【详解】[1]闭合开关,两个电阻串联。根据串联电路的电压特点可知,R1两端的电压
U1=U-U2=6V-4V=2V
根据欧姆定律可知电路中的电流
则通过R1、R2的电流都为0.5A。
[2]根据欧姆定律可知R2的阻值
[3]根据欧姆定律可知a、b两点间电压与c点电流的比值等于R1的阻值,电阻为导体本身的一种性质,与通过导体的电流和电阻两端的电压无关,用阻值更大的电阻替换R2后,a、b两点间电压与c点电流的比值将会不变。
5.如图所示电路中,电源电压保持不变,电阻R1与R2的阻值之比为2∶1。开关S断开时,通过R1与R2的电流之比为______;开关S闭合前后,电压表两次的示数之比为______。
【答案】 1∶1 2∶3
【详解】[1]开关S断开时,R1与R2串联,电压表测R1两端的电压,因串联电路中各处的电流相等,故通过R1与R2的电流之比为1∶1。
[2]开关S闭合后,R2短路,电路为R1的简单电路,电压表测电源电压U;开关S断开时,两电阻串联,根据串联电阻的规律,电路的电阻为
R=R1+R2=2R2+R2=3R2
电路的电流为
根据欧姆定律可知,此时R1的电压为
故开关S闭合前后,电压表两次的示数之比为
6.图是小华探究电流与电阻关系的实验电路,AB间可以换接多个不同阻值的电阻。在每次换接电阻后,他应调节滑动变阻器滑片控制AB间______不变。换接电阻多次实验,是为了______。
【答案】 电压 寻找普遍规律
【详解】[1]探究电流与电阻关系的实验中,在更换电阻的过程中需控制电阻两端的电压保持不变,即控制AB间电压保持不变。
[2]在AB间更换不同的电阻进行多次实验,得出多组数据,根据多组数据进行分析,得出电流与电阻关系,这样得出的结论具有普遍性。所以换接电阻多次实验,是为了寻找普遍规律。
7.在测量标有电压为2.5V的小灯泡电阻的实验中,小明设计了如图1所示电路。
(1)根据图1电路图将图2所示的实物图连接起来; ______
(2)图甲所示电流表示数 ______ A和图乙中电压表的示数 ______ V;
(3)连好电路开始实验,小明发现小灯泡没有发光,观察电压表、电流表均有读数,你认为灯泡没发光的原因是 ______ ;
(4)在实验中,第一次测量时的电压等于2.5V,小灯泡正常发光,以后调节滑动变阻器,让电压逐次下降,使灯丝温度不断降低,灯泡变暗直至完全不发光,测量的数据如下表所示。请你根据表中数据在对应图中画出小灯泡的U-I图像 ______ ,从图像中你有什么发现?把你的发现写成一句具有概括性的结论: ______ 。
【答案】 0.4 2 见解析 见解析
【详解】(1)[1]根据电路图将电源、灯泡、滑动变阻器、电流表和开关串联,最后将电压表与灯泡并联,由图可知两电表均选用小量程,如下图所示:
(2)[2][3]图甲中电流表的量程是0-0.6A,分度值是0.02A,电流表的示数是0.4A,图乙中电压表的量程是0-3V,分度值是0.1V,电压表的示数是2V。
(3)[4]闭合开关前,滑片在阻值最大处,电路中电流很小,灯泡两端的电压很小,实际功率太小,所以灯泡不能发光,电压表、电流表均有读数。
(4)[5]由表中数据,根据描点法画出图像,如图所示:
[6]由图像可知,随着小灯泡灯丝温度不断降低,小灯泡的电阻逐渐变小。
8.小明在“探究通过导体的电流与电阻的关系”时,他用如图所示的电路进行实验,实验中电阻R两端的电压始终保持2.4V不变。
(1)请用笔画线代替导线,将甲图中实物电路连接完整______(导线不得交叉)。
(2)开关闭合前,滑动变阻器的滑片P应置于端______(选填“A”或“B”)。
(3)在实验过程中,当把电阻R由5更换为10时,滑动变阻器接入电路中的电阻应______(选填“变大”、“变小”或“不变”)。
(4)很多实验需测量多组数据,便于“从中找出普遍规律”或者“求平均值以减小误差”,下列实验中,多次测量的主要目的与本次实验相同的是______(填字母)。
A.测量物体的长度
B.用伏安法测量定值电阻的阻值
C.探究杠杆的平衡条件
【答案】 A 变大 C
【详解】(1)[1]因实验中电阻R两端的电压始终保持2.4V不变,故电压表选用小量程与电阻并联,如下所示:
(2)[2]开关闭合前,滑动变阻器的滑片P应置于阻值最大处,即A端。
(3)[3]据串联分压原理可知,将定值电阻R由5Ω改接成10Ω的电阻,电阻增大,其分得的电压增大;探究电流与电阻的实验中应控制电压不变,应保持电阻两端的电压不变,根据串联电路电压的规律可知应增大滑动变阻器分得的电压,由分压原理,应增大滑动变阻器连入电路中的电阻,所以滑片应向A端移动,使电压表的示数为2.4V。
(4)[4]本次实验多次测量的主要目的是从中找出普遍规律。
A.测量物体的长度,多次测量的主要目的取平均值减小误差,故A不符合题意;
B.用伏安法测量定值电阻的阻值,多次测量的主要目的取平均值减小误差,故B不符合题意;
C.探究杠杆的平衡条件,多次测量的主要目的是从中找出普遍规律,故C符合题意。
故选C。
9.在如图所示的电路中,电源电压保持不变,电阻R1的阻值为30Ω,闭合开关S1,断开开关S2,电流表A1的示数为0.3A;闭合开关S1和S2,电流表A2的示数为1.2A,求:
(1)电源电压U;
(2)电阻R2的阻值。
【答案】(1)9V;(2)10Ω
【详解】(1)根据电阻R1为30Ω,闭合开关S1,断开开关S2,电流表A1的示数为0.3A;根据欧姆定律可得电源电压为
(2)当开关S2也打开时,此时电源电压不变,此时A1的示数仍为0.3A,电流表A2的示数为1.2A,故此时通过R2的电流为0.9A,故R2的电阻为
答:(1)电源电压9V;
(2)电阻R2的阻值10Ω。
10.如图所示,电阻R1=12Ω.开关断开时,通过的电流为0.3A;开关闭合时,电流表示数为0.5A,求:
(1)电源电压为多大?
(2)电阻R2的阻值为多大?
【答案】(1)6V;(2)8Ω
【详解】解:(1)当开关闭合时,电路为R1的简单电路,电流表测电路中的电流,由可得,电源电压
U=IR1=0.5A×12Ω=6V
(2)当开关断开时,两电阻串联,电路中的总电阻
所以,电阻R2的阻值:
R2=R﹣R1=20Ω﹣12Ω=8Ω
答:(1)电源电压为6V;
(2)电阻R2的阻值为6Ω。
11.如图所示,两个电阻R1、R2串联后接在的电路中,电源电压是6V保持不变,流过电阻R1的电流为0.1A,电阻R2的阻值为20Ω,求
①通过电阻R2的电流;
②电阻R2两端的电压;
③电阻R1两端的电压;
④电阻R1的阻值?
【答案】①0.1A;②2V;③4V;④4Ω
【详解】解:①如图所示,两个电阻R1、R2串联后接在的电路中,根据串联电路中电流的特点得,通过电阻R2的电流
②根据欧姆定律得,电阻R2两端的电压
③根据串联电路中电压的特点得,电阻R1两端的电压
④根据欧姆定律得,电阻R1的阻值
答:①通过电阻R2的电流0.1A;
②电阻R2两端的电压2V;
③电阻R1两端的电压4V;
④电阻R1的阻值4Ω。
串联电路
并联电路
电流特点
串联电路中各处电流相等
并联电路的干路总电流等于各支路电流之和
电压特点
串联电路两端的总电压等于各部分电路两端电压之和
并联电路中,各支路两端的电压相等,且都等于电源电压
电阻特点
串联电路的总电阻,等于各串联电阻之和;
若有n个相同的电阻R0串联,则总电阻为;
把几个导体串联起来相当于增大了导体的长度,所以总电阻比任何一个串联分电阻都大。
并联电阻中总电阻的倒数,等于各并联电路的倒数之和;
若只有两个电阻R1和R2并联,则总电阻R总= eq \f(R1R2, R1+R2) ;
若有n个相同的电阻R0并联,则总电阻为;
把几个电阻并联起来相当于增加了导体的横截面积,所以并联总电阻比每一个并联分电阻都小。
分配特点
串联电路中,电压的分配与电阻成正比 eq \f(U1,U2) = eq \f(R1,R2)
并联电路中,电流的分配与电阻成反比
eq \f(I1,I2) = eq \f(R2, R1)
电路作用
分压
分流
次数
电压U/V
电流I/A
电阻R/Ω
平均值R/Ω
1
2
3
数据序号
1
2
3
4
5
6
7
发光情况
明亮
不很亮
不亮
较暗
微光
不发光
不发光
电压U/V
2.5
2.1
1.7
1.3
0.9
0.5
0.1
电流I/A
0.27
0.26
0.24
0.22
0.19
0.16
0.05
中考物理一轮复习讲练测(全国通用)第09讲——浮力(思维导图+考点精讲+例题精析)—(原卷版+解析): 这是一份中考物理一轮复习讲练测(全国通用)第09讲——浮力(思维导图+考点精讲+例题精析)—(原卷版+解析),共22页。试卷主要包含了思维导图,考点精讲,例题精析等内容,欢迎下载使用。
中考物理一轮复习讲练测(全国通用)第08讲—压强(思维导图+考点精讲+例题精析)(原卷版+解析): 这是一份中考物理一轮复习讲练测(全国通用)第08讲—压强(思维导图+考点精讲+例题精析)(原卷版+解析),共28页。试卷主要包含了思维导图,考点精讲,例题精析等内容,欢迎下载使用。
中考物理一轮复习讲练测(全国通用)第07讲运动和力(思维导图+考点精讲+例题精析)(原卷版+解析): 这是一份中考物理一轮复习讲练测(全国通用)第07讲运动和力(思维导图+考点精讲+例题精析)(原卷版+解析),共27页。试卷主要包含了思维导图,考点精讲,例题精析等内容,欢迎下载使用。

