新高考化学一轮复习讲练测第33讲 烃(讲)(解析版)
展开2.认识烷烃、烯烃、炔烃和芳香烃的组成和结构特点,比较这些有机化合物的组成、分子结构和性质的差异。了解烃类在日常生活、有机合成和化工生产中的重要作用。
3.结合石油化工了解化学在生产中的具体应用。以煤、石油的开发利用为例,了解依据物质性质及其变化综合利用资源和能源的方法。
【核心素养分析】
1.宏观辨识与微观探析:认识烃的多样性,并对烃进行分析;能从不同角度认识烃的组成、结构和性质,形成“结构决定性质”的观念。
2.证据推理与模型认知:具有证据意识,能基于证据对烃的组成、结构及其性质提出可能的假设。能运用有关模型解释化学现象,揭示现象的本质和规律。
3.科学探究和创新精神:认识科学探究是进行科学解释和发现、创造和应用的科学实践活动。确定探究目的,设计探究方案,进行实验探究;在探究中学会合作,面对“异常”现象敢于提出自己的见解。
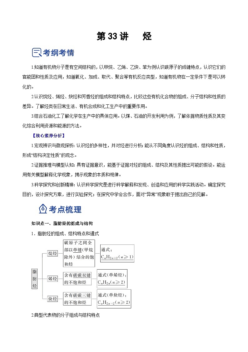
知识点一、脂肪烃的组成与结构
1.脂肪烃的组成、结构特点和通式
2.典型代表物的分子组成与结构特点
知识点二、脂肪烃的物理性质变化规律
知识点三、脂肪烃的化学性质
1.烷烃的取代反应
(1)取代反应:有机物分子中某些原子或原子团被其他原子或原子团所替代的反应。
CH4在光照条件下与Cl2发生取代反应,第一步反应的方程式为CH4+Cl2eq \(――→,\s\up7(光照))CH3Cl+HCl,继续反应依次又生成了CH2Cl2、CHCl3、CCl4。
2.烯烃、炔烃的加成反应
烯烃、炔烃可与X2、HX、H2O、H2等发生加成反应(X=Cl、Br、I)。
(1)加成反应:有机物分子中的不饱和碳原子与其他原子或原子团直接结合生成新的化合物的反应。
(2)乙烯、乙炔的加成反应(写出有关反应的化学方程式)
3.烯烃、炔烃的加聚反应
(1)丙烯加聚反应的化学方程式为
。
(2)乙炔加聚反应的化学方程式为
。
4.二烯烃的加成反应和加聚反应
(1)加成反应
(2)加聚反应:nCH2===CH—CH===CH2eq \(――→,\s\up7(催化剂))。
5.脂肪烃的氧化反应
【特别提醒】乙烯能使酸性高锰酸钾溶液和溴的四氯化碳溶液褪色,二者褪色原理不同。乙烯使酸性高锰酸钾溶液褪色是因为发生了氧化反应,高锰酸钾将乙烯氧化成CO2,其自身被还原;乙烯使溴的四氯化碳溶液褪色是因为与单质溴发生了加成反应。
知识点四、乙烯和乙炔的实验室制法
知识点五、苯
1.组成与结构
2.物理性质
3.化学性质
完成下列反应的化学方程式:
(1)燃烧(氧化反应):2C6H6+15O2eq \(――→,\s\up7(点燃))12CO2+6H2O(火焰明亮,带浓烟)。
(2)取代反应
①苯与液溴的反应:
;
②苯的硝化反应:
。
(3)加成反应
一定条件下与H2加成:。
知识点六、芳香烃
1.芳香烃的结构特点
通式:CnH2n-6(n≥6)
成键特点:与苯的成键特点相同
特征反应:能取代,难加成,侧链可被酸性KMnO4溶液氧化
2.苯的同系物的同分异构体(以芳香烃C8H10为例)
3.苯的同系物与苯的性质比较
(1)相同点
因都含有苯环eq \b\lc\{(\a\vs4\al\c1(取代(卤代、硝化、磺化),加氢→环烷烃(反应比烯烃、炔烃困难),点燃:有浓烟))
(2)不同点
烷基对苯环有影响,所以苯的同系物比苯易发生取代反应;苯环对烷基也有影响,所以苯环上的烷基能被酸性高锰酸钾溶液氧化。
①硝化:+3HNO3eq \(――→,\s\up7(浓硫酸),\s\d5(△))
+3H2O。
②卤代:+Br2eq \(――→,\s\up7(FeBr3),\s\d5( ));+Cl2eq \(――→,\s\up7(光))。
③易氧化,能使酸性KMnO4溶液褪色:eq \(――→,\s\up7(酸性KMnO4溶液))。
【特别提醒】
(1)苯的同系物被酸性KMnO4溶液氧化的规律
①苯的同系物或芳香烃侧链为烷基时,不管烷基碳原子数为多少,只要与苯环直接相连的碳原子上有氢原子,均能被酸性KMnO4溶液氧化为羧基,且羧基直接与苯环相连。
②并不是所有苯的同系物或芳香烃都能使酸性KMnO4溶液褪色,如就不能,原因是与苯环直接相连的碳原子上没有氢原子。
(2)苯的同系物发生卤代反应时,条件不同,取代位置不同。
①在光照条件下,卤代反应发生在烷基上,记作“烷代光”。如
。
②在铁(或卤化铁)的催化作用下,卤代反应发生在苯环上,记作“苯代铁”。
如。
知识点七、化石燃料
一、煤的综合利用
煤是由有机物和少量无机物组成的复杂混合物,主要含有碳元素,还含有少量氢、氧、氮、硫等元素。
1.煤的干馏
(1)原理:把煤隔绝空气加强热使其分解的过程。煤的干馏是一个复杂的物理、化学变化过程。
(2)煤的干馏产物:出炉煤气(焦炉气、粗氨水、粗苯)、煤焦油、焦炭。
2.煤的气化
将煤转化为可燃性气体的过程,目前主要方法是碳和水蒸气反应制水煤气,化学方程式为C+H2O(g)eq \(=====,\s\up7(高温))CO+H2。
3.煤的液化
(1)直接液化:煤+氢气eq \(――→,\s\up7(催化剂),\s\d5(高温))液体燃料。
(2)间接液化:煤+水蒸气eq \(――→,\s\up7(高温))水煤气eq \(――→,\s\up7(催化剂),\s\d5(高温))甲醇等。
知识点八、石油的综合利用
1.石油的成分
石油主要是由多种碳氢化合物组成的混合物,含有1~50个碳原子的烷烃和环烷烃。所含元素以C、H为主,还含有少量N、S、P、O等。
2.石油的加工
知识点九、天然气的综合利用
1.天然气的主要成分是甲烷,它是一种清洁的化石燃料,更是一种重要的化工原料。
2.天然气与水蒸气反应制取H2的原理:CH4+H2O(g)eq \(――→,\s\up7(高温),\s\d5(催化剂))CO+3H2。
四、天然气、液化石油气和汽油的主要成分及其应用
高频考点一 脂肪烃的结构与性质
例1.(2021·广东卷)昆虫信息素是昆虫之间传递信号的化学物质。人工合成信息素可用于诱捕害虫、测报虫情等。一种信息素的分子结构简式如图所示,关于该化合物说法不正确的是
A. 属于烷烃B. 可发生水解反应
C. 可发生加聚反应D. 具有一定的挥发性
【答案】A
【解析】根据结构简式可知,分子中含C、H、O,含碳碳双键和酯基,不属于烷烃,A错误;分子中含酯基,在酸性条件或碱性条件下可发生水解反应,B正确;分子中含碳碳双键,可发生加聚反应,C正确;该信息素“可用于诱捕害虫、测报虫情”,可推测该有机物具有一定的挥发性,D正确;故选A。
【变式探究】角鲨烯是一种高度不饱和烃类化合物,最初是从鲨鱼的肝油中发现的,分子中含有多个碳碳双键,分子式为C30H50,具有生物氧化还原作用与提高能量的效用,利于增强机体的耐力与改善心脏功能,可用于癌症的防治,是一种无毒性的具有防病治病作用的海洋生物活性物质。关于角鲨烯有下列叙述,其中正确的是( )
①能使酸性高锰酸钾溶液褪色
②能与氢气发生加成反应
③不饱和度为6
④易被氧化
A.①②③B.①③④
C.②③④D.①②③④
【答案】D
【解析】角鲨烯是一种烯烃,含有碳碳双键,所以可以与酸性高锰酸钾溶液发生氧化反应,能与氢气加成;由分子式C30H50可知不饱和度为6。
【变式探究】有机物的结构可用键线式表示,如
CH3CH===CHCH3的键线式为。有机物X的键线式为,下列说法不正确的是( )
A.X的分子式为C8H6
B.有机物Y是X的同分异构体,且属于芳香烃,则Y的结构简式为
C.X能使酸性高锰酸钾溶液褪色
D.X与足量的H2在一定条件下反应可生成环状的饱和烃Z,Z的一氯代物有4种
【答案】AD
【解析】由X的键线式可知,其分子式为C8H8,与苯乙烯()互为同分异构体;X分子中含有碳碳双键,能使酸性KMnO4溶液褪色;X与足量H2加成生成的环状饱和烃Z中只有2种不同化学环境的氢原子,故其一氯代物有2种。
高频考点二 烯烃、炔烃的加成、氧化反应规律
例2.(2021·浙江卷)关于有机反应类型,下列判断不正确的是
A.(加成反应)
B.(消去反应)
C.(还原反应)
D.(取代反应)
【答案】C
【解析】在催化剂作用下,乙炔与氯化氢在共热发生加成反应生成氯乙烯,故A正确;2—溴乙烷在氢氧化钾醇溶液中共热发生消去反应生成丙烯、溴化钾和水,故B正确;在催化剂作用下,乙醇与氧气共热发生催化氧化反应生成乙醛和水,故C错误;在浓硫酸作用下,乙酸和乙醇共热发生酯化反应生成乙酸乙酯和水,酯化反应属于取代反应,故D正确;故选C。
【变式探究】(2021·海南卷)生活中处处有化学。下列说法错误的是
A.天然橡胶的主要成分是聚苯乙烯B.天然气的主要成分是甲烷
C.乙烯可用作水果催熟剂D.苯酚可用作消毒剂
【答案】A
【解析】天然橡胶的主要成分聚异戊二烯,故A错误;天然气的主要成分是甲烷,故B正确;乙烯具有植物生成调节作用,可以用作水果催熟剂,故C正确;苯酚能使蛋白质的变性、具有消毒防腐作用,低浓度时可用作杀菌消毒剂,D正确;故选A。
【变式探究】(2020·山东卷)1,3-丁二烯与HBr发生加成反应分两步:第一步H+进攻1,3-丁二烯生成碳正离子();第二步Br -进攻碳正离子完成1,2-加成或1,4-加成。反应进程中的能量变化如下图所示。已知在0℃和40℃时,1,2-加成产物与1,4-加成产物的比例分别为70:30和15:85。下列说法正确的是
A. 1,4-加成产物比1,2-加成产物稳定
B. 与0℃相比,40℃时1,3-丁二烯的转化率增大
C. 从0℃升至40℃,1,2-加成正反应速率增大,1,4-加成正反应速率减小
D. 从0℃升至40℃,1,2-加成正反应速率的增大程度小于其逆反应速率的增大程度
【答案】AD
【解析】根据图像分析可知该加成反应为放热反应,且生成的1,4-加成产物的能量比1,2-加成产物的能量低,结合题干信息及温度对化学反应速率与化学平衡的影响效果分析作答。根据上述分析可知, 能量越低越稳定,根据图像可看出,1,4-加成产物的能量比1,2-加成产物的能量低,即1,4-加成产物的能量比1,2-加成产物稳定,故A正确;该加成反应不管生成1,4-加成产物还是1,2-加成产物,均为放热反应,则升高温度,不利用1,3-丁二烯的转化,即在40℃时其转化率会减小,故B错误;从0℃升至40℃,正化学反应速率均增大,即1,4-加成和1,2-加成反应的正速率均会增大,故C错误;从0℃升至40℃,对于1,2-加成反应来说,化学平衡向逆向移动,即1,2-加成正反应速率的增大程度小于其逆反应速率的增大程度,故D正确;答案选AD。
【变式探究】(2019·新课标Ⅰ卷)关于化合物2−苯基丙烯(),下列说法正确的是
A.不能使稀高锰酸钾溶液褪色 B.可以发生加成聚合反应
C.分子中所有原子共平面 D.易溶于水及甲苯
【答案】B
【解析】2-苯基丙烯的官能团为碳碳双键,能够与高锰酸钾溶液发生氧化反应,使酸性高锰酸钾溶液褪色,故A错误;2-苯基丙烯的官能团为碳碳双键,一定条件下能够发生加聚反应生成聚2-苯基丙烯,故B正确;有机物分子中含有饱和碳原子,所有原子不可能在同一平面。2-苯基丙烯中含有甲基,所有原子不可能在同一平面上,故C错误;2-苯基丙烯为烃类,分子中不含羟基、羧基等亲水基团,难溶于水,易溶于有机溶剂,则2-苯基丙烯难溶于水,易溶于有机溶剂甲苯,故D错误。
高频考点三 芳香烃的结构与性质
例3.(2022·辽宁卷)下列关于苯乙炔()的说法正确的是
A. 不能使酸性溶液褪色B. 分子中最多有5个原子共直线
C. 能发生加成反应和取代反应D. 可溶于水
【答案】C
【解析】苯乙炔分子中含有碳碳三键,能使酸性溶液褪色,A错误;如图所示,,苯乙炔分子中最多有6个原子共直线,B错误;苯乙炔分子中含有苯环和碳碳三键,能发生加成反应,苯环上的氢原子能被取代,可发生取代反应,C正确;苯乙炔属于烃,难溶于水,D错误;故选C。
【变式探究】(2022·江苏卷)精细化学品Z是X与反应的主产物,X→Z的反应机理如下:
下列说法不正确的是
A. X与互为顺反异构体 B. X能使溴的溶液褪色
C. X与HBr反应有副产物生成 D. Z分子中含有2个手性碳原子
【答案】D
【解析】X与互为顺反异构体,故A正确;X中含有碳碳双键,故能使溴的溶液褪色,故B正确;X中的碳碳双键可以和HBr发生加成反应生成,故C正确;Z分子中含有的手性碳原子如图:,含有1个手性碳原子,故D错误;故选D。
【变式探究】 (2022·河北卷)在EY沸石催化下,萘与丙烯反应主要生成二异丙基萘M和N。
下列说法正确的是
A. M和N互为同系物B. M分子中最多有12个碳原子共平面
C. N的一溴代物有5种D. 萘的二溴代物有10种
【答案】CD
【解析】由题中信息可知,M和N均属于二异丙基萘,两者分子式相同,但是其结构不同,故两者互为同分异构体,两者不互为同系物,A说法不正确;因为萘分子中的10个碳原子是共面的,由于单键可以旋转,异丙基中最多可以有2个碳原子与苯环共面,因此,M分子中最多有14个碳原子共平面,B说法不正确;N分子中有5种不同化学环境的H,因此其一溴代物有5种,C说法正确;萘分子中有8个H,但是只有两种不同化学环境的H(分别用α、β表示,其分别有4个),根据定一议二法可知,若先取代α,则取代另一个H的位置有7个;然后先取代1个β,然后再取代其他β,有3种,因此,萘的二溴代物有10种,D说法正确;本题选CD。
【变式探究】(2021·浙江卷)有关 的说法不正确的是
A.分子中至少有12个原子共平面
B.完全水解后所得有机物分子中手性碳原子数目为1个
C.与FeCl3溶液作用显紫色
D.与足量NaOH溶液完全反应后生成的钠盐只有1种
【答案】C
【解析】A.与苯环碳原子直接相连的6个原子和苯环上的6个碳原子一定共平面,故该分子中至少12个原子共平面,A正确;B.该物质完全水解后所得有机物为,其中只有与—NH2直接相连的碳原子为手性碳原子,即手性碳原子数目为1个,B正确;C.该物质含有醇羟基,不含酚羟基,与FeCl3溶液作用不会显紫色,C错误;D.与足量NaOH溶液完全反应生成和Na2CO3,生成的钠盐只有1种,D正确;答案选C。
【变式探究】(2021·河北卷)苯并降冰片烯是一种重要的药物合成中间体,结构简式如图。关于该化合物,下列说法正确的是( )
A. 是苯的同系物 B. 分子中最多8个碳原子共平面
C. 一氯代物有6种(不考虑立体异构) D. 分子中含有4个碳碳双键
【答案】B
【解析】苯的同系物必须是只含有1个苯环,侧链为烷烃基的同类芳香烃,由结构简式可知,苯并降冰片烯的侧链不是烷烃基,不属于苯的同系物,故A错误;由结构简式可知,苯并降冰片烯分子中苯环上的6个碳原子和连在苯环上的2个碳原子共平面,共有8个碳原子,故B正确;由结构简式可知,苯并降冰片烯分子的结构上下对称,分子中含有5类氢原子,则一氯代物有5种,故C错误;苯环不是单双键交替的结构,由结构简式可知,苯并降冰片烯分子中只含有1个碳碳双键,故D错误;故选B。
【变式探究】(2020·天津卷)关于的说法正确的是
A.分子中有3种杂化轨道类型的碳原子
B.分子中共平面的原子数目最多为14
C.分子中的苯环由单双键交替组成
D.与Cl2发生取代反应生成两种产物
【答案】A
【解析】A.—CH3的碳原子有4个σ键,无孤对电子,是sp3杂化,苯环上的碳原子有3个σ键,无孤对电子,是sp2杂化,—C≡CH的碳原子有2个σ键,无孤对电子,是sp杂化,因此分子中有3种杂化轨道类型的碳原子,正确;B.根据苯中12个原子共平面,乙炔中四个原子共直线,甲烷中三个原子共平面,因此分子中共平面的原子数目最多为15个(甲基中碳原子和其中一个氢原子与其他原子共面),错误;C.分子中的苯环中碳碳键是介于碳碳单键和双键之间独特的键,错误;D.与Cl2发生取代反应,取代甲基上的氢有一种产物,取代苯环上的氢有四种产物,因此取代反应生成五种产物,错误。综上所述,答案为A。
高频考点四 化石燃料的综合利用
例4.(2022·浙江卷)下列说法正确的是( )
A.苯酚、乙醇、硫酸铜、氢氧化钠和硫酸铵均能使蛋白质变性
B.通过石油的常压分馏可获得石蜡等馏分,常压分馏过程为物理变化
C.在分子筛固体酸催化下,苯与乙烯发生取代反应获得苯乙烷
D.含氮量高的硝化纤维可作烈性炸药
【答案】D
【解析】硫酸铵使蛋白质发生盐析,而不是变性,A错误;石油经过减压分馏得到石蜡等馏分,是物理变化,B错误;在分子筛固体酸催化下,苯与乙烯发生加成反应获得苯乙烷,C错误;含氮量高的硝化纤维可作烈性炸药,D正确;故选D。
【变式探究】(2021·浙江卷)下列说法不正确的是
A.联苯()属于芳香烃,其一溴代物有2种
B.甲烷与氯气在光照下发生自由基型链反应
C.沥青来自于石油经减压分馏后的剩余物质
D.煤的气化产物中含有CO、H2和CH4等
【答案】A
【解析】A.由联苯()的分子结构可知,其分子由2个苯基直接相连,故其属于芳香烃;根据对称分析法可知,其一溴代物共有3种,A说法不正确;B.甲烷与氯气在光照下发生反应,氯气分子先吸收光能转化为自由基氯原子,然后由氯原子引发自由基型链反应,B说法正确;C.石油经常压分馏后可以得到的未被蒸发的剩余物叫重油,重油经经减压分馏可以得到重柴油、石蜡、燃料油等,最后未被气化的剩余物叫沥青,C说法正确;D.煤的气化是指煤与水蒸气在高温下所发生的反应,其产物中含有CO、H2和CH4等,D说法正确。综上所述,本题选A。
甲烷
乙烯
乙炔
分子式
CH4
C2H4
C2H2
结构式
结构简式
CH4
CH2===CH2
HC≡CH
分子结构特点
正四面体结构,键角为109°28′,由极性键形成的非极性分子
平面结构,键角为120°,所有原子处于同一平面内,非极性分子
直线形结构,键角为180°,分子中所有的原子均处于同一直线上,非极性分子
性质
变化规律
状态
常温下有1~4个碳原子的烃都呈气态(新戊烷常温下呈气态),随着碳原子数的增多,逐渐过渡到液态、固态
沸点
随着碳原子数的增多,沸点逐渐升高;同分异构体之间,支链越多,沸点越低
密度
随着碳原子数的增多,密度逐渐增大,液态烃的密度均比水小
水溶性
均难溶于水
烷烃
烯烃
炔烃
燃烧现象
火焰较明亮
火焰明亮,带黑烟
火焰很明亮,带浓黑烟
通入酸性KMnO4溶液
溶液不褪色
溶液褪色
溶液褪色
乙烯
乙炔
原理
CH3CH2OHeq \(――→,\s\up7(浓H2SO4),\s\d5(170 ℃)) CH2===CH2↑+H2O
CaC2+2H2O―→Ca(OH)2+HC≡CH↑
反应装置
收集方法
排水集气法
排水集气法或向下排空气法
颜色
状态
气味
毒性
溶解性
密度
熔、沸点
无色
液体
特殊气味
有毒
不溶于水
比水小
低
名称
乙苯
邻二甲苯
间二甲苯
对二甲苯
结构简式
方法
过程
目的
分馏
把原油中各组分分离成沸点不同的分馏产物
获得各种燃料用油
裂化
把相对分子质量大的烃断裂成相对分子质量小的烃
得到更多的汽油等轻质油
裂解
深度裂化,产物主要呈气态
得到乙烯、丙烯、甲烷等
主要成分
应用
天然气
甲烷
燃料、化工原料
液化石油气
丙烷、丁烷、丙烯、丁烯
燃料
汽油
C5~C11的烃类混合物
汽油发动机燃料
新高考化学一轮复习讲练测第33讲 烃(练)(解析版): 这是一份新高考化学一轮复习讲练测第33讲 烃(练)(解析版),文件包含新高考化学一轮复习讲练测第33讲烃练原卷版docx、新高考化学一轮复习讲练测第33讲烃练解析版docx等2份试卷配套教学资源,其中试卷共20页, 欢迎下载使用。
新高考化学一轮复习讲练测第21讲 电离平衡(讲)(解析版): 这是一份新高考化学一轮复习讲练测第21讲 电离平衡(讲)(解析版),文件包含新高考化学一轮复习讲练测第21讲电离平衡讲原卷版docx、新高考化学一轮复习讲练测第21讲电离平衡讲解析版docx等2份试卷配套教学资源,其中试卷共26页, 欢迎下载使用。
新高考化学一轮复习讲练测第19讲 化学平衡(讲)(解析版): 这是一份新高考化学一轮复习讲练测第19讲 化学平衡(讲)(解析版),文件包含新高考化学一轮复习讲练测第19讲化学平衡讲原卷版docx、新高考化学一轮复习讲练测第19讲化学平衡讲解析版docx等2份试卷配套教学资源,其中试卷共36页, 欢迎下载使用。

